恒大鲁能比翼双飞,中超青春风暴愈刮愈烈,中国足球走在对的路上
久古
王兴的"怼"与足坛的"回怼"引发的余波还在继续,各怀心事者陆续加入"论战",中超却已翻篇。7月17日,人民日报体育刊发的《广州恒大推出"最严限薪领"》的报道聚焦了众人的目光:恒大俱乐部出台"最严限薪令":恒大足校培养球员晋升至一线队3年内封顶年薪不得超过300万元;一线队的足校培养球员效力球队3年后封顶年薪为500万元,较中国足协中超顶薪1000万的新规再降一半。

消息一出,网络一片哗然,评论区叫好者、冷眼旁观者、冷嘲热讽者此起彼伏、莫衷一是。我则认为,恒大做了一件非常有意义的事。尽管这件事对恒大、对中超乃至整个中国足球的影响,或将很多年以后才能显现。但至少在当下,它非常吻合足协去年推出的"限薪令"。或者从某个角度而言,这是恒大主动配合、践行足协"新政"的一个重要举措。而综合本赛季一些中超俱乐部的种种迹象,我认为,中国足球或将在不久的将来会发生一些积极的新变化。
一、关于恒大的"限薪令"及相关消息
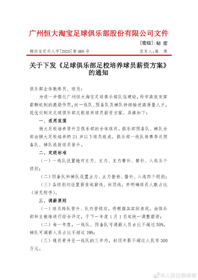
1、恒大足校培养的球员之"限薪令"。7月16日,恒大发布《足球俱乐部足校培养球员薪资方案的通知》。该通知文字不多,内容却非常丰富。除了上述限薪内容外,适用范围是恒大足校晋升至俱乐部的球员。在"定级标准"方面,细分至一线队、预备队与阶梯队3个组别的绝对主力、主力、主力替补、替补和入选等5个级别;预备队和梯队设置为主力、主力替补、替补、入选4个级别;各个级别均设置薪资起薪线、封顶线,并明确球员人数占比的相关薪资标准表一一对应。
当然,最令人感兴趣的还是"薪资标准表"中,明确规定恒大足校培养的球员晋升至一线队之后,单赛季出场在2000分钟以上的"绝对主力",封顶线是500万元;"主力"球员的封顶线为350万元。而梯队中的"入选"级球员,年薪最低的只有3.6万元。"薪资原则"有3点:一是薪资的评定由俱乐部和主教练进行;二是每一年度一线队、预备队可调薪资人数占比不超过50%,梯队则不超过70%;三是升至一线队的球员3年内封顶年薪不超过人民币300万元。


简单解读:即便3年之后,恒大足校自己培养的球员,最高年薪也只有500万元!这与足协去年出台的"限薪令"相比,确实有比较大的差别。至少恒大自己培养的绝对主力球员,即使3年之后,在恒大一线球队的年薪最高也只有中超球员顶薪(不含国脚)的一半。与目前或者此前几年传说中的恒大球员动辄一千多万、两千多万相比,更是数倍之别。很多网友慨叹:郑智、郜林等一众老将赶上了一个好时期。
至于"以后的以后"的范围是什么时候、会不会有新的变化,文件没有涉及。
2、恒大新赛季名单。7月16日,恒大一线队、预备队50人名单敲定。其最大亮点,即是一线队有5名球员、预备队则全部20名球员均来自恒大足校。据报道,晋升至一线队的5名球员中,包括此前热身赛表现出色的帕尔曼江、谭凯元、王世龙3人。
本赛季,恒大没有引入内援,还放走了冯潇霆、郜林、曾诚、于汉超4名老将,并将阿兰、洛国富(最新消息弃高拉特而保留洛国富,目前该消息尚未得到确认)和萧涛涛3名归化球员外租。而据"中超新政",新赛季每场比赛前,各队还可以额外报名1-2名已签工作合同的U21球员。也就是说,此前试训的13名恒大足校球员,还有机会再竞争这1个或者2个的晋升一线队名额。

如此一来,不计外援和归化球员,恒大一线队中除了郑智、黄博文等几名30+老将外,韦世豪、杨立瑜、严鼎皓、张修维、徐新、何超、钟义浩、吴少聪等年轻球员将挑起大梁,而帕尔曼江、谭凯元、王世龙等恒大足校培养的小将将逐渐在一线队中施展抱负。这一波调整之后,恒大一线队的平均年龄从去年的27岁下降至26.5岁。当然,如果还有U21球员晋升,球队的平均年龄还将继续下降。
18赛季饱受诟病的"老龄"恒大,特别是争冠最为关键的第28轮主场4-5负上港之战,恒大饱受诟病的(包括曾诚、冯潇霆、郑智、郜林、于汉超、李学鹏、张琳芃以及替补的黄博文、郑龙、张文钊等)年龄均在30或30+阵容,就会出现了一个可喜的新变化
第二、中超的"青春风暴"
除了恒大,本赛季中超还涌现出多家同样刮起"青春风暴"的俱乐部。
1、大连人的"青春风暴"。本赛季,大连人放走了秦升、赵明剑等老将,周挺、朱挺、杨善平、朱晓刚、赵旭日等老将也逐渐"淡出"(具体名单目前未见官宣),引进了单欢欢、吴伟、林良铭、童磊、陶强龙等6名U23年龄段球员,又召回了多名在欧洲联赛效力的小将。目前大连人阵中,有10名左右的23岁以下新球员。再加上原有的李帅、李学博、何宇鹏、董岩峰、周潇、汪晋贤等一批25岁以下球员,媒体惊呼大连人刮起了"青春风暴"。


19赛季,高开低走的大连人(原大连一方)主帅由崔康熙换成贝尼特斯后,成绩最终定格在联赛第9名。经过冬训并且主导了第一阶段的引援后,贝大师着力打造一支年轻化的新球队。也只有这支生力军,才有可能坚决执行高位逼抢、快速转移的战术理念。偏重防守的贝大师将会放弃球星战术,而更追求团队的整体攻防节奏以及快速推进。
2、苏宁的"青春风暴"。19赛季,苏宁虽然挤掉鲁能进入中超联赛积分榜第4名。但奥帅依然受到媒体和球迷的诟病,主要原因是用人保守、年轻人没有机会。

苏宁的主力或主力替补阵容中,除了外援,顾超30岁、田依浓28岁、周云29岁、吉翔29岁、杨笑天29岁、叶重秋28岁、吴曦30岁、汪嵩36岁;26岁左右的只有谢鹏飞、李昂、罗竞等少数几人。U23球员则只有黄紫昌、张凌峰、高天意和阿不都海米提能用,并且基本上打不上主力,只是作为U23政策的轮换需要(黄紫昌因伤除外)。主力阵容虽然年龄不算太大,基本上也是当打之年。但实力有限,鲜见特点突出者,能进入国足主力阵容的也就吴曦一人,其他吉翔和谢鹏飞都只是国足边缘球员。


新赛季——事实上在去年中超联赛最后一轮主场对天海之战的赛前新闻发布会上,主帅奥拉罗尤就提出"明年希望更进一步"的目标。2月份,苏宁将帅则明确喊出了冲进前3、重返亚冠的口号。除了引进西甲阿拉维斯中场卡瓦索外,个队平均年龄只有25.8岁,是中超平均年龄最小的球队,也是中超唯一一支平均年龄低于26岁的球队。老将汪嵩、刘建业、张新林离队,从梯队提拔了谢志伟、李家伟、郑雪健、马辅渔、齐雨熙等小将。再加上原有的黄紫昌、张凌峰、阿不都海米提、张岩,目前苏宁阵中有多达14名U23适龄球员。
3、华夏幸福的"青春风暴"。本赛季之前5年,华夏幸福被称为"土豪俱乐部"。"挥金如土"、"见人就买"、"只要你想来,钱不成问题"等几乎成了该俱乐部的标签。拉维奇甚至以2290万欧跻身18赛季世界足坛年薪排行榜前10名,高居第6位(一说以2650万欧排第4)。

但是,投入数十亿元都没有取得过一次亚冠资格后,华夏幸福发生了彻底的观念上的转变,拉维奇、马斯切拉诺两大"金人"走了,甚至连堪称与李学鹏并列本土第一左后卫之称的姜至鹏也转会佳兆业了。而卖掉只有19岁的陶强龙,据说也是"为了(俱乐部能够)活下去"。华夏幸福不再"烧钱",转而走一条踏实做青训之路。

谢峰在54岁生日当天接到俱乐部正式聘书时表示,今年球队成绩排名要提高,也要培养年轻人。此外,01年龄段、曾多次入选国青集训的毕浩洋,最近更是以苦练、"能跑"著称。每天10-15公里、60米坡冲刺跑30次是他的必修课。1月至4月份,毕浩洋已累计跑出78622公里。12分钟在1800米的云南高原上独自跑出3300米,这个成绩估计王兴不会怼了。


第三、鲁能的"青春风暴"+鲁能青训
之所以把鲁能单独抽出来谈,盖因鲁能的情况相对更具典型意义。目前的中国足坛,最著名的青训俱乐部主要有两家,鲁能即是其中之一,并且历史更悠久。
1、足协领导考察鲁能足校。7月14日,足协主席陈戌源一行到鲁能足校调研。陈主席在讲话*特中**别提出,青训是中国足球的基石和未来,只有扎实的青训,才能打造百年俱乐部和实力过硬的各级国家队。中国足球要两手抓,一手抓各级国家队建设,一手抓足球青训培养,两手都要硬,这是中国足球不能动摇的底线。

据报道,鲁能青训目前主抓的一项工作,就是确保疫情背景下足够数量的高质量的青少年赛事。对内,鲁能足校继续举办校内联赛;对外,则采取走出去、引进来两个方针。比如,鲁能U17将前往大连和长春赛区参加比赛;U19则连续与多支中乙联赛职业队进行比赛;同时,鲁能足校与恒大、富力、绿城等协商继续举办足校联盟杯。此外,多支职业球队和俱乐部梯队已经或者计划与鲁能足校联系、商定与鲁能足校和梯队的热身赛等等。
据统计,20多年来,鲁能青训向各职业俱乐部输送了261名球员,向各级国字号球队输送了237人,中超几乎所有球队都有(或有过)鲁能青训的球员。为鲁能俱乐部源源不断输送后备军的同时,鲁能足校也为整个中国足球培养了大量合格人才。陈戌源还希望鲁能足校要积极发挥巴西足球基地的优势,让更多的青少年能够到足球王国接受足球氛围的熏陶,参加高强度的训练和比赛。同时,通过继续举办"潍坊杯"国际青少年足球邀请赛,提高自身的技战术水平。
目前,鲁能一线球队中,除了田鑫、陈科睿、段刘愚、黄聪、赵剑非5名国奥球员外,前段时间的热身赛,刘昭阳、姚均晟、郭田雨的表现也非常出色。与苏宁、大连人和华夏幸福等球队的"青春风暴"相比,鲁能的质量显然更高一些。去年的"潍坊杯"鲁能青年队展现出来更富进攻性和传控打法,广受媒体和球迷的好评。

所有这些"青春风暴",很有可能在新赛季的特殊赛制之下发挥非常重要的作用。面对8、9月份高温、高密集赛程,谁有实力更强、数量更多的年轻球员,谁就能可能取得更理想的成绩。一些年龄偏大的球队,随着赛程的深入很有可能会出现伤病、体能恢复困难等状况,成绩恐怕也将不同程度受到影响。
2、鲁能青训的技术风格的变化。说到鲁能,甚至说到山东足球,球迷的感觉首发是长传冲吊、高举高打。典型战术,就是上赛季鲁能的边路突破、下底传中找佩莱;典型的足球人物,就是高中锋宿茂臻和韩鹏,当然可能还包括目前的郭田雨。
这么多年来,特别是最近几个赛季,虽然鲁能足校培养的足球人才不少,但脚法细腻、技术出色的并不多。真正称得上"精品"的,此前有李霄鹏,眼下可能也就段刘愚。也因此,外界对鲁能青训或多或少存在一些不公正的评价。但是,这一切,可能会在不久的将来发生变化。
(1)聘请西蒙为技术青训技术总监。6月1日,鲁能足校正式聘请葡萄牙籍教练西蒙为青训技术总监。这创造了鲁能青训的两个"第一":第一位以技术总监身份上任的鲁能青训主管,第一位鲁能青训自己培养出来的技术总监。

2016年就来到鲁能执教的西蒙,是一名有着大*运学**动科学硕士和博士双学位的专业人才,曾担任过葡超、葡甲多家俱乐部的助理教练,更是欧洲足坛声名显赫的、上世纪八十年代提出"战术周期化"青训理论的维托尔-弗拉德教授的得意门生。有着10多年一级、三级职业联赛执教经历。加盟鲁能之后,执教过鲁能U17等梯队,带领1999年龄段球队参加全运会并晋级决赛阶段的比赛。



技术总监之下,鲁能还设置了3个周期总监,分别对应9到12岁、13到15岁、16岁以上年龄段球员。这3个周期总监均为外籍专家,负责各个年龄段球队的整体工作。与此同时,还设有2个守门员总监、以及体能训练、技术训练、选材、生理生化、心理等类别总监各1名。此外,还有1-2名技术分析师总监。除了这10多名外籍总监外,还有于远伟、张涛、李新起、胡义军等一批中方教练出任各年龄段的主教练、助理教练或者专项教练,还包括梯队日籍教练仓田安治。
(2)西蒙的主要任务。除了在鲁能青训体系中灌输"战术周期化"理念之外,最主要一点,极有可能就是将鲁能的技术风格引导向传控足球。说白了,以后的鲁能足球,很可能是以地面控球为主,类似施密特时期的国安。


6月16日,署名为"鲁能青训"的作者发表了一篇题为《鲁能青训为何选择传控?极大锻炼处理球和跑位能力》的文章,令人关注。这篇文章以19赛季鲁能的战术打法、18年俄罗斯世界杯西班牙对阵俄罗斯、19年"潍坊杯"鲁能对阵狼队、桑托斯拉古纳以及墨西哥队等比赛为例,对西蒙在鲁能足校教练培训中的"为什么选择青训传控"、"学传控要学到精髓"、"不要为传而控"等足球理念进行了分析和点评,也表明了鲁能足球的发展方向。
事实上,这传递出一个信号:鲁能青训将以"传控"足球为理念。不但是球员,甚至教练员首先要接受、并在具体教练工作中执行这一理念。未来鲁能足校出来的,将不会是继续秉持高举高打、下底传中的"粗活",而是"鲁能巴萨"式的球员。
第四、恒大青训:"两条腿走路"

与鲁能一样,恒大的青训也成为近期国内足坛关注的焦点。6月29日,在接受媒体采访时,前国足主帅、原上海足协主席朱广沪表示,恒大足校到了出人才的时候了。
1、恒大青训的基本成绩。从2012年开始建成办学至今,恒大足校8年来共有408人次进入各级国字号球队,夺得了77个冠军,其中在18、19赛季即获得了34个。最新一期U19国青名单中,恒大青训有5人入选,U16国少则有4名球员来自恒大。特别是前者,两次集训恒大贡献了8人次,居各俱乐部之首。而从2011年建校开始,恒大已累计投入超过28个亿,打造了5年国内特训+5年西班牙留学的"一条龙"培训体系。

2019赛季,恒大足校共有63人、119次入选各级国字号球队,其中U16队18人次、U15队25人次、U14队23人次、U13队17人次、U12队12人次以及女足24人次;全年参加了192场马德里足球冠军赛。这当中,王捷、吴永强代表U13国家队出国参赛打入7球;潘晋宽和张文烜分别代表U14、U15国家队打入3球和2球。布格拉罕、罗涵博文、蔡明民等进入俱乐部一队;有5名球员进入国内外职业俱乐部,其中迪力依米提效力中甲,并以主力身份获年度最佳新人提名,王世龙则进入西乙俱乐部马加达宏梯队效力。


帕尔曼江、王世龙在6月份代表U19国青热身赛中,都打入了决定胜果的进球。恒大5月份以来的热身赛中,帕尔曼江打入3个进球、有1次助攻,谭凯元打入1个进球、2次助攻。如开篇所述,本赛季中超联赛,恒大至少有5名来自恒大足校的青训球员。新赛季的中超,将成为检验恒大足校青训成果的正式舞台,期待这些小将也像热身赛一样上演令人眼前一亮的表现。
第五、恒大足校"限薪令"的解读
就在各界普遍认为恒大青训到了出成绩的时候,并且已经有多名球员晋升一队的情况下,为什么会突然作出对足校球员的"限薪令"呢?
1、中超"限薪令"的延续。2019年年底,足协出台了"新规",其中对球员薪酬作了明确的规定,包括外援新签合同税后年薪不超过300万欧元;本土球员的新合同顶薪不超过税后1000万元人民币。
这一政策,显然是对此前,特别是近几年外界对中超联赛中球员过高的年薪批评较多的一个回应。应该说,再过一、两年,即大多数目前高薪外援离开中超之后,中超联赛基本上不会再有"天价"外援的存在。这一政策的本身,重点不在限制高薪,而是将俱乐部的主要财务更多地投入青训以及其它软硬件的升级改造。说白了,中国足球将把目光放到了更为长远的基础工作。


恒大足校的限薪,显然也是这政策影响的结果。准确地说,恒大这么做,目的是要向外界展示一个全新的形象。
2、为什么要选择足校限薪?除了引援,恒大的球员当然就只能是自己培养了。从本赛季来看,恒大的预备队全部是自己足校培养,一线队也至少有了5名足校球员,并且还有可能会有新的足校球员继续加入。
这个时候限薪,恒大发出一个明确的信号:进入一线队,除了高薪,还必须要有更多、更高的追求。明说了,这是一次极好的"三观"教育。

此前的恒大,给人的感觉就是钱多。只要进入一线队,就会有几百万、过千万的年薪。这一方面,彰显恒大巨大的经济实力。但另一方面,也给人一个"财大气粗"、"一掷千金"的并不是太良好的评价。钱多并不是坏事,但当别人把目光全都聚焦在"钱多"之上的时候,就不见得都是称赞了。
本赛季,恒大放走了郜林、冯潇霆、曾诚、于汉超等老将,郑智升级为球员兼助理教练。估计一、两年之后,李学鹏、黄博文、张琳芃、梅方等30+老将也将陆续退役或离队,恒大的新老交替将全部完成。而这个时候批量球员从足校进入一线球队,正是进行"金钱观"教育的最好时机。只有打好这个基础,才能对下一步更多的足校球员晋级一队作好铺垫。
3、限薪对恒大成绩是否影响?实事求是地说,对本赛季的成绩不会有太大的影响,甚至可以说是影响微乎其微,毕竟帕尔曼江们能不能打上主力还难说。
再说了,3年之内,顶薪300万;3年后,顶薪500万。对于这茬年轻球员来说,也应该是可以接受的,因为韦世豪、杨立瑜等可能的绝对主力也只是1000万以内。而这个500万的顶薪,对于年轻球员来说也是一个不断追求的目标。只有从经历从入选到替补、主力替补再到主力替补、绝对主力等各个阶梯,年薪才会有不断的提高。至于3年之后"再以后",恒大的文件没有明确,在此也不便猜测。或者继续执行目前的政策,也有可能会有调整。


但这个时期,只要恒大做好相应的教育宣贯工作,相信球员能理解。恒大花了几十亿来做足球青训工作,显然不是为了从内部打败自己。
4、中国足球未来的薪酬方向?4月10日,足协主席陈戌源等人在苏州调研的时候,在肯定江苏足球事业各项工作取得成绩的同时,首次在地方考察中提到了青训的问题,明确提出青训是中国足球发展的关键,特别提到了"推动各级俱乐部的可持续性发展,加强运动队的思想文化建设"。
这一背景,显然与此前多家中甲、中乙俱乐部的退出或者被取消注册资格有关。过高的财务包袱,正是阻碍职业俱乐部可持续发展的真正"元凶"。只要把俱乐部的投入、支出限下来,才可能有更多的财力用于青训以及其它建设。在这个过程中,各俱乐部首要的工作,就是加强对球员的思想文化建设,提高认识。甚至,也只有把国内联赛的薪酬降下来,才有可能推动更多的年轻球员走上留洋之路。


以此而言,继续降薪,或许会是中国足球未来一个方向或者说趋势。而一向对政策"风向"比较敏感的恒大,显然是又一次走到了前面,成为那个"第一个吃螃蟹"者。
第六、结论
从上分析可以看出,鲁能和恒大是目前中国足球青训工作比较成功的两家俱乐部。这两家俱乐部也为各级国字号队球队输送了大量的人才,堪称"双峰耸立"、"比翼双飞"。
但中超有16家俱乐部,中甲、中乙加起来还有几十家,中国足球不可能只依靠鲁能和恒大。只要所有职业俱乐部的青训工作都做好了,都出人才了,中国足球才有可能真正得到发展和提高。
百川东归海,万木枯逢春。鲁能的"周期化"训练和传控足球理念、恒大的"限薪",正是中国足球处于一个大变革时期的自发行为、自我求变,也是适应足球发展新趋势的大胆、有益的探索。大连人、华夏幸福、苏宁等俱乐部刮起的"青春风暴",不断加大对青训工作的重视,恰说明了中超职业俱乐部对发展足球的认识在不断提高,更说明了中国足球开始步入正轨,走上了一条正确的发展道路。
鲁能20多年来一直坚持青训工作,恒大8年努力初步培养出了人才。相信会有更多的鲁能、更多的恒大式的俱乐部卧薪尝胆、潜心青训,10年、8年之后,中国足球或迎来灿烂的春天!

(*今条头日**独稿,未经许可禁止*今条头日**之外转载!图片来自网络,如有侵权,请联系删除。谢谢!)