武汉各区义务段公办学校对口划片范围陆续出炉。2019年武汉市有约12.4万名小学新生入学
为10年来人数最多,约8.1万名小学毕业生将进入初中阶段学习,继续坚持“人户合一”年满六周岁入学
户籍和住房一致的,安排对口入学;户籍和住房不一致的,不作为对口入学依据,符合入学条件的,由区教育局统筹安排入学;特殊情况由区教育局和学校组织有关部门甄别认定后处理,杜绝漏登、瞒登、错登、假登行为。
继续严格执行“年满6岁”入学年龄,即2013年8月31日前出生的孩子才符合今年入学年龄(包含8月31日)。
二孩家庭大宝小宝可同校就读
按照国家“全面实施一对夫妇可生育两个孩子”的政策,坚持划片对口就近入学的基本原则,在第一个孩子非择校入学的前提下,由家长提出申请,原则上将两个孩子安排在同一所学校就读。
按时办理入学手续
适龄儿童少年的父母或其他法定监护人必须在《通知书》规定的时间内,送子女或被监护人到指定学校报到,学校不得以任何理由拒收。2019年义务教育小学、初中新生报到时间均为7月5-6日。
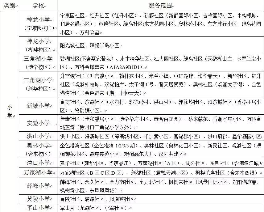
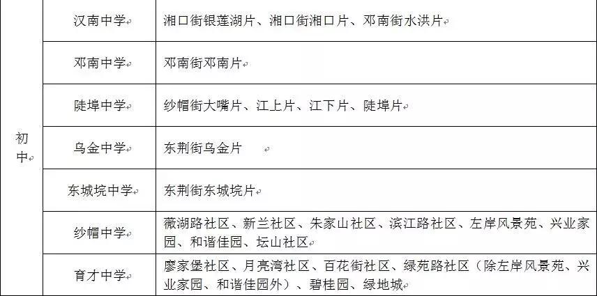
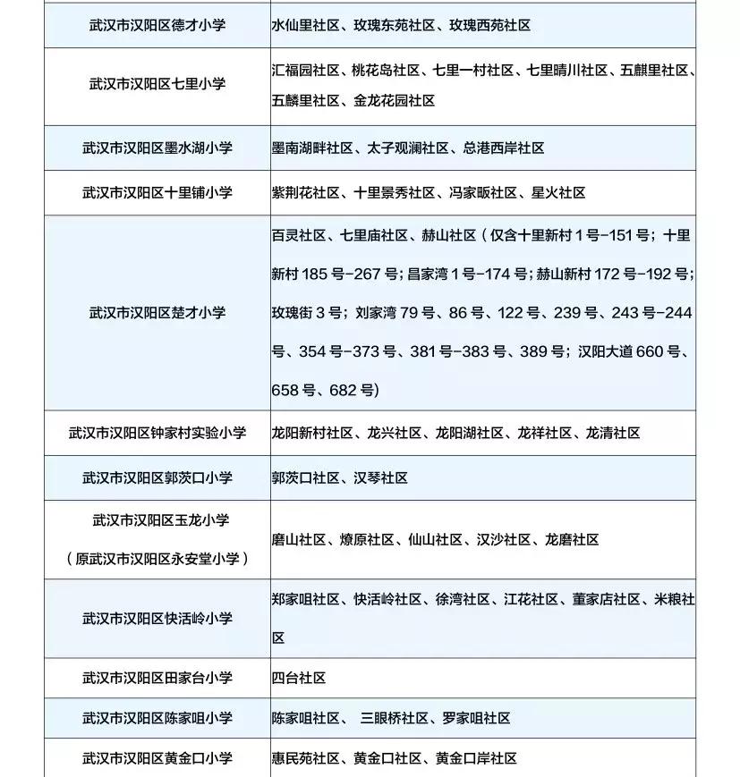
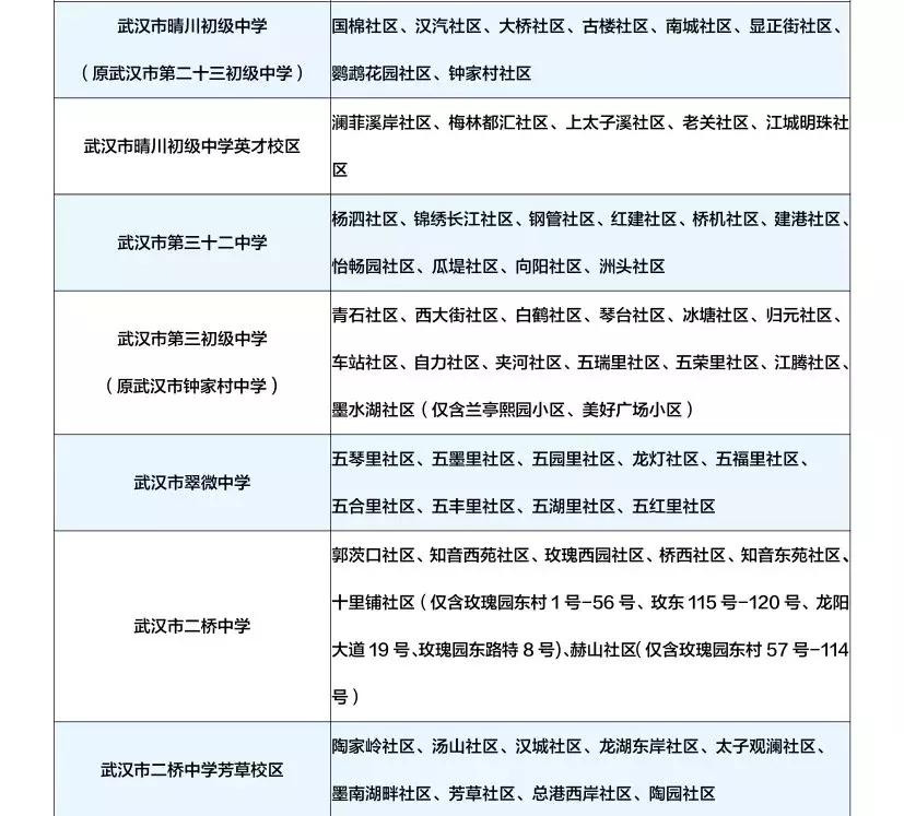
武汉各区对口入学范围
(点击查看大图)
↓↓
江汉区









武汉开发区(汉南区)
2019年武汉开发区(汉南区)义务教育学校服务范围(武汉开发区片)


2019年武汉开发区(汉南区)义务教育学校服务范围(汉南片)


硚口区












汉阳区





江岸区



江夏区
江夏区公布2019年小学初中划片服务范围
(一)小学
1.一小
(1)龙井路以东—文化大道以西--兴新街以南—纸坊大街以北;
(2)纸坊大街以南—宁安路以东—滨湖春天小区以西(含滨湖春天小区);
(3)青龙山林场。
2.二小
(1)兴新街以南—龙井路以西—老武装部以东—纸坊大街以北;
(2)纸坊大街以南—宁安路以西—三潭路世纪华庭小区西边路为界;
(3)兴新街以北—古驿道以西—熊廷弼街(路)以南—新北路以东。
3.三小
(1)熊廷弼路以南—新北路以西—兴新街以北;
(铁路以西,以畔山御景小区为划分线,畔山御景以南为三小招生区域,以北为实验小学招生区域)
(2)兴新街以南—老武装部以西—纸坊大街以北;
(3)纸坊大街以南—三潭路世纪华庭小区西边路为界。
4.齐心小学
江夏大道以东—纸坊大街以北。
5.明熙小学:
(1)北华街以南—古驿道以东—老年大学与老农业局之间马路以北—文化大道以西;
(2)北华街以南—熊廷弼路以北—文化路以东—江夏大道以西。
6.明熙小学城关校区:
(1)熊廷弼路以南—纸坊大街以北—江夏大道以西—文化大道以东。
(2)老年大学与老农业局之间马路以南—新兴街以北—古驿道以东—文化路以西。
7.东湖路学校
北华街以北—文化大道以东—谭鑫培路以南—江夏大道以西。
8.实验小学
(1)熊廷弼路以北—古驿道以西—北华街以南—武昌大道以东;
(2)北华街以北—文化大道以西—兴苑街以南—武昌大道以东;
(3)武昌大道以西—兴苑街过铁路涵洞以南—畔山御景小区以北(含畔山御景小区);
9.文化路小学
(1)兴苑街以北—文化大道以西—武昌大道以东—谭鑫培路以南;
(2)武昌大道以东—谭鑫培路以北—污水处理厂以西—星光大道以南;
(3)武昌大道以西—兴苑街过铁路涵洞以北—星光大道以南。
10.东林小学(特校)
(1)纸坊大街以南—滨湖春天小区以东(不含滨湖春天小区);
(2)东林村。
11.新华联青年城、花山郡片区属于庙山小学招生范围。
(二)初中
1.一初中
(1)文华路以西—熊廷弼街以南----四贤路以东—新兴街以北;
(2)文华路(青龙路)以西—新兴街以南—龙头街(宁安路)以东。
2.二中
(1)四贤路以西----熊廷弼街以南—武昌大道(以熊廷弼路与武昌大道交汇处为界,含武昌大道以西)—新兴街以北;
(2)龙头街(宁安路)以西—兴新街以南—武昌大道(含武昌大道以西)。
3.四中
(1)熊廷弼街以北—文华路以西—北华街以南—武昌大道(以熊廷弼路与武昌大道交汇处为界,含武昌大道以西);
(2)北华街以北—文华路以西。
4.五中
文华路(青龙路)以东—北华街以南。
5.一中初中部
(1)北华街以北—文化路以东—谭鑫培路以南—江夏大道以西
(2)北华街以北—江夏大道以东—一中院墙以南(含一中)—江花大道以西。
(三)民办学校
大方学校、广升学校、海淀外校等民办学校招生按市教育局相关文件精神执行。
新洲区





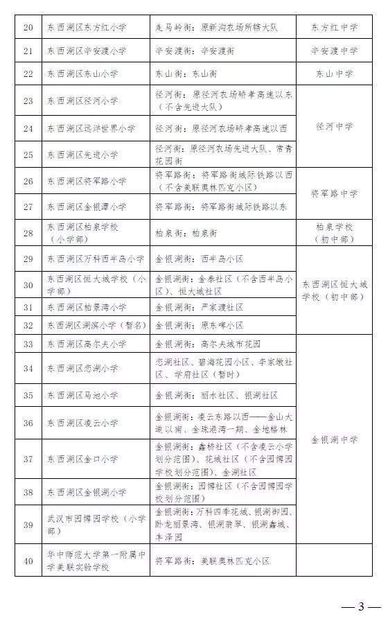
东西湖区


蔡甸区
城关地区小学划片服务范围

青山区










武昌区
武昌区教育局开发了“武昌小学入学查询系统”已上线,市民可以点击链接查询。通过手机登入查询系统后,呈现的是武汉市的地图,武昌区所有小学都会显示在地图上,点击武昌行政区任何位置,即可出现对口小学。如果想查询某小学,只要在查询栏输入小学名字,就会显示出该校周边地图。如果想确认自己所在小区对口哪所小学,只需在地图上点击市民所在小区即可。