本文主要介绍了国家标准GB/T 38306-2019《手部防护 防热伤害手套》的实施背景以及手部防护的防热伤害手套标准,并提出标准实施的建议。该标准已于2019年12月10日发布,2020年7月1日实施。
文/张秀云 赵卫 陈俭(上海赛立特安全用品有限公司)
1 实施背景
建立健全职业安全保障体系是我国当前职业安全健康工作的重要目标。我国工伤事故和职业病危害还处于较高水平,其中手部伤害是主要工伤事故之一。因此,建立完善统一的手部防护国家标准体系,已经刻不容缓。冶金熔炼、食品加工、模具制造、造纸、玻璃热加工、陶瓷生产、太阳能电池板生产、机械制造等作业场所,存在高温和/或火和/或熔融金属,相关作业人员需要佩戴防热伤害手套从事生产操作。在一般生产制造、普通维修组装工作、小食品作坊中也需要此类手套的防护。因此,此类防热伤害手套用途广泛。
之前,国内没有关于防热伤害手套的国家标准。与之相关的国内标准有GA7-2004《消防手套》、LD59-1994《森林防火手套》、FZ/T73040-2010《高温高热作业防护手套》。这些标准在技术内容和适用范围上有局限性,不能适应或适合相关工作场所的职业防护需求。国际上,国际标准化组织(ISO)仅有关于消防员用防护手套的标准。在欧洲,欧盟指令89/686EEC将个体防护装备(PPE)分为三类,而防热伤害手套属于III类防御极高风险伤害的产品,其认证程序相当严格,且必须强制符合相应的欧洲标准,即EN407:2004《防热伤害手套(热和/或火)》。GB/T 38306-2019《手部防护 防热伤害手套》修改采用了EN407:2004版本的技术内容,以完善手部防护装备标准体系,并适应国内市场的防护需求。
2 适用范围
GB/T 38306-2019《手部防护 防热伤害手套》规定了防护用防热伤害手套的技术要求、测试方法、标识和制造商提供的信息。
该标准适用于防护火焰、接触热、对流热、辐射热、少量熔融金属飞溅或大量熔融金属泼溅等一种或多种形式热伤害的手套,不适用于消防和焊接作业用防护手套。
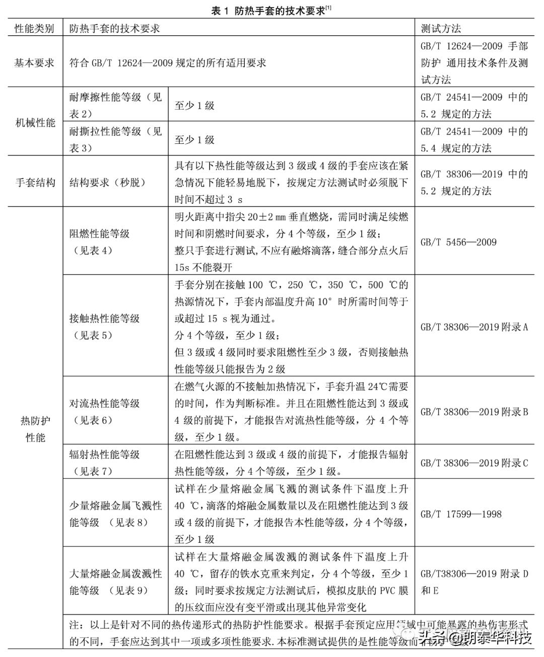
3 防热手套的技术要求

注:以上是针对不同的热传递形式的热防护性能要求。根据手套预定应用领域中可能暴露的热伤害形式的不同,手套应达到其中一项或多项性能要求。本标准测试提供的是性能等级而非防护等级。



注:续燃时间是指在规定测试条件下,点火源移开后材料持续有焰燃烧时间(单位:秒);
而阴燃时间是指点火源移开后或有焰燃烧终止后材料持续无焰燃烧时间(单位:秒);
两者同时满足要求,才判定为合格,并且如果发生熔融,材料应无滴落,手套的最内层应无熔融迹象,测试区域的所有层应没有出现破洞,接缝应没有裂开。否则为不合格。
(熔融是指材料在高温下出现软化并可流动;滴落是指材料在熔融过程中熔化液滴的分离)

注:接触温度是指本测试中加热筒接触区域的恒定表面温度;阈值时间是指本测试中热量计温度升高100℃所需的时间;本测试要求材料在表中指定的接触温度下,阈值时间大于等于15s判定为合格。而3级或4级同时要求阻燃性能等级至少达到3级。

注:对流热传递指数是指在规定测试条件下,使用质量为(18.00±0.05)g的铜圆片和(25±5)℃的初始温度测试时,温*达升**到(24.00±0.2)℃的平均时间(单位:s)。
对流热传递指数和阻燃性能等级同时满足要求才能判定等级。

注:辐射热传递指数是指在规定测试条件下,以规定的 入射 热通量密度进行测试时,热量计的温*达升**到(24±0.2)℃的平均时间(单位:s)。热通量密度是指单位时间通过热量计暴露面的热量(单位:千瓦/平方米)。

注:仅当阻燃性能达到至少3级的时候与熔滴数量同时满足条件才能进行本性能分级判定。

注: 按规定方法测试后,模拟皮肤的PVC膜的压纹面应没有变平滑或出现其他异常变化,如果熔滴残留黏附在试样上或者试样被点燃或烧破,则为不合格。应根据需要选择其他金属进行测试,相应的测试结果应在制造商提供的信息中给出。
4 防热手套的标识
手套的标识应符合GB/T 12624-2009规定的相应要求;
手套的机械性能按GB 24541-2009的要求进行标识;
手套的防热伤害性能应用以下的高温危害图标并配以6个性能等级的数字来表示,如图1:

图1 防热伤害手套标识示例
注意:如果手套性能标识为X而非数字,则表明该手套不具备该项功能。
5 制造商提供的信息
以下内容应与手套一起提供:
1)生产商或经销商的全名及地址;
2)手套名称(商业名称或代码,以便使用者知道生产商和使用范围);
3)特殊尺寸适用范围及适用场所信息;
4)防热伤害等级标识中X和每个数字含义,及对应各个级别的选用/应用的建议,并包括以下内容:
- 对于阻燃性等级为1或2的手套,应明确警示该手套不得接触明火:
- 按少量熔融金属飞溅性能测试的进出材料及相应性能等级说明和适用性说明;
- 对于可以分离的多层手套,应说明所述性能水平仅适用于包括所有层的完整手套;
5)当手套的防护作用仅限于手的一部分时,应予以说明。
6)产品中不应含有对使用者健康造成伤害的成分。并列出产品中可能含有对人体过敏的物质清单。
7)使用说明书。
8)运输、包装、储存要求。
6 实施建议
GB/T 38306-2019《手部防护 防热伤害手套》于2019年12月10日正式发布,于2020年7月1日起开始实施。建议企事业用人单位在存在高温伤害风险的工种参照本标准,督促、指导从业人员正确选择、使用和维护防热手套,以达到手套最佳的防护效果,防止和减少手部高温伤害事故的发生。建议作业人员重视手部的安全健康,遵守本单位的安全管理制度和个体防护装备使用规则,不断提高自我防护意识,维护劳动者的合法权益。
参考文献
[1]GB/T 38306-2019,手部防护 防热伤害手套。
相关阅读
GB/T 38306-2019《手部防护 防热伤害手套》的主要起草单位为中钢集团武汉安全环保研究院有限公司、上海赛立特安全用品股份有限公司、浙江东亚手套有限公司、杜邦(中国)研发管理有限公司、安徽玉杯防护用品有限公司。本文作者张秀云、赵卫、陈俭均来自于上海赛立特安全用品股份有限公司。而张秀云作为主要起草人参与了GB/T 38306-2019《手部防护 防热伤害手套》的起草工作。
赛立特致力于为客户提供全方位的个体劳动防护解决方案,是国内个体防护装备的领军企业。该公司通过引进国内外先进的生产、检测设备和ERP专业软件系统,凭借在缝制类、浸胶类等产品技术工艺方面长期而又深入 的 开发创新和积累应用,使得公司已经具备独立自主的研发设计能力和快速高效的规模化生产能力。
2020年9月9-11日,在杭州国际博览中心举办的2020国际安全和应急博览会(ISEE 2020)上,赛立特展示了防热伤害系列手套。

上海赛立特安全用品股份有限公司在2020国际安全和应急博览会上的展台

6011 耐高温手套:最高热接触500℃,满足EN 407标准4级要求。

ZETEX-ZP-514 耐高温手套:手套可360°隔热,具有强耐热性,可在1093℃高温环境下持续19秒接触长度约35cm。

ST58119 耐高温手套:手部360°隔热,最高热接触温度250摄氏度,符合EN407标准2级。

6002 耐高温手套:可防护热辐射+1000℃,耐高温接触+350℃,具有很好的机械防护性能。
原文原版阅读



