

山东:高速局地禁行5轴及以上货车
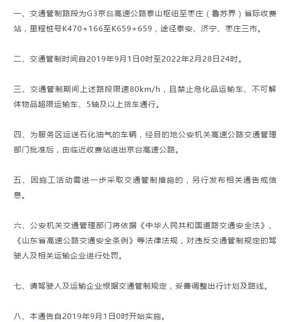
2019年8月26日,据济宁高速交警支队消息,自2019年9月1日0时至2022年2月28日24时,对京台高速公路*安泰**至枣庄(鲁苏界)段通行车辆实施限速限行交通管制,交通管制期间限速80km/h,且禁止危化品运输车,不可解体物品超限运输车,5轴及以上货车通行。

通告全文如下:


沪宁高速:单向封闭施工,所有黄牌货车禁行!
从8月29日零时起至2019年9月19日,沪宁高速无锡硕放枢纽至苏州东桥枢纽路段将进行单向封闭施工

届时施工侧单向全幅封闭,借用2条对向车道通行。整体线路由原本的对向8车道变为对向4车道,所有的小车或者大型客车,可以借用对向两车道进行通行。
八车道这样分配

但由于这一路段,为全国所有高速中货车占比最高的路段,交警部门规定:施工期间所有黄牌货车禁行!黄牌货车严禁闯入禁行区,违者电子抓拍,罚100扣3分,并将实时曝光。
看到以下标志,请立即下高速绕行



特别提醒:
南京往上海方向的黄牌货车,请从G25宁杭高速绕行;
苏北往上海方向的黄牌货车,请从苏通大桥绕行。
同时,前往上海或浙江方向的客车司机,虽然单向封闭施工路段对于普通的大小客车都不限行,但是交警部门仍建议采取绕行方式以避开拥堵路段。
具体路线,可参考以下图示
1、本地车辆绕行路线
无锡北、无锡、无锡东、苏南硕放机场、无锡新区、硕放、新安为分流点(拥堵时变更为临时强制分流点),途径以下收费站往上海方向的车辆可以按这些线路绕行: 无锡东:沪宁高速无锡东→G312(苏州方向)→苏绍高速东桥; 苏南硕放机场:沪宁高速苏南硕放机场→雪梅路→ G312(苏州方向) ; 无锡新区:从S83苏锡支线绕行或由新鸿路→锡协路→薛典北路(X202) → G312(苏州方向)绕行 ; 硕放:从S83苏锡支线绕行或由华友中路→长江东路→ G312 (苏州方向)绕行; 新安:从S83苏锡支线绕行或由S230→苏绍高速通安绕行。

2、过境车辆绕行路线
对于境内往上海方向的车辆,将会在横林、无锡北、无锡、峭岐、张家港、新安等枢纽进行分流,车辆请从S48沪宜转G25长深、S38常合、S83苏锡支线等高速绕行。

较远地区过来的车辆请注意设置在丹徒枢纽、薛埠枢纽、广陵枢纽3个枢纽的分流标志,可考虑从G40沪陕、G25长深、S38常合等外围高速绕行。

黄牌货车无锡东收费站往上海方向禁止黄牌货车上高速通行; 苏南硕放机场收费站往上海方向,禁止所有车辆上高速; S19通锡高速南泉、张家港转宁沪高速上海方向匝道封闭。

最后记得关注我腾翔云供应链管理