
本文作者/HMKK
如何把握住中国人造草行业“百年变局”下的历史机遇?
如何以政策为导向,制定属于中国人造草行业和企业的新战略?
如何去理解人造草坪新国家标准在校园体育市场的应用?
如何破解中国人造草行业当下面临的全球化困境,从而规避外贸战线的各种潜在风险?
如何以资本助力规模化,并促进中国人造草行业升级转型?
……
倘若你心中存有以上任何一个从业疑问,不妨去参加这样一场“段位”顶尖的人造草行业思想风暴,看这些属于人造草行业的“悬疑”问题,能否烟消云散。
由中国体育用品业联合会(以下简称联合会)主办,联合会人造草专业委员会承办,联合会运动地材专业委员会支持的, 以“政策、资本、全球化——人造草行业未来之机”为主题的2021中国体育场馆设施论坛暨中国人造草行业沙龙(以下简称2021人造草沙龙)将于2021年5月18日在上海虹桥绿地铂瑞酒店召开。

2021人造草沙龙聚焦于人造草领域,协助企业解决现实经营问题,寻找市场全新的发展契机,汇聚更多行业力量推进人造草市场规范发展,共同为人造草行业未来5-10年的发展轨迹奠定一个总的基调和方向,人造草行业未来的市场空间和机会也将随着此次沙龙的举办,而进一步得到确认和释放。
壹丨
政策、资本、全球化,为什么选定这三个词?
回顾2017年、2018年、2019年以往各届中国体博会期间举办的场馆设施论坛,每一届的话题与主线,都照顾到了业内当年的热点,因此从传播的角度,届届都堪称业内经典。
今年,场馆论坛在后疫情时代恢复举办,主办方将采取不同于以往中国体博会期间举行行业论坛会议的调性和形式,力求话题内容与互动方式的创新,为行业带来一场难以忘怀的论坛会议——以人造草行业为样板,为体育场馆行业各垂直领域的“新黄金十年”精彩之旅的开启,提供思想基础。

据2021人造草沙龙主办方相关负责人介绍, 此次沙龙议程为每位主讲嘉宾都留出了15分钟的现场提问、解答的互动时间,希望打造一场氛围轻松、别开生面、畅所欲言的行业内部交流会。
2021人造草沙龙将以政策、资本、全球化作为三个破题关键词,为人造草行业梳理出一个清晰可见的未来发展方向。
在中国体育用品业联合会副主席兼秘书长罗杰看来,过去的十年,在庞大的全民健身场地设施、校园体育活动、绿化休闲装饰的社会需求下,中国人造草坪行业得到了良好的发展机遇。罗杰同时指出,政策、资本、全球化—— 这三个关键词的选用,恰恰代表了“十四五”中国人造草坪行业的三大增量市场所在,“对于中国人造草行业而言,未来5-10年,将聚焦全民健身、校园体育及外贸领域这三大增量市场。随着国务院和相关部门密集出台的政策文件,随着体育产业的发展和大众健身意识的加强,随着国内对体育场馆设施的需求日益加大,我们有理由相信,人造草市场的空间和机会将进一步释放。”
由此可见,之所以选择此三个关键词作为此次沙龙的主线,不仅反映了主办方对于人造草行业当下发展现状的独到见解,并暗含深意。
贰丨
关键词解构:政策
截止到2020年底(即“十三五”结束),我国全民健身事业的成果是:人均体育场地面积达到2.2平方米,新增社会足球场地超过2万块,经常参加体育锻炼人数比例达37.2%,城乡居民达到《国民体质测定标准》合格以上的人数比例达90%以上,人民群众健康生活方式正在逐步形成,统筹城乡的全民健身公共服务体系逐步健全。
在“十三五”业已收官、“体教融合”国家战略推动校园体育发展稳步推进、全民健身行业因国办发布的“36号文”而注入了一针强心剂的背景下,2021年——作为“十四五”的开局之年,人造草品类在国内体育场地设施市场的多种应用前景依然被业内人士看好,且增长潜力充足。

毫无疑问,自2014年的“46号文”以来,体育场地设施行业和全民健身设施行业的利好,几乎全部来自于政策面,从大产业观和大财经视角看,是与国家“新基建”战略分不开的;而往5-10年的超长线时间跨度看,则与以下三个体育产业政策总目标相挂钩:
其一,在加快构建以国内大循环为主体,国内国际双循环相互促进的大背景下,体育产业将兑现“46号文”提出的“力争到2025年体育产业总规模超过5万亿元”、成为国民经济支柱性产业的目标。
其二,“健康中国2030”的战略目标作用到人造草领域,是伴随着居民健身意识的进一步加强,国内对体育场馆的需求日益加大,场馆和运动型人造草坪市场将延续较大的增长趋势;城镇化进程的加快和城中村、旧城区的改造,以及房地产市场对绿色场景的需求逐渐加大,休闲型草坪将得到较大的市场空间。
其三,职业体育、全民健身、校园体育等不同渠道和市场因素的变动,都会对人造草行业和企业产生不同程度的影响。更重要的利好是,随着“体教融合”国家战略的逐步实施,校园体育设施市场也将被注入一针“强心剂”——在绿色环保安全的理念下,学校人造草坪市场也将迎来增量空间。
值得一提的是,倘若站在环保安全绿色校园的范畴,有了人造草新国标之后,当下在“体教融合”的国家战略背景下,我国校园人造草也势必产生新的采购标准。这是一个怎样的标准?对未来学校体育的采购工作会造成什么样的影响?
带着这样的疑问,本次沙龙的主办方特别邀请到了 全国教育装备标准化技术委员会副秘书长、教育部教育装备研究与发展中心研究员*党**建伟,由她来解答这个行业痛点问题。
叁丨
关键词解构:资本
正如职业竞技、全民健身、校园体育等不同市场的变动都会对企业产生不同程度的影响的道理一样——社会资本对于人造草行业发展起到的推动作用亦是如此。
众所周知,2020年9月底,成功于上交所主板成功挂牌上市的江苏共创,被资本市场视为“人造草坪第一股”。那么,从江苏共创的成功登陆主板,为中国人造草坪行业带来了什么样的启示?
1、资本市场是草坪行业的重要融资渠道。这里面包含了以下三层逻辑:
首先,资本市场是中小民营企业直接融资的主战场。A股中民营上市公司数量为2574家,占A股上市公司总量比例为64.29%,民营企业IPO募资合计1.52万亿元,在A股中占比为42.8%。2020年以来,资本市场对中小企业直接融资的支持力度将不断加大,民营企业IPO数量占比超过八成。截至2020年第三季度末的数据:仅就2020年,年内258家IPO企业中,216家为民营企业,占比高达83.72%,超过八成,较去年全年高出12.29个百分点;这216家民营企业首发募资合计1990.84亿元,占比为61.02%,较去年全年高出13.64个百分点。
其次,目前国内草坪行业企业大多数是中小规模的民营企业。随着资本市场对民企的支持力度加大,弥补了间接融资上对民企信贷投放额度不足,在一定程度上能够解决中小民营企业长时间存在的融资难融资贵问题。
再次,资本市场中,无论股权私募融资、上市融资还是银行融资,企业应根据企业发展的不同阶段和融资方式特点,相应选择最有利的融资方式。

2、借助资本市场,能够使草坪行业优化产业结构。具体体现在以下三个维度:
第一,草坪行业通过借助资本市场融资,可以实现快速发展。一方面,利用资本市场做优做强主营业务,通过多元化融资方式扩大融资规模,培育出一批有发展前景的草坪企业;另一方面,运用再融资和并购重组等手段拓展新领域,推动草坪行业加快并购重组、实现产业整合和转型升级。
第二,借助资本市场有利于优化人造草坪行业的产业结构。通过杠杆效应,会加快企业生存发展周期,过去10年才能完成的事情,有可能3-5年就能够实现。
第三,资本市场还能激励草坪企业更加有效地改善经营管理。筛选出效率较高的企业,一些管理落后的企业会被市场淘汰,通过这种机制的作用,促成了资源的有效配置和有效利用,从而使草坪产业结构得以优化。
为此,此次沙龙主办方请到了 共创草坪董事长、联合创始人王强翔,请他为业界分享宝贵的上市经验,届时王强翔不仅将与参会的各位嘉宾分享发生在共创草坪上市过程中的故事,还将与之共同探讨:社会资本对于人造草行业发展起到的推动作用。敬请期待。
肆丨
关键词解构:全球化
全球经济正在经历百年未有之大变局,这是全世界目前公认的看法,在这个崭新的时代中,各行各业都在紧跟时代步伐——中国人造草市场亦如是。长期以来不断受到全球化影响的人造草市场,其发展前景也是“危”与“机”并存且相互转化。未来整个行业所要面对的,不仅仅是全球市场的影响,而是在全球政经贸等多重因素的综合叠加之下,如何去规避经营风险。
既然新时代必然面临着新的机遇和挑战,那么人造草行业将如何面对当下国内外新经济格局下的不确定性?
为此,沙龙主办方邀请 体育产业专家、中央财经大学体育经济研究中心主任王裕雄教授,届时,王裕雄教授将以全球视野的财经视角,为体育制造业、为人造草行业将要面临的风险与机遇均做出预判,为行业人士未来的商业实战提供强有力的理论依据,为从业者谋划未来可开拓的新兴市场领域,寻找全新发展契机——通过当下可见的市场趋势分析,为中国人造草行业从业者提供一条“大变局之下,可供未来参考的辉煌之路”,以确保中国体育用品制造业的增加值能够持续增长,以获得新的未来发展的空间。

这样的逻辑,其实与此次沙龙主办方主题选用“未来之机”四个字暗合。2021人造草沙龙主办方相关负责人表示,其实政策、资本、全球化,行业发展的这三个必要条件,其实都蕴含在了“未来之机”中:“机遇总是多于挑战。这是我们基于2019年下半年出品的《人造草行业报告》和《人造草应用趋势分析报告》——对于这个行业发展趋势的预期和理性判断。我们不会因为2020年疫情插曲,而轻易改变自己的观点。同时,我们也希望能够 以举办2021人造草沙龙为契机,为人造草行业经营者重新梳理思想,为这个行业的未来之机保驾护航。”
伍丨
随着“靴子”的落地,这场沙龙更加不可错过
2020年突如其来的新冠疫情,给人们带来的最大思考是,建设身体健康的重要性。由此,“大健康产业”成为了今年*会两**和“十四五规划”中,被政策的顶层设计者们提及最多的词汇。
“大健康”的热度,一方面反映在全民健身消费市场——自疫情防控常态化颁布后至今,我国居家健身的热潮居高不下,健身器材、产品的销售火爆,增长势头持续;

另一方面,自去年的9月30日,国务院印发了以全民健身场地设施建设为主要内容的“36号文”以来,不仅在全民健身设施行业的发展理念和未来路径上理清了思路,指导各细分行业“想好了再做”,还将政策转化为了机会和方*论法**。
为了向与会的行业同仁提供更为权威的政策解读视角,2021中国人造草沙龙主办方特别邀请到了国家体育总局群体司公共服务处处长赵爱国,让他对于目前众说纷纭的“36号文”做出解读,探讨国家战略下的人造草行业机遇所在,为每一位人造草从业者指点政策中的“迷津”,明晰未来的战略方向。
在赵爱国看来,“十四五”期间,全民健身设施行业发展的重心在于:怎么去补齐全民健身公共服务体系的“短板”,即聚焦健身设施不足、不够的现状,解决全民健身公共服务供给不足、不充分的问题,“从一个层面讲,要解决民生难题,满足群众日益增长的、多元的健身需求;从另一个层面讲,则是要兼顾高质量发展,从而推动全民健身公共服务体系建设进入新的阶段。”
那么新阶段,新的问题又来了:如何衡量健身设施更加公平可及,群众身边的健身场地有效供给扩大,户外运动公共服务设施逐步完善,全民健身产品和服务更加丰富,有效满足群众多层次多样化的健身需要?这一系列措施的保障和标准又是什么?
果不其然,顶层设计者又适时地给出了答案。

一周前的4月27日,国家发展改革委、体育总局联合印发了《“十四五”时期全民健身设施补短板工程实施方案》(以下简称《实施方案》)。 正是《实施方案》这一重磅文件的及时出台,甚至已经被部分业内人士戏称为:36号文的“靴子”落地。
对此,赵爱国坦言,《实施方案》的颁布,与下一阶段构建更高水平的全民健身公共服务体系密切相关——回顾从2020年9月“36号文”提到全民健身场地设施建设,到2021年3月底国民经济和社会发展“十四五”规划中反复提到的“大健康产业”及其各细分领域的建设性内容,再到4月底的《实施方案》, “这几个文件是相通的,都提到了健身步道和体育公园。《实施方案》既是对36号文件的落实,也是对国民经济和社会发展‘十四五’规划的落实。”
《实施方案》提出,到2025年,全国人均体育场地面积达到2.6平方米以上,每万人拥有足球场地数量达到0.9块,全国社会足球场地设施建设专项行动重点推进城市等有条件的地区每万人达到1块以上,形成供给丰富、布局合理、功能完善的健身设施网络。
值得注意的是,《实施方案》还进一步明确了:“十四五”时期,中央预算内投资重点支持体育公园、全民健身中心(小型体育综合体)、公共体育场、社会足球场、健身步道、户外运动公共服务设施等6类项目建设。其中,公共体育场中标准田径跑道和标准足球场地按照平均总投资600万测算, 11人制标准足球场按照平均总投资300万元测算,其他制式足球场(包括7人制、5人制非标准足球场地),每块定额支持30-50万元。
如上,既然《实施方案》中反复提到了足球场地,那便自然而然地与人造草行业(体育用)相关。此外,体育公园与人造草行业其实也有一定的关联,体育公园里边的场地包括整个运动场景的美化需要人造草,二代智能健身器材的提档升级也需要人造草材料作为缓冲层……
除了36号文与《实施方案》提及的社会足球场、体育公园等运动场地设施之外,人造草行业在国家利好的“政策市”之下,还存在于哪些领域的商机?

赵爱国表示,体育场地设施行业包括人造草行业,面临着良好的发展前景,对于人造草行业来说,还需要关注以下两点:
一是数字社会建设和数字化服务。数字化服务属于全民健身公共服务的内容,推进全民健身智慧化发展,是《体育强国建设纲要》、国办发36号文件都强调的,这意味着全民健身与智能化、信息化、数字化紧密关联。
二是构建更高水平的全民健身公共服务体系,对营造信息化、景观化、智能化的场景提出新要求。赵爱国认为,人造草不只可用于体育场地设施,也可用于运动健身配套的景观营造和塑造,运动草、景观草、休闲草打造的运动场景是关键,“我们鼓励搭建这样的运动健身场景,鼓励市场主体结合打造这一场景,拓展人造草的功能作用,而不局限于体育场馆设施。”
“在信息化、智能化、场景化运动场景的营造中,如何运用好人造草等材料,关键在规划设计,这也涉及到体育运动、建筑工程、园林设计、信息技术等各个学科领域。”赵爱国说道。
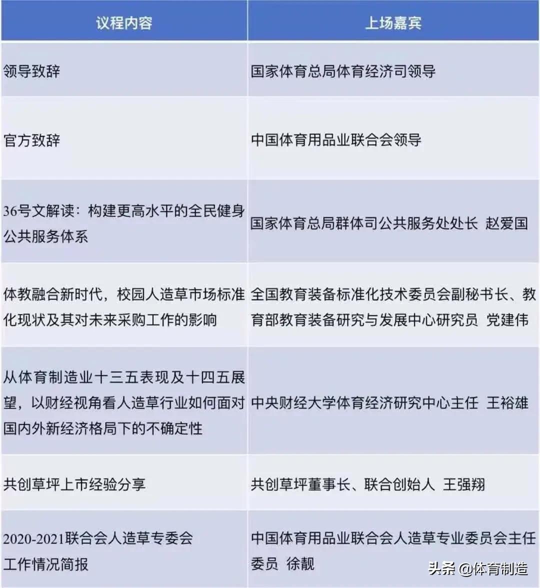
陆丨
2021中国体育场馆设施论坛
暨中国人造草行业沙龙议程
1、主题:政策、资本、全球化——人造草行业未来之机
2、时间:2021年5月18日13:30-16:30
3、地点:上海虹桥绿地铂瑞酒店二层9+10会议室
4、参会人员:国家体育总局、教育部等政府相关部门,运动地材企业、联合会人造草专委会全体会员企业,行业专家、行业媒体等。
5、主办单位:中国体育用品业联合会
承办单位:中国体育用品业联合会人造草专业委员会
支持单位:中国体育用品业联合会运动地材专业委员会
