日前,各大媒体先后帮中国足协公布了2017年“中国杯”比赛的球员名单。国足此次出战并未派出全主力球员,广州恒大、江苏苏宁众将等均缺阵,上海申花、上海上港和天津泰达成为国脚大户。
具体球员名单如下图

报道内容还说:根据规定,球队工作人员将于明年1月4日在广西南宁集中,球员们必须在第二天中午十二点之前抵达南宁。作为球队主教练,里皮也将在这一天抵达,他将通过这样的比赛观察队员,为国足寻找十二强赛奇兵、、、、、、等等等等。
说实在的,球迷们真是为中国足球操碎了心!
国足名单仍未官方宣布
然而,令人奇怪的是:时间已经过去了一个星期,可笔者在中国足协官网找了无数次,也没有找到相关集训比赛的人员名单。

足协官网首页截图

足协官网集训通知截图
我丝毫不怀疑这份名单的准确性,以及它的真实性。到目前为止,足协还没有正式公布,我想原因大约是这份名单无论怎么出,都会遭到不同俱乐部的非议。所以先从非正式渠道流传出来,就是要先听听各俱乐部的反应,然后再作出定夺。或等这件事发酵一段时间后,坐等舆论热度下来后,再组建参赛的国家队。
离“中国杯”开赛还有不到不到半个月,按照往常习惯,即使在冬训期不提前进入准备阶段,也该到了公布参赛名单的时候了。现在仍未公布,其实就是各俱乐部都有自己的算盘。
现在问题的关键是国脚大户广州恒大球员仍在放假中,要等到1月6日才正式集中,并计划远赴葡萄牙集训。恒大的理由也非常简单:球员需要45天的休假时间,足协杯决赛打完后,11月28日放假,1月6日集中,很正常呀。
江苏苏宁的情况与恒大差不多,在此无需多言。
来的都是二三流,也是没办法的办法
尽管这次中国杯, 其他三支参赛队伍智利、克罗地亚以及冰岛都不会是全主力来战(之前他们的代表已经明确表示了这个安排),此前我也发文讨论过中国杯举办的时机问题,例如非国际足联比赛日、赛会制不如联赛制等,这里不再赘述。
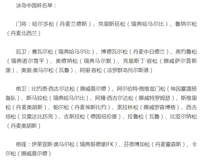
看看其他三个国家克罗地亚、智利、冰岛的参赛球员名单,相信大家就会明白,不是人家不想派好球员来中国,而是球员所在俱乐部根本就不会放出自己球队的主力队员!



非国际足联比赛日,俱乐部没有义务、也没有可能将阵中主力大牌放走!
可以肯定的是,王健林先生为中国足球也操碎了心!特别是为国字号球队提供与世界级强队交锋机会的想法,尽管首届中国杯时间节点上有所不足,但只要这项赛事真正办起来了,以后就有完善的机会。
什么是中国足球利益?
回到国足派队参赛的问题上,对手不是全力以赴,中国队就不妨派遣更多青年球员上场锻炼。这种想法我不反对,毕竟这种热身性质的比赛,也是球队检验后备人才的重要手段。但问题在于这是中国杯首届赛事,作为东道主都不能以较强阵容出击,这对赛事的推广发展肯定没有好处。
王健林先生说过,以后中国杯可能会增加到8支球队参赛,邀请的都是当年世界排名前30位的队伍以及亚洲一流强队。千里之行始于足下,再美好的远景都要有实际行动才能逐步实现,因此首届中国杯,作为东道主的中国队也不能马虎了事。
国家利益高于一切!这是我经常在节目中说的,在有需要的时候,始终是国家队的利益比俱乐部来得重要,就例如亚洲杯、12强赛等等。
但这次中国杯,我并没有贬低的意思,如此这般连热身性质都不如的国际友谊赛,与真正大赛相提并论!
甚至,如果因为这次国家队参加“中国杯”,全盘打乱了原来国家队球员的体能储备,状态调整;那么,在接下来3月份的12强赛中,我们还能不能以最强阵容、最好状态出战?
再换另一个观点,现在有的俱乐部已经开始了一段时间的冬训,论体能状况、竞技状态,一定在恒大、江苏两队球员之上。退一步说,要选参赛“中国杯”的球员,就要选体能、状态好的球员,而不仅仅以名气来选择球员。
没有集训、没有体能储备,仓促成军,匆忙上阵,效果大打折扣之余,也增加了运动员伤病的风险!
首届“中国杯”是检验国家队后备人才的窗口
既然中国杯是打着国家队的旗号,自然不能全盘都是U22的球员,从已经集训的各队挑选球员,一来能够保证球队拥有一定的状态,二来也是检验国足后备人才的难得机会。
此外,这个名单中,除了上赛季中超联赛表现出色的球员外,2016年中超最佳新人高准翼、来自中甲大连一方的“96后”汪晋贤,这些都是年轻球员的代表,也为里皮挑选国足优质人才,提供一个很好的机会。

无论里皮如何做,注定他必定受到各方压力
最后说一句,从里皮成为国足主帅,他的薪水相当部分由恒大足校支付的这种模式开始,老爷子做什么也和恒大脱不了关系。换句话说,现在不选是错,将来里皮无论从恒大选谁上国家队,都难逃质疑。正应了那句老话:做是错,不做也是错!
因此里皮这次“中国杯”选不选恒大的人,媒体不乏开喷的口水!确实,“锄强扶弱”往往都会得到更多的舆论关注,以里皮为“标靶”,挣的是自己的知名度。
说白了,都是套路!
【作者简介:激情解说,还原真实赛场!张达斌,资深粤语足球评论员,25年足球行业经验,现在乐视体育负责中超、英超粤语解说。现场讲波充满激情如行云流水;观点精辟独特,词锋犀利描述到位,为你还原真实赛场。】