
目录
第一篇
全面建成小康社会
开启实现新时代全面振兴全方位振兴和
基本实现社会主义现代化新征程
第一章 全面建成小康社会取得决定性成就
第一节 “十三五”时期取得显著成就
专栏1:“十三五”规划约束性指标完成情况
第二节 “十四五”时期面临的机遇和挑战
第二章 总体要求和主要目标
第一节 指导思想
第二节 基本原则
第三节 发展目标
专栏2:“十四五”规划指标体系表
第二篇
以优化营商环境为基础
全面深化改革
第三章 优化营商环境
第一节 办事方便
专栏3:“一网通办”专项行动
第二节 法治良好
第三节 增强成本竞争力
第四节 生态宜居
第四章 全面深化改革
第一节 推进国资国企改革
第二节 推进开发区改革
第三节 促进民营经济健康发展
第四节 推进投融资体制改革
第五节 深化农村综合改革
第三篇
以培育壮大新动能为重点
激发创新驱动内生动力
第五章 建设创新沈阳
第一节 创建综合性国家科学中心
第二节 提升产业技术创新能力
专栏4:科技创新行动
第三节 强化企业创新主体地位
第四节 加快科技成果转移转化
第五节 营造良好创新创业环境
第六节 激发人才创新创业活力
第七节 完善科技治理体系
专栏5:重大科技项目
第六章 建设数字沈阳
第一节 推进数字产业化
第二节 推进产业数字化
专栏6:数字沈阳重大项目
第三节 加快培育数据要素市场
第七章 做实做强做优制造业
第一节 改造升级“老字号”
第二节 培育壮大“新字号”
第三节 深度开发“原字号”
专栏7:制造业升级改造工程
第四节 提升产业链现代化水平
专栏8:重点产业链发展
第八章 加快发展现代服务业
第一节 建设区域性金融中心
第二节 发展壮大高端生产*服务性**业
第三节 加快发展高品质生活*服务性**业
第四节 叫响沈阳服务品牌
专栏9:服务业发展重大项目
第四篇
科学统筹精准施策
构建协调发展新格局
第九章 推进城市内涵式发展
第一节 塑造良好城市风貌
第二节 实施城市更新行动
第三节 完善城市交通基础设施
第四节 强化能源基础设施保障能力
专栏10:重大基础设施项目
第五节 优化水利基础设施建设
第六节 加快推进“一网统管”
第十章 打造国家现代综合枢纽
第一节 建设综合立体交通枢纽
第二节 打造国家物流枢纽
第三节 构建国家信息枢纽
第四节 大力发展枢纽经济
第十一章 推进区域协调发展
第一节 构建沈阳现代化都市圈发展格局
专栏11:沈阳现代化都市圈发展格局
第二节 引领沈阳现代化都市圈一体化发展
第三节 促进形成区域协调发展格局
第五篇
更好支持生态建设和粮食生产
巩固提升绿色发展优势
第十二章 全面推进乡村振兴
第一节 优化农业空间布局
第二节 提高农业质量效益和竞争力
第三节 大力发展现代农业
第四节 壮大县域经济
第五节 推进以人为核心的新型城镇化建设
专栏12:现代农业提升工程
第六节 巩固拓展脱贫攻坚成果
第十三章 推动绿色发展
第一节 完善生态管控体系
第二节 全面改善环境质量
第三节 着力推进生态保护与修复
第四节 加快形成绿色发展方式
专栏13:绿色发展工程项目
第六篇
深度融入共建“一带一路”
建设开放合作高地
第十四章 融入构建新发展格局
第一节 坚定不移扩大内需
第二节 加强项目投资建设
第三节 强化外资引进和贸易创新
第十五章 推进开放合作
第一节 加强区域合作
第二节 深度融入共建“一带一路”
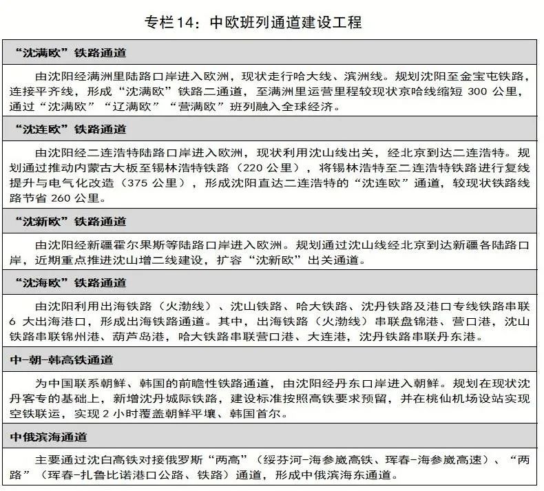
专栏14:中欧班列通道建设工程
第三节 提升对外开放平台能级
第七篇
更加关注补齐民生领域短板
让人民群众共享东北振兴成果
第十六章 着力保障和改善民生
第一节 实现更加充分更高质量就业
第二节 推进教育优质化发展
第三节 健全多层次社会保障体系
第四节 加快建设健康沈阳
第五节 积极应对人口老龄化
第六节 保障妇女儿童和残疾人等群体权益
专栏15:民生重点项目
第十七章 推进文化繁荣发展
第一节 以社会主义核心价值观引领文化建设
专栏16:社会主义核心价值观主题教育行动
第二节 加强历史文化资源保护与利用
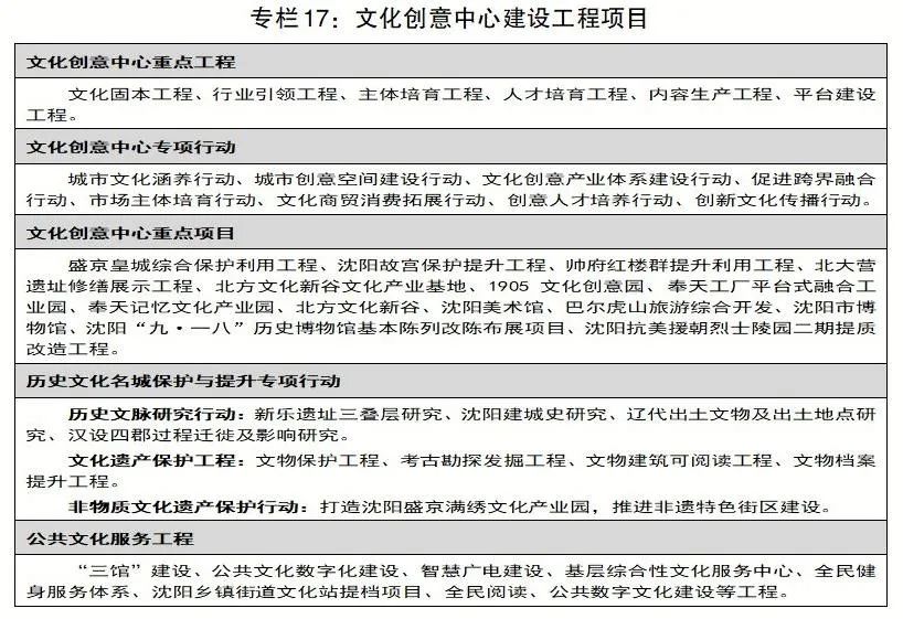
第三节 建设区域性文化创意中心
专栏17:文化创意中心建设工程项目
第四节 提升公共文化服务水平
第十八章 统筹发展和安全
第一节 提高维护国家安全能力
第二节 维护经济安全
第三节 维护人民生命安全
专栏18:食品安全放心工程“十大”攻坚行动
第四节 维护社会稳定和安全
第五节 加强和创新社会治理
第八篇
坚持和加强*党**的全面领导
凝聚实现“十四五”规划和
二〇三五年远景目标的强大力量
第十九章 坚持*党**的全面领导
第一节 坚持和完善*党**的领导制度体系
第二节 加强社会主义政治建设
第三节 建设高素质干部队伍
第二十章 规划实施保障
第一节 完善规划实施要素保障
第二节 健全规划实施机制
第五篇
更好支持生态建设和粮食生产
巩固提升绿色发展优势
全面实施乡村振兴战略,强化以工补农、以城带乡,推动形成工农互促、城乡互补、协调发展、共同繁荣的新型工农城乡关系,加快农业农村现代化。加强生态文明建设,持续改善环境质量,加快统筹山水林田湖草综合治理,提升生态系统质量和稳定性,使天更蓝、山更绿、水更清,巩固提升绿色发展优势。
第十二章 全面推进乡村振兴
实施“县域经济倍增计划”,坚持最严格的耕地保护制度,优化农业产业空间布局,提高农业质量效益和竞争力,大力实施乡村建设行动,实现巩固拓展脱贫攻坚成果同乡村振兴有效衔接,促进农业全面升级、农村全面进步、农民全面发展,实现农业强、农村美、农民富。到2025年,县域地区生产总值增速高于全省平均水平,占全市比重力争达到15%。
第一节 优化农业空间布局
农林生态保持区。 坚持生态优先,在康平西北、法库北侧以及柳绕地区重点乡镇,推进还林造林还草还湿等工程,保障森林绿化生态用地。完善生态系统保护制度,加强山体、林地、河流湖泊、自然保护区等生态空间保护,促进乡村自然生态系统功能和稳定性全面提升。
农业生产核心区。 完善粮食、重要农产品、特色农产品生产布局。在辽中区、新民市、法库县、康平县等地区重点建设粮食生产功能区,着力提高粮食综合生产能力;在辽中区、新民市107省道沿线等重点地区建设高标准设施和露地蔬菜生产基地,打造蔬菜生产集聚区;在于洪区、沈北新区、辽中区、新民市、法库县、康平县等地区的重点乡镇,建设特色农产品优势区,发展蛹虫草、小龙虾,培育桂鱼,壮大花生、西甜瓜、葡萄等特色作物。
都市农业主导区。 沿四环重点农业空间,建设环城都市农业产业圈,重点发展农产品加工、休闲旅游、文化创意、智慧数字农业等现代农业;做优蒲河生态经济带,重点发展休闲旅游、高效设施农业和农产品加工等产业。
第二节 提高农业质量效益和竞争力
提高粮食综合生产能力。 稳定粮食生产面积,全面落实粮食安全省长责任制。实施农作物高产创建、优质粮食生产、粮食安全保障、中国优质粮油工程等一批重大工程,强化粮食生产功能区、大豆等重要农产品保护区建设。大力发展现代种业,加快建立具有沈阳特色的玉米、水稻等种业科技创新体系,支持东亚种业等企业开展现代种业能力建设,提高农业良种化水平。加强种质资源保护开发利用,鼓励涉农高校、院所及重点企业建设种质资源库,有序推进生物育种产业化应用,加快种源“卡脖子”技术攻关,建设优势良种繁育基地。到2025年,粮食产量稳定在77.8亿斤以上,主要农作物良种覆盖率达到95%。
强化农业科技和装备支撑。 大力发展新型农业机械,大幅增加中高端型、全产业链的优质农机装备供给。实施农机购置和农机作业补贴、农机化示范、农机服务体系建设等项目,积极推广数字化、智能化农业机械应用。稳步发展高效设施农业、工厂化农业,支持辉山农业高新区创建国家农业科技示范区。到2025年,主要粮食作物耕种收综合机械化水平达到95%以上。
全面提升耕地质量水平。 实施藏粮于地、藏粮于技战略,严守耕地红线,规范耕地占补平衡,坚决遏制耕地“非农化”、防止“非粮化”。实施东北黑土地保护性耕作行动计划,全面提升耕地质量等级和生产能力。加强耕地养护利用,严格管理耕地资源,注重投入品和废弃物使用,执行农田灌溉水质标准,开展耕地质量调查与监测。
保障粮食供给安全。 落实地方储粮计划,建设现代化粮食仓储体系,实现市储成品粮全程动态监管,有效保障粮食应急供应安全。完善粮食批发市场体系,加强与国内重大粮食期货市场联系,优化市县乡三级粮食批发网络,发展网上粮食交易新业态。健全完善农产品质量安全追溯体系,加强食用农产品质量安全生产流通环节全程监管。
确保“菜篮子”供应充足。 全面落实“菜篮子”市长负责制,保持“菜篮子”商品供应充足、价格稳定。稳定肉蛋奶等畜产品供应,推进畜禽标准化、生态化、规模化发展,加快推进水产示范区建设,持续扩大沈阳大米、辽育白牛、康平小米、小梁山西瓜等品牌影响力,打造一批知名农产品品牌。保证蔬菜供应,加快地利农副产品交易中心、水产批发市场等10个大型“菜篮子”产品批发市场基础设施和农产品仓储保鲜冷链物流设施建设,促进“菜篮子”商品跨区域供需匹配。加强价格监测分析研判,建立健全应急工作机制。到2025年,设施蔬菜产量占蔬菜总产量稳定在40%以上,肉蛋奶总产量达到140吨。
第三节 大力发展现代农业
发展高效设施农业。 发挥大民屯、养士堡等设施农业核心区示范作用,推进传统设施农业提档升级。大力发展设施种植、设施养殖,打造高附加值设施农业集聚区,培育一批“乡字号”“土字号”特色产品品牌。到2025年,高标准设施农业面积达到20万亩。
发展休闲旅游农业。 加快建设功能齐全、布局合理、机制完善的休闲农业精品园区,发展亲子文化乐园、农产品DIY精深加工工作坊等创意融合型农业体验新方式,重点打造沈北新区“清境民宿”、浑南区“十里芳华”等十大民宿示范精品“打卡地”,树立“生态田园乐活沈阳”品牌,满足市民休闲旅游多样化需求。
发展数字农业。 实施“互联网+现代农业”行动,推动农业物联网、大数据应用,提高现代农业智慧化及综合信息服务水平。加快农机、滴灌等农业机械设备和生产设施数字化智能化升级改造,开展智能种植园、智能大棚、智能牧场、智能渔场试点示范,支持建设农业MAP技术服务中心。建设农业农村大数据中心以及智慧农业云平台,加强农产品质量安全智慧化追溯和监管。到2025年,农产品进入质量安全溯源体系比例超过50%。
培育新型农业经营主体 。实施农民合作社规范提升行动,加快农民合作社标准化创建,鼓励合作社创新组织形式、运行机制和产业业态,发展农民专业合作社联合社。探索推广家庭农场与龙头企业、社会化服务组织的合作方式,培育一批规模适度、生产集约、管理先进、效益明显的家庭农场。支持村集体组织小农户开展农业基础设施建设和管护,引导小农户接受农业生产托管服务。到2025年,打造产业化联合体35个以上,社会化服务面积达到20万亩以上。
第四节 壮大县域经济
做好县城和开发区建设。 完善产业平台配套设施、冷链物流设施和农贸市场,提升县城服务业发展水平,增强对农村转移人口的吸纳能力。以新民、法库、康平、近海的4个省级开发区为核心载体,推行“两剥离、两加强”体制机制改革,盘活低效闲置用地。围绕9大主导产业及循环经济、商贸物流、汽车零部件、电商等4大优势特色产业,提升玖龙等龙头企业带动作用,形成主导产业清晰、配套体系完备、上下游聚合的发展格局。
加强中心镇建设。 聚焦辽中家居建材、新民包装印刷等主导产业,推动传统产业转型升级,培育主导产业新动能,力争形成产业上下游集聚的规模效应,增强乡镇整体经济实力。建设一批设备完善、功能多样的休闲观光园区、国家森林步道、康养基地、乡村民宿项目,大力发展休闲农业和乡村旅游产业。加快主导产业全产业链条培育,推动产业的跨界融合。强化生态修复与水源保护,推动公用设施和服务向生态涵养发展区延伸,大力提升乡镇生态涵养功能。
促进专业村发展。 构建多点支撑、产业协同、镇村联动、优势互补、梯次发展、业态丰富的乡村新格局。重点推进大民屯及周边6个乡镇蔬菜全产业链建设,推广“龙头企业+专业村+农户”等经营模式,推进农超、农社、农校、农企精准对接,畅通销售渠道。重点加快美丽示范村、精品示范村、生态示范村建设,推进乡村产业与文化、旅游、康养等业态深度融合。推进村与村级供销社、邮政站、商务站共享平台建设,完善农村电商物流配送体系、供应链体系、公共服务体系。到2025年,在9个涉农区县(市)规划建设、评选认定市级“一村一品”专业村150个。
加快形成以城带乡的发展格局。 充分发挥县城、中心镇、特色小镇及专业村的承接作用,引导资源要素向县域地区汇聚,探索农村一二三产业融合发展的新路径。促进农企进城,搭建平台帮助县区企业拓展城区市场,提高县区企业产品市场占有率。推进四个县域开发区与城区“核心板块”开发区“手拉手”“结对子”协同发展,形成承接中心城区产业辐射的有力支点,实现城区开发区与县域开发区共建共享发展。
第五节 推进以人为核心的新型城镇化建设
加快农业转移人口市民化。 深化户籍制度改革,促进有条件、有意愿、有城镇稳定就业和住所的农业转移人口在城镇优先落户。全面实行居住证制度,切实维护进城落户农民土地承包经营权、宅基地使用权及集体收益分配权。全面推进城镇义务教育、医疗、住房、社会保障等基本公共服务常住人口全覆盖,保障农业转移人口公平享受城镇基本公共服务。增加学位供给,保障农民工随迁子女以流入地公办学校为主接受义务教育。加强农业转移人口职业技能培训服务,完善城乡劳动者平等就业制度。
实施乡村建设行动。 围绕加强区域资源共享和设施共建,推进道路、水利、电力、燃气、供暖、污水处理等设施建设,全面开展农村“厕所革命”,改善农村人居环境。加大民族乡村建设力度。织密重点乡镇、重点园区、特色乡村等道路网络,逐步推进村屯100%通硬化路,行政村之间100%通硬化路,乡级公路沥青(水泥)路铺装率达到100%。实施道路改造和亮化工程,加速镇村客运班线公交化改造。继续开展大中型灌区节水改造,实施村屯河道清淤疏浚。巩固提升农村饮水安全工程,充分利用现有城乡供水管网,兴建集中供水厂。加速农村智能电网工程建设,加快农村电网改造升级。提高农村清洁能源比重,推进康平县清洁能源基地建设。
促进城乡公共服务均等化。 鼓励乡镇学校以合作、委托等方式与城区优质学校联合办学,引导优秀校长和骨干教师向乡村学校和薄弱学校流动,推进城乡教育均等化发展。推进县级医院改造升级,加强医联体、医共体建设,促进优质医疗资源向农村延伸。巩固城乡居民养老保险全覆盖成果,逐步提高基础养老金标准。加大农村困难群体基本生活保障力度,建立健全农村留守儿童、妇女、老年人关爱服务体系。促进城乡公共文化服务体系融合发展,推动城市公共文化资源向农村倾斜。逐步扩大农村居家养老服务试点范围,形成具有本地特色的农村养老服务模式,到2025年,农村社区养老服务覆盖率达到85%。
促进农民增收。 持续支持农民就业创业,聚焦专业大户、家庭农场、合作社和龙头企业领办人和骨干人员,实现“精准培育”,分类分层培育经营型、技能型和服务型的新型职业农民。采取校企合作的形式,构建新型职业农民教育培训体系。支持和鼓励各类企业和社会机构利用乡镇工业园区、闲置土地、厂房、校舍等设施,为农民创新创业提供孵化服务。加强与金融机构的合作,降低农民创新创业的融资成本。促进农民收入持续增长,健全农民经营性收入增长机制,增加农民财产性收入,推进农民工资性收入增长,健全农民工劳动权益保护机制,健全城乡均等的公共就业创业服务制度,努力增加就业岗位和创业机会。

第六节 巩固拓展脱贫攻坚成果
强化返贫、新致贫监测和帮扶。 强化扶贫资金管理,建立防贫保险制度。开展政策宣传引导,因地制宜发展壮大村级集体经济,加大技能培训和帮扶力度,持续激发贫困人口内生动力。推动实现叠加式产业扶贫模式,培育和发展特色扶贫产业项目,提升产业扶贫水平,完善产业扶贫的长效机制。加强对阜新市、重庆忠县、*疆新**塔城市、*藏西**安多县等地区的对口帮扶和支援。
稳定扶贫成效。 加大实施就业帮扶,重点支持贫困大学毕业生就业,加强就业培训,深化就业扶贫机制。保持兜底保障政策稳定,实现兜底保障人群动态管理,提高兜底保障标准,全面落实兜底保障政策。落实医疗保障政策,强化慢性病管理,加强医疗卫生服务,完善健康扶贫制度。建立住房安全跟踪保障机制,建立包保责任制度,确保实现居住安全。做好建档立卡家庭学生教育扶贫资助工作,提高贫困家庭大学生资助标准。
拓展脱贫攻坚成果。 设立5年衔接过渡期,做好政策衔接和规划衔接。培育发展主导产业和特色产业,提高产业扶贫能力,强化扶贫项目的运营和管理,健全利益联结机制,做好发展衔接。坚持绿色发展,严守生态保护红线和环境资源底线,推进美丽乡村建设,做好生态衔接。扶贫扶志实现脱贫后,推动文明乡风形成,做好文明衔接。建立健全乡村治理的责任体系、监督体系、考核评估体系,做好治理衔接。
第十三章 推动绿色发展
坚持绿水青山就是金山银山理念,坚持尊重自然、顺应自然、保护自然,坚持节约优先、保护优先、自然恢复为主,加大污染防治力度,实施生态保护与修复,推动绿色发展、循环发展和低碳发展,促进经济社会发展全面绿色转型;实施大气、水和土壤污染防治攻坚,打造青山、碧水、蓝天、净土的高品质生活环境,建设美丽沈阳,在绿色发展上为全省作出表率。
第一节 完善生态管控体系
完善生态规划体系。 加快推进“多规合一”,落实生态保护、基本农田、城镇开发等空间管控边界,减少人类活动对自然空间的占用,统筹做好与国土空间规划及各专项规划衔接。落实主体功能区战略和制度,将各相关专项规划叠加到统一的国土空间基础信息平台,形成市县全域“一张图”。构建以国家公园为主体的自然保护地体系,实施更加严格的保护,构建生态资源及生物保护的长效机制。
加强生态空间刚性约束。 将落实生态保护红线、环境质量底线、资源利用上线和生态环境准入清单管控要求,作为规划和项目环评、重大项目选址等工作的重要参考。强化生态空间保护,明确生态安全底线与生态绿色发展高线。差异化制定生态控制区管控措施,确保对辽河、蒲河、卧龙湖、东部林地山区等重要生态空间的保护。到2025年,全市生态空间格局更加优化,重要森林、湿地等自然生态系统得到全面保护和修复,自然生态统一监管体系基本形成。
改革生态环境监管体制。 建立统一规范高效的自然保护地管理体制,分级行使自然保护地管理职责,推进自然资源资产确权登记,实行自然保护地差别化管控。开展破坏自然生态环境违法检查专项行动,坚决制止和惩处破坏自然生态环境行为。加快推进环保应急快速响应、生态环保大数据等五个系统。建立完善生态环境保护社会化投资机制,制定沈阳市环境污染第三方治理相关政策。
第二节 全面改善环境质量
持续改善大气环境质量。 降低二氧化碳排放强度,强化挥发性有机物(VOCs)削减排放。制定实施超低排放改造的非电行业及企业清单,深度治理工业窑炉,到2025年,全市40吨及以上燃煤锅炉全部完成节能和超低排放改造,燃气锅炉基本完成低氮改造。提升绿色能源、新能源使用比重,推进冬季清洁供暖。完成燃煤锅炉脱硝、锅炉清洁化改造,深入推进挥发性有机物整治。严格落实秸秆禁烧管理制度,建立全覆盖网格化监管体系。加大机动车尾气排放治理和新能源汽车推广力度。重点整治建成区施工场地、工业企业堆场、红菱等矿区、城乡结合部裸地等,加强运输车辆扬尘管控。
持续提升水环境质量。 严格落实河湖长制,建立“一河一策”长效管理机制。加强辽河、浑河等重点河流治理,以养息牧河、北沙河、秀水河等为重点,综合实施污水收集处理设施建设等工程,提升河流水质。以化工、制药等行业为重点,强化工业企业排污治理。实施农村黑臭水体治理,切实改善农村水环境质量。推进污水处理厂提标升级,新建沈北新区手机园和*家屯苏**区文旅小镇污水厂,到2025年,确保城市污水集中处理率保持在95%以上,污水处理厂排放全部达到一级A标准,消灭黑臭水体。深入推进集中式饮用水水源保护区环境违法问题清理,建立并实施水源地监督管理机制和巡查制度,严防各类饮用水水源风险隐患,到2025年,“千吨万人”水源保护区内环境问题得到根本解决。
持续加强土壤污染防治。 以高风险在产企业及拟开发利用污染地块为重点,开展土壤污染治理与修复示范项目。完成耕地土壤环境质量类别划定,实施受污染耕地安全利用(治理修复和用途管制)试点项目。持续推进镉污染耕地地块周边重金属企业排查,加强工业废物处理处置。构建土壤环境质量监管平台,完成土壤环境质量国控、省控、市控监测点位设置,在重点风险点位增加特征污染物监测项,建成覆盖全市的土壤环境质量监测网络。
第三节 着力推进生态保护与修复
系统实施“山水林田湖草”治理与保护。 实施“造林、护田、守湖、增草”行动,构建沈阳特色生态空间格局。健全矿山地质环境动态监测体系,建立矿山地质环境治理恢复基金,加大废弃矿山治理修复力度。实施应绿未绿林地绿化,恢复采伐迹地、棋盘山受灾林地的森林植被,加强东部山区天然次生林保护,提升林地生态系统质量和稳定性,开展退耕还林还草。实施卧龙湖、仙子湖、獾子洞、辽中蒲河、辽河国家湿地公园等重要湿地保护与治理项目、河湖水系连通工程和中小河流域整治项目,加强入辽河、浑河、蒲河河口湿地建设。推进生态脆弱和退化严重的重点生态功能区修复,加强自然保护区生物多样性保护。
促进黑土地修复治理。 建立与治理区域水土保持工作相适应的侵蚀沟综合防治体系,基本遏制治理区侵蚀沟发展趋势。到2025年,累计治理侵蚀沟1220条,侵蚀沟治理度达到35%以上。积极实施坡耕地水土流失综合治理工作,加强水土流失和土地沙化等生态风险监测预警能力建设,在康平北部沙区、法库西北部剥蚀丘陵地区和新民辽河生态修复区培育疏林灌草湿型近自然林,创新防沙治沙、防治水土流失的模式。大力支持积造、加工生产有机肥,推广施用腐熟有机肥,提高土壤有机质含量和培肥地力。
强化农村环境治理与保护。 全面推进农村污染防治,建立长效运行监管机制,有效解决乡镇、农村污水处理及垃圾收集处理问题。完善农村生活垃圾处理设施建设,新建改造一批垃圾压缩站,配套垃圾转运车辆,提升县域垃圾填埋场处置能力。因地制宜发展规模化养殖,引导养殖场(户)提升养殖水平,推进畜禽粪污资源化利用。
第四节 加快形成绿色发展方式
加快产业绿色转型升级。 加大工业产业结构调整力度,坚决禁止新增落后产能和过剩产能,支持化工、电力等高耗能行业、企业更新工艺流程,提高能源效率,减少污染物排放。推动高污染、高耗能产业有序转移,加快推进铁西化工园、高端铜材制造园建设和沈阳蜡化等搬迁改造。围绕交通装备、集成电路装备等重点领域,积极发展先进制造业、高新技术产业等低能耗、低排放的绿色新兴产业。推动农业绿色发展,实施化肥减量增效、农药减量控害等农业生产投入品减量化行动,加强畜禽粪污、秸秆等农林废弃物资源化利用。加快现代服务业和传统商贸流通业态升级,推动绿色物流仓储等产业发展。积极促进生态产业化,因地制宜发展生态农业、生态旅游等产业,发掘生态环境经济价值。大力发展节能环保、清洁生产、清洁能源等绿色产业,培育绿色产业市场主体。
推进节能减排降耗。 全力实施碳达峰行动,科学合理设定碳达峰目标,编制碳达峰行动实施方案。积极开发碳中和技术,实施碳中和项目,建立碳抵消工作机制,有效抵消温室气体排放。严格执行能源消费总量和强度“双控”制度,对重点工业行业实行产能等量或减量置换。提高工业、建筑、交通、公共机构等关键领域能源利用效率,在化工、制药、食品和金属压延等高耗能行业中开展节能改造工程,实现工业增加值能耗大幅下降。推动建筑产业向现代化发展,聚焦建筑工业化、智能建造、新型建筑技术等内容,规划建设现代建筑产业园区,培育一批有较强竞争力的大型总承包建筑企业和现代建筑产业化龙头企业。探索制定超低能耗建筑标准,建设项目按75%节能标准执行,逐步开展超低能耗建筑示范工程。大力发展公共交通,城市公交运营车辆全部实现电动化,鼓励公共机构逐步采用合同能源管理模式提升能效水平。提高主导产业资源利用效率,在华晨宝马等18个国家级、北方重工等80个省级“绿色工厂”基础上,引导更多企业建设绿色工厂,鼓励企业使用新技术、新工艺、新装备、新材料,升级技术和管理水平。
大力发展低碳循环经济。 鼓励工程机械、大型工业装备、机电产品等再制造企业发展,加快汽车循环经济产业园等项目建设。推动化石能源清洁高效开发利用,探索资源环境权益交易制度体系,加快推进碳排放权等资源环境权交易市场建设,打造国际碳交易中心。推进垃圾分类处理与再生资源利用体系融合发展,加快再生资源分拣中心、集散市场和回收站点等三级回收网络体系建设,规范化建设城市资源循环利用基地等末端回收利用项目。提升大辛、老虎冲、中城等环境基础设施水平,强化城镇污泥、厨余垃圾的无害化处置与资源化利用。积极发展工业余热集中供暖,鼓励污水处理后的再生水利用。推进沈阳经济技术开发区等7个国家级、省级开发区实施园区循环化改造,加强园区能源环境基础设施建设,共建共享废弃物处置、污染防治和环境保护设施,基本实现废水、废渣“零排放”。
积极推广绿色生活方式。 引导绿色生活和消费,强化绿色标准指引,推进商品全生命周期管理,增强绿色产品供给。将绿色消费理念纳入学生思想政治教育、职工继续教育和公务员培训,把绿色消费作为地球日、环境日的主题宣传活动。推进生活垃圾分类和限塑工作,开展绿色出行、家电节能等社会活动。开展绿色学校、绿色社区、绿色机关、绿色商场等创建活动,打造绿色宣传阵地。

第六篇
深度融入共建“一带一路”
建设开放合作高地
以深度参与国内大循环为重点,积极融入国内国际双循环,推动扩大消费和有效投资相互促进,培育完整内需体系;坚持实施更大范围、更宽领域、更深层次对内对外开放,促进国际合作,实现互利共赢,建设更高水平开放型经济新体制,形成以国内大循环为主体、国内国际双循环相互促进的新发展格局。
第十四章 融入构建新发展格局
围绕打通生产、分配、流通、消费各个环节,坚定不移扩大内需,拓展投资空间,增强消费对经济发展的基础性作用,提升供给体系对国内需求的适配性,形成需求牵引供给、供给创造需求的更高水平动态平衡。
第一节 坚定不移扩大内需
全面促进消费。 顺应消费升级趋势,加快服务消费提质,促进实物消费升级,推动消费新模式新业态发展,创新线上线下消费场景,加快发展夜经济、假日经济、共享经济,大力发展冰雪经济,培育服务消费、体验消费等新热点。聚焦卫生防疫、文化教育、环境保护等领域,加大政府购买产品和服务力度,促进公共消费。做精做优粮油、食品、饮料等消费品工业,打造沈阳消费品品牌,增加新兴领域消费产品,促进购买力回流,吸引更多外市居民在沈阳消费。放宽服务消费领域市场准入,强化消费者权益保护。
提升供给适配性。 优化供给结构,改善供给质量,提升供给体系对需求的适配性,创造市场新需求。以5G全面商用和智能产品推广为契机,带动移动通信终端、可穿戴设备、超高清视频终端等高端信息产品和服务消费。引导支持滴滴、美团、京东等互联网平台企业健康规范发展,促进商产融合。发展高效物流,推动国内市场生产、流通、消费顺畅循环。支持“互联网+服务”发展,拓展远程教育、高端医养、健康检测、数字文化等服务空间。鼓励社会资本进入服务消费领域,满足个性化、差异化消费需求。
加快商圈转型升级。 合理规划百货商场、购物中心、商业广场建设,整合“游、购、娱、餐、住、行”要素,引导行业适度集中、品牌集聚、业态互补、错位发展,打造一批具有较强国际影响力的新型消费商圈。依托中街、太原街、三好街、奥体中心、长江街等重点商业区,打造免费WIFI网络、移动终端、户外智能终端、高清摄像头、智能传感器等设备互通互联的物联网,全面提升商圈商业服务水平。促进线上线下深入融合、商品和服务消费互动融合、流通和生产对接融合,打造一批商旅文体联动示范项目,推动商旅文体、游购娱融合发展。创新无接触式消费模式,探索发展智慧超市、智慧商店、智慧餐厅等新零售业,促进品牌消费、品质消费。激发农村消费活力,加快农村吃穿用住行等一般消费提质扩容,鼓励和支持消费新业态新模式向农村市场拓展。
激发夜间消费。 完善“三核(中街、太原街、奥体商圈等三个夜经济核心街区)、两带(金廊、浑河两岸等两个夜经济带)、九片区(市内九城区的夜经济点位)”的空间布局,发展布局合理、功能完善、业态多元、靓丽美观、生态环保、管理规范的夜经济。重点发展夜购物、夜美食、夜娱乐等业态,打造特色夜经济街区,创建具有沈阳个性的夜经济模式。以夜游皇城和夜游浑河为主线,丰富夜晚特色休闲娱乐项目,设计夜游精品线路,打造夜旅游品牌。壮大文化夜经济,倡导图书馆、文化馆、博物馆、艺术馆等公共文化场馆晚间对市民开放,增加群众文化休闲场所。
第二节 加强项目投资建设
扩大有效投资。 重点支持“两新一重”建设,提高投资精准性和有效性,保持投资规模合理增长,发挥投资对优化供给结构的关键作用。发展新一代信息网络,拓展5G应用,建设数据中心,增加充电桩、换电站等设施,推广新能源汽车,推进5G、人工智能、工业互联网等基础设施建设,激发新消费需求、助力产业升级。加强新型城镇化建设,推进城乡协同发展等基础设施建设和服务均等化项目,适应农民工进城就业安家需求。加强水利、交通、能源、生态环保、社会民生、市政基础设施等重大工程建设,拓展投资空间,保持投资合理增长。加大消费升级领域投资力度,积极发挥财政资金引导作用,加快推进现代流通、信息网络、服务消费等领域基础设施建设,提高投资质量和效益。
加强重大项目建设。 围绕产业升级、创新驱动、生态建设、开放创新、民生发展、文化+、城市功能提升等关键领域,全力推进宝马新工厂、IC装备重大产业化、机器人未来城、沈飞搬迁以及恒大系、华润系等一批重大项目建设。做好中央预算内资金使用管理,提高政府债券使用效率。加大土地供给力度,优先保障投资效益高的项目。坚持“抓大不放小”,充分发挥重大项目的龙头带动作用,对重大项目实行全生命周期管理。 释放民间投资活力。鼓励民间资本、有实力的数字科技企业发挥研发实力和经营创新优势,重点参与公共卫生与医疗健康、智慧交通、智能能源等领域的新基建项目。鼓励支持社会力量参与文化、旅游、体育、健康、养老、家政、教育等消费领域基础设施建设,激发民间投资潜力和创新活力,发挥民间投资在扩大有效投资方面的主力军作用。
第三节 强化外资引进和贸易创新
强化招商引资。 聚焦日韩、欧美等重点国家和地区,重点围绕汽车及零部件、高端装备、机器人及智能制造、新一代信息技术、生物制药等主导产业开展产业链招商,围绕宝马、雷诺、通用电气等龙头企业开展配套招商,推动产业链上下游企业整合,促进国际高端要素进一步集聚、产业链全面升级。建立“云招商”平台,推动招商渠道和模式升级,吸引更多世界500强企业、大型跨国公司、行业领军企业投资落户。
加强贸易创新。 重点探索服务贸易创新发展、跨境电商综合试验区建设。巩固美国、日本、欧洲等传统出口市场,支持企业大力开拓东北亚区域市场,积极拓展中东、中亚、南美、非洲、大洋洲等新兴贸易市场,不断提高新兴市场在对外贸易中的份额。支持引导企业综合运用*款贷**、贴息政策,扩大进口规模。加快发展服务贸易,实施跨境服务贸易负面清单管理。支持沈阳国际软件园等服务外包产业基地建设,发挥东软集团等沈阳服务外包领军企业的带动作用,吸引国际、国内服务外包龙头企业入驻,推动信息技术、工业设计、维修维护等服务贸易发展。建立完善沈阳跨境电商二级节点和线上平台,推动远达国际快件监管中心等监管场所开通跨境直购进出口,加快综合保税区保税仓建设,扩展保税备货业务规模,探索跨境电商B2B发展模式。
第十五章 推进开放合作
实行高水平对内对外开放,对内强化与京津冀、长江经济带、粤港澳大湾区三大区域合作,对外深度融入共建“一带一路”,提升自贸区沈阳片区、中德产业园、沈阳国际陆港三大开放平台功能,推动贸易和投资自由化便利化,建设开放合作高地,打造对外开放新格局,建设开放沈阳。
第一节 加强区域合作
持续深化京津冀对接合作。 依托北京市科技、创新、高端装备制造、金融等优势,以沈阳与北京对口合作为切入点,积极承接北京非首都功能疏解和产业外溢。积极吸引北京“高精尖”产业,抓好沈阳中关村科技创新基地、中韩科技园等一批合作项目建设,全力打造京沈总部基地。加强金融领域合作,建设东北亚金融机构交流合作平台,依托盛京基金小镇筹建私募基金,引进中国进出口银行。共建京沈合作示范园区,促进两地教育、医疗等领域深入合作。推进与津冀地区合作,重点加强科技、人才、金融、商贸、旅游、新兴产业、农业等方面对接合作,推动自贸区沈阳片区、中德产业园、沈阳国际陆港借鉴天津滨海新区、雄安新区、天津港的管理体制机制,加快制度创新,实现产业互动发展。
积极对接长江经济带战略。 加强与上海、武汉、合肥、杭州、太仓等城市合作,补全新能源汽车零部件及汽车后市场服务产业链短板。推进与重庆、杭州、合肥、长沙、武汉、成都等城市对接合作,推动形成产业链条完整的智能制造产业体系。推进与上海、成都、杭州、南昌、合肥等城市合作,逐步做大做强航空产业规模。积极对接南京、长沙、合肥、成都等城市,培育发展先进轨道交通装备产业链。积极对接上海、杭州、无锡等云计算示范城市以及上海、南京、武汉、成都、长沙、杭州、重庆等国家软件产业基地,推动信息技术融合应用示范。积极对接上海、杭州、武汉、成都、昆明、重庆、南昌等国家生物产业基地,壮大沈阳生物医药产业链条。
全面加强面向粤港澳大湾区创新合作 。复制深圳前海自贸区改革创新经验,推动沈阳自贸区与前海自贸区开展战略合作。加强与粤港澳大湾区重点企业合作,推动智能网联汽车、数字政府、智慧城市等一批重大项目落实落地。创新推广一批5G、工业互联网、人工智能、虚拟现实技术等应用场景,全力推动新经济发展。
第二节 深度融入共建“一带一路”
拓宽对外开放通道。 完善以沈阳为中心的国际物流通道体系,拓展俄罗斯、德国、荷兰等欧洲国家物流通道,拓展面向日韩及东南亚国家的公铁海联运通道,探索沈阳中欧班列至俄罗斯扎鲁比诺港走行北冰洋航线直达欧洲的战略通道,与俄罗斯共同开辟冰上丝绸之路。
深化国际产能合作。 支持企业积极参与“一带一路”互联互通基础设施重大项目建设,推动实施一批标志性重大海外项目。依托沈变集团几内亚水电站、乌干达辽沈工业园等海外项目,支持企业“抱团出海”,参与“一带一路”国家重点园区建设,引导企业优先投资和入驻省、市重点境外园区,加强境外投资、生产、经营风险管控。
深化对外交往。 实施文化“走出去”行动,培育一批外向型文化企业和演艺机构。大力引进国外优秀文化演出,做好“请进来”文化交流活动。持续实施“结知名友城,打造百城之好”计划,强化人文交往。高水平办好中国国际制造业博览会、中韩投资贸易博览会暨“韩国周”等品牌活动,打造一批知名会展论坛国际品牌。

第三节 提升对外开放平台能级
高质量建设自贸区沈阳片区。 全面提升制度创新实效,创新产品和服务,加快人流、物流、商品流、资金流等要素聚集,建设具有国际竞争力的高端高新产业集聚区和全面深化改革试验田。提升制度创新层级,重点围绕维修再制造、数字贸易、服务贸易等领域,推进数控机床、工程设备等进口再制造试点,探索建立区块链数字贸易征信体系等改革,推动跨境服务贸易纳入“国际贸易”单一窗口管理。优化开放平台功能,进一步提升沈阳综合保税区桃仙和近海园区基础设施、配套设施建设,加快发展保税维修再制造、平行进口汽车及文化艺术品保税展示销售产业。
高水平推进中德产业园建设。 聚焦汽车制造及战略性新兴产业,引进一批知名装备制造企业、德国及欧洲中小企业特别是行业领军企业,建成国际化、智能化、绿色化的高端装备制造业园区。完善园区开发模式,深化“管委会+平台公司”市场化体制改革,提高园区市场化建设和运营水平。整合域内国有资产,做大做强沈阳中德控股集团有限公司,充分发挥“中德开”“中德发”市场主体作用,强化资本运作能力,提升核心竞争力。完善科技创新体系,充分发挥中德产业园国家海外人才离岸创新创业基地作用,大力推动德国、瑞士、日本等海外离岸创新中心建设和发展,实现先进科技成果转化、高端人才柔性引进、跨境孵化创业和招商引资等功能。打造高水准产业生态区,引进一批产业关联度高、技术含量高、附加值高的标志性项目,依托中德控股集团产业发展基金,导入工业互联网供应链金融,构建产融结合的全流程在线供应链融资模式。
建设沈阳国际陆港。 立足“一带一路”公铁海航国际战略通道,以沈阳国际陆港为龙头,联动区域重要城市物流节点,构建“6(辽宁6港)+1(沈阳国际陆港)+N(东北亚主要城市物流节点)”发展格局。强化与央企战略合作,创新管理机制,共同推动沈阳国际陆港建设运营。建设国际多式联运中心,新建铁路专用线、集装箱场站等枢纽设施和海关监管中心,搭建多式联运物流信息平台,实现“公铁海航”多式联运高效协同。强化现代物流功能,发展大宗商品物流、冷链物流、快递物流产业,打造东北亚大宗商品集疏运基地,构建功能完善、设备先进的现代冷链物流体系。强化国际经贸往来,规划建设中欧班列国际商品展示展销中心、工业奥特莱斯和金融现货交易中心,形成具有国际影响力的经贸产业园区。
建设国家中欧班列集结中心。 充分发挥中外运华东、华南、京津冀等地区的物流优势,联动辽宁6港以及威海、天津港口城市,开展日韩货物国际中转业务,加快构建“干支结合、枢纽集散”的高效集疏运体系。在沈阳至杜伊斯堡、汉堡等8个欧洲终到站的基础上,进一步拓展终到站的集散功能,扩大中欧班列欧洲辐射范围。依托中外运现有的“运易通”物流信息平台,设立沈阳多式联运业务模块,建设沈阳多式联运物流信息平台。推动沈阳中欧班列高质量运行,年开行数量达到1000列,全力打造国家中欧班列集结中心。
第七篇
更加关注补齐民生领域短板
让人民群众共享东北振兴成果
坚持把实现好、维护好、发展好最广大人民根本利益作为发展的出发点和落脚点,繁荣文化事业和文化产业,提升人民生活品质,完善共建共治共享的社会治理制度,促进人的全面发展和社会全面进步,让人民群众更多、更公平共享振兴发展成果。
第十六章 着力保障和改善民生
紧紧围绕改善人民生活品质,健全幼有所育、学有所教、劳有所得、病有所医、老有所养、住有所居、弱有所扶等基本公共服务制度体系,千方百计提高城乡居民收入。全面推进健康沈阳建设,积极应对人口老龄化,保障妇女儿童和残疾人等群体利益,使人民获得感、幸福感、安全感更加充实、更有保障、更可持续,建设幸福沈阳。
第一节 实现更加充分更高质量就业
大力提供更多就业岗位。 千方百计稳定现有就业,积极增加新的就业,促进失业人员再就业。鼓励大型国有企业、民营企业、中小企业制定积极就业政策,做好高校毕业生、退役军人、农民工和城镇困难人员等重点群体就业工作,扩大公益性岗位安置,帮扶残疾人就业,促进就业形势保持稳定。到2025年,城镇新增就业累计达到40万人。
突出重点群体促进就业。 持续实施“三支一扶”计划等基层服务项目,引导和鼓励高校毕业生到基层就业创业,开发基层公共服务岗位。实施“就业困难群体精准帮扶工程”,开发公益性岗位兜底安置,确保困难家庭高校毕业生全部就业。推广以工代赈促进脱贫人口增收。支持农民工就业创业,引导返乡农民工就地参加农业生产。做好退役军人就业服务,逐步建立适合退役军人就业的岗位需求目录,举行退役军人专场招聘活动。
强化劳动者职业技能培训。 实施高校毕业生、农民工、退役军人、残疾人等重点群体专项培训计划,推进国家产教融合建设试点,培育产教融合型企业。加大职业技能标准和职业培训包推行力度,及时编制发布急需紧缺职业目录。发挥企业主体作用,开展岗前培训、在岗培训、订单式定向培训,全面推行企业新型学徒制。开展重点行业、重点群体、紧缺工程专项培训。推广“互联网+”职业培训新模式,加强职业技能培训基础设施建设,加大政策扶持力度,鼓励社会资本参与培训服务。
构建更加和谐的新型劳动关系。 逐步完善劳动关系协调机制,健全企业工资分配宏观指导调控制度,预防和化解劳动关系领域突出矛盾,开展和谐企业培育工作。建立农民工欠薪工资保障机制,坚决杜绝拖欠农民工工资。健全系统完善的调整劳动关系政策法规体系,形成*党**委领导、政府负责、社会协同、企业和职工参与、法治保障的工作体制。到2025年,全市企业劳动合同签订率不低于97%。
第二节 推进教育优质化发展
促进学生德智体美劳全面发展。 以社会主义核心价值观为引领,落实立德树人的根本任务,全面加强爱国主义教育,厚植爱国主义情怀。利用“九·一八”历史博物馆、抗美援朝烈士陵园、*共中**满洲省委旧址纪念馆等公共资源开展中小学生德育实践活动。全面加强中华优秀传统文化教育,将工匠精神培育融入基础教育,深入开展“学习雷锋精神”“劳模进校园”“优秀职校生校园分享”等活动。切实加强中小学生思想道德教育、法治教育和心理健康教育。建立校园安全长效机制,强化校园周边综合治理,实行中小学校“弹性离校”政策,化解“课后三点半”问题。不断完善学生欺凌、*力暴**的预防和处置机制。制定实施多维参与的师德考核评价办法,实行师德“一票否决制”,遏制教师“有偿补课”、校园体罚等现象发生。
加快学前教育优质普惠发展。 规范小区配套幼儿园建设使用,鼓励社会力量办幼儿园,积极引导扶持民办幼儿园提供普惠性学前教育服务。落实学前教育生均公用经费标准,依标准配备教职工,提升师资专业化水平,幼儿园专任教师专科以上学历达到90%以上。落实科学保教要求,有效防止和纠正“小学化”倾向。开展县域学前教育普及普惠督导评估,13个区、县(市)全部达到省定巩固“学前双普”目标。到2025年,新增公办幼儿园100所,新增公办学位2.5万个。
推进义务教育优质均衡发展 。加快推进城乡义务教育一体化发展,科学布局农村学校,保障学生就近享受优质教育。全面推进学区化和集团化办学,加快优质教育资源向乡村辐射,实行一体化管理、*绑捆**式评价。持续巩固“择校热”“大班额”专项治理成果,完善学生体质健康监测评价体系,推进学生营养改善行动。全面保障符合条件的随迁子女接受义务教育权利。实施“学校+基地+N”劳动和实践育人保障工程。全面深化义务教育课程改革、教学改革,加强劳动教育,培育一批劳动教育特色示范校,命名一批劳动教育基地。推进残疾儿童少年15年免费教育全覆盖。到2025年,全市70%区县达到国家义务教育优质均衡发展县(市、区)评估标准,残疾儿童入学率达到97%以上。
促进普通高中教育优质化特色化多样化发展。 适应高考综合改革需要和高中学生特点,推动高中学校课程改革。强化高中学生创新素养培育,建设30个创新实验室,鼓励与大学、科研院所合作,建立高水平创新实验室,建设一批灵活多样、特色鲜明、充分满足多样化学习需求的优质特色普通高中。加强普通高中与普通高等学校及企事业单位合作,为学生提供个性化职业生涯教育和高质量职业体验。推进职普融通,进一步开展综合高中建设探索,确保职普比例大体相当。
提高职业教育人才培养水平。 全面落实“文化素质+职业技能”职教高考制度,进一步推进中职、高职、本科分段衔接和贯通的培养模式,扩大“中高职”贯通培养(3+2)规模,完善人才培养立交桥。全面推进职业教育内涵建设,重点建设机械加工、信息技术等一批行业特色鲜明、专业设置与职业岗位联系密切的专业群。推进国家产教融合试点城市建设,组建覆盖产业链、跨行业、跨部门、辐射区域发展的职业教育集团。支持行业企业参与办学,推进校企一体化育人,继续开展现代学徒制试点。
提供更加灵活便利的终身教育服务。 推动政府、社会、市场、企业等多方协同、共建共享的终身教育供给机制。鼓励学校教育资源向社区教育延伸,强化家庭教育,建立500个睦邻学习点,校园开放率达到100%。加快建设公共数字化教育资源库,实现大规模智慧学习平台全覆盖。建立市民终身学习监测评价体系,探索建立终身学习激励机制,实现学习成果互认与衔接,畅通继续教育和终身学习通道。大力发展老年教育,鼓励和吸引更多社会力量举办不同类型的老年教育机构,扩大老年教育资源,丰富教育内容与方式。
推进在沈高校服务能力全面提升。 支持市属本科高校国家级和省级一流本科专业建设点建设,推动沈阳医学院升级为沈阳医科大学。面向全市战略性新兴产业需求,培养紧缺人才,对接区域产业经济发展,建成校企共建二级学院、特色产业学院10-12家。聚焦产业链人才需求,围绕高端技术装备与产业转型升级建成高水平专业群,支持沈阳职业技术学院国家“双高计划”高水平专业群建设,到2025年,全市建设4个省级高水平专业群,1个国家级高水平专业群。推进市属高校大学生创新创业,支持在沈高校一流大学和一流学科建设,评选“双服务”优秀项目100个。
扩大教育领域对外开放合作。 鼓励中小学与国(境)外学校建立友好学校关系,支持建设1-2所高水平外籍人员子女学校。完善国际学生服务体系,到2025年,接受国际学生学校数量达到150所。推进沈阳职业技术学院与国际知名学府开展合作办学项目,支持与“一带一路”沿线国家职业院校联合举办职业技能培养、培训和技术交流。加快中德学院、跨企业实训中心及宝马培训中心建设。鼓励支持市属高校与境外高校开展联合办学、学科共建、人才培养等合作。鼓励支持在沈高校积极参与国家对外高级别人文交流和项目合作,多渠道吸引国外优秀教师、科研人员来沈开展教学和科研工作。
第三节 健全多层次社会保障体系
实施全民参保计划。 深化养老保险制度改革,做好保费征缴工作,稳定财政补助机制,做好企业职工基本养老保险省级统筹衔接,确保养老金按时足额发放。统筹城乡居民医保,建立医疗保障信用体系,加强医保基金综合监管。坚持应保尽保,实现基本医疗保障依法全覆盖。
深化医疗保障制度改革。 坚持以人民健康为中心,加快建成覆盖全民、城乡统筹、权责清晰、保障适度、可持续的多层次医疗保障体系。到2025年,基本医疗保险参保人数达到740万人以上,基本医疗保险参保率达到95%以上;持续提高城乡居民医保政府补助标准,城镇职工和城乡居民待遇保障更加公平适度,政策范围内住院费用报销比例分别达到80%和70%左右。全面完成DRG(疾病诊断相关分组)付费支付方式改革国家试点工作。健全基本医疗保险筹资和待遇调整机制,完善重大疾病医疗保险和救助制度,建立健全门诊共济保障机制,逐步提高基本医疗保险保障水平。加快推进国家异地就医直接结算试点工作,全面落实国家组织药品和医用耗材集中带量采购工作,推进基本医疗保险省级统筹,探索建立长期护理保险制度。
完善住房保障体系。 坚持“房子是用来住的、不是用来炒的”定位,促进房地产市场平稳健康发展,发展住房租赁市场,继续发挥公租房基本保障作用,大力推进政策性租赁住房建设,稳步推进共有产权住房工作,提升住房保障水平。加快建立多主体供给、多渠道保障、租购并举住房制度和供应体系,实现供需总量均衡、价格运行稳定、结构持续优化、居住条件明显改善,基本满足各类型人群住房需求。
完善社会救助、社会福利体系。 持续提高城乡低保标准,不断缩小城乡保障水平差距。完善家庭收入、家庭财产和刚性支出综合评价的低保认定指标体系,建立以最低生活保障为基础,以低收入家庭专项救助为延伸,以特殊困难居民分类施保为重点,以临时救助为补充的社会救助体系。统筹推进孤儿和事实无人抚养儿童保障工作,全面做好困难残疾人生活补贴和重度残疾人护理补贴,加强流浪乞讨人员救助管理。健全退役军人工作体系,完善优待抚恤制度,提高抚恤补助标准,优化光荣院供养模式。
第四节 加快建设健康沈阳
健全公共卫生服务体系。 全面推进实施国家基本公共卫生服务项目及重大公共卫生服务项目,完善基层基础医疗服务网络,合理布局卫生健康服务设施。建立以市疾控中心为核心,区县(市)疾控中心为节点、各级各类医疗机构为网底的疾病预防控制三级网格。实施健康服务提质增效行动,加强全科医生队伍建设,构建整合型医疗卫生服务体系。加强出生缺陷综合防治,提高孕产妇和新生儿危重症救治能力,孕产妇死亡率控制在12/10万以下。实施慢性病综合防控战略,加强传染病、职业病、地方病和精神疾病防治,探索建立公共场所心脏性猝死急救体系。深入开展爱国卫生运动,倡导人民群众健康生活方式。进一步做好病媒生物防制,有效防控病媒传播疾病的发生和流行。
加强公共卫生应急管理。 健全城市公共卫生制度体系、疾病预防控制体系、重大疫情救治体系、应急物资保障体系、公共卫生社会治理体系,完成公共卫生机构管理体制和运行机制建设。完善重大疫情和突发公共卫生事件监测预警制度,健全快速应急响应机制,强化突发公共卫生事件报告机制。全市二级以上综合医疗机构全部设立感染性疾病科室,完成辽宁省传染病医疗救治中心建设项目,实现基础设施、人才队伍、服务能力全面达标,满足平战结合双重需要的高质量公共卫生应急管理体系。
深化公立医院改革。 健全现代医院管理制度,推进三级公立医院绩效考核,推进权责清晰、管理科学、治理完善、运行高效、监督有力的现代医院管理制度。落实同工同酬政策,切实将绩效待遇和晋升机会向一线倾斜。全面落实国家基本药物制度,加大对传染病医院的支持力度。推进智慧医院建设“提质扩面”,实现电子健康档案和电子病历连续记录以及院间信息共享。
打造区域医疗中心城市。 支持中国医科大学附属第一医院建设国家肿瘤区域医疗中心、中国医科大学附属盛京医院建设国家儿科区域医疗中心,积极落实区域医疗中心运营政策清单各项支持政策,提升市域卫生机构临床技术水平和医疗服务能力。整合医疗卫生机构优势资源,协作开展重大项目申报和研究,争取国内国际重大课题,提升科研实力和水平。引导社会办医向高品质、高水平、规模化、国际化方向发展,有序有效开展卫生健康领域国际对外交流合作,带动卫生健康整体水平提升。
支持中医药事业发展。 健全完善以市中医院为龙头,区、县(市)中医院为骨干,综合医院、妇幼保健机构、基层医疗卫生服务机构中医科为基础的中医药卫生服务网络。实施基层中医药服务能力提升工程,推进中医药继承创新,使更多非药物中医诊疗技术列入市级和省级非物质文化遗产保护目录。构建覆盖城乡的中医治未病服务体系,建设基层医疗卫生服务机构中医药综合服务区,加强基层中医药知识技能培训。调整中医优势病种医保支付政策,提升基层医疗机构服务能力。到2025年,100%二级以上公立中医医疗机构成立中医治未病科,80%乡镇卫生院和社区卫生服务中心提供中医治未病服务。
大力推广健康生活。 建立健全健康教育体系,将健康教育纳入国民教育体系,普及健康科学知识。实施国民营养计划,加强合理膳食相关知识宣传。强化医疗卫生机构、学校、机关和公共交通系统四类无烟环境建设。加大全民心理健康科普宣传,加强对抑郁症、焦虑症等常见精神障碍和心理行为问题的干预,提高突发公共事件心理干预能力和水平。大力推进全民健身,完善健身步道、自行车骑行赛道、社会足球场地及公园、广场、社区、村屯等体育健身基础设施建设,优化“15分钟健身圈”。
第五节 积极应对人口老龄化
提高优生优育服务水平。 全面贯彻落实国家生育政策,增强生育政策包容性,倡导优生优育,打造生育全程基本医疗保健服务链条,开展婚前、孕前、孕产、产后、儿童等五个时期的生育全程基本医疗卫生服务。做好儿童保健,落实国家免疫政策,适龄儿童免疫规划疫苗接种率保持在98%以上。发展普惠托育服务体系,将0到3岁幼儿的托育服务纳入基本公共服务,积极吸引国内托幼连锁机构建设一批普惠性托育服务设施,鼓励和推广社区或邻里开展幼儿照顾志愿服务。降低生育、养育、教育成本,补齐学前教育公共服务短板,促进人口长期均衡发展,提高人口素质。
构建养老服务体系。 以总量足、素质高为重点,加大为老服务劳动力有效供给,建设为老服务人才队伍。建立区县(市)、街道(乡镇)、城乡社区三级养老服务网络,扩大养老服务供给,打造城市“15分钟”养老服务圈,建成居住区每百户配建社区居家养老服务设施建筑面积不低于25平方米。建立健全政府购买居家养老服务制度,逐步扩大老年人居家适老化改造工程覆盖面。提高养老机构供给水平和质量,鼓励社会力量积极参与养老服务业,形成公办、民办、公办民营、民办公助等多种方式共存、社区居家养老与机构养老相结合的养老服务模式。
健全养老服务综合监管制度。 优化市级养老事业服务管理平台,打造养老服务业智能化新型管理模式。实施养老服务机构服务质量等级评定,推广养老服务领域政务公开和机构信息公开。加强养老服务行业综合监管和信用体系建设,建立健全养老服务机构准入和退出机制,逐步建立“黑名单”制度,对违法失信的养老服务机构和从业人员进行惩戒。
构建养老、孝老、敬老的社会环境。 强化应对人口老龄化的法治环境,保障老年人合法权益。构建家庭支持体系,推进家庭设施适老化改造,建设老年友好型社会,形成老年人、家庭、社会、政府共同参与的良好氛围。注重提高社会保障能力,加快建立覆盖全民、城乡统筹、权责清晰、保障适度、可持续的多层次养老制度,健全老有所医的医疗保障制度,实施兜底性长期照护服务保障行动计划。
第六节 保障妇女儿童和残疾人等群体权益
保障妇女合法权益。 坚持男女平等基本国策,提升全社会性别平等意识,促进妇女平等依法行使民主权利、平等参与经济社会发展、平等享有改革发展成果。深入开展关爱女童行动,改善女童生存环境,建立健全有利于女童家庭发展的帮扶支持政策体系,努力营造男女平等、尊重女性、保护女童的社会氛围,坚决遏制各种侵害女性权益的行为。
保障儿童合法权益。 保障儿童生存权、发展权、受保护权、参与权等权利,完善未成年人保护和儿童福利体系,发展适度普惠型儿童福利制度。健全农村留守儿童关爱服务体系,建立未成年人保护响应机制。加强对流浪未成年人的救助保护,完善儿童收养制度。促进3岁以下婴幼儿照护服务发展。
保障残疾人合法权益。 完善残疾人利益诉求、法律服务和法律援助体系,保障残疾人合法权益。健全残疾人教育体系,持续提高残疾人社会保障水平,保障残疾人就业,扶持残疾人创业,加强残疾康复服务,持续推进无障碍环境建设。坚持增进残疾人福祉和促进残疾人自强自立相结合,推进残疾人平等参与发展进程、平等分享发展成果。

第十七章 推进文化繁荣发展
以建设社会主义核心价值体系为根本任务,加强社会主义精神文明建设,利用沈阳历史文化名城的“金字招牌”,挖掘保护历史文脉,涵养城市文化底蕴,健全现代文化产业体系,建设区域文创内容生产中心、产业融合中心、休闲体验中心,强化文化对产业的赋能作用,提升城市文化软实力,建设区域文化创意中心,打造全国历史文化与现代文明交相辉映的现代化都市和文化强市。
第一节 以社会主义核心价值观引领文化建设
紧紧围绕举旗帜、聚民心、育新人、兴文化、展形象的使命任务,积极培育和践行社会主义核心价值观,铸牢中华民族共同体意识。深入开展*党**史、新中国史、改革开放史、社会主义发展史教育,深入开展爱国主义、集体主义、社会主义教育,弘扬东北抗联精神、抗美援朝精神、雷锋精神,支持“九·一八”历史博物馆、*共中**满洲省委旧址纪念馆、抗美援朝烈士陵园等红色旅游景区创建升级,扶持老工业基地振兴题材、红色题材、工业题材、历史文化题材等文艺精品创作,推出更多思想精深、艺术精湛、制作精良、弘扬主旋律的优秀作品。繁荣发展哲学社会科学,加强社会主义精神文明建设,持续巩固创建全国文明城市成果,常态化、制度化、长效化推进文明城市建设,不断提高社会文明程度。深入推进公民道德建设,深化讲文明树新风活动,推进志愿服务制度化,加强诚信社会和网络文明建设。注重家庭、家教、家风建设,不断提高市民道德水平和文明素养。提倡艰苦奋斗、勤俭节约,坚决反对铺张浪费,在全社会营造浪费可耻、节约光荣的浓厚氛围。

第二节 加强历史文化资源保护与利用
深度挖掘重大历史文化。 围绕沈阳悠久的人类活动史、建城史,整合市档案馆(文史馆)、沈阳博物院、文化类高校院所等研究资源,实施历史文脉研究整理工程。开展新乐文化等考古学文化以及汉魏文化、辽金文化、明清文化等研究工作,在知识体系、学术体系、话语体系等方面形成新成果,让历史说话,让*物文**说话,拉近*物文**、历史与公众的距离。
推动文化遗产保护与开发。 统筹文化遗存发掘、修复、保护与展示,全面开展历史建筑资源数据整理,支撑数字文化、文化信息资源库建设,实现历史建筑信息查询与定位等功能。完成满铁奉天公所旧址、奉天咨议局旧址、吉祥寺等12处濒危*物文**抢救性保护,实施石台子山城址、皇城中心里遗址、石佛寺城址、叶茂台辽墓群遗址等展示利用工程,加强非物质文化遗产保护传承,加强辽河国家公园、金沙滩国家沙漠公园等自然遗产保护开发。
推动非物质文化遗产保护。 开展非遗项目及传承人普查,完善非遗领军人物培养政策,建立非遗数据库。做强康平卧龙湖大辽文化冬捕节等活动,促进非物质文化遗产项目、制造业项目与创意设计、现代科技、时尚元素相结合,增加中外游客文化体验空间,提高旅游业文化附加值。做好“非遗”保护工作,打造非遗“一馆一会一街一园一中心”,建设综合性非遗博物馆,办好沈阳非遗博览会,打造体验式、沉浸式非遗特色文化街区,打造非遗文化产业精品园区,推动非遗知识产权交易中心建设。
第三节 建设区域性文化创意中心
完善文化创意中心功能。 立足满足人民对美好生活的文化需要,坚持以人为本、延续文脉、创意融入的理念,不断提升城市文化创意中心功能。建设区域文化创意内容生产中心,构建以“内容”为核心的文化创意生产体系,建成特色文化资源素材库。建设文化创意产业融合中心,加快发展数字文化新兴业态,培育和引进一批市场价值高、品牌影响力强的原创品牌。建设休闲体验中心,发展文化创意旅游,促进体验式旅游、智慧旅游等蓬勃发展。
强化文化创意载体建设。 优化文化发展空间,围绕完善文化创意功能,以盛京皇城为核心,全面推进历史文化街区、中心商业区、风景名胜区、文化创意产业园区和文旅主题片区建设;以浑河两岸和蒲河生态廊道为两翼,建设多功能城市滨水文化旅游景观带,形成贯穿秀湖、丁香湖、珍珠湖的“一带三湖”自然文化景观,展现蒲河生态文化。做强文化产业园区,推动一批以文化创意、动漫音乐、电子竞技、数字技术、汽车文化、服装设计等为重点的新业态文化产业园区,完善1905文化创意园、奉天记忆产业园等重点园区规划布局,加快苏宁小镇、万科工人村等项目建设,推进大东红动文化创意产业园、沈河声音公园音乐主题文化园区等项目建设,推动沈阳国家级文化和科技融合示范基地建设,打造专业科技文化园区和数字文化服务平台。加强文化地标群建设,优化升级特色化、地标性文化空间建筑,凸显地域特色和设计因素,逐步形成以沈阳文化设施群为特征的城市文化形象载体。加快推进实施沈阳“百馆工程”,形成以国有为主体,非国有为补充,各类文化场馆相互促进共同发展的“百馆之城”。推动以“九·一八”历史博物馆为标识的“红色”地标群、以沈阳市博物馆为标识的“文博”场馆群、以沈阳皇城为标识的“盛京文化”展示群、以沈阳美术馆为标识的“艺术”展馆群、以盛京大剧院为标识的“品牌”演艺群、以奉天工场为标识的“老旧厂房更新”创意群等“标志性”文化地标群建设。结合太原街步行街、中山路欧风街、西塔朝鲜族风情街、沈阳天地17号街和中粮祥云小镇步行街的改造建设,形成文创产品深入研发和全球推广的重要平台。
培育文创主体。 培育设计服务企业主体,鼓励工程咨询、规划、设计等企业与在沈企业、高校、科研院所的资源力量实现深度整合,推动设计服务向高端综合设计转变。培育信息服务企业主体,大力推动软件类公共技术服务平台建设,加大互联网文创、数字电视、文化软件服务等企业技术创新力度,增强创新能力。培育现代传媒企业主体,积极推进技术、产品、服务和商业模式创新,带动网络文字、出版改造、游戏开发、影视制作、数字期刊、学习教育等相关行业发展,推进媒体深度融合,培育新型主流媒体,加强县级融媒体中心建设。培育动漫游戏企业主体,推进优秀文化内容与现代技术相结合,增强动漫、数字游戏等企业的自主研发和运营推广能力,培育行业领军企业群体。
发展文创产业。 加快文化产业与旅游、科技、金融、装备制造、体育等产业融合,推动文化创意产业发展。推进旅游文创,重点围绕“吃住行游购娱”六大要素,推出一批文旅消费品牌,推动建设一批夜文化商业点,拓展城市度假功能,培育一批休闲农业、乡村旅游景区和特色小镇,发展乡村旅游。推进科技文创,运用云计算、大数据、物联网、人工智能等新一代信息技术,积极开展文化创意创作、设计制作、展示传播、用户体验等关键共性技术研究,推动文化类技术创新中心、新型研发机构、科普基地建设。推进金融文创,推动金融机构设立文化分行、支行以及文化金融事业部等服务机构,开发形式多样的文化金融产品,满足文化企业融资需求。推进装备制造文创,围绕低空旅游飞行器、游乐设施设备、冰雪装备器材、文化旅游纪念品等产品,培育创奇游乐、大黄蜂等本地文旅装备制造企业,引领、创造和拓展消费新需求。推进体育文创,以建设国家体育消费试点城市为契机,大力推广冰雪运动文化,培育壮大体育品牌,推进文化体育融合发展。
优化文创环境。 实施艺术精品工程,着力推进“中国(沈阳)旗袍文化节”“浑河岸交响音乐节”“浑河之夏文化艺术季”等系列文化品牌活动。努力创作一批优秀剧目,推动沈阳技艺、沈阳传说、沈阳风俗以及非遗等文化具象化,高水平文艺演出达到1800场。加强文创产品开发,制定文创产业扶持政策,扩大盛京礼物、法库陶瓷创意设计等品牌影响力。引导和扶持企业开发设计旅游纪念品,开展推介展会,推动旅游商品旗舰店建设。积极举办文创节事活动,举办多层级、多场次、多类别的文创活动,提升高品质、精品化的文化创意产品和服务供给。充分发挥本地文化名人、知名艺术家、在沈外籍人士、外侨同胞友人等名人效应,积极组织国际化文创活动,高标准举办沈阳创意设计周等市场化、专业化、国际化程度高的文化产业展会,提升沈阳文化国际影响力和知名度。动员、整合沈阳文创企业和资源,组团参加各类国际高端创意设计展览、创意节赛、文化创意博览会、交易会,带动沈阳企业迈向国际舞台。积极利用多元传播渠道,强化城市形象定位,通过城市标志图像、宣传语、吉祥物、城市宣传片等视觉载体制作,宣传城市整体风格形象,凸显城市特色,实现城市形象的立体化传播。

第四节 提升公共文化服务水平
推进公共文化服务标准化、均等化发展。 完善基本公共文化服务标准,建成全面覆盖、互联互通的公共文化设施网络以及覆盖城乡、便捷高效、保障基本、促进公平的现代公共文化服务体系,丰富公共文化服务内容和手段,更好满足人民群众精神文化需求,提高全民文化素质。均衡配置城乡公共文化服务资源,引导优质文化资源向农村倾斜。建立公共文化服务城乡联动机制,拓展重大文化惠民项目,将老年人、未成年人、残疾人、农民工、留守妇女、农村留守儿童、生活困难群众等群体列为公共文化服务重点对象。
完善公共文化服务网络设施。 以公共图书馆、文化馆、乡镇(街道)综合文化站、村(社区)文化室为重点,以流动文化设施和数字文化设施为补充,完善公共文化服务网络设施。推动区县(市)图书馆、文化馆、乡镇文化站提档升级和数字化建设。建设村文化广场,行政村(社区)文化活动室覆盖率达98%以上。推进数字博物馆建设,加强档案资源体系、利用体系、安全体系建设,统筹推进数字档案馆(室)建设。合理利用历史街区、民宅村落、闲置厂房等,推进工人村文化旅游片区等公共文化项目建设。完成沈阳艺术长廊、沈阳自然博物馆等项目,争创国家级公共文化服务体系示范区,创建一批省级、市级示范区。
加强公共文化产品和服务供给。 推动公共文化场所免费提供基本公共服务,规范非基本公共服务项目和收费标准。以大数据、云计算、“互联网+”为引擎,建立公共文化服务资源库。加强公共文化服务供给,大力发展哲学社会科学、新闻出版、广播电视、文学艺术事业。开展慰问演出、文艺辅导、优质文化服务进村活动,推动公共文化服务实现普惠均等。推进红色文化、社区文化、乡土文化、校园文化、企业文化、军旅文化、家庭文化建设,培育积极健康、多姿多彩的社会文化形态。大力发展自助借阅、电子阅览、无线AP等数字文化服务终端设备和传输技术,不断丰富优秀文化信息资源。
创新公共文化管理和服务运行机制。 建立健全政府向社会力量购买公共文化服务机制,完善群众文化需求反馈机制,探索基本公共文化服务“按需制单、百姓点单”供给模式。规范各级各类公共文化机构服务项目和服务流程,探索青少年宫、妇女馆等公共文化设施社会化运营试点,吸引社会组织和企业参与公共文化设施运营。
第十八章 统筹发展和安全
坚持总体国家安全观,把安全发展贯穿经济社会发展各领域和全过程,切实维护国家安全、经济安全、人民生命安全以及社会稳定和安全,防范化解各类安全风险,提升城市安全韧性,筑牢安全屏障,建设平安城市,不断提高人民群众安全感,建设更高水平的平安沈阳。
第一节 提高维护国家安全能力
全面加强国家安全体系和能力建设,始终把坚定维护国家政权安全和制度安全放在第一位,建立健全国家安全风险研判、防控协同、防范化解机制,严密防范和严厉打击敌对势力渗透破坏颠覆活动,深入开展反恐怖反分裂斗争,有效整治非法宗教和*教邪**组织。严格落实意识形态工作责任制,巩固壮大主流思想舆论,提升网络综合治理水平。推进国家安全教育常态化、制度化、常效化,加强和改进高校、中小学思想政治教育,广泛开展国家安全宣传教育,增加全民国防意识和国家安全意识,巩固国家安全人民防线。强化国防动员、人民防空和应急协同保障,完善现代化国防动员体系,建设现代化人民防空体系,深入开展双拥模范城创建活动,巩固军政军民团结。
第二节 维护经济安全
确保经济安全。 强化经济安全风险预警、防控机制和能力建设,实现重要产业、基础设施、战略性矿产资源、重大科技等关键领域安全可控。着力维护金融安全,防范化解重点领域债务风险,严厉打击非法集资等违法违规金融活动,有效处置高负债企业和法人机构风险,守住不发生系统性金融风险底线。维护水利、电气、供气、交通、通信、网络、金融等重要基础设施安全,提高水资源集约安全利用水平。完善数据权属界定等标准和措施,加强数据资源安全保护。
确保产业链供应链安全。 注重产业链供应链安全和韧性,增强产业链供应链本地布局配套系统性、协同性、稳定性,提升产业链供应链主导力和控制力。实施产业竞争力调查和评价工程,增强产业体系抗冲击能力。确保粮食安全、能源安全和生态安全,强化网络安全能力建设,维护新型领域安全。
第三节 维护人民生命安全
完善社会治安防控体系。 创建全国治安防控体系建设示范城市,加强社会治安防控网建设,推进立体化、法治化、专业化、智能化社会治安防控体系建设,努力形成以大数据智能化建设为载体,“圈层查控、单元防控、要素管控”为框架,智慧内保、智慧安防小区、智慧街面巡防、智慧检查站、危爆物品立体化溯源等为支撑的整体建设布局。优化监所布局调整,改善升级公安派出所、司法所及监管场所等基础设施建设,构建现代化警用装备体系。健全完善专群结合、群防群治工作机制,加强“盛京义勇”等沈阳特色群防群治队伍建设。
深化违法犯罪打击整治。 推进违法犯罪打击整治工作,建立完善扫黑除恶常态化机制,推动扫黑除恶取得决定性胜利。健全基层*品毒**治理体系,创建全国禁毒示范城市。依法打击各类经济犯罪,提升打击电信网络诈骗等新型犯罪和跨区域犯罪的能力。深化预防青少年违法犯罪。深入开展命案专项整治,实现全市十万人命案发案率低于全国水平,确保人民安居乐业、社会安定有序。
强化食品药品安全监管。 实施最严格的食品药品监管制度,推进食品药品安全专项整治和综合治理,构建从源头到消费全过程覆盖的监管格局。全面实施药品、医疗器械质量管理体系,强化质量安全责任追究制度。健全食品药品安全法规标准,加强质量检验检测和风险监测,建设智能化监测网络,压实地方政府监管责任,切实保证食品药品质量和安全。
健全安全生产长效机制。 加快构建风险等级管控、隐患排查治理两条防线,坚决遏制重特大事故发生。强化行业自律和监督管理职责,推动企业落实主体责任,提升安全生产监管执法能力。强化危险化学品、矿山、建筑施工、交通运输、城镇燃气、消防安全等重点行业领域安全生产监管。完善安全生产智慧云平台建设,提升安全生产大数据应用能力,实现数字化、智能化与安全生产深度融合。加强安全生产教育和安全文化建设,提高社会各界安全意识和素质。
全面提升防灾减灾救灾能力。 加强水旱、气象、地震、地质、森林草原火灾、重大生物等灾害监测预警体系建设,完善应急服务体系。加强灾害风险和隐患排查重点工程建设,推进重点监控区、监控点和各类灾害隐患点综合信息系统建设,实行公共安全隐患发现、解决、督考线上线下闭环管理。深化城市生命线风险感知和监测预警,组织开展高层建筑、路桥、渣土受纳场、垃圾填埋场、地面塌陷等风险点排查治理。提高自然灾害救助能力,加强物资储备,确保受灾群众生命和财产安全。
持续提升应急处置能力。 完善统一指挥、专常兼备、反应灵敏、上下联动的应急救援机制,构建以综合性消防救援队伍为主力军,行业领域专业救援队伍为骨干,驻军和*警武**部队为突击力量,社会应急救援队伍为补充,应急专家队伍为辅助决策的应急救援力量体系,加强航空应急救援能力建设。建设市、县两级应急综合指挥平台,强化基层应急管理能力标准化建设,构建扁平化、合成化、实战化应急处置模式。推进基层网格化应急管理体系建设,及时修订重点行业领域应急预案,加强应急演练,提升应急处置能力。
保障网络信息安全。 健全网络社会安全管理规章制度,实施网络舆论生态治理工程,加强网络舆情信息收集分析,有效防范威胁国家和社会安全的网络风险。加强信息安全基础设施建设,保障数据信息安全,完善网络安全监测预警机制。依法打击各类网络违法犯罪行为,净化网络空间环境。

第四节 维护社会稳定和安全
预防和化解社会矛盾。 完善矛盾纠纷多元化解机制。坚持和发展新时代“枫桥经验”,畅达群众诉求、利益协调和权益保障通道。完善多元化纠纷解决机制,推动形成源头调解、诉前调解、立案调解、诉讼调解、执行和解、*访信**化解等衔接联动、贯穿矛盾纠纷发展全过程的调解链条。加强人民调解员队伍建设,发展专职人民调解员队伍,完善乡镇(街道)、村(居)人民调解组织网络,推进行业性、专业性调解组织发展,提高人民调解对基层矛盾纠纷的吸附、消化能力。
加强社会心理服务体系建设。 健全经常性社会心理服务疏导和预警干预机制,把各类社会不良心态和苗头隐患疏导在早、化解在小,防止引发极端案(事)件。建立市、县两级“心理人才库”,推进社会心理服务队伍和机构建设。大力开展公众心理健康教育,推动社会心理服务和教育进学校、进社区、进单位。
健全社会稳定风险防范机制。 完善重大决策社会稳定风险评估制度,健全公示听证、专家咨询、合法性审查等制度。探索建立重大事项网络舆情评估机制,完善重大舆情和突发事件舆论引导机制,健全网络舆情预警、应急处置联动指挥体系,增强舆情风险防范防控能力。健全社会矛盾排查预警机制,坚持定期排查和重点排查相结合,及时发现、有效防范不稳定风险隐患,确保全市不发生重大群体性事件。
第五节 加强和创新社会治理
夯实基层社会治理工作机制。 拓展网格化服务管理,建立市级统筹主导、县级组织实施、乡镇(街道)抓好落实的工作格局。做实做强区县(市)、乡镇(街道)、村(社区)三级网格管理机构,整合*党**建、综治、民政、城管等各类网格,推动实现“多网合一”、全城覆盖。推进网格服务管理标准化建设,建立健全以诉求解决和主动服务为核心的基层综合网格工作模式,完善社区健康安全监测和防控工作机制,实现大事全网联动、小事一格解决。完善*党**组织领导的基层治理工作机制,建立健全以基层*党**组织为核心,居(村)委会为主导,居(村)民为主体,居(村)务监督机构、业主委员会、物业服务企业、驻社区单位、群团组织、社会组织等共同参与的治理架构,吸引农村集体经济组织支持农村社区建设,深入推进城乡社区自治和多元共治。加强社区工作者队伍规范化管理,鼓励致富能手、外出务工经商返乡人员、本乡本土大学毕业生、退伍军人参与农村社区治理。
加强社会组织规范化管理。 加大社会组织*党**建工作力度,实现*党**的组织和*党**的工作有效覆盖。健全*党**组织建立和调整常态化工作机制,加大在社会组织负责人、业务骨干中发展*党**员力度,充分发挥社会组织*党**组织战斗堡垒作用和*党**员先锋模范作用。规范社会组织自身建设,健全以章程为核心的社会组织内部治理机制,完善社会组织法人治理结构。严格社会组织登记准入,建立社会组织成立登记专家论证评审机制,确保社会组织成立登记严谨规范。优化社会组织监管,对不同类型的社会组织加强分类指导、分类发展、分类监管,构建事前、事中、事后全过程、全环节、全链条的动态管理闭环。升级社会组织法人库,完善社会组织管理平台功能,提升社会组织监督管理的社会化、智能化、专业化水平。
提升基层治理现代化水平。 升级社区便民服务,推进社区电子印章互认和公共数据资源共享,完成“全市通办”服务管理平台优化升级,提升社区便民服务便捷度、透明度、安全度。推动“全市通办”向农村社区延伸,社区便民服务事项“全市通办”城乡覆盖率达到100%。推进基层管理数字化,构建网格化管理、精细化服务、信息化支撑、开放共享的基层管理服务平台,建立兼具兼容性、主动性和扩展性的“社区云”服务体系。建设乡村治理体系平台,增强数字农村服务能力,缩小城乡“数字鸿沟”。到2025年,城乡社区常住居民信息电子化率达到90%,农村*党**务、村务、财务公开数字化率达到90%。
第八篇
坚持和加强*党**的全面领导
凝聚实现“十四五”规划和
二〇三五年远景目标的强大力量
在*党**的领导下,严格履行政府职责,统筹一盘棋,合力抓落实,不断完善规划实施机制,建立完善规划实施的保障体系,加强考核监督,动员和引导全社会力量共同实现发展蓝图。
第十九章 坚持*党**的全面领导
充分发挥*党**的领导核心作用,把*党**领导经济社会发展的制度优势转化为治理效能,为实现“十四五”规划和2035年远景目标提供坚强政治保证。
第一节 坚持和完善*党**的领导制度体系
坚持以政治建设为统领,教育引导全市*党**员干部深入学习贯彻习*平近**新时代中国特色社会主义思想,深入学习运用中国*产党共**一百年的宝贵经验,坚定理想信念,牢记初心使命,增强“四个意识”、坚定“四个自信”、做到“两个维护”,落实意识形态工作责任制,不折不扣贯彻落实中央、省委决策部署和市委具体要求。落实全面从严治*党**主体责任、监督责任,提高*党**的建设质量。推进*党**的组织体系建设,发挥广大*党**员先锋模范作用,把各领域基层*党**组织建设成为坚强战斗堡垒。巩固*党**政机构改革成果,调整优化事业单位布局。建立健全推动高质量发展的指标体系、政策体系、标准体系、统计体系、绩效考核体系。
第二节 加强社会主义政治建设
支持人大及其常委会依法行使立法、监督、决定、任免等职权,充分发挥人民政协作为协商重要渠道和专门协商机构的作用,注重发挥统一战线法宝作用,完善大*战统**工作格局,促进政*党**关系、民族关系、宗教关系、阶层关系、海内外同胞关系和谐。充分发挥工会、共青团、妇联等群团组织作用,把各自联系的群众紧紧凝聚在*党**的周围。坚持法治政府、法治社会一体建设,提高依法行政水平,促进司法公正,全面落实“八五”普法规划,深入开展法治宣传教育,健全公共法律服务体系,建设沈阳法治地图,推进全面依法治市。
第三节 建设高素质干部队伍
落实好干部标准,坚持正确选人用人导向,推动能者上、优者奖、庸者下、劣者汰。进一步推动思想解放,发扬斗争精神,提升解决实际问题能力,切实形成与高质量发展要求相适应的思维和工作方式。坚持以上率下主动扛起责任,强化主人翁意识,讲格局、讲境界、讲担当,健全正向激励体系,完善容错纠错、规范问责等机制,激发干事创业的精气神。严明纪律规矩,构建监督体系、推进治理体系,以“两个体系”建设的贯通融合,构建不敢腐、不能腐、不想腐体制机制,营造风清气正的良好政治生态,建设忠诚干净担当的高素质专业化干部队伍。
第二十章 规划实施保障
强化政策、项目、资金等要素保障,健全规划实施机制;强化规划引领,实施规划监测评估,确保规划目标任务如期完成。
第一节 完善规划实施要素保障
强化政策导向。 根据规划提出的目标任务,加强经济社会发展政策的统筹协调,注重短期政策与长期政策的衔接配合。围绕经济社会发展重点领域,研究制定配套政策。密切联系宏观环境变化和发展实际,加强政策储备。
推进项目建设。 坚持把项目建设作为“十四五”稳增长、调结构、增后劲的重要抓手,进一步增强项目投资对经济增长的关键支撑作用。优化重大项目布局,加强项目实施管理,在科技创新、现代服务业、生态环保、社会民生、农村农业等领域,组织实施一批关系全局和长远发展的重大项目。
统筹资金投入。 优化财政支出结构和政府投资结构,优先安排涉及民生、公共服务和城乡一体化等领域财政支出和项目投入。进一步统筹、规范、透明使用财政资金,提高政府投资引导力和带动力,鼓励社会投资。
第二节 健全规划实施机制
强化规划引领。 加强与国家、省相关规划衔接,统筹各专项规划和地区规划,加强统筹管理和衔接协调,形成完整的规划体系。加强规划分工落实,分解规划的主要目标和重点任务,明确实施责任主体、时间表和路线图,进行系统推进。围绕规划纲要提出的各项目标任务,强化领导责任和实施职责,确保全面完成本规划提出的各项任务。
强化规划监测评估 。建立规划“编制—实施—评估—调整”的滚动循环机制,加强规划实施动态管理。加强动态监测分析,完善规划指标统计制度,提高规划实施监测分析的及时性、全面性和准确性。开展规划实施情况年度评估、中期评估和总结评估,创新评估方式,引入第三方评估机制,增强规划评估的客观性和科学性。强化考核问效,确保工作落实到位。
充分调动全社会积极性。 加大对规划的宣传力度,营造良好舆论环境,提高社会知晓度,增强工作透明度和公众参与度。建立健全社会参与机制,积极引导社会力量通过多种途径和方式共同推进规划实施。凝聚全社会共识和力量,自觉接受社会监督,形成以规划为指引,全市上下群策群力、共建共享、效果共评的生动局面。
新的五年
沈阳加油!

编辑:张一弛