2019年7月8日,新华社印发了国务院《关于深化教育教学改革全面提高义务教育质量的意见》这条新政刷爆了体育教育工作者的朋友圈。体育行业将迎来大爆发。所以现在正在考大学的体育生,和正在从事体育行业的从业者们再次感受到春天的到来!
”
国家需要大量体育人才,所以体育好的孩子照样上名校,2014年在国务院的第46号文件中把全民健身视作国家战略,就像当年的科教兴国战略一样,被定为“国家战略”;通过这些文件可见国家对于体育的重视。

(国羽小将李诗沣今年被上海交通大学录取)
现如今很多学生选择走体育路线,不是说因为孩子成绩不好,而是因为体育真正的成为一种阳光时尚的方式,更多的家长愿意让孩子从事体育。
体育未来的出路也有很多,学好体育成为优秀的运动员只是一方面,更多的从事是体育产业相关的职业,如体育经理人、体育传媒信息服务、赛事解说员、赛事营销策划工作、运动康复体能职业、体育传媒职业、运动医学、休闲体育、体育旅游管理等职业。更有稳定的体育教练、体育教师等等高大上的工作。在欧美国家从事体育职业的人员其社会地位很高,在国内也即将如此。

下面我们一起看看哪些名校招收体育吧!
1
高水平运动队报考
高水平运动队招生是国家针对二级或者二级以上的运动员进行的一种独特的招生形式,此类运动员上大学以后主要为各高校备战大学生联赛。为学校争取荣誉。同时高校也会给此类运动员很多优厚的条件。各校高水平运动队招收体育生所学的专业为经济学、管理营销类、语言类、法学类等等,或者部分成绩优异的同学可以在学校任意挑专业哦!
试点高校要按照教育部加强高校高水平运动队(以下简称运动队)建设的有关要求,进一步明晰高校高水平运动队招生试点工作定位,在世界大学生运动会项目、全国学生运动会项目范围内,结合本校实际,优化项目布局。鼓励和支持有条件的高校组建高水平足球运动队。
高水平运动队招生条件:
1.必须拥有高考报名资格且需要参加高考报名;
2 . 2018年起国家明确规定高水平运动队招生可以不限制年龄,但是部分学校任规定年龄不超过22周岁且学历和运动成绩达到下列条件之一:
(1)高级中等教育学校毕业(注意很多高校要求二级运动员报考高水平必须是普通高中毕业),获得国家二级运动员(含)以上证书且高中阶段在省级(含)以上比赛中获得集体项目前六名的主力队员或个人项目前三名;
(2)具有高级中等教育毕业同等学历,获得国家一级运动员(含)以上证书;
(3)具有高级中等教育毕业同等学历,近三年内在全国或国际集体项目比赛中获得前八名的主力队员。
2.符合教育部和省级规定的高校招收高水平运动员的其他报考条件;
3 . 凡以集体项目(含团体项目、接力项目)比赛成绩取得运动员等级证书的考生,试点高校应确定规范程序和评价标准认定考生是否为主力上场队员;
4 . 报名方式:先参加当年的高考报名,然后关注自己所要报名的学校的招生简章的具体报名时间和报名方式,一般是在阳光高考网或者学校自己的官网报名即可!
高水平一般需要准备的报考材料有:运动员等级证书原件(复印件)、身份证原件复印件、秩序册原件、集体项目主力证明、比赛成绩册、成绩证明(这个材料只有部分学校需要)、获奖证书、体检表、该校的报名申请表且需要原所在学校盖章负责人签字等材料。这些材料需要学生和家长们现在就开始着手准备了。
报考时每个学校的规定不太一样,具体要参考学校的招生简章
高水平运动队招生项目:
教育部批准的招生项目具体包括棒球、冰雪、定向、定向越野、击剑、健美操、篮球、垒球、龙舟、排球、攀岩、乒乓球、棋牌、赛艇、射击、手球、田径、网球、武术、游泳、羽毛球、足球、橄榄球、跆拳道等26个项目。全国有272所高校可以招收高水平运动员。这些高校的招生项目都包含在上面的26个项目之中。
文化课录取要求(划重点)
(1)一般不低于本省本科第二批录取控制分数线,部分省市取消二批录取线参考省招办规定;
(2)对于少数体育成绩测试特别突出的考生,高校可以降低文化课录取要求,但不低于本省本科第二批录取控制分数线65%(俗称265)高校公示的此类考生人数不得超过学校当年高水平运动队招生计划的30%;
(3)对于一级及以上的运动员,试点高校可以组织部分运动员单独招生(2017年起,高水平运动队试点高校不再组织文化课单独考试,相关考生要参加国家体育总局统一组织的运动训练、武术与民族传统体育专业单独招生文化课考试)工作按照有关规定执行,高校确定并公示的此类考生拟录取人数不得超过学校当年运动队招生计划的20%。
报名的方式:一般是网上报名和现场报名或者邮寄材料报名多种形式交叉。详情得看学校招生简章的要求。报名的时间每个学校都不一样,一般从本年的12月份就开始陆陆续续各个学校出招生简章。
1 . 网上报名
考生须通过教育部阳光高考特殊类型招生报名平台进行网上报名,网址http://gaokao.chsi.com.cn/zzbm,按系统使用说明进行注册后,根据要求准确完整地填写申请表,并经签字确认后扫描或拍照上传完成网上报名。部分院校有自己的报名系统,详情参照当年该校的招生简章。
2 . 现场报名
考生需要按照该校的招生简章要求,所需要带的材料或者邮寄的材料,学校会进行审核,按照规定来。
相关政策法规:从2018年国家规定不在世界大学生运动会项目和全国学生运动会项目范围,或相关项目没有运动员等级证书的,或生源严重不足的,有关高校应主动研究停招方案,所以部分高校招生可能有出入,具体参照该校招生简章;
2019年起同一所学校不能在同一项目既招收体育单招又招收高水平运动队;例如吉林大学和东北师范大学以及华东师范大学在篮球项目上从2019年开始就不能同时单招和高水平兼收。
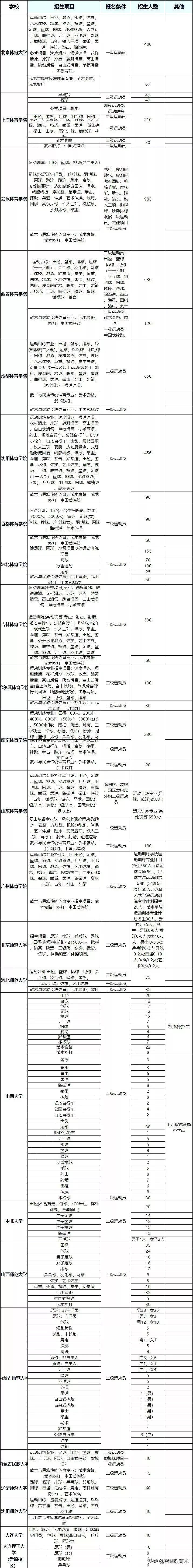
附录:2019年具备招收高水平运动队的高校名单及项目





注:本图可供参考,具体详见招生简章。
2
体育单招报考指南
体育单招是针对专业运动员或具有专业运动员水平的体育生设立的另一体育生高考种类,仅限运动训练及民族传统体育两个专业。
招生对象:报考运动训练、民族传统体育等体育单独招生专业的考生,要有高中毕业或具有同等学力,具备二级运动员(含)或二级武士(含)以上技术等级资格,身体健康,年龄不超过22周岁。具备一级运动员(含)或一级武士(含)以上技术等级资格的,年龄可放宽。
考试:体育单独招生考试包括文化课和体育专项两部分。文化课考试由国家体育总局科教司委托教育部出题,每年4月的第三个周六日考试,专项测试执行国家体育总局制定的统一考试办法和评分标准。
录取:体育单独招生录取时,考生文化考试最低录取控制分数线由招生院校根据招生计划及考试成绩来确定。考生文化考试成绩要达到最低录取控制分数线且单项合格。招生院校根据学校确定的各项目招生人数,分项目按综合成绩由高到低(部分学校可能会优先录取一级),按考生体育专项成绩及综合成绩确定录取标准。不同院校录取原则有所区别。
录取专业:只能被录取到运动训练和民族传统体育两个专业。
参加体育单招考试必备步骤
1.高考报名
参加体育单招考试的同学一定要参加本省的高考报名!!报名时间一般是头一年的11月至12月左右,2020年的考生需要在今年11月份左右,参加本省的高考报名。在本省的招生考试院查看信息,选报体育类考生可参加文化课考试和相应专业课考试,填报志愿时可以兼报文史或理工类。
因为按照教育部规定,考生参加单独招生考试,若被正式录取,无需参加全国统一高考,未被录取考生可继续参加全国统一高考。参加单独招生考试录取的考生与参加全国统一高考录取的考生享受同等待遇。全部通过教育部电子注册,所有收费标准、毕业证发放等全部相同。
2.单招报名
2020年运动训练专业(冬季项目)
全国统一考试网上报名:2020年1月1日12:00——1月15日12:00
(小编提醒冬季项目考生提前选好学校)
运动训练专业(冬季项目)
全国统一考试现场报名、考试具体安排,参照中国运动文化教育网
运动训练(其他项目如羽毛球、篮球、足球、田径)、武术与民族传统体育专业
全国统一考试网上报名:预计2020年也不变同样在3月1日12:00——3月15日12:00
报名网站:体教联盟手机APP&中国运动文化教育网(详情参考体教联盟权威发布)
3.专项测试时间
具体时间安排参考2019年各地区统考安排
注:考生只用携带身份证即可参加考试,部分学校需要打印信息表,一般会提前通知,只需在中国运动文化教育网打印即可。由身份证现场报名换取准考证。
4.文化考试
预计2020年单招文化课考试时间为4月18日、19日
运动训练、武术与民族传统体育专业打印文化考试《准考证》时间:4月15日登录中国运动文化教育网——体育招生——普通高等学校运动训练、武术与民族传统体育专业招生管理系统:打印
5.成绩查询
运动训练、武术与民族传统体育专业文化考试成绩查询日期:
5月14日12:00
中国运动文化教育网——体育招生——普通高等学校运动训练、武术与民族传统体育专业招生管理系统或者“体教联盟APP”内查询。
6.录取查询
运动训练、武术与民族传统体育专业拟录取信息查询:
官方给的时间是5月27日截止,但2018年5月18日开始很多的考生已经查到了自己的录取信息,并且部分学校已经公布了信息。
附录体育单招招生学校及项目:



3
体育统招报考指南
体育统招招生对象和条件:不需要国家二级运动员证书的限制,高级中等教育学校毕业或具有同等学历;身体健康;热爱体育事业,有一定的体育运动基础。男生身高不得低于1.70米,女生身高不得低于1.60米,任何一眼裸眼视力不得低于4.7,年龄不超过22周岁,未婚。
教练员、体育教师、优秀运动员(指市级以上优秀运动队的队员)可放宽到28周岁,婚否不限。
招收专业:主要是体育教育、社会体育、休闲体育等专业。
体育统招技术考试:各个省份一般是测试4项(3项基本素质,1项专项如100米、800米、三级跳远、铅球)或者测试五项(4项基本素质,1项专项)。
体育统招文化课要求:体育统招一般文化课参加高考文化课,部分学校对于统招文化课要求比较高,因而对于广大体育生来说不是一件容易的事情。
体育统招录取原则:高等学校体育专业参加提前录取。录取新生要坚持德、智、体、美全面考核,综合评价、择优录取的原则,在突出体育专业特点的同时,还要注重政治思想表现和文化课成绩。又要反映体育专业的特点。体育教育、社会体育专业录取新生的文化课最低控制分数线按略多于招生计划数(1:1.3)的原则,由市高校招生委员会按文、理科分别划定。运动人体科学、公共事业管理(体育管理方向)、新闻学(体育新闻方向)专业的录取最低控制分数线与单纯的理工类或文史类相同。
招收院校:
院校名称院校名称北京师范大学首都体育学院北京体育大学中央民族大学天津师范大学天津体育学院河北师范大学保定学院河北民族师范学院唐山师范学院廊坊师范学院衡水学院石家庄学院邯郸学院邢台学院沧州师范学院山西大学太原科技大学太原理工大学山西师范大学太原师范学院山西大同大学晋中学院长治学院运城学院忻州师范学院内蒙古科技大学内蒙古师范大学内蒙古民族大学赤峰学院辽宁师范大学沈阳师范大学鞍山师范学院沈阳体育学院延边大学东北师范大学北华大学通化师范学院吉林师范大学长春师范大学白城师范学院吉林体育学院佳木斯大学哈尔滨师范大学齐齐哈尔大学牡丹江师范学院哈尔滨学院大庆师范学院绥化学院哈尔滨体育学院华东师范大学上海师范大学上海体育学院苏州大学中国矿业大学(徐州)江南大学南通大学南京师范大学江苏师范大学淮阴师范学院盐城师范学院南京体育学院浙江师范大学杭州师范大学湖州师范学院绍兴文理学院台州学院温州大学丽水学院安徽师范大学阜阳师范学院安庆师范学院淮北师范大学皖西学院滁州学院宿州学院巢湖学院淮南师范学院华侨大学集美大学福建师范大学宁德师范学院泉州师范学院闽南师范大学南昌大学华东交通大学东华理工大学南昌航空大学景德镇陶瓷学院江西师范大学上饶师范学院宜春学院赣南师范学院井冈山大学济南大学山东理工大学山东师范大学曲阜师范大学聊城大学德州学院滨州学院鲁东大学临沂大学泰山学院济宁学院菏泽学院山东体育学院郑州大学河南科技大学河南科技学院河南大学河南师范大学信阳师范学院周口师范学院安阳师范学院许昌学院南阳师范学院洛阳师范学院商丘师范学院长江大学华中师范大学湖北大学湖北师范学院黄冈师范学院湖北民族学院湖北文理学院武汉体育学院湖北工程学院吉首大学湖南科技大学湖南师范大学湖南理工学院湘南学院衡阳师范学院邵阳学院怀化学院湖南文理学院湖南科技学院湖南人文科技学院暨南大学广州中医药大学华南师范大学韶关学院惠州学院韩山师范学院岭南师范学院肇庆学院嘉应学院广州体育学院深圳大学广西师范大学广西师范学院广西民族师范学院河池学院玉林师范学院广西民族大学百色学院重庆大学西南石油大学四川理工学院西华大学四川农业大学西昌学院成都中医药大学西南大学四川师范大学重庆师范大学西华师范大学绵阳师范学院内江师范学院宜宾学院重庆文理学院重庆三峡学院四川文理学院长江师范学院乐山师范学院成都体育学院贵州大学贵州师范大学遵义师范学院铜仁学院兴义民族师范学院安顺学院贵州工程应用技术学院凯里学院黔南民族师范学院贵州民族大学云南大学云南农业大学西南林业大学大理大学云南师范大学昭通学院曲靖师范学院普洱学院保山学院红河学院云南民族大学*藏西**民族大学西安工业大学陕西师范大学延安大学陕西理工学院宝鸡文理学院咸阳师范学院渭南师范学院西安体育学院西北师范大学兰州城市学院陇东学院天水师范学院河西学院西北民族大学青海师范大学青海民族大学宁夏大学宁夏师范学院石河子大学*疆新**师范大学喀什大学伊犁师范学院河北科技师范学院吕梁学院呼伦贝尔学院枣庄学院黄淮学院平顶山学院湖北科技学院贵阳学院六盘水师范学院昌吉学院沈阳大学青岛大学潍坊学院新乡学院江汉大学三峡大学广州大学成都学院西安文理学院琼州学院扬州大学河北体育学院大连大学三明学院龙岩学院江西科技师范大学玉溪师范学院楚雄师范学院昆明学院榆林学院安康学院北方民族大学集宁师范学院南京晓庄学院莆田学院新余学院湖南城市学院湖南工业大学文山学院甘肃民族师范学院钦州学院宁波大学广东石油化工学院海南师范大学四川民族学院呼和浩特民族学院重庆工商大学黄河科技学院贺州学院九江学院郑州师范学院湖南第一师范学院湖南工业大学科技学院湖南科技大学潇湘学院湖南文理学院芙蓉学院湖南理工学院南湖学院衡阳师范学院南岳学院吉首大学张家界学院郑州科技学院湖北民族学院科技学院武汉体育学院体育科技学院绍兴文理学院元培学院景德镇陶瓷学院科技艺术学院江西师范大学科学技术学院赣南师范学院科技学院江西科技师范大学理工学院信阳师范学院华锐学院山西大学商务学院太原理工大学现代科技学院山西师范大学现代文理学院吉林师范大学博达学院云南师范大学文理学院广西师范大学漓江学院广西师范学院师园学院贵州民族大学人文科技学院贵州师范大学求是学院黑河学院南京师范大学泰州学院合肥师范学院湖北第二师范学院贵州师范学院齐鲁师范学院广东第二师范学院陕西学前师范学院张家口学院
考生们也可以通过下表,从招生对象、考试内容、考试时间(文化课、体育)招生专业等方面全面分析三类高考体育生的区别。

建议大家:从现在起,考生要开始关注各高校发布的报名信息,考虑好想先选择那几所院校,并时刻关注该高校官网招生动态。其次,对招收报考项目的院校进行比较、选择后,再朝着招生标准的方向努力。
声明:本文文字和图片素材均来源网络,如有侵权请联系小编删除