2021年,福建、河北、辽宁、江苏、湖北、湖南、广东、重庆8省市迎来首年“3+1+2”新高考模式。新高考志愿填报,不再是简单的根据分数来选择院校和专业,还必须知道自己是否符合高校招生专业的选考科目要求。
按照教育部要求,各高校招生专业选考科目要求在实行 3+1+2 模式的各省应当一致,一经公布,高考招生录取时不得变更。
所以,你知道自己可以报考哪些学校了吗?
湖北2所:
武汉大学、华中科技大学
1、武汉大学

2、华中科技大学

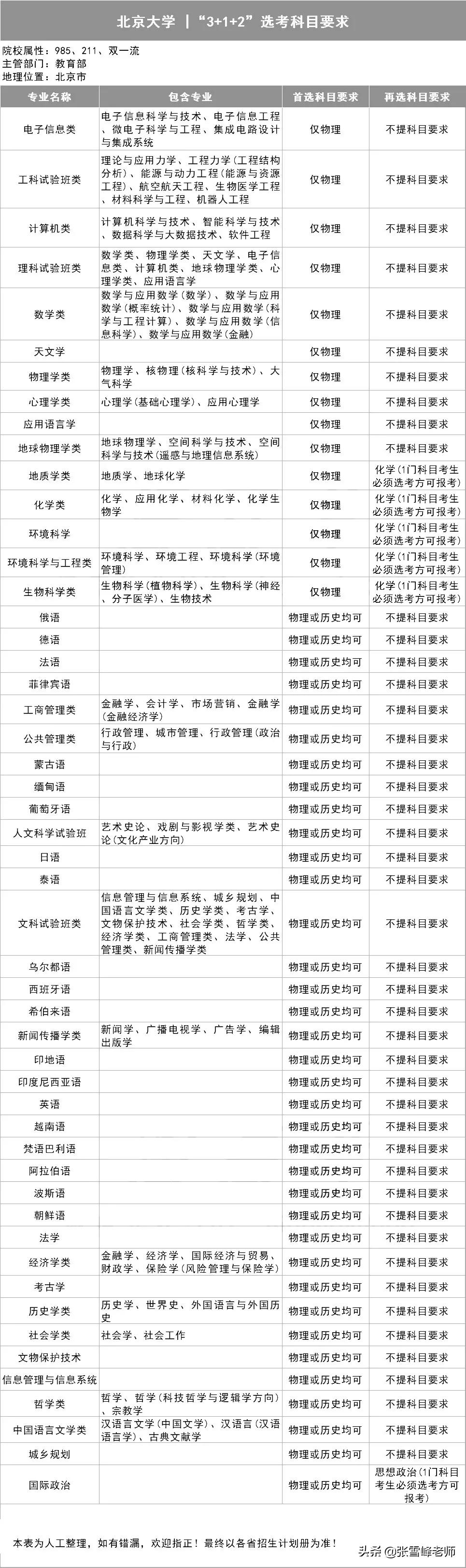
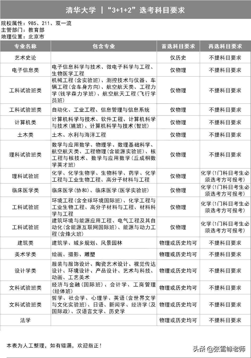
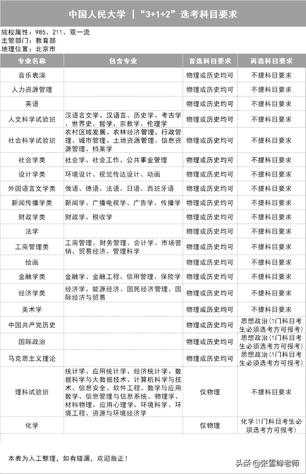
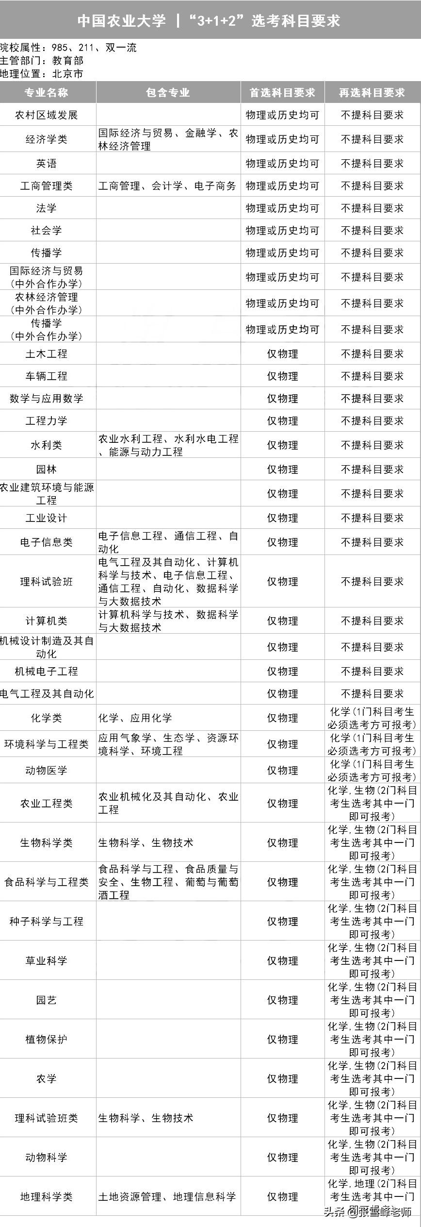
北京8所:
北京大学、清华大学
中国人民大学、北京理工大学
中国农业大学、中央民族大学
北京师范大学、北京航空航天大学
3、北京大学


4、清华大学

5、中国人民大学

6、北京理工大学

7、中国农业大学

8、中央民族大学

9、北京师范大学

10、北京航空航天大学

上海4所:
复旦大学、上海交通大学
同济大学、华东师范大学
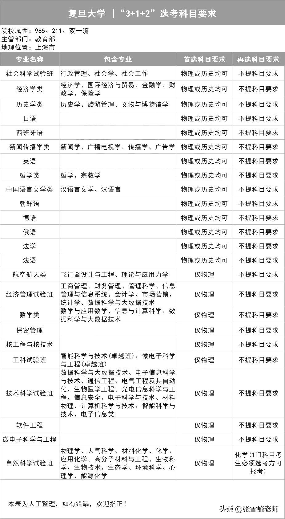
11、复旦大学

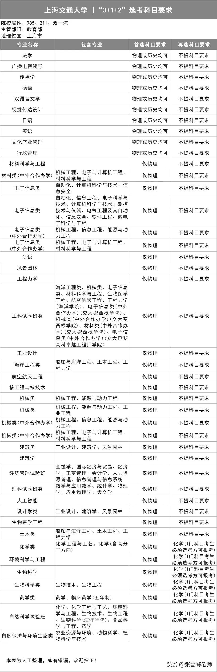
12、上海交通大学

13、同济大学

14、华东师范大学

天津2所:
南开大学、天津大学
15、南开大学

16、天津大学

辽宁2所:
大连理工大学、东北大学
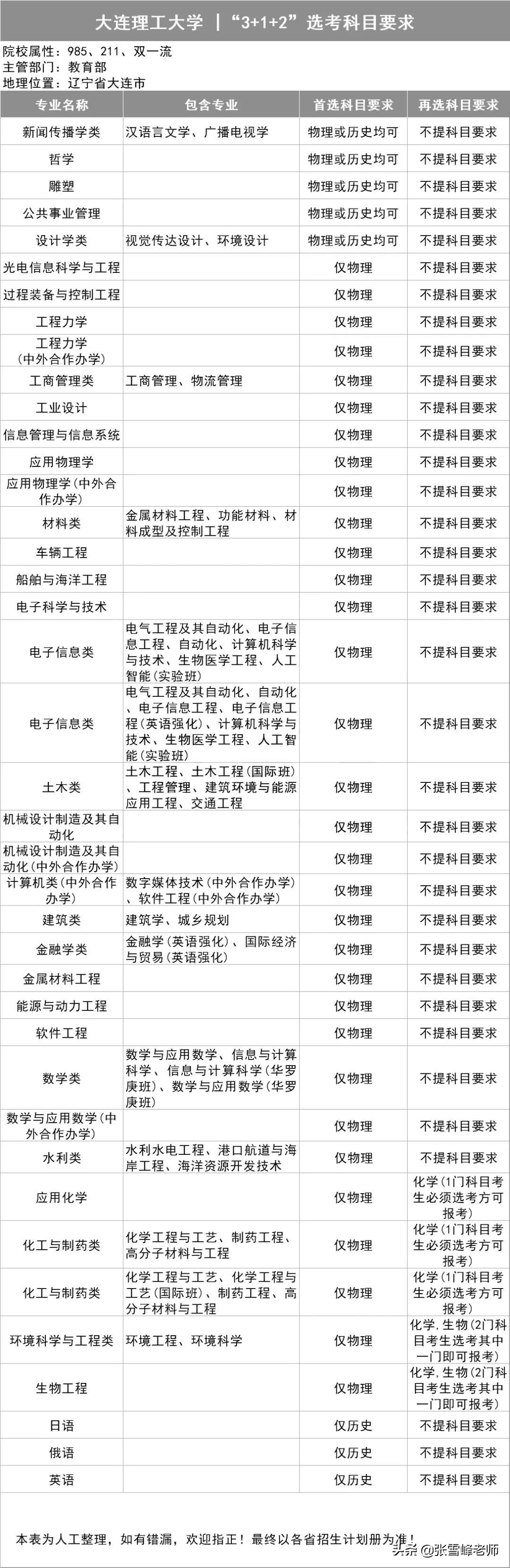
17、大连理工大学

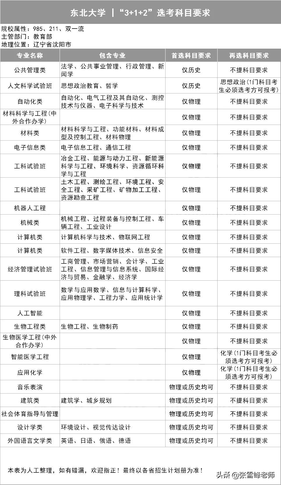
18、东北大学


吉林1所: 吉林大学
19、吉林大学

黑龙江1所: 哈尔滨工业大学
20、哈尔滨工业大学



江苏2所: *京大南**学、东南大学
21、*京大南**学

22、东南大学

浙江1所: 浙江大学
23、浙江大学

安徽1所: 中国科学技术大学
24、中国科学技术大学

山东2所:
山东大学、中国海洋大学
25、山东大学


26、中国海洋大学

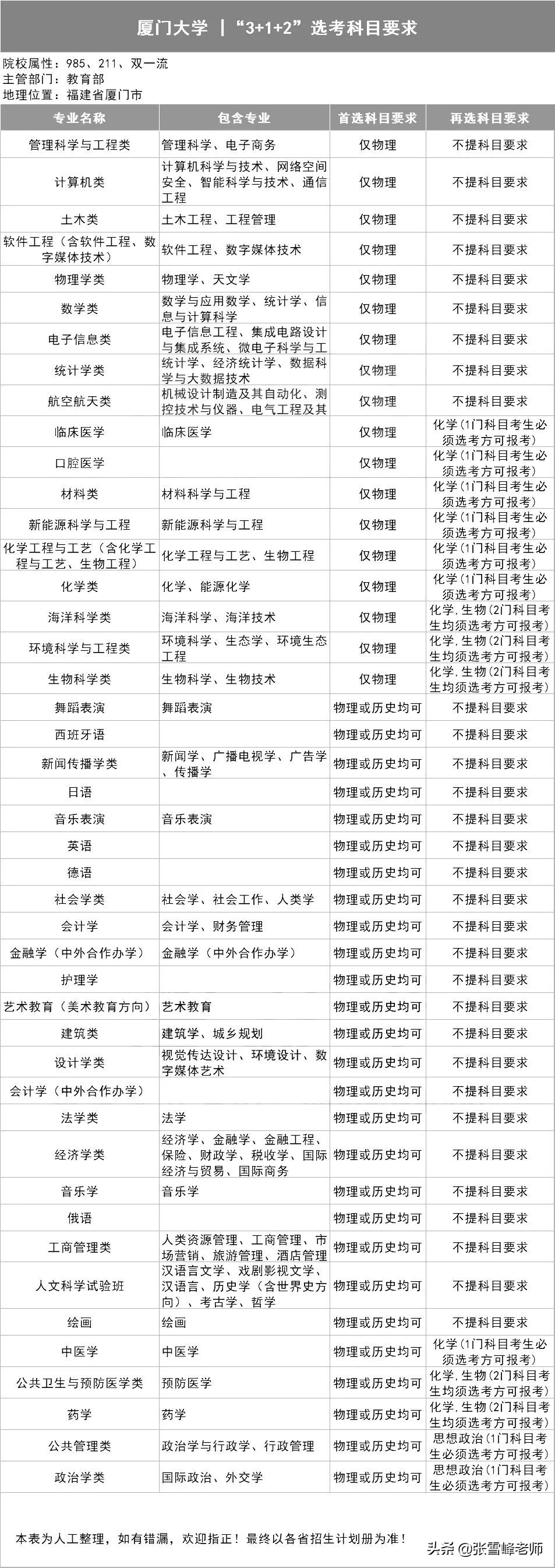
福建1所: 厦门大学
27、厦门大学

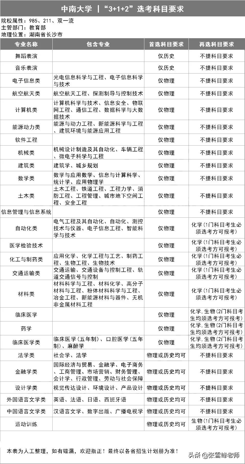
湖南3所:
中南大学、湖南大学
国防科技大学(教育部网站未公布)
28、中南大学

29、湖南大学

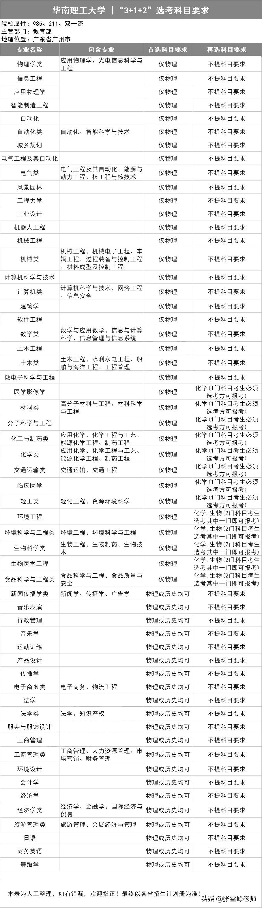
广东2所:
中山大学、华南理工大学
30、中山大学

31、华南理工大学

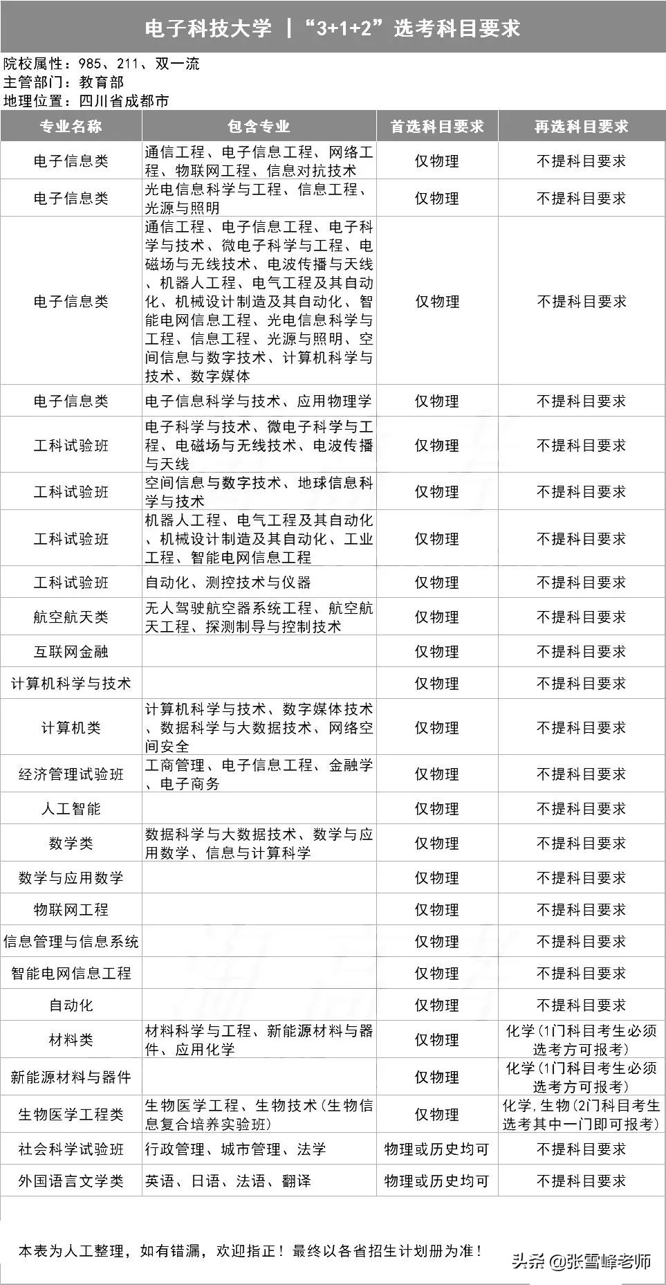
四川2所:
四川大学、电子科技大学
32、四川大学

33、电子科技大学

重庆1所: 重庆大学
34、重庆大学

陕西3所:
西安交通大学
西北工业大学、西北农林科技大学
35、西安交通大学

36、西北工业大学

37、西北农林科技大学

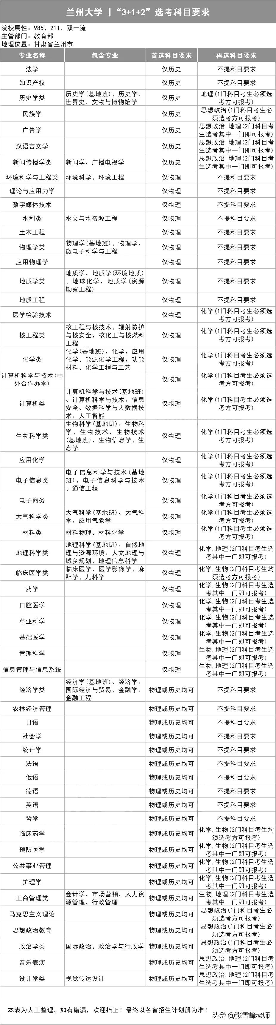
甘肃1所: 兰州大学
38、兰州大学

“3” :语文、数学、外语3科满分均为150分,总分450分,各科均以原始成绩计入考生总成绩;
“1” :物理或历史必选一科,满分为100分,以原始成绩计入考生总成绩;
“2” :政治、地理、化学、生物任选2科,每科满分均为100分,以等级赋分成绩计入考生总成绩。
来源:优志愿、教育部网站,如有侵权请联系删除