以前周杰伦代言的服装品牌 (以前周杰伦代言广告原视频)

#快消八谈##美邦服饰##资产#年底频频出手,美邦服饰卖店“上瘾”。12月26日,美邦服饰拟以1.3亿元出售了贵州贵阳的一家店铺,用于盘活资产。此次出售距离上次出售不足两个月时间,而年底频频卖资回血的背后,是美邦服饰并不好看的业绩——前三季度亏损超7亿元。

在业内人士看来,美邦服饰品牌老化、定位模糊、创新不足,正在逐渐被市场和消费者抛弃,卖资回血虽能撑得了一时,但非长久之计,还需要从业务、管理等层面转型自救。

昔日请周杰伦代言,如今9个月亏7亿元,知名老牌服饰年终无奈1.3亿元卖店铺回血

1

卖资回血

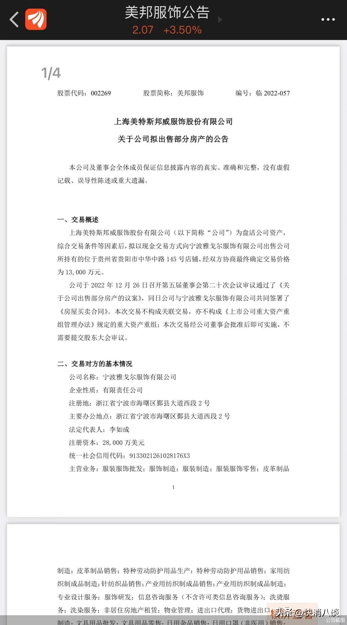
根据公告内容,美邦服饰拟以现金交易方式向宁波雅戈尔服饰有限公司(以下简称“雅戈尔”)出售公司所持有的位于贵州省贵阳市中华中路145号店铺,经双方协商最终确定交易价格为1.3亿元。

美邦服饰对外称,本次交易有利于公司盘活现有资产,符合公司战略规划。本次交易所得款项将用于补充公司流动资金,对公司的财务状况及经营成果将产生积极影响。

今年10月底,美邦服饰就已经向雅戈尔出售了自家店铺。根据公告信息,美邦服饰以1.9亿元价格向雅戈尔出售其位于湖北省武汉市光谷世界城西班牙风情街1幢B单元的店铺。出售理由为“盘活现有资产”。

在业内人士看来,美邦服饰年底频频出售店铺,源于自身业绩的压力。巨额的亏损,美邦服饰年报并不好看,而通过出售相应资产,一定程度上能弥补业绩的亏损甚至实现扭亏。

据了解,2022年前三季度,美邦服饰营收为9.68亿元,同比下滑49.93%;亏损7.59亿元。

昔日请周杰伦代言,如今9个月亏7亿元,知名老牌服饰年终无奈1.3亿元卖店铺回血

卖资求生,美邦服饰早在2021年就用过此招。2021年3月,美邦服饰拟以4.48亿元出售上海模共实业有限公司100%股权。同年6月,以4.24亿元出售上海华瑞银行股份有限公司10.1%股份,理由同样为盘活现有资产。

虽然美邦服饰频频出售资产回血,但依旧无力改变连年亏损的业绩数据。财报数据显示,2019-2021年,美邦服饰分别亏损8.26亿元、8.59亿元、4.69亿元。

盘古智库高级研究员江瀚表示,美邦服饰业绩惨淡并非卖资就能解决。美邦服饰主要以线下渠道为主,疫情影响是一方面,另一方面,美特斯邦威品牌老化,多年发展过程中,产品设计能力长期缺失,难以留住老用户,又无力吸引新的年轻消费群体。长此以往,业绩出现下滑甚至亏损。

就此次出售店铺相关问题,北京商报记者对美邦服饰进行采访,截至发稿未收到回复。

昔日请周杰伦代言,如今9个月亏7亿元,知名老牌服饰年终无奈1.3亿元卖店铺回血

2

转型自救

事实上,除出售资产外,美邦服饰也不断转型进行自救。

譬如近两年,童装业务在整个服装行业中显示出了蓬勃的发展力,各品牌争相布局寻求增长。像森马服饰、李宁、安踏等运动品牌都大力布局童装业务。基于此,童装业务也正在成为美邦服饰探索发展的新增长曲线。

据悉,美邦服饰目前通过独立童装品牌MeCity Kids(米喜迪)、MOOMOO布局童装业务。2021年上半年,美邦服饰对童装品牌进行品牌升级,线上商城全面升级焕新,线下首批3家形象门店也已重新开业。

与此同时,2021年底,美邦服饰发布先锋潮牌metersbonwe系列新品,定位以“95后”“00后”为主的Z世代年轻消费群体。2022年初,推出上海千树先锋概念店,正式发售“锋芒新生”2022春夏秀款限定系列,开启潮流先锋新元年。

昔日请周杰伦代言,如今9个月亏7亿元,知名老牌服饰年终无奈1.3亿元卖店铺回血

此外,关闭不盈利门店也成为美邦服饰减少亏损的策略之一。北京商报记者了解发现,目前北京多家美特斯邦威门店均已关闭,包括西单大悦城、印象店等多家门店。根据2022年半年报数据,美邦服饰旗下品牌共有56家实体门店,1193家加盟门店,报告期末关闭了77家直营门店、317家加盟门店。

美邦服饰动作频频进行自救,但效果并不明显。2022年前三季度,美邦服饰亏损超7亿元。

业内有不少声音:“多年的巨额亏损,美邦服饰或许会走上拉夏贝尔的道路。”

不过在江瀚看来,美邦服饰虽然出现问题,但重新崛起也不是完全没有希望。从品牌自身发展来看,美邦服饰有着几十年的发展经验。作为老品牌,有着一定的品牌影响力和消费群体。在如今国货颇受欢迎的当下,美邦服饰如果能抓住国潮机会,凭借品牌多年的影响力推出好的产品,与年轻消费者建立链接吸引新消费群体,或许还有机会翻身。

-END-

北京商报记者|郭秀娟 张君花

图片来源|美邦服饰官网