
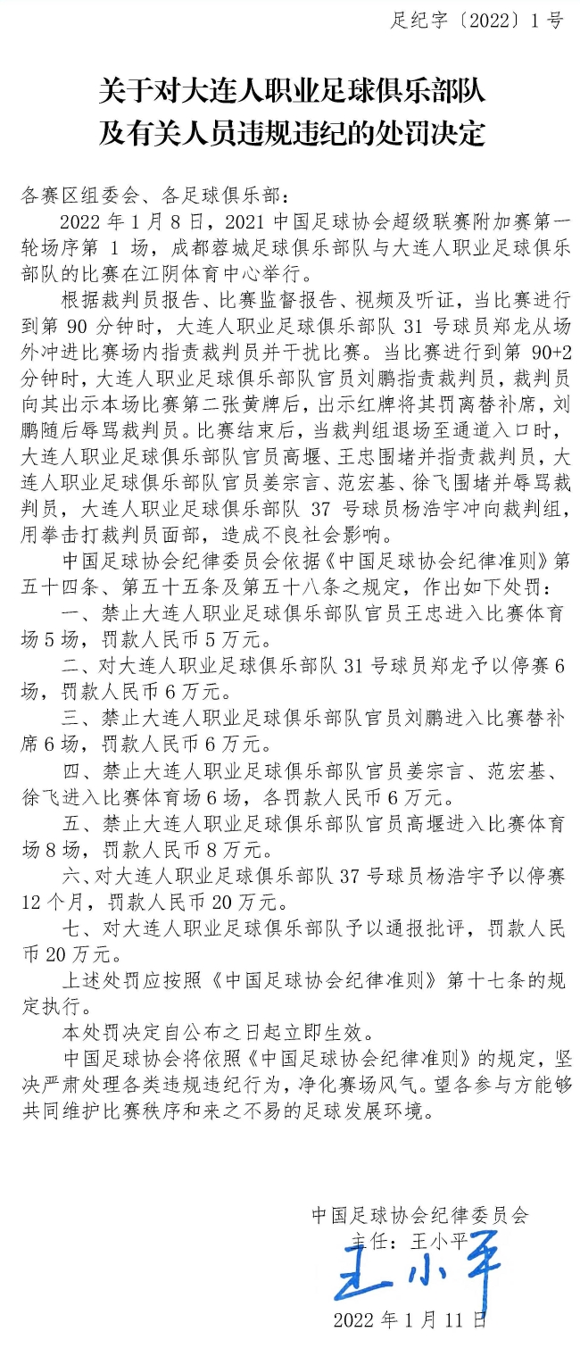
大连人VS成都蓉城“超甲附加赛”次回合比赛,明天下午3点半开始,今天下午(1月11日),中国足协公布对大连人附加赛赛后围堵裁判事件处罚,一共7条罚款:球员杨浩宇停赛12个月,罚款20万;球员郑龙停赛6场,罚款6万;大连人俱乐部被罚款20万。此外大连人俱乐部多名官员也被罚。累计被罚高达83万元。
之前,笔者曾在《裁判向郑龙出示红牌不正确,但 围堵裁判受罚,会得不偿失》一文中曾提到了“ 成都蓉城与大连人的比赛, 裁判的判罚并没有太大的争议。”“大连人球员、教练员围堵当值裁判,如果是裁判等比赛官员受到攻击将面临严峻处罚,这将会得不偿失。”甚至还出现了00后小将杨浩宇拳击裁判,真是年轻,最终被禁赛12个月,这张超级罚单的出现,也宣告杨浩宇基本废掉了自己的足球前途,这代价太重了。

好在处罚中没有涉及主力球员,而足协也更换了裁判,对于大连人来说目的已经达到,来自北京的王哲成为了吹罚大连人次回合比赛的主裁判,2天前刚刚执法完足协杯决赛,周飞、邓波是助理裁判,马力是VAR裁判。

明天是本赛季的最后一场比赛,对双方来说,都是输不起的生死之战。实际上,就整体而言,大连人队的整体实力并不差,按照球员现在的心态很困难,要调整好心理状态,球员们心平气和、不要急躁,首先,教练组要注意稳定球员的情绪,把比赛部署安排好,首回合,被逼平后,大连人球员、官员心态失衡,虽说是空场,但集体围堵当值裁判,却没有一个冷静的人站出来劝一劝大家,一味强调客观,反而变成了“自己病急乱投医”,这也正是中国足球的可悲之处。

现在看来,首回合进球功臣孙国文的红牌把大连人带入尴尬的局面,大连人心态崩了,以至于出错连连……
如今,处罚、换裁判都有了,现在,大连人球员心态也稳定了下来,希望明天双方球员为全国球迷奉献一场精彩的比赛。
