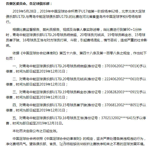
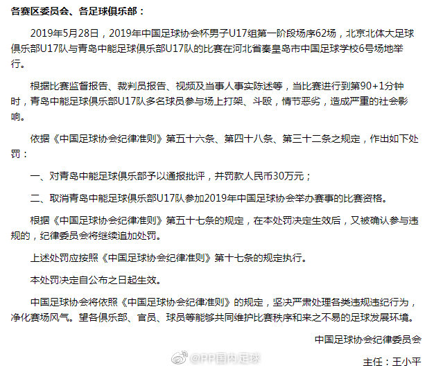
6月11日,中国足协正式公布了最近一系列比赛中涉及的罚单。其中,北京北体大与青岛中能因在2019中国足协杯U17男子组比赛中出现互殴情形,遭遇重罚:双方均被取消2019年参赛资格并罚款30万元,北体大6名,中能5名球员被全年禁赛。这可以说是俱乐部梯队遭遇的史上最重罚单了。




据悉,5月28日晚,北京北体大与青岛中能U17队在秦皇岛中国足球学校6号场地进行足协杯U17组第一阶段比赛。比赛1-1进入伤停补时后,北京北体大一名球员对青岛中能球员的一次犯规,成了双方摩擦的导火索,而且,本来只是在场内的摩擦,最后演变成了互殴。这期间,北体大还有球员从替补席冲入场内参与冲突。另外,据悉还有4位不明身份人员闯入场内,对中能球员进行了殴打。冲突的结果是,中能一名元姓球员被打掉一颗牙齿,耳朵被打出血。(详情见本文下方的相关链接)
从此番中国足协所开出的罚单来看,其中并没有提及4名身份不明人员冲入场内参与冲突事宜。也许,他们的身份不是球员,也不在足协的处罚范围内吧。也许,此事还在调查之中吧。不管怎样,对如此严重的球场*力暴**,希望会有一个公正的调查结果。

U17足协杯现球场*力暴**:青岛中能球员牙齿被打掉,耳朵被打出血