
招生项目及人数
女足 (0--8人) 语种:英语
注:最终招生计划数以大连市教育局公示情况为准。
招收特长生条件
1、基本条件:符合大连市普通高中招生报名条件,在初中阶段参加大连市教育局、大连市体育局或省级以上教育、体育行政部门主办或参办的体育比赛取得单项前五名、集体项目前三名且担当主力运动员的初中应届毕业生;或者是虽然没有相关的荣誉证书,但掌握一定的体育技能、具有较高体育竞技水平(达到或接近国家二级运动员水平)的初中应届毕业生。
2、必备条件:
(1)在大连市教育局指导下经学校统一特长生测试,女子足球专项测试成绩为42分以上(包括42分,满分为70分),考生年龄为2005年1月1日(含当日)以后出生。认定具有我校体育类特长生报考资格的考生,在中考填报志愿时在平行学校志愿A栏内填报我校,否则视为放弃我校特长生录取资格,录取分数线为我校2021年统招线下降150分,录取工作由大连市招生考试委员会统一录取。
(2)无(不得隐瞒)重大疾病等既往病史,身体条件应符合测试和比赛要求并承诺签订参加高中三年的训练和比赛的协议书,文化课成绩优良。
注:如因生源质量问题,不满足我校招生标准,本着宁缺毋滥的原则,学校将不予录取。
测试时间与地点
1、身体素质测试:5月29日(周六)8:00—11:00在学校操场。
2、专项技术测试:5月30日(周日)8:00—11:00在学校操场。
特长生认定办法
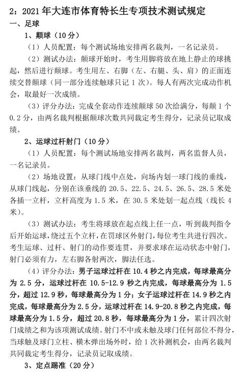
1、参加体育专项测试。体育专项测试由身体素质测试和体育专项技术测试两部分组成,身体素质测试成绩占30%,体育专项技术测试成绩占70%。报考体育特长的考生,身体素质和专项技术测试均由大连市教育局下发的考试标准和要求组织测试。身体素质测试满分为30分,项目有3项:50米跑、立定跳远和原地掷实心球(重2千克)。评分标准按《2021年大连市体育特长生身体素质测试评分标准》执行。体育专项技术测试满分为70分,测试内容与评分标准由市教育局统一制定。
2、认定及录取。我校将依据考生身体素质和体育专项技术测试的累计成绩(如总成绩相同按专项成绩排名,如专项成绩相同按测试环节中比赛成绩排名,如测试环节中比赛成绩相同按身体素质成绩排名),分别按不超过该项目招生计划数的1.5倍,择优确定我校体育特长生入围名单,在学校网站进行公示(3个工作日),同时将公示名单上报大连市教育局安全体育卫生处。经大连市教育局审核后,将具有体育特长生资格的考生名单,在考生原初中学校和社会进行公示。特长生录取:经特长测试并认定具有体育类特长生资格的考生,在规定的降分范围内,根据志愿和招生计划,依据考生升学总分与体育特长测试得分之和的计分办法,从高到低按统招生择优录取。
测试内容与办法


评分标准



