还是那个男人,拯救了国足最后的颜面。
今早凌晨,武磊在最后补时绝杀,最终国足以3比2险胜越南。
国足虽然涉险过关,但作为培养国脚的阵地,中超好像快扛不住了。
多支球队传言欠薪,曾经带着中国足球迈入“金元时代”的开发商们,陆续财务爆雷。今年中超主旋律已经不是竞争,而是生存。
足球和房地产,究竟谁是谁的“毒药”?

图源视觉中国,已授权 2022世预赛亚洲区12强赛国足首胜,武磊双响+绝杀 中国3-2越南
房地产与足球的渊源很深,一个是“聚宝盆”,一个烧钱。
就这样,地产大佬都与足球结缘,包括恒大许家印、万达王健林、绿地张玉良、富力地产张力、河南建业胡葆森、华夏幸福王文学、绿城创始人宋卫平、佳兆业郭英成等,希望能在地产之外又征服一个行业。
但上面这个名单,与今年爆雷或濒临爆雷的房企名单,出奇的一致。

不排除是真球迷,但也有以足球之名、行拿地之实的开发商们。只不过,体育界尤其是足球业的发展,前期用钱堆积的辉煌,在没钱烧之后何以为继?
如今,足球和地产的命运又走到了一起,只不过这次二者的主题都是“活下去”。

地产与足球的羁绊
2014年初,历史战绩显赫的上海申花迎来新东家,以房地产为主业的绿地集团,取代了代理魔兽世界的朱骏。
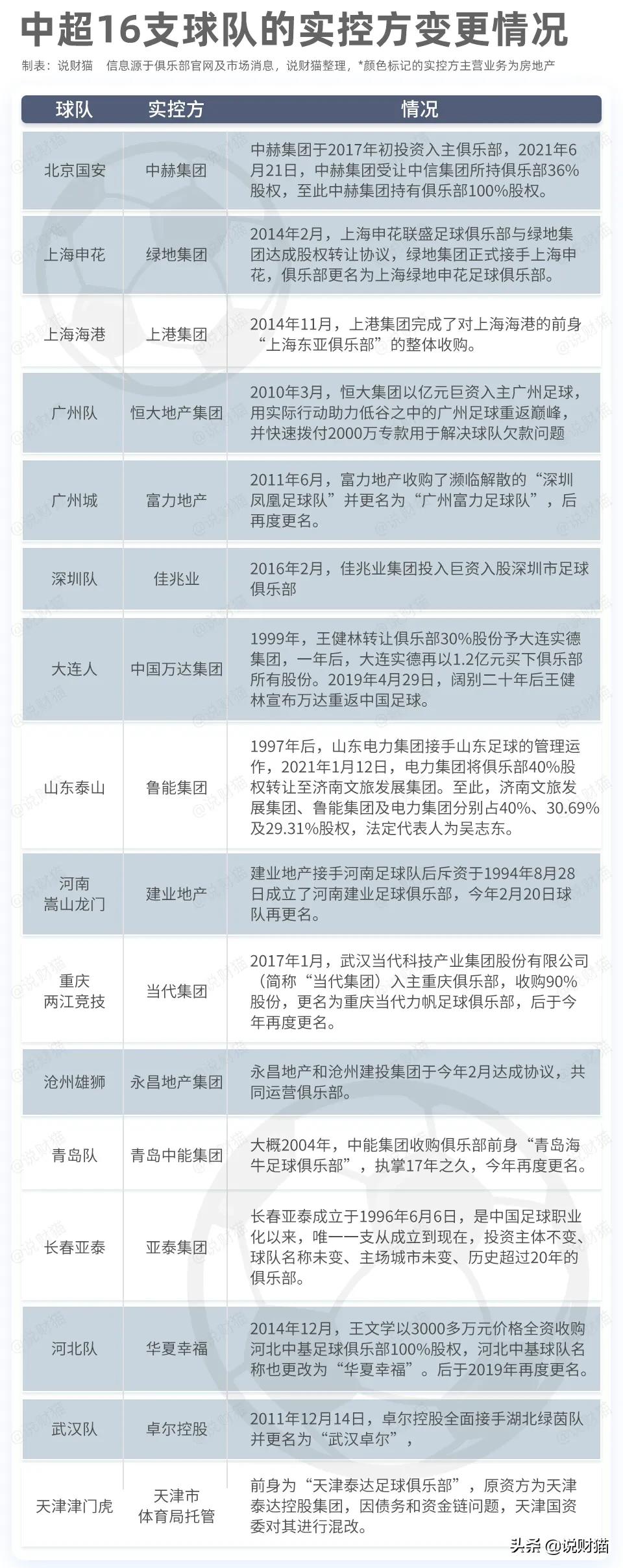
那一刻,也成了房地产与足球联姻的高光时刻,中超所有的16支球队,全部具有房地产背景,戏称:中国房超。
当初有多高光,现在就有多凄凉。
说财猫统计发现,到了2021年10月,算上被国企混改的天津泰达,开发商执掌的中超球队,也只剩下11家。
除了撤离足球的地产商,一些尚未撤离或者来不及撤离的地产商,不少财务状况已经亮出红灯,如恒大、富力、建业、华夏幸福。

足球俱乐部已经成为一座城市的名片,几乎所有的俱乐部在宣传时,都放大化自身的使命,希望它能撑起这个城市的荣耀。
而地产开发商与足球结缘,或多或少相中了足球背后的城市合作项目,房企以此圈地变得更“名正言顺”。早年的足球小镇、足球场地、足球产业等均围绕土地展开。
从时间先后顺序来看,称呼许家印为地产界投身足球的“金元鼻祖”一点也不过分。2010年3月1日,许家印拿出1亿元买断广州足球俱乐部全部股权,开启广州恒大时代。
要知道,2010年,恒大不是房地产的三巨头,那时TOP3的宝座分别是万科、保利和绿地,恒大最多排在第六名。但那一年,恒大的营收和财务一路高歌向前,翻六倍、七倍的营收或净利,在业内一鸣惊人。
2010年,恒大营收增长700.7%至458亿元,其中地产开发收入同比增8倍至453.4亿元;毛利增长585.6%至133.7亿元;净利润涨幅616.1%至80.2亿元,前三年净利润年复合增长率达到256.2%。
当时,恒大被称为“最会赚钱的地产商之一”。2010年底,恒大的现金余额199.5亿元,可动用资金532亿元,负债仅311.6亿元,总资产达1044.5亿元,总负债率和净负债率分别为29.8%和52.5%。
那年销售刚破500亿元的恒大,在外界看来已经是小有名气的“黑马”。
许家印有钱了,拿1个亿来玩玩足球,对当时的恒大来说,确实是不足挂齿,拓展足球爱好罢了。
但至少他在足球这件事上坚持了十余年,有所收获和回报。

图源于广州队俱乐部官网 2019中超赛季收官,广州恒大淘宝队成为史上第一支“八冠王”球队
以2010年作为开端,许家印带资进军足球界,开启了国内足球的金元时代。广州队也为恒大赚足颜面,创下了不少神话,其取得中超“八冠王”称号,2次夺亚冠冠军、超级杯“四冠王”等,还为国足带出不少球员。
2014年6月,许家印为广州队引入阿里巴巴注资12亿元,据说当时马云放弃了宋卫平的球队,选择了广州恒大队,他也因此半只脚踏入足坛,广州恒大队顺势冠上了“淘宝”的名字。
次年,广州恒大淘宝队登录新三板上市,成为“亚洲足球第一股”。

图源自网络,2015年,广州恒大淘宝队登录新三板上市
但资本入局来得快,去得也快。
五年后,于2020年12月18日,恒大淘宝宣布终止新三板挂牌。退市前两年曾因持续3年亏损,“戴帽”成为ST恒宝,此后亏损的局面一直未有扭转,直至发布一纸公告退市。
再大的金主也会有榨干的一天,当金主爸爸们出现资金问题时,对足球板块的影响也是非常大的。
今年,恒大集团的资金流动性难题迟迟未得到解决,不仅地产集团及房产宝等板块只能发出“打折”薪资,如今,广州队也即将面临欠薪的情况。
据国内知名媒体人白国华9月23日消息,广州(恒大)队账户上的备用资金已经被挪走,球队目前无钱可用,球员9月工资可能无法准时发放。此前,广州恒大俱乐部还一度传出退出中超,但这一消息并未得到官方证实。
同时,关于恒大转让广州足球俱乐部场地的消息纷纷扰扰,坊间称广州城投将收购俱乐部场地及周边项目。
一年多前,广州恒大足球场开工仪式的盛况依然历历在目,彼时许家印携教练及球员出场,包括主教练卡纳瓦罗、郑智等。

图摄自说财猫,2020年4月,广州恒大开工仪式
这个足球场位于广州南站附近,总占地约15万平方米,总建面约30万平方米,总投资120亿元,可容纳10万名观众,原定将于2022年竣工并投入使用。
但如今已物是人非,不仅球场或将易主,主教练也与广州队正式解约。9月28日,广州队官宣与主教练卡纳瓦罗终止合约,这位曾两度担任广州队主教却在俱乐部最困难的时候离开了。

截图自广州队官微9月28日发布的正式消息
说财猫近期到访广州俱乐部足球场施工现场,工人数量不多,此前对球迷开放的“观景台”也不再让人进入,从目前的施工进度来看,要想在明年投入使用很难。
更何况,球场建设需要的资金量不小,恒大显然不可能有多余的钱再砸进去,近期也已经传出球场将由广州城投接盘。

图摄自说财猫,广州恒大足球俱乐部场地现场施工情况
广州队只是国内足坛的冰山一角,在中超这16支球队中,超过一半的投资人均是资金链出现危机的房企,比如华夏幸福的河北队、建业地产的河南嵩山龙门队,富力和佳兆业,资金链也绷得很紧。

再见了,金元时代
血本无归,说的应该就是房地产和足球的这层投资关系吧。
苏宁俱乐部才在2020年的中超赛事中赢得广州队夺冠,却在今年年初宣布解散,此事成为了足坛的笑柄,解散的原因是因为投资人苏宁在经营上出现债务窟窿,现金流危机,无奈之下做出的决定。
养一支球队,不砸钱是不可能的。最大成本在于买球员、请教练,以及支付这两类人的薪资开销。
首先是球员。据说财猫不完全统计,恒大自2010年接管广州队后,获得得力足球干将的转会费合计超过1.41亿欧元(10.7亿元人民币),其中最贵的一名外援球员保利尼奥,转会费更是高达4200万欧元(3.18亿元人民币)。

上述金额还不包括球员的合同年薪,在虎嗅论坛上,一份关于国内老将年薪排名的情况显示,广州队的多名老将以800-1900万元年薪上榜。
其中超1500万元年薪的包括郑智(1900万元,日薪≈5.2万元)、冯潇霆(1850万元,由恒大、申花共同承担)、张琳芃(1850万元)以及黄博文(1500万元)。
广州队拥有多名高薪归化球员,一年的支出仍然要超过10个亿。对于“一时风光”的恒大,当初的这点钱显然不算什么,因为球队带给恒大的不是用金钱可以衡量,恒大的品牌效应逐渐被放大。
教练的支出更大。据足球权威数据网媒德转公布的世界教练的年薪排名,广州队的主教练卡纳瓦罗以1400万欧元(1.06亿元人民币)的年薪排在第八。
广州恒大俱乐部开出的天价工资招兵买马,夺冠的奖金池根本覆盖不了这般砸钱支出。
如果连拿下很多荣誉且夺冠无数的恒大俱乐部都是亏损的,那其余国内的足球俱乐部,能够实现盈亏平衡的可能不大,更别说靠足球赚钱了。

图源视觉中国,已授权,2015亚冠决赛次回合:广州恒大淘宝队1-0阿赫利,许家印、马云欢呼胜利
2015年,恒大淘宝上市至今,不仅没有止损,亏损的窟窿越来越大。2015年至2020上半年,恒大淘宝的净利润分别亏损9.52亿元、8.12亿元、9.86亿元、18.29亿元、19.4亿元及10.52亿元。
截至去年上半年,恒大淘宝退市前的半年报显示,这家俱乐部合计亏损已经超过70亿元人民币。恒大在退市时曾表示,足球领域未来的重心将更专注于青少年球员培训和足球基础设施建设。
疫情带来的冲击是一方面,足球赛事停办或延期,导致球队收入有所减少,入不敷出,许家印再也掏不出更多的钱砸向足球。
据悉,恒大的债务和现金流问题仍然在进一步恶化,不仅地产复工复产需要资金支持,逾期的债务即使是做了展期也依然不能消除兑付风险,更何况恒大汽车的量产也有可能延期,前期投入超百亿资金是否会打水漂呢?
金主爸爸的财务状况恶化影响足球业务的资金投入情况,白国华曾在此前的文章中透露,原先恒大在中超赛季初往俱乐部的账上打入本赛季的运营费用, 但俱乐部剩余的运营费用已被恒大集团收回急用。
足球和房地产有共通之处,日子并不好过,恒大、华夏幸福、建业、富力同样如此。
这场房企与足球最终是否会落得一场悲剧,尚不得而知,但从足球俱乐部的投入与产出来看,如今落魄的房企,显然没有更多资金能顾得上足球业务了。

“消失”的开发商,谁来为国接盘?
12年确实像是个魔咒,一个轮回。后金元时代的足球行业,热衷搞投资的开发商会消失吗?
在今年联赛第二阶段重启前,传出要退出联赛的俱乐部球队又多了几个,球队不稳定,都处于风雨飘摇中。
多家足球媒体报道,由于华夏幸福深陷巨额债务危机,自今年以来,河北队球员已多次*薪讨**,并呼吁相关部门早日介入俱乐部的运营。
截至9月4日,华夏幸福累计未能如期偿还的债务本息合计878.99亿元。真正的"泥菩萨过江,自身难保",又怎么顾得上河北队?
9月22日河北队重新集结,但外援和一线队主力干将均未到场,主教练及团队均为回归,看似一盘散沙。假设原定的多元化股改方案仍未有突破性进展,河北队存在无法参加第二阶段中超的可能性。
形成对比的是,河南嵩山队(前身河南建业队)也在极力自救,今年更名后,新球队的股权结构为“433”,省会郑州占4成,洛阳和建业集团分别占3成。
即,建业集团在掌权的20余年之后,为河南队引入了投资方,虽然不再完全拥有球队的所有权,但建业集团每年投放到球队的资金压力就减轻了不少,也有合作方分担风险。
他们都曾经和普通球迷一样,对国足走向世界杯充满无限的憧憬。
佳兆业郭英成,在2019年很轻松地就说出了那句“佳兆业不务正业的去搞足球,没想到成功了。”
很难定义何为"成功",但在佳兆业入驻深圳队之前,这个足球俱乐部的战绩仅仅是分别在04年和05年拿下中超冠军和亚冠四强,佳兆业入股之后能拿得出手的战绩几乎没有。
许家印都不敢说自己成功,国足也尚未完成冲出亚洲的使命。
但现实是残酷的,足球俱乐部需要更加理性的盈利和投入模式。回归务实,可以说是后金元时代足球界的重要任务之一了。
从2020年开始,其实已经多少有点迹象,预示着足球金元时代的终结。中国足协于去年底召开“2020中国足球职业联赛专项治理工作会议”,正式出台最严“限薪令”。
再过两三年,国内球员的高额薪资将成为过去时。投资缩水时,足球俱乐部需要直面投入过大、培养球员需要的时间长、球员青黄不接、经营造血能力低等问题。
国足拿下这场比赛之后,希望后面的赛程也能顺利,也祝国足能穿越后金元时期,找到更好的发展模式。
毕竟,房地产玩足球还是“业余”了一点,专业的事情应该交由专业的人来做,而且这种烧钱的事情,还是要找到新的有钱的人来做。