啰嗦一下:特殊情况,紧张备考。
学员们在考试、练车的时候一定要做好个人防护哦!
祝学员们,能够 健健康康备考,轻轻松松考试~
科目一很多题目
看起来就一大串
读完题目就忘记
要考的知识点是什么了!
看的是一团浆糊,脑袋发蒙。
所以
今天就告诉你们
懒人到底要怎么备考科目一
做好下面3步
可以轻轻松松少背500题
看数字做题
数字在科目一中,尤为常见,只要稳稳抓住了数字,题目就解决一半了
关于速度⚡
【20公里】 20公里的情况只有一种就是“520”。
在高速公路上,能见度低于50米的时候,最高限速为20公里/小时
【30公里】 这个数字是非常常见的一个限速速度
看到以下情况,就要选30公里

【40-110公里】 需要判断的情况并不是很多,40公里-110公里,只有两种道路情况:有无中心线的道路和高速公路。

【120公里】 也是新规下,高速公路的最高限速。
关于时间⌚
【10日】 就是指【10日以下拘留】的情况,主要有两个常考点
①再次饮酒驾驶非营运机动车
②变造伪造检验标志、合格标志
【15日】 一般看到15这个数字,很多都是考【15日以下拘留】,以下的所有情况都是有处15日以下拘留的。

【6个月】 饮酒驾驶非营运机动车,暂扣驾驶证6个月
【1年-5年+终身】 是指在规定年限内,不得重新申领驾驶证。

【判刑相关】 主要考3年、3-7年、7年以上三种情况。

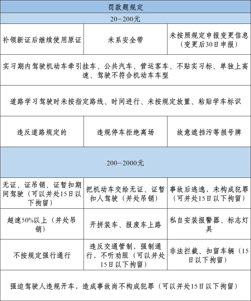
关于金钱
关于金钱,就是罚款题了。
让人超级苦恼的罚款题,常考的就是20-200元,200-2000元的情况。
【20-2000元】

关于分值
就是常见的扣分题

看关键词做题
以下关键词一般是正确做法
1)不准做的: 不准、不得、不应、不能、严禁、紧止、应当。
2)礼貌让行: 减速让行、停车让行、礼让通行、减速避让。
3)慢: 缓慢通过、减速、平稳、逐渐、慢慢通过、将速度降低、匀速下降。
4)观察: 提前观察、仔细观察、认真观察、瞭望。
6)安全: 间断轻踏、保证安全、确保安全、安全通过。
注意:如果有不符合以上原则的题目一定要单独记忆!
以下关键词一般是错误做法
1)武断的: 不需,不用,只,警告标示的答错。
2)题中有: 可、可以、可不,可以不答错(如果可+自动、可+轻、可+专用的答对)
3)让行原则: 转弯让直行,右转让左转、掉头让一切、都是直行右边先走、图中两条线交叉答对,没交叉答错。
4) 不减速、无需减速、紧急减速答错
5) 迅速、快速、尽快、加速、立即的答错。
要记住常识
信号灯及标线

英文缩写

常见仪表盘标志

准驾车型

所以
科目一备考
一定要学会
如何高效读懂题目
快速找出解题关键!
END