龙头新闻·生活报记者从哈市教育局获悉,该局下发“关于做好2022年义务教育阶段学校招生工作的通知”,为做好2022年义务教育阶段学校招生入学工作,哈市教育局权威解读2022年义务教育学校招生政策。
1.2022年哈市公办小学、初中招生对象是如何规定的?
2022年,公办小学招生入学对象为年满6周岁(2015年9月1日-2016年8月31日出生)、具有哈市常住户口或在我市居住且符合在哈市就读条件的适龄儿童。上一年度因身体状况等特殊原因未入学的,可向所在区、县(市)教育行政部门提出入学申请。不足年龄(2016年8月31日之后出生)的儿童无法在电子学籍管理系统中建立学籍。公办初中招生对象为具有哈市常住户口或在哈市居住且符合在哈市就读条件的小学应届毕业生。
2.孩子虽然已经六周岁而且符合入学要求,但觉得孩子还小,想推迟一年等明年再上学可以吗?
义务教育是国家统一实施的所有适龄儿童必须接受的教育。适龄儿童的父母或者其他法定监护人应当依法送其按时入学接受并完成义务教育,不得擅自以在家学习替代国家统一实施的义务教育。适龄儿童因身体状况等特殊原因需延缓入学的,应由其法定监护人向其户籍地所在学区公办小学提出申请推迟一年入学,由学校报所在区、县(市)教育局批准,方可延缓入学。未按时提出申请,擅自延缓入学的超龄儿童,由区、县(市)教育行政部门统筹安置入学。
3.适龄儿童在学区小学入学有什么具体要求?
公办小学招收区、县(市)教育局划定的入学学区内和统筹安排的适龄儿童,不得跨学区招生。适龄儿童入学报名时,应提交适龄儿童及其监护人的户口簿、住宅产权证或公有产权住宅承租证等证件。适龄儿童在学区学校入学,遵循“两个一致”原则,即:适龄儿童户籍应与其父母户籍一致(户主为适龄儿童的父母或其他法定监护人);户籍地址与住宅产权证或公有产权住宅承租证一致(住宅产权人或公有产权住宅承租人为适龄儿童父母或其他法定监护人)。集体户口和产权不足100%的住宅不作为中小学招生入学依据。
区、县(市)教育局会根据本地实际细化“两个一致”要求或明确可视为“两个一致”的情况。不符合“两个一致”原则的,由区、县(市)教育局统筹安排入学。
4.学区是由市教育局还是区教育局划定?划好的学区是否会时常调整?
义务教育学校招生工作以区、县(市)为主,实行属地管理,区、县(市)人民政府及其教育行政部门负责组织本行政区域内义务教育学校开展招生工作。因此,是由区、县(市)教育局在当地*党**委、政府的领导下, 按照“学校划片招生、生源就近入学”目标要求,根据适龄儿童人数、学校分布和规模、行政区划、交通状况等因素,为每所义务教育学校科学划定招生学区范围。鉴于一些地方人口分布和学校布局具有不均匀性、街区形状具有不规则性,就近入学并不意味着直线距离最近入学。学区划定后应保持相对稳定,对出现学校布局调整、学龄人口变化较大等情况的,区、县(市)可在科学评估、广泛征求意见的基础上适当调整学区范围,提前向社会公布,并深入细致做好宣传解释工作。
5.哈市公办学校是“单校划片”还是“多校划片”?
教育资源相对均衡的区域,依然实行单校划片,合理稳定就学预期。教育资源不够均衡,热点校和大校额短期难以消除的区域,要“一区一策”积极推进和探索符合本区、县(市)实际的招生方式改革,如学位锁定制、积分制入学、多校划片等招生方式,依法制定和完善统筹入学细则,促进学位供需平衡,加快实现按计划招生。拟实施多校划片的区域,在保持学校网点布局科学合理的前提下,应研究切实可行的措施与办法,将热点学校分散划入相应学区,推进学区间优质教育资源大体均衡,确保不再新增大校额。
6.有的区对一些学位紧张学校实行了学位锁定制,什么是学位锁定制?
学位锁定制是指适龄儿童从登记入学当年起至学位锁定年限止,登记居住的学区住宅,原则上只提供一个入学学位,即学位锁定年限内不能再作为其他适龄儿童入本学区学校的依据(符合国家生育政策的除外)。在学位锁定期间,如果该住宅有其他适龄儿童入学,由区教育局统筹安置。具体哪些学校实施学位锁定制,请关注区、县(市)招生工作方案。
7.在哪里能查到房子是否处于学位锁定状态?
家长可登陆http://fwsd.hrbeduy.com:9052/网址进行查询,或通过微信扫描下方二维码登录网址进行查询。

8.我要买的二手房显示学位已锁定,我买房后孩子是否可以上学区学校?
学位锁定期内,您的孩子将无法通过此房产入学区学校。请家长在购房前及时确认房产学位锁定状态。
9.今年公办小学还是网上报名吗?具体时间是怎样安排的?
公办义务教育学校招生继续使用“哈尔滨市义务教育招生入学服务系统”,网上公布招生信息,通过信息化手段进行入学信息采集、核验,实现义务教育学校招生入学的公开、透明、便利、高效、快捷。6月10-20日,在“哈尔滨市义务教育招生入学服务系统”进行网上报名、信息采集。6月28日-7月8日,进行报名信息核验。7月20-22日,完成公办小学录取确认工作,并陆续发放公办小学入学告知信息。

10. 在哪登录网上报名公办学校?
报名公办学校可以按以下方式登录报名:
(1)家长通过微信搜索并关注公众号【哈尔滨市教育局服务号】。
(2)点击【招生公告】查看相关政策通告,操作指南等。
(3)点击【申请报名】微信授权后进入【哈尔滨市义务教育招生入学服务系统】注册、登录进行线上报名。
重要提示:学生报名建议由监护人使用本人微信授权,授权微信号为报名学生唯一系统操作号码,如更换手机仍需使用此微信号操作。
11.网上报名确有实际困难的怎么办?
区、县(市)教育局、学校会进行指导、帮助。
12.如何安置在哈市工作居住的外地人员适龄随迁子女接受义务教育?报名时需提供哪些材料?
在哈市工作居住的外地人员适龄随迁子女拟在哈市接受义务教育的,由区、县(市)教育局统筹安置,各中小学校(含民办)不得直接招收随迁子女入学。也就是说哪些学校(含民办)可以接收什么范围内的随迁子女报名,由区、县(市)教育局统筹、明确。凡是有在哈市公办义务教育学校就读意愿的适龄随迁子女,能够100%安置到公办学校就读。
适龄随迁子女进行线上报名时,需提供父母双方或一方及随迁子女的户口簿、在我市居住的居住证。
13.公办初中还是实行小学对口直升初中吗?
2022年,哈市公办初中依然招收所在区、县(市)教育局指定的对口小学毕业生(初中划分学区的,招收初中学区内的小学毕业生)和统筹安排的小学毕业生。从2018年小学入学的新生开始升入初中时(即2023年“五四”学制初中起始年级、2024年“六三”学制初中起始年级):学位充足的初中学校,仍然执行对口直升政策;学位紧张的初中学校,只有符合“两个一致”的小学毕业生方可直升对口初中,其他情况由区、县(市)教育局根据学生实际住址和初中学校学位情况相对就近统筹安排初中就读。
14.孩子户口不在就读小学所在区,小学毕业后应就读哪所初中学校?
在公办学校跨区、县(市)就读(户籍变迁等情况)的小学生,小学毕业后可以返回户籍所在区、县(市)就读初中,也可按照就读小学所在区、县(市)初中招生政策在就读小学所在区、县(市)升入初中。
15.民办小学毕业生、民族小学毕业生、外地返乡小学毕业生,是否可以返回户籍所在区、县(市)就读初中?
民办小学毕业生可以回户籍地公办初中就读。民族小学毕业生,不再就读民族初中的,可以回户籍所在区、县(市)就读初中。我市在外地就读的(外地返乡)小学毕业生,可以返回户籍所在区、县(市)就读初中。
16.如何申请回户籍所在区、县(市)就读初中?
公办小学、民办小学、民族小学、外地返乡小学毕业生,要求回户籍所在区、县(市)公办初中就读的,应分别向毕业公办小学、毕业民办小学、毕业民族小学、户籍所在区、县(市)教育局提出申请,由学校或教育局告知审核证件、网上申请、统筹安排等事项。6月28日-7月1日,家长在“哈尔滨市义务教育招生入学服务系统”填报回户籍所在区、县(市)就读初中申请,经审核符合条件的,由户籍所在区、县(市)教育局统筹安排进入公办初中学校就读。
17.民族学校可以招收非本民族的学生就读吗?
对有空余学位的民族学校,可以招收其他民族学生,混合编班。
18.孩子初中想学俄语,我市都有哪些初中学校招收俄语生?如何报名?
哈尔滨市嵩山中学校、哈尔滨市实验学校、哈尔滨市群力经纬中学校、哈尔滨市第39中学校、哈尔滨市第31中学校等5所学校的俄语班在全市范围内(不含哈尔滨市松北区对青山镇第一中学校、哈尔滨市松北区乐业镇第一中学校对口小学应届毕业生)招生。哈尔滨市文府中学、双城区第6中学的俄语班在其所在区范围内招生。哈尔滨市松北区对青山镇第一中学校、哈尔滨市松北区乐业镇第一中学校的俄语班在各自的对口小学应届毕业生招生。
志愿到初中俄语班学习的小学应届毕业生,可以在规定的时间内到允许招收俄语班的学校报名。报名人数超过学校俄语班招生计划数时,学校应采用电脑派位方式招生,不得超计划招生。俄语班招生在6月18日前完成。
19.适龄儿童与监护人不在同一户籍或者户籍与常住地址不一致的如何就学?
适龄儿童与监护人不在同一户籍、户籍与常住地址(住宅产权证等)不符的,区、县(市)教育局根据实际情况统筹安排学校就学。
20.集体户口、*迁拆**(棚改)户适龄儿童少年应该怎样办理入学手续?
哈市集体户籍适龄儿童少年在实际居住地就学,可参照户籍与常住地址不一致的适龄儿童少年在居住地就学办法统筹安置。因住所*迁拆**临时变更居住地址需跨学区入学的,临时居住地所在地教育行政部门凭*迁拆**(棚改)户提供的临时居住证明、户口簿和*迁拆**(棚改)的相关手续,按照相对就近的原则予以统筹安置。
21.外籍子女入学需要哪些手续?
外籍人员子女在我市义务教育阶段有就学需求的,家长可选择有接收外籍学生资格备案的学校进行线上报名,报名时请上传护照首页、签证页、最后一次入境章页。(具体哪些学校具有接收外籍学生资格请咨询各区、县市教育局)。
22.哈市民办义务教育学校招生原则是什么?
按照《省教育厅关于进一步做好全省普通中小学招生入学有关工作的通知》(黑教基函〔2022〕69号)、《黑龙江省民办中小学校招生工作实施方案》(黑教规〔2020〕1号)的相关精神和要求,坚持民办义务教育学校招生纳入审批地统一管理,优先满足学校所在区、县(市)学生(户籍或学籍在审批地)入学需求,所在区(不含县、市)未招满的,经本区教育局同意,可以跨区(没有民办义务教育学校的区优先)招生。民办义务教育学校应在区、县(市)教育局核定的招生范围内招生,与公办学校同步招生,不得先于公办义务教育学校招生。
23.哈市民办义务教育学校招生对象和范围是如何规定的?
民办小学*招应**收入学前年满6周岁(2016年8月31日前出生),满足区、县(市)教育局核定的招生范围内的适龄儿童。
民办初中*招应**收满足区、县(市)教育局核定的招生范围内的小学应届毕业生。九区所辖民办义务教育学校以面向本区范围内招生为主,在本区的报名人数小于招生计划数时,经本区教育行政部门同意,剩余计划可以跨区(没有民办义务教育学校的区优先,下同)招收适龄儿童、小学应届毕业生。九县(市)所辖民办义务教育学校不得招收非本县(市)生源。
24.哈市民办义务教育学校招生入学方式是如何规定的?是否可以通过笔试、面谈等方式招生?
民办义务教育学校严格执行免试入学政策。对报名人数超过招生计划的学校,实行电脑随机录取,随机录取比例为当年招生计划的100%。报名人数未超过当年招生计划的,直接录取。跨区报名人数超过剩余计划数的,按剩余计划数100%电脑随机录取。跨区报名人数未超过剩余计划数的,直接录取。
民办义务教育学校严禁招收特长生,严禁以各类考试、竞赛、培训成绩或证书证明等作为招生依据。严禁民办义务教育学校以任何名义、任何形式提前组织报名、开展招生。也就是说,通过笔试、面试、面谈等方式“掐尖”招生、提前招生、违规争抢生源,都是不允许的。
25. 孩子在民办学校小学部(或幼儿园部),是否可以直升民办初中(或小学)?
九年一贯制民办义务教育学校小学部毕业生可以根据学生意愿直升本校初中部,直升学生不列入随机录取范围,拟直升学生数大于初中部招生计划数的,也须采取随机录取方式确定直升名额。
设有幼儿园部的民办义务教育学校,在《哈尔滨市民办义务教育学校招生细则》(哈教规〔2020〕1号)发布之日(2020年5月22日)前的在园幼儿可以根据入园约定和幼儿意愿采取直升方式入本校小学部,具体办法同上述小学直升初中办法。2020年5月22日起,新入园的幼儿不再允许直升。也就是说,从2023年起,不再允许有民办学校幼儿园部的幼儿直升民办学校小学部。
26.有意愿让孩子去民办义务教育学校上学,如何获得民办义务教育学校招生信息?如何进行报名?
2022年,哈市民办义务教育学校继续通过“黑龙江省民办中小学校招生服务平台”进行招生信息的发布和招生录取工作。6月6日后,家长可通过微信搜索公众号“民办义务教育学校招生服务平台”,了解各民办义务教育学校招生的相关要求和报名流程,进行网上报名、填报志愿。
27.民办学校和公办学校能够兼报吗?
公办民办义务教育学校实行同步招生,义务教育阶段适龄学生只可选择公办或民办其中一种入学方式,不可兼报。
28.如果报名民办学校了,还能进学区小学或对口初中吗?
适龄儿童、小学应届毕业生一经报名民办义务教育学校,即视为放弃公办小学学区或公办初中对口资格。也就是说,报名未被录取的、报名民办校后又不想去的、报名了但资格审核未通过取消报名资格的,均视为放弃公办小学学区或公办初中对口资格。这些适龄儿童、小学应届毕业生由所在区、县(市)教育行政部门统筹安排入学。
29.可以同时报几所民办义务教育学校吗?
不可以,报名民办义务教育学校的,每名学生只能选报1所。
30.孩子现在就读“六三”学制的小学5年级,可以报名“五四”学制的民办初中吗?
不可以,严禁将小学未毕业学生或无小学学籍材料的学生招收到初中学校就读。“六三”学制的小学5年级不是毕业年级,不可以报名“五四”学制的民办初中。
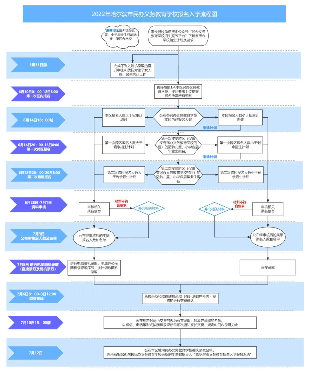
31.2022年哈市民办义务教育学校报名和录取时间是怎样安排的?
以下为拟定时间安排,可能会根据实际需要进行调整,如有调整将提前进行通知,并由区、县(市)教育局在“黑龙江省民办中小学校招生服务平台”公布。
5月31日前,完成不参加随机录取的直升学生和优抚对象子女报名信息录入和交费确认工作。
6月6日前,区、县(市)教育局公布辖区内民办义务教育学校的招生计划(进行电脑随机录取数单独列出,并公布不列入随机录取的直升学生和优抚对象子女人数和名单)、招生简章、收费标准等,同时发布相关招生政策解读。
6月10日0:00-12日8:00,家长通过“黑龙江省民办中小学校招生服务平台”,选择填报1所本区民办义务教育学校,真实、完整、清晰地提交报名所需要的所有资料,报名截止后不得变更或放弃已选择的民办义务教育学校志愿。
6月14日18:00前,公布各民办义务教育学校已报名人数。
6月14日20:00-16日8:00,对本区内报名人数少于招生计划的,第一次接受跨区(仅限没有民办义务教育学校的区)的适龄儿童、小学应届毕业生报名。
6月18日18:00前,公布各民办义务教育学校第一次跨区报名人数。
6月18日20:00-20日8:00,对第一次跨区报名人数少于剩余招生计划的,第二次接受跨区(仅限其他有民办义务教育学校的区)的适龄儿童、小学应届毕业生报名。
6月22日18:00前,公布各民办义务教育学校第二次跨区报名人数。
7月3日,公布各民办义务教育学校经审核后的实际报名人数和名单。所有经审核通过的适龄儿童少年,获得参与民办义务教育学校电脑随机录取资格。
7月5日,进行直接录取和随机录取。
对本区报名人数不超过民办义务教育学校招生计划的,区、县(市)教育行政部门选择直接全部录取。对跨区(1-2次)报名人数少于剩余计划数的,也选择直接全部录取。
对于本区报名人数超过招生计划数的民办义务教育学校,实行电脑随机录取,随机录取比例为招生计划(进行电脑随机录取计划数)的100%。由电脑随机生成录取顺序号,公示录取顺序号,按计划数顺次录取。跨区(1-2次)报名人数超过剩余招生计划数的,按剩余招生计划数100%实行电脑随机录取,由电脑随机生成录取顺序号,公示录取顺序号,按计划数顺次录取。7月6日8:00-8日12:00,对直接录取和取得随机录取(在计划数序号内)资格的学生进行交费确认,未在规定时间内交费的视为放弃录取,对放弃录取的名额,以短信、电话等形式按随机录取序号顺次通知家长交费,在7月10日15:00前录满(完)为止。
7月12日,由区、县(市)教育行政部门在“黑龙江省民办中小学校招生服务平台”公布本区、县(市)民办义务教育学校确认录取名单。

32.在报名民办学校时,能够实时知道已有多少人报名吗?
可以,报名期间,“民办义务教育学校招生服务平台”实时显示已报名人数。
33.民办义务教育学校违规招生怎么办?
对存在违规招生行为的民办义务教育学校,所在区、县(市)教育局应通报批评并责令其限期整改,情节严重的,酌情核减该校当年或下一年度的招生计划数,直至停止招生。
34.义务教育学校标准班额、校额执行什么标准?
小学、初中标准班额分别不超过45人、50人。原则上义务教育学校在校生不超过2000人、九年一贯制学校在校生不超过2500人。区、县(市)教育局要加强对学龄人口变化的预测分析,从生源规模实际出发,及时新建、扩建、改建学校,确保义务教育阶段刚性学位需求的供给。小学、初中起始年级必须按照国家规定班额标准编班,严禁出现新的超标准班额、大班额。要通过建立学校联盟、集团化办学、控制起始年级班级数和招生数等措施,确保按时限消除大校额。
35. 哈市今年小学、初中新一年级班科任老师怎么确定?新生如何分班?
哈市所有小学、初中继续采用“两先、一抽、不调”的办法分班。继续通过电脑随机方式均衡分班,继续通过抽签方式确定班主任和任课教师组合。班级和教师组合一经确定,不得调换。学校新生分班和抽签确认班主任及任课教师时间为8月27-28日。民办义务教育学校新生进行电脑随机分班通过“黑龙江省民办中小学校招生服务平台”操作。
36.如果对中小学招生工作中的相关政策、具体问题,比如说上哪个学校自己不太了解,应该咨询哪个部门?
依据《义务教育法》等规定,各区、县(市)教育行政部门是义务教育招生的责任主体。所有初中、小学(含市直及民办学校)的招生工作,如报名条件、学区划分、民办学校招生方式、均衡分班等,均由各区、县(市)组织实施并全程监管。因此,遇到中小学招生工作中的具体问题,应按照户籍或居住证所在地,向各区、县(市)教育行政部门进行咨询。
哈尔滨市义务教育招生区、县(市)咨询电话和查询网站
道里区小学:84696417
道里区初中:84699013
网址:http://www.hrbdl.gov.cn/
道外区小学:87858115
道外区初中:57635598
网址:http://www.hrbdw.gov.cn/
南岗区小学:87573526
南岗区初中:87573502
网址:http://www.hrbng.gov.cn/
香坊区小学:51860181
香坊区初中:51860028
网址:http://www.hrbxf.gov.cn/
平房区:86805370
网址:http://www.hrbpf.gov.cn/
松北区:88080035
网址:http://www.songbei.gov.cn/
呼兰区:57321399
网址:http://www.hulan.gov.cn/
阿城区:53744646
网址:http://www.acheng.gov.cn/
双城区:83363012
网址:http://www.hrbsc.gov.cn
五常市:53522838
网址:http://www.hljwch.gov.cn/
尚志市:53324305
网址:http://www.shangzhi.gov.cn/
宾 县:57982720
网址:www.chinabx.gov.cn/
巴彦县:57510016
网址:www.bayan.gov.cn
木兰县:57088547
网址:www.mulan.gov.cn
通河县:57427464
网址:www.hrbtonghe.gov.cn
延寿县:53023784
网址:http://www.hlyanshou.gov.cn/
方正县:57117911
网址:http://www.hrbfz.gov.cn
依兰县:57280177
网址:http://www.hrbyl.gov.cn/
市教育局:84617240
网址:http://www.harbin.gov.cn/
版权声明:未经许可禁止以任何形式转载