最近,烧鹅身边的小哥哥小姐姐们都兴致勃勃地准备去考驾照。但是呢大家都想在香港学,可真的是贵,想一想回家考吧,总是来来回回又浪费时间又浪费钱。
1
在香港去哪里学车?
烧鹅打算出一期关于怎么在香港考驾照的攻略,希望能帮到同样在纠结是去香港or内地考驾照的宝宝们。
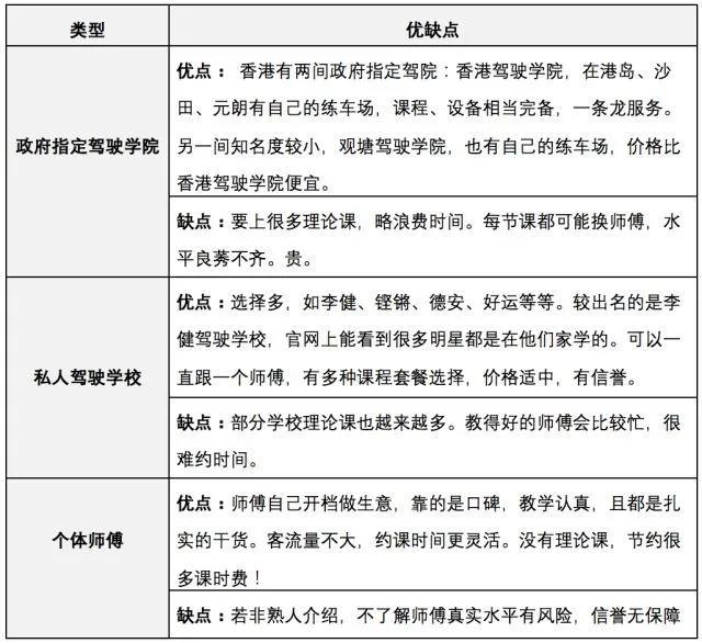
在香港学车基本要通过三种途径:政府指定驾驶校、私人驾校、个体师傅。
烧鹅整理了一下三种的优缺点,哪种适合你,一对比就知道:


2
在香港考驾照要花多少钱?
在香港考驾照都要缴纳驾驶考试排期费(路票)510港币+学习驾驶执照费(学牌)548港币=1058港币,这笔钱是直接交给香港运输署的。
除此之外还有两项费用:
①学车费。按课时算,45分钟一个课时,200-400港币不等。
三种学车方式的收费如下,供大家参考:


②租车费。在香港驾考时,考点是不提供任何车辆的,要自己跟教练租,练车和考试是同一辆车。
三种学车方式的收费如下,供大家参考:


烧鹅算了笔帐,假设20个课时拿下香港驾照:
政府指定驾院要花约13000港币;
私人驾校要花约7700港币;
个体师傅要花约6000港币!
3
在香港怎么报名去学驾照?
政府指定驾院可通过官网或walk in报名:
香港驾驶学院:https://hksm.com.hk/
观塘驾驶学院:http://www.ktds.com.hk/
私人驾校可通过官网或者walk in报名,部分私人驾校网址如下:
李健:http://www.leekin.com.hk/
铿锵:http://hungchun.com/
德安:https://www.driving.com.hk/
好运:https://www.goodluck.com.hk/
自己找师傅有以下两种方式:
①香港运输署官网有一份“运输署认可的私人驾驶教师”名单,上面写了推荐师傅的教授车种、教授地区、教授语言、联络方式,大家可以自行选择。
(http://www.td.gov.hk/filemanager/common/group%201%20pdi%20contact%20list%20-%20rev.%20dec%202017.pdf)
②香港还有很多不在名单上的教车师傅,这个就要靠朋友介绍、论坛推荐了
4
在香港应该考哪种车?
香港有私家车、轻型货车、中型货车、小巴/巴士、电车等课程,我们一般考私家车驾照即可。
私家车驾照又分为自动挡和手动挡两种。现在很多驾校都没有手动挡的车辆,而是直接学轻型货车。考轻型货车可以直接获得香港私家车驾照。所以最受欢迎的就是私家车自动档。
如果以后换内地驾照,香港私家车驾照也可直接换成内地小轿车自动挡驾照,轻型货车也可直接换成内地小轿车手动挡驾照。
5
香港的驾考都考些什么?
香港驾考一共有3个项目,2轮路考:
①笔试:机考共20题,20分钟,答对16即可通过
②路考乙:侧方位停车、窄路掉头、斜坡起步
③路考丙:上路实测。港岛、九龙、新界都有路线,考前自己选考区。港岛路线较难,因此报名九龙新界的人较多,九龙新界考试排期也相对更久。
需要注意的是只有在政府指定驾校学车,②③可以分两次考,其他的则是②③连考,称为合并试,②③都是独立记分。
6
在香港学车考试的具体流程?
①运输署报名考车
在驾院或驾校报名学车的,机构会帮你去运输署报名。自己找师傅就要自己去运输署报名了。报名成功后会拿到一本笔试题库,里面有笔试时间,笔试一般在报考1-2个月后。
②笔试
驾院或驾校报名的去上理论课,找师傅的就只能自己看书复习。笔试很简单,且当场有结果,笔试通过后会拿到路考时间,路考一般在笔试完3-7个月之后。
③正式学车
路试前3个月左右开始正式学车,驾院、驾校、找师傅的各自约时间进行学习。运输署建议至少学习30个小时,但实际根据个人情况,大部分的人都是学15-20个课时左右。
④路考
当场有结果,通过后一周就可以去运输署拿暂准驾驶执照P牌,一年后换领正式香港驾照。
7
香港与内地驾照对比
上述内容是烧鹅把大家最想知道的问题的答案总结出来了,但每个人实际情况和需求不一样,所以香港与内地各有各的好与坏。
烧鹅对各方面进行了比较,供大家参考:
