#头条创作挑战赛# 你是退役军人吗?你身边有退役军人吗?你领退役军人优待证了吗?

图片来源网络
退役军人优待证的8项福利
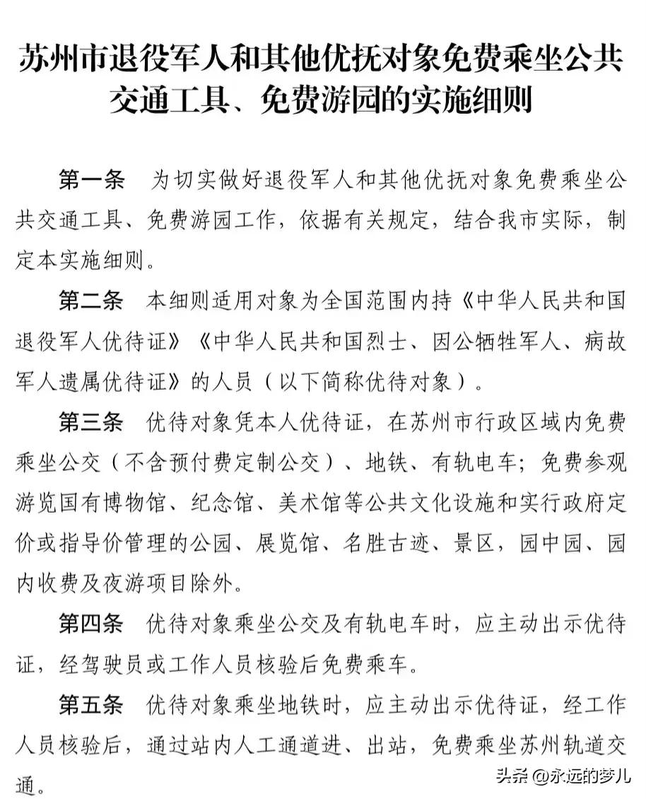
涉及乘坐公共交通工具出行,游览景区,医疗优抚,通讯运行,酒店餐饮,影院商超等方面。 1、退役军人凭优待证证,可以免费乘坐公交车、地铁、有轨电车等公共交通工具,这是一项非常接地气、受欢迎的福利。
目前,全国已有121个城市实施退役军人免费乘坐公共交通。( 121个城市的具体情况,请向下阅读 )
2、退役军人凭证可以在铁路、公路、航空港口、风景名胜区以及博物馆、纪念馆等享受优先服务。

图片来源网络
3、退役军人凭证可以在旅游景点以及各大博物馆享受减免门票福利,这也是真金白银,妥妥的福利。
如:苏州的拙政园门票70元,狮子园门票50块钱,庐山景区正常门票168元,天津的航母主题公园门票200多元……退役军人持优待证,免票入园。( 全国各地免费景区,向下阅读 )
4、退役军人在处理民政事务时,可以凭证享受优先服务,提高自己的办事效率。
比如,农业银行、工商银行、邮政银行等等,都有退役军人专门服务热线,退役军人服务窗口,退役军人凭优待证可以优先办理业务。
5、民营企业的旅游景点、博物馆以及纪念馆等场所,对退伍军人实施优先福利,以减轻一些退役军人的生活压力。
6、退役军人凭证可以在就医时享受优先挂号、优先就诊、优先取药等服务。
7、退役军人的子女去公立学校就读可以享有优先权,退役军人没有了后顾之忧。
8、退役军人可以申请公益性岗位,专门调剂一定比例的公益性岗位,优先安排参战、复退就业困难人员,解决一部分下岗失业老兵的就业问题。

图片来源网络
各地退役军人优待项目清单陆续发布,退役军人优待证“含金量”更足
1、六城市面向全国退役军人发布优待项目
全国退役军人凭优待证,都可以在江苏省苏州市、无锡市,四川绵阳、资阳、宜宾市,海南省三亚市,免费乘坐公交、地铁、有轨电车,免费游览所有的国有公园。

图片来源网络
必须为 苏州、无锡、绵阳、资阳、宜宾、三亚 六座城市点赞,通常省市优待项目只针对本省市退役军人,而这六个城市敞开胸怀,欢迎全国的退役军人。
“全国退役军人”这个面太广了,着实让退役军人和他们的家人们感动、温暖。要知道,“苏州园林甲天下”,像苏州几个5*级A**大公园,玩一遍下来,门票也省不少钱。

图片来源网络
2、面向本省市退役军人发布优待项目
在本市行政区域内,凭本省制发的优待证,退役军人和其他优抚对象免费乘坐市内公共交通(含地铁)工具;游览博物馆、纪念馆、美术馆等公共文化设施和实行政府定价或指导价管理的公园、展览馆、名胜古迹、旅游景区免收门票。
粗略统计一下,全国已有121个城市落实此优待规定。
江苏省——常州、徐州、南通、淮安、盐城、连云港、扬州、泰州、镇江、宿迁 浙江省——宁波、绍兴、金华 河南省——洛阳、新乡、开封、驻马店、商丘、驻马店、濮阳、周口

图片来源网络
四川省——仁寿、安岳 湖南省——长沙、怀化 山西省——太原、晋城、朔州 广西省——南宁、柳州、百色 福建省——厦门、福州、莆田内蒙古自治区——鄂尔多斯 安徽省——芜湖、滁州、马鞍山、宿州 山东省——济南、济宁、烟台、威海、德州、淄博、临沂、菏泽、枣庄、潍坊、青岛湖北省——神农架 江西省——赣州 广东省——广州、肇庆、中山 重庆 贵州省——贵阳、安顺 云南省——昆明 陕西省——西安、延安、黄龙 甘肃省——瓜州 宁夏回族自治区——银川、固原

图片来源网络
3、全国免费旅游景点优待清单
四川省:九寨沟风景名胜区(5A)、黄龙风景名胜区(5A)、稻城亚丁景区、四姑娘山风景名胜区巴塘措普沟等90个旅游景区。

图片来源网络
贵州省:黄果树风景区、西江千户苗寨、乌蒙大草原等17个旅游景区。 陕西省:黄河壶口瀑布景区、太白山国家森林公园、延安黄帝陵景区及森林公园、渭南少华山国家森林公园等9个景区。 山东省:淄博市、枣庄市、济宁市、*安泰**市、日照市、临沂市、聊城市辖区内各景区免门票(不含泰山等著名景区)。 浙江省:免费游览乌镇景区、 杭州大峡谷、西溪湿地公园、西溪湿地公园等12个旅游景区。
湖北省:神农架、恩施大峡谷等景区首道大门票免费。 山西省:娘子关景区免首道门票。山西杏花村汾酒集团有限责任公司4*级A**景区免门票。 湖南省:华夏(长沙)文化旅游城、长沙世界之窗、新石器文化园、怀化泉眼风景名胜区、凤凰古城风景名胜区等8个景区。 安徽省:黄山风景区半价门票优惠。 江苏省:苏州、无锡、常州、徐州、盐城所有景点

图片来源网络
广西:桂林漓江景区(5A),龙潭国家森林公园,燕山风景区等30个景区。 河南省:黄河三峡景区、小沟背景区、济渎庙景区等11个景区。 河北省:149家景区。 甘肃省:榆中兴隆山自然保护区、永登县兰州吐鲁沟公园景区、青城古镇景区、石佛沟国家森林公园、扎尕那大景区等13个景区。 云南省:云南湄公河集团有限公司所属云南野生动物园(昆明)、普洱茶马古道景区、墨江北标园等3个景区。 宁夏:133家旅游景区免门票。 天津:东疆湾沙滩景区、盘山风景区、泰达航母主题公园免门票 重庆市:白帝城景区

图片来源网络
4、甘肃公布第一批优待项目清单,优待力度空前
近日,甘肃结合实际,面向全国现役军人、退役军人和其他优抚对象,公布第一批优待项目清单,优待力度之大,涉及范围之广,项目之丰富,实属空前。该清单项目共9类93项,涉及文旅、交通、金融、通信、商超、餐饮酒店、医疗、生活服务等诸多大家期盼、普惠度广的民生领域,优待对象凭有效证件(军官证、士官证、士兵证、优待证)可享受多方面优待优惠服务。
据悉,甘肃多家超市将在八一节当天,为全国的老兵们提供免费礼品。只要携带有效的优待证件,在清单中指定的超市,就能领取一份精美的礼品,而且完全免费。

图片来源网络
退役军人优待证亟待完善之处
拥军优抚是对军人最大的认可和尊重,也是社会对军人价值的认可,让退役军人在享受优待的过程中,感受到国家和社会的温暖与关怀,是退役军人优待证的初衷。
第一批优待清单,第二批,第三批……应该说,各地在落实退役军人优待证的政策上,都做出了极大的努力。

图片来源网络
但,不可否认的是,各地重视程度不一,有的地方的确落实不到位,让退伍军人觉得手中只是多了一张卡而已,有些尴尬。