
什么是锦江三区?
锦江三区是什么?
锦江三区并非是针对锦江区行政区划的再次细分,这是教育系统内特有的说法。
教育局把小学初中通过多校划片的方式进行编号,按照片号1、2、3、4……进行排序,参考下图:

如图所示,锦江三区(片号:3)就包括了东光实验小学、盐道街小学(东区)、娇子小学、教师进修校附小、龙舟路小学、成师附小华润分校和成师附小万科分校。
对口中学包括:盐道街中学、田家炳中学、师大附中、十七中、师大附中外国语学校、三中、七中育才(汇源校区)。
盘点锦江三区的小学和对口楼盘
东光实验小学


成都学区百科
东光实验小学


成都学区百科
东光实验小学
东光实验小学建于1996年,是一所既具备传统精华,又具备现代教育理念的新型学校。学校环境优美,硬件设施齐全,拥有标准的小学生足球场、书香漫溢的阅览室、宽敞明亮的舞美室、古典优雅的国画室、设备先进的语音室、现代化的计算机房、配套齐全的多功能大教室。
学校以创设整体和谐的育人环境,使学校成为师生学习的乐园、人才成长的摇篮、社区文化精神的中心为办学目标。学校拥有一支素质高、能力强、业务精并充满活力的师资队伍。全校教师四十多人,90%的教师已取得专科学历,其中,“成都市优秀教师”、“区优秀青年教师”占全校教师的百分之65%。
学校教师在区、市、省乃至全国各级各类赛课活动中多次获奖;撰写的各类论文近两百篇获得了各级奖励,并在各级刊物上发表。
校长杨莉,1991年7月参加工作,大学本科学历,中学高级教师,锦江区名师工作室主持人。曾荣获成都市“优秀青年教师”, “市学科带头人”等荣誉称号,多篇论文在全国、省、市、区获奖并刊登,所带班级曾被评为锦江区“先进班集体”。
盐道街小学(东区)


成都学区百科
盐道街小学(东区)


成都学区百科
盐道街小学(东区)
盐小东区地处莲花南路10号,现有教职工72人(其中四川省特级教师1人,成都市学科带头人1人,锦江区学科带头人2人,各级优秀教师等共计50多人)。学校坚持“和乐”办学理念,以丰富的教育资源、鲜明的学校特色、优异的学生素质、良好的发展态势赢得了学生、家长和社会的赞誉:和美校园,浸染文化;和雅德育,涵养品性;和乐课程,滋润学养;和顺管理,润泽幸福。
盐小东区发展至今取得的丰硕成果,是锦江教育推行教育均衡发展、探索“名校+弱校”链式发展的典型。这所年轻的老学校,将充满更加强大的动力、充盈着更多无尽的活力,向着将学校办成“机制优越、环境优美、队伍优化、质量优秀”的现代优质学校的目标不断迈进!

学校现任校长刘建周,中学高级教师,四川省先进德育工作者、成都市学科带头人、成都市青年优秀教师成都市“人才兴市百千万工程”入库成员、成都市课程改革先进个人。
在他的带领下,盐小东区在教育教学改革探索中取得了明显成效,教育教学成果在区域内产生较为广泛的影响,以“和而不同,各得其乐”为学校办学理念,形成了自己独特的办学特色,于2013年被成都市人民政府命名为成都市新优质学校。
娇子小学


成都学区百科
娇子小学


成都学区百科
娇子小学
位于锦江河畔的娇子小学于1918年创建,至今已有86年办学历史,是一所布局合理,绿树成荫,环境优雅的学校。2004年,学校确立了博雅的办学理念,以“塑博雅型教育,育少年之君子”为办学宗旨,着力铸造清雅的领导集体,打造博雅的教师队伍,塑造文雅的学生群体,营造风雅的校园文明。经过全校师生的共同努力,“博雅”校园已初具规模,“博雅”教育在成都市教育界产生了一定的影响。
娇子小学办学理念为“守根务本,慧行日新”。守住教育之根本,务实创新;发挥教师创造力,提升学生思考力,通过师生的共同实践争取不断的突破与创新。
学校培养目标为育少年之君子。为学生奠定发展的“三个基础”:奠定学生学会做人的基础,可持续发展的基础,幸福生活的基础。提升学生四大核心素养:底蕴厚、思维活、品行正、气质雅。

娇子小学与美国加州大洋诺尔小学签订友好学校协议
蒲春燕
本科小学语文高级教师、成都市“优秀青年教师”、成都市“德育标兵”、成都市“百优十佳辅导员”、锦江区“学科带头人”、锦江区“十佳教师” 。

蒲春燕校长
教师进修校附小


成都学区百科
教师进修学校附属小学


成都学区百科
教师进修学校附属小学
教师进修学校附属小学位于经华南路,占学校前身是无缝钢管厂子弟小学。2002年与企业剥离,先后命名为“金华小学”、“锦江实小”,2004年8月更名为“进修校附小“,2008年,在锦江教育现代化总体目标“学在锦江,品质教育”的引领下,进修校附小得到了前所未有的发展机遇:与锦江区教师进修校更紧密的联动,形成了锦江教育发展中的又一条优质教育链。
学校秉承“幸福教育”办学理念,“以人为本,和谐发展,创造幸福、共享幸福”是学校不懈的追求。学校通过实施幸福教育课程,打造活力队伍,优化艺体特色,突出了“艺体教育”和“特殊教育”两大特色,是全国“射箭重点学校”“青少年体育俱乐部”和“北师大课程实验基地校”。
龙舟路小学


成都学区百科
龙舟路小学


成都学区百科
龙舟路小学
成都市龙舟路小学地处蓉城东隅,校址原是明代著名学者、被称为明代“开国文臣之首”的宋濂(号潜溪)“潜溪书院”的故地,学校秉承潜溪崇文善书的遗风,提出了“书画润心 ,气质如华”的办学理念,坚持以书画特色教育为突破口,践行“以人为本”、“德育为先”、“能力为重”、“全面发展”,着眼于人的发展,潜下心来,引导师生“静写以生智,善书而秉德”,形成了学校自身的特色文化。以提升学生综合素质为归宿,推动学校高品优质发展,使学校逐步成为了一所“办学有特色,环境有品位,教师有才情,学生有素养”,“书画技艺有水平,学术研究有深度,实践活动有特点,学科教学有特色,对外交流有影响”的学校。
学校先后被命名为:“国家级规范汉字书写教育特色学校”、“全国书法艺术教育示范校”、“四川省书法教育特色学校”、“成都市艺术特色学校”、“成都市新优质学校”、“成都市锦江区素质教育书画基地”。学校有着71年的办学历史的学校,占地11979平方米,建筑面积8706平方米。

国际交流合作

成师附小华润分校


成都学区百科
成师附小华润分校


成都学区百科
成师附小华润分校
成师附小华润分校是华润翡翠城住宅小区的配套小学,是成师附小继万科分校后的第二所分校。校园规划合理,布局美观大气,硬件配置一流,是一所高定位、高起点、高品位的充满育人生机和活力的学校。
目前,包括四川省特级教师、成都市及锦江区学科带头人在内的各级名师,约占学校师资力量的二分之一。学校充分发挥学科教师的优势,利用一流的硬件设施,在课程设置中创出特色,确保学生综合素质的全面提升。学校的毕业生受到成都嘉祥外国语学校、七中育才、师大一中、川师附中等国家级重点中学的喜爱。学校强劲的发展态势赢得学生的眷恋、家长的颂扬、社会的赞誉。
创办至今,学校在周边社区老百姓中树立起良好的形象,学校教育、教学质量突出,在成都市和锦江区近三年的教学质量调研中均名列前四。
王捷
中学高级教师、四川省小学特级教师、成都市数学学科带头人、锦江区优秀教师、优秀*党**员。
1993—2000年、2003—2008年任教于成都师范附属小学,曾任成都师范附属小学副校长、成都师范附属小学华润分校执行校长。

王捷校长
成师附小万科分校


成都学区百科
成师附小万科分校


成都学区百科
成师附小万科分校
成师附小与万科集团强强联手,由万科集团出资修建了万科城市花园小区配套学校——成师附小(东区),学校于2004年8月30日正式落成,由成师附小进行全面管理。建校之初学校与成师附小本部同一法人代表,统一规划,统一师资安排,统一质量监控,统一资金调配,同步发展。2008年学校与本部脱链,形成自己的特色。
建校以来,学校实现了跨越式的发展,在学校管理、德育特色、教学质量、队伍提升等方面都取得了优异的成绩。学校以精细化的管理强有力地保证了优质教育的品质,先后获得了“四川省实验示范校”、“四川省现代教育技术示范校”荣誉。

成师附小万科分校2018年学生去向
2008年,成师附小东区发展成了具有独立法人地位的“成师附小万科分校”。校长秦梅是学校的“元老”——2004年成师附小从本部派去的两名干部之一。她回忆说,建校伊始,万科分校几乎是完全复制成师附小的办学模式,不仅学校的文化、管理、人员等完全统一,“就是‘家长论坛’、‘毕业典礼’也是两校一起举办!万科分校之所以能在短时间内快速发展,全靠成师附小的扶持,建校前两年,成师附小就派出管理干部4人,教师7人,其中还包含了2名锦江区学科带头人,更重要的是,成师附小老师不仅为万科分校带来了成熟的工作方式,还带来了成师附小“追求卓越”工作品质。如今秦梅任盐道街小学校长。

刘莉校长关于学校项目式学习的论述
盘点锦江三区的初中
盐道街中学


成都学区百科
盐道街中学
学校源起于1906年创办的公立四川省优级选科师范学堂,发展至今,办学历史已逾百年。1962年,四川省人民政府创办成都市盐道街学校,进行“十年一贯制”的学制改革实验。1978年,办学体制调整,与小学分离,更名为四川省成都市盐道街中学。
五十年奋斗孜孜以求,五十年耕耘硕果累累,半个世纪以来,作为一所老牌名校,盐道街中学取得了显著的办学成就。高初中教育教学质量连续20年受到成都市表彰,先后被评为“四川省示范性普通高中”“四川省校风示范校”“四川省最佳文明单位”“四川省艺术教育特色学校”“四川省实验教学示范学校”“四川省心理健康教育实验学校”“四川省教育科研基地学校”“四川省校本教研基地学校”“四川省现代教育技术示范学校”。
成都市盐道街中学是四川省首批重点中学、成都市领航高中项目学校。
1906年创办的公立四川省优级选科师范学堂是学校前身。
1962年成都市教育局为加快成都市教育事业的发展,决定新办五所普通中等学校,盐道街中学就是这五所学校之一,校址就在原成都第二师范学校的旧址处。
1963年根据*共中**成都市中学*党**委的决定,将学校与原成都市二师附小合并,进行“十年一贯制”学制改革实验,取名为“四川省成都市盐道街学校”。
1978年考虑到在教育教学管理上必须适应学生的年龄特点,学校中小学分离。
1982年学校被确定为四川省首批重点中学。
2002年为适应四川跨越式发展的新形势,加快学校发展,学校与成都市重点中学锦江中学、盐市口中学三校合并,统一校名为“成都市盐道街中学”。
蒋光平
原七中育才学校*党**总支书记、副校长,中学高级教师、先后被评为成都市数学学科带头人、成都市第九届优秀青年、成都市优秀青年教师,锦江区优秀管理工作者。
田家炳中学


成都学区百科
田家炳中学
成都市田家炳中学始建于1925年,已有八十三年办学历史,承载百年文化底蕴,现为成都市市级重点中学。学校坐落在锦江北岸,与著名的百年高等学府——四川大学和望江楼公园隔河相望,文化氛围浓郁。1997年被市教育局命名为“合格普通高(完)中”;2001年被市教育局命名为“市级校风示范学校”;2002年被市教育局命名为“市级示范高中”(市重点中学)。2003年9月由香港著名实业家田家炳先生慷慨捐资,经市教育局同意,我校更名为“成都市田家炳中学”。2007年学校被授予“成都市文明单位”称号,同年学校被命名为“成都市绿色学校”、“锦江区绿色学校”。2007年1月整合原锦江区莲新中学,2008年7月又整合原锦江育才中学组成新的田家炳中学。

学校香港、新加坡、法国等地的知名学校缔结为友好学校,开展一系列交流互访活动
成都市田家炳中学始建于1925 年。
2001年被命名为“市级校风示范学校”; 2002年被命名为“市级示范高中”(市重点中学) 。
2003年由香港著名实业家田家炳先生慷慨捐资,经同意,更名为成都市田家炳中学。
2007年整合原锦江区莲新中学。
2008年又整合原锦江育才中学组成新的田家炳中学。
学校现有教师300余名,其中省特级教师6名、特级校长1名,市区学科带头人16名,全国、省、市、区级优秀教师、优秀青年教师、教学能手40名,高级教师、一级教师180余名。
以学生成长为本,德育活动课程化、序列化。主题教育类课程:男生节(文明主题)、女生节(优雅主题)、体育节(强身为主题)、艺术节 (青春主题)、入学教育(规则主题)、成人仪式(责任主题)、重大节庆活动(感恩主题)、社会实践(使命主题)、田中讲坛(励志主题)等活动进行充分的设计与策划,突出教育的主题;有一个与七中林荫合作的网班,可同步听七中林荫课程;有4个课改实验班,课改班几乎全部直升高中。
川师大附中


成都学区百科
川师大附中
四川师范大学附属中学简称“四川师大附中”、“川师附中”、“师大附中”或“川附”,拥有初中部和高中部,是四川省首批重点中学、四川省首批授牌的国家级示范性高中、首批四川省一级示范性高中。
学校教育教学质量一流,每年向高一级学校输送大批优秀人才,在质和量上多年来始终保持省市较高一级水平。
学校于1952年四川大学附设工农速成中学,1985年6月更名为四川师范学院附属中学。
1952年四川大学附设工农速成中学为学校前身。
1955年学校停止招生,逐步转为普通中学,更名为四川师范学院附属中学。
1985年四川师范大学附属中学正式挂牌成立。
1956年学校恢复设立高中部,更名为成都市第二十中学校。
1990年学校被四川省教育厅确定为四川省重点中学。
1997年原成都市第39中学并入四川师范大学附属中学,成为学校的初中部,原四川师范大学附属中学为学校的高中部,形成了一校两址的办学格局。
2002年被四川省教育厅批准为国家级示范性普通高中。
胡昳
中学高级教师、四川省优秀教师、四川省德育学会理事、成都市优秀青年教师、成都市德育学会理事、区学科带头人、主持、主研多项国家级、省级、市级课题并获奖,多篇论文在国家级核心刊物发表。
从1993年四川师范大学毕业后,胡昳进入川师附中,历任教研组长、教务处副主任、德育处副主任、德育处主任、校长助理、副校长、校长。在教育战线上工作多年,始终坚守着平凡而朴实的信念:教育工作者应以人格塑造人格,以品德化育品德,以素质提高素质。

胡昳校长
成都市第十七中学


成都学区百科
成都市第十七中学
成都市第十七中学,包含初中部和高中部,成都市知名中学,地处城东,府南河畔,六十年的历史沿革、六十年的文化传承,今日十七中已发展成现代化装备精良、教师业务精湛、教育环境精致、教学成绩卓著的园林式学校,一所正在崛起的四川省重点中学。
学校于1952年四川大学附设工农速成中学,1985年6月更名为四川师范学院附属中学。
1941年校名为华阳女子小学,成都当时两大女子学校之一,由当时的华阳县政府管辖。
1956年迁至现址,成为普通完全中学,由成都市全面管理,招收初高中生,男女不限。
1958年由成都市教育局命名为成都市第十七中学。
2002年评为成都市校风示范学校,成都市示范性普通高中(市重点)。
2006年由成都市锦江区管理,成为锦江区直属完全中学。
白太军
1995年7月毕业于四川师范大学化学教育专业,2002年6月获四川师大首届教育硕士学位,2002年11月破格评为中学化学高级教师,2003年9月评为成都市优秀青年教师。
大学毕业后一直在四川师大附中工作。先后担任班主任、备课组长、年级组长、德育处副主任、办公室主任。2007年1月任师大附中副校长。2015年,任十七中学校长。
参加工作以来,主研省、市级课题4个,有二十余篇论文在省、市级以上刊物公开发表、获奖或交流,参与编写教辅资料两本,所辅导学生多人次获全国化学竞赛一、二等奖。

白太军校长
师大附中外国语学校

成都学区百科
师大附中外国语
四川师范大学附属中学外国语学校是一所现代化的公办寄宿制外国语学校,是四川师范大学附属中学的链点学校,两校在干部轮换、师资交流、人员培训、集体备课、资源共享等方面实现了全面合作。
学校占地面积20424平方米,各功能区布局合理,各种现代化的教学设施设备一应俱全。现有30个教学班,学生1300余名,教职员工120余名,依靠师资优势(2名专职外籍教师、25名专职英语教师、50多名四川师大外籍留学生助教),学校实行小班教学,专心打造“公立外语特色精品初中”。
学校校风正、教风优、学风浓、士气昂,特色鲜明、生机蓬勃。近年来办学品质稳步提升,开展了《跨文化理解背景下的英语综合性课程开发研究》《中学品格教育研究》等课题研究,先后获得“成都市校风示范校”、“成都市中小学实验教学示范学校”、“成都市国际理解教育课程研究实验学校”、“首批全国青少年校园足球特色学校”、“成都市青少年科技活动基点学校”、“成都市体育传统项目学校”、“国家青少年体育俱乐部”等称号。

学校开展文化交流活动

全国中学生英语能力竞赛喜报
成都市第三中学


成都学区百科
成都市第三中学
成都市第三中学(成都市艺术中学)是一所普高性质的高级完全中学。是四川省教育厅首批命名的“四川省艺术教育特色学校”,成都市教育局命名的“成都市校风示范校”、“成都市示范性高中”。
成都三中的前身是清乾隆年间(1747年)的潜溪书院,1911年改名为华阳县中,“十大元帅”中*伯承刘**、陈毅的母校。1992年,学校加挂了“成都市艺术学校”校牌,至今已发展为市级中学中唯一的一所以文化课学习为主,兼具美术、声乐、舞蹈、器乐、影视表演等艺术特长培养的特色高完中。

中国流行女歌手张靓颖的母校就是成都三中

学生文艺演出
虞尚斌,现任校长,原田家炳中学副校长。

虞尚斌校长
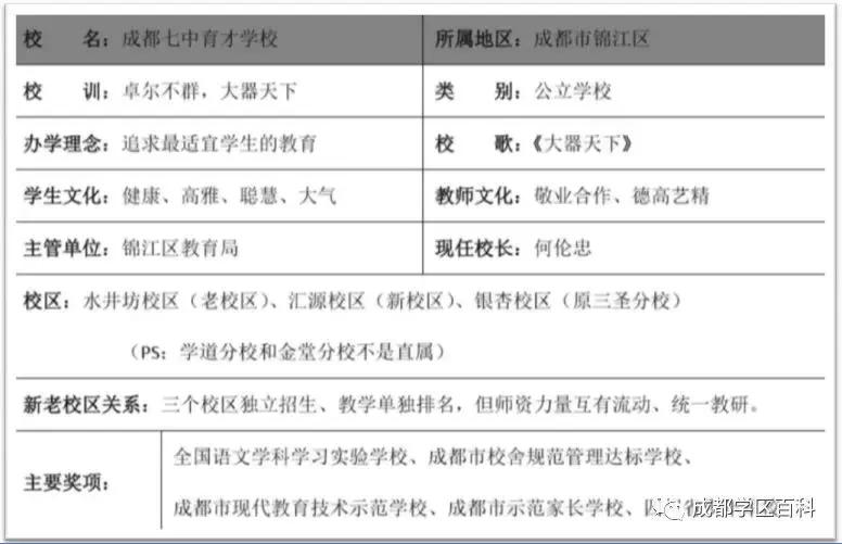
七中育才(汇源校区)


成都学区百科
七中育才(汇源校区)
1997年为适应成都现代化教育发展需要,在成都市教育局领导下,依托百年名校全国示范性高中——成都七中办学,学校改名为成都七中育才学校。
2015年按照成都市锦江区委、区政府“一校三区”集团发展的工作思路,成都市七中育才学校教育集团正式成立。集团融合了水井坊、汇源、银杏三个校区,充分发挥七中育才学校传统优质教育资源的辐射、引领、示范作用,又彰显各个校区的特色。
成都七中育才学校在成都七中的高位引领下,在锦江区教育局的大力支持下,励精图治、奋发有为,办学效益获得显著提升,各项成绩斐然,无论是学生的学科竞赛、艺体成绩、科创活动、中考都遥遥领先成都市各初中学校,将成都市第一的金字品牌定格。



七中育才网络云班
成都七中育才学校是成都市锦江区公办初级中学,前身是1957年开办的一所市属普通中学。
1957年学校前身是成都市第35中学(1957年开办的一所市属普通中学)。
1997年依托成都七中,改制为“公办民助”性质的成都市七中育才学校。
2009年与成都七中完全脱离,目前是由锦江区管理的公办走读式学校。
2005年8月成都七中育才教育集团对原七中育才学校水井坊校区、新校区、三圣分校进行整合,整合后为“一校三区”,三个校区校名分别为:成都市七中育才学校水井坊校区、成都市七中育才学校汇源校区、成都市七中育才学校银杏校区。
成都七中育才教育链成员众多:如七中育才学道街分校、七中育才三圣乡分校、七中育才金堂分校等。

学校2017、2018年中考重点率情况

指标到校生是由教育部门将省级及以上示范性普通高中统招计划按规定比例均衡分配到相应初中学校的招生名额。中考升学成绩(不含特殊加分)不低于“5+2”区域省二级以上示范性普通高中填报志愿指导线方可录取,简单通俗来讲就是指学校推荐的学生,可以在中考中降低到 5+2 区域重点线被指标到校学校录取(市级统分指标及区域调剂指标),或不参加中考直接被区内指标到校学校录取(区域指标)。
整体而言,七中育才学校的品牌固化于各项师生的成绩,源自于学校沉静、大气、科学的办学实践和初步形成的学校人才培养体系。育才的孩子确实有很强的自我约束能力与踏实认真的学习习惯,学校(尤其汇源校区)各项基础设施非常齐全,学校的课余活动丰富多彩,对孩子个性化定制式的培养很有利。
美中不足对的是七中育才的老师在一些细节方面,没有做到那么到位,比如作业并不是逐一批改、讲解,也并不会照顾到每个孩子。老师给了孩子一定自由度,对孩子自觉性要求很高!对孩子和家长是蛮大的考验,锻炼与考验并存。
在老成都家长眼中,成都初中的“NO.1”毫无疑问是七中育才。七中育才拥有着傲人的师资与中考实力,同时也很重视素质教育而不仅仅是应试;如果孩子要上育才,那么家长一定要做好拼搏三年的心理准备。多跟孩子,多陪孩子。把握好他前进的航向!
吴丽
1997年七中的初中部从七中剥离,与35中联合成立七中育才学校,吴丽被派到七中育才担任首任校长。
2001年,七中育才和原树德新实验学校(七中嘉祥的前身)合并,七中育才改名为七中育才西区,树德新实验改名为七中育才东区,吴丽同时担任两所学校的校长。
2003年,吴丽校长从七中退休,全身心投入到七中育才东区的管理和教学。此后,七中育才东区再次更名为七中嘉祥外国语学校,由吴丽担任校长14年。退休后去了七中嘉祥担任执行校长,七中嘉祥把一栋教学楼命名为“吴丽楼”。

吴丽校长
目前学校校长由成都七中育才学校教育集团总校长何伦忠担任,周利担任汇源校区执行校长。
何伦忠
中学高级教师、四川省特级教师、四川省优秀教师、成都市首批优秀青年教师、成都市十大杰出青年、成都市劳动模范,锦江区首批有突出贡献的优秀人才。
1981年至1999年成都师范附属小学任教,担任班主任、副教导主任、副校长、校长;
1999年至2002年任成都市锦江区教委副主任、局*党**组书记、局长;
2002年至2003年任*共中**锦江区委宣传部副部长、春熙路街道办事处主任;
2003年至2006年任成都市天涯石小学校长;
2006年至2010年任*共中**锦江区委办公室副主任;
2010年至2014年任成都市盐道街中学校长;
2014年任成都七中育才学校总校长(法人)兼水井坊校区执行校长。

何伦忠校长
锦江三区的毕业生怎样读初中?







锦江三区内的7所小学对应盐道街中学、田家炳中学、师大附中、十七中、师大附中外国语学校、三中、七中育才(汇源校区)7所初中。
毕业后有以下升入初中的途径:
1、考私立初中:
在6年级的时候,去报名参加参加私立初中的面试和摇号(私立摇号是从2018年才开始的)。面试上了,或者摇号摇中,就读私立初中。
2、参加艺体招生:
如果孩子有艺术类和体育类特长,报名参加全成都市(5+2区域)公办初中和私立初中的艺体招生考试招生,按照相应的专业,可凭专业成绩进入初中,被录取到相应的学校。
成都市2018年面向中心城区招收初中艺体特长生统一实行网上报名。中心城区是指成都天府新区(纳入中心城区招生范围的区域)、成都高新区(不含成都天府空港国际新城,该新城暂时纳入简阳市统一管理)、锦江区、青羊区、金牛区、武侯区、成华区、龙泉驿区、青白江区、新都区、温江区、双流区、郫都区。
3、大摇号
2018年成都市小升初第二批次学校共六所:石室中学(北湖校区)、成都七中(高新校区)、树德中学(光华校区)、树德中学(外国语校区)、北京师范大学成都实验中学、成都市第十一中学校(女子实验学校)。摇到哪所初中,就去哪所初中学校就读。
5+2区域包括:
武侯、锦江、成华、青羊、金牛,以及高新区、天府新区成都直管区。
新6区包括:
龙泉驿区、青白江区、双流区、温江区、郫都区、新都区。
4、小摇号:
4月中旬,由小学进行小升初的信息采集,在7月份由锦江区教育局组织摇号,摇进盐道街中学、田家炳中学、师大附中、十七中、师大附中外国语学校、三中、七中育才(汇源校区)七所初中,摇到哪所初中,就去哪所初中学校就读。
5、随迁子女入学:
如果是在7所小学就读的随迁子女,则按照随迁子女入学政策,如果居住区域发生变动,由锦江区教育局进行统筹安排,指定初中学校就读;如果居住区域没有变动,则参加小摇号。
