前言
虽然比起同门大哥GT-AX11000,同期上市的RT-AX88U少了ROG败家之眼的光环,不过RT-AX88U同样凭借着超前的规格,更加务实的配置和更加的实惠的价格,吸引了很多消费者的关注。这次我们就为大家带来RT-AX88U的拆解和评测

▲华硕RT-AX88U支持最新802.11ax WiFi6标准。802.11ax 2.4G速率高达1148Mbps,802.11ax 5G速率高达4804Mbps,双频无线并发速率更是高达6000Mbps,比起同规格的AC路由WiFI速度提升2.3倍。除此之外,RT-AX88U采用了黑金配色使得更容易和前辈RT-AC88U区分开
RT-AX88U官网链接 RT-AX88U购买链接

▲技术规格
开箱

▲RT-AX88U包装盒正面,双频AX6000M的规格让人眼前一亮,这是一台性能怪兽无疑了

▲包装盒右侧,介绍了RT-AX88U背部的IO接口,8个LAN口可以让你省去一个交换机的烦恼

▲包装盒背面介绍了RT-AX88U的优点和强悍的性能

▲包装盒左侧,介绍了RT-AX88U的规格以及包装盒内清单

▲打开包装盒

▲揭掉路由器上的塑封后就能看到本体了

▲四根高性能天线,底部犀利的金色镂空比较吸睛

▲电源规格,19V 2.37A

▲超五类非屏蔽线

▲RT-AX88U正面,犹如一辆跑车蓄势待发

▲左侧是一个USB3.0接口,右侧是LED开关和WiFi开关

▲从左往右分别是USB3.0接口,千兆WAN口,8个千兆LAN口,WPS按钮,reset按钮,电源插孔,电源按钮

▲全家福
拆解

▲拆除天线

▲揭掉外壳后就看到内部的散热片了

▲拆掉顶部的金色挡板

▲主板正面照,有两块散热片负责给芯片区域散热

▲拆除散热片和屏蔽盖就露出内部的芯片了

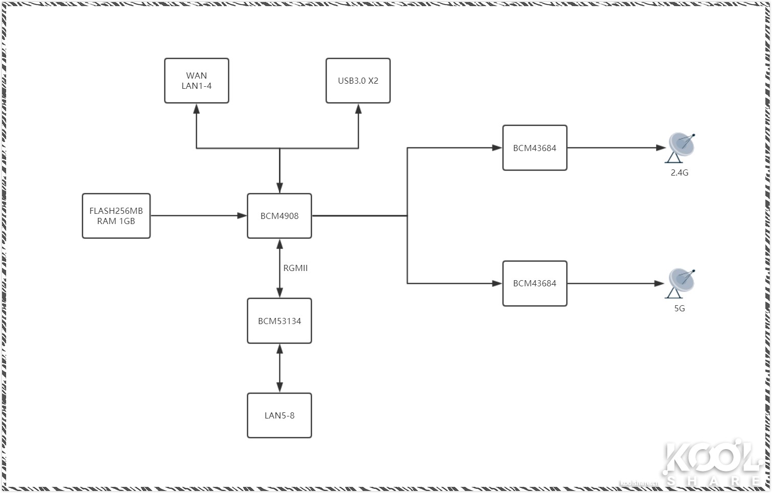
▲CPU是博通的BCM4908,4核心64位路由器处理器,主频1.8Ghz。左侧是NANYA NT5CC256M16EP,DRAM颗粒,大小为512MB,一共两颗组成1G RAM

▲BCM53134,千兆以太网交换芯片,这颗交换芯片负责Lan5-Lan8的4个端口,上联使用RGMII和CPU BCM4908相连

▲无线芯片,来自于博通的BCM43684,支持802.11ax,支持4x4 MU-MIMO,支持1024QAM

▲另一颗无线芯片,同样来自博通的BCM43684,两颗无线芯片分别负责2.4Ghz和5Ghz

▲主板背面,一块硕大的散热片横跨主板

▲拆除散热片和屏蔽盖

▲Flash芯片,来自Winbond,大小256MB

▲总结
固件
华硕的网页端设置路由器想必大家都很了解了,这次来介绍一下APP端怎么设置一台新的RT-AX88U

▲连接到ASUS路由器的WiFi,SSID默认不带密码,打开ASUS Router APP客户端

▲点击管理ASUS路由器,选择RT-AX88U,点击快速网络设置

▲RT-AX88U会自动检测宽带接入方式,例如这里我的宽带接入方式是PPPOE拨号,路由器就会提示输入ISP账号和密码

▲最后设置WiFi的SSID,路由器的登录账号与密码,点击完成

▲此时WiFi会断开,因为SSID变更了,重新连接上自己设置的WiFi SSID即可

▲重新打开ASUS Router APP客户端就能进入并管理RT-AX88U了

▲升级固件,以获取最新的功能和稳定性
由于APP客户端对无线设置的功能还不够详细,所以进入网页端查看下RT-AX88U的新功能

▲2.4G频段支持802.11AX

▲5G频段支持802.11AX,支持160Mhz频段
测试
测试平台硬件部分:
PC1 无线网卡:ASUS PCE-AC88,Intel i350t2v2,Intel 9260AC
PC2 无线网卡:ASUS PCE-AC88,Intel i350t2v2,Intel 9260AC
软件:
Windows 10 Pro安装所有必选补丁,关系系统防火墙
Endpoint 9.50
IxChariot 6.70
本次测试使用了如下测试脚本:
High_Performance_Throughput.scr。此脚本用于测试最大传输带宽
先来了解下路由测试结果几个相关名词:
Throughput,即路由吞吐量,表示路由每秒能处理的数据量。此数据越高越好
测试环境:
测试选择在家中,模拟大家日常使用的真实情况
说明:
使用3.0.0.4.384_5247固件,路由器开启WPA2加密

▲NAT单线程和十线程

▲LAN TO LAN单向单线程和十线程

▲LAN TO LAN双向单线程和十线程
802.11AX吞吐量测试。在这里使用一台RT-AX88U作为无线路由器,另一台RT-AX88U选用无线桥接(Media Bridge)模式,使用5G频段桥接上第一台RT-AX88U。两台RT-AX88U通过802.3ad链路聚合都与两台安装了Intel i350t2v2网卡的PC连接

▲Intel i350t2v2—802.3ad 2Gbps LAN—5G Media Bridge—802.3ad 2Gbps LAN—Intel i350t2v2拓扑图

▲5G TO LAN上行单线程和十线程

▲5G TO LAN双向单线程和十线程

▲5G TO LAN下行单线程和十线程
4X4 80Mhz吞吐量测试。这里使用到的网卡是PCE-AC88和Intel i350t2v2

▲拓扑图

▲5G TO LAN上行单线程和十线程

▲5G TO LAN双向单线程和十线程

▲5G TO LAN下行单线程和十线程

▲5G TO 5G单向单线程和十线程

▲5G TO 5G双向单线程和十线程
2X2 160Mhz吞吐量测试。这里使用到的网卡是Intel 9260AC和Intel i350t2v2

▲拓扑图

▲5G TO LAN上行单线程和十线程

▲5G TO LAN双向单线程和十线程

▲5G TO LAN下行单线程和十线程

▲5G TO 5G单向单线程和十线程

▲5G TO 5G双向单线程和十线程

▲数据汇总

▲图表统计
USB读写测试
将NTFS格式的EX1挂在USB 3.0接口下,测试RT-AX88U的USB 3.0接口的读写速度

▲802.3ad链路聚合有线读取速度113MB/S

▲802.3ad链路聚合有线写入速度109MB/S

▲使用PCE-AC88网卡,无线读取速度78MB/S

▲使用PCE-AC88网卡,无线写入速度55MB/S

▲使用9260AC网卡,无线读取速度99MB/S

▲使用9260AC网卡,无线写入速度85MB/S
802.11AX模式下的USB读写测试,在这里使用一台RT-AXR88U作为无线路由器,另一台RT-AXR88U选用无线桥接(Media Bridge)模式,使用5G频段桥接上第一台RT-AXR88U

▲拓扑图

▲802.11ax模式下,无线读取速度87MB/S

▲802.11ax模式下,无线写入速度59MB/S
信号测试

▲测试环境为江苏电信百兆宽带,签约下行500M,上行50M

▲Speedtest测试
RT-RX88U国别代码选择美国,发射功率控制选择100%

各房间大致面积说明
A:11平方米
B:15平方米
C:15平方米
D:40平方米
E:12平方米
F:5平方米(厕所区域,承重墙对信号质量的衰减有点厉害)
G:7.5平方米
测试工具为iphone7,测试软件为Airport实用工具和Speedtest

▲1号位置处2.4G、5G信号强度以及Speedtest测试

▲2号位置处2.4G、5G信号强度以及Speedtest测试

▲3号位置处2.4G、5G信号强度以及Speedtest测试

▲4号位置处2.4G、5G信号强度以及Speedtest测试

▲5号位置处2.4G、5G信号强度以及Speedtest测试

▲6号位置处2.4G、5G信号强度以及Speedtest测试

▲7号位置处2.4G、5G信号强度以及Speedtest测试

▲数据汇总
总结

▲作为AX6000M路由的首秀,RT-AX88U在无线性能上进一步提升。如果你是一个拥有双口的NAS,并且想要尝鲜802.11AX的用户,那么支持链路聚合的RT-AX88U是个不错的选择。虽然表面上比万兆旗舰GT-AX11000少了一个频段,但是换来的是更加亲民的价格