新快乐星球动画版
一、该片制作背景
据说2009年8月8日上午,芝罘软件园"省级软件园、省级信息服务业基地"授牌仪式烟台动漫基地举行。同时,总投资4000多万元的《快乐星球》动画片及动画电影项目举行签约,下一步,烟台动漫基地企业将参与制作。 签约后,河南超凡影视制作将联手烟台影动动漫有限公司,共同筹备制作国内首部大型科幻少儿动画电影《新快乐星球动画电影版之快乐星球大营救》和动画版《新快乐星球》系列剧四部。据介绍,未来3年,《新快乐星球》动画版系列项目将完成投资额4000万人民币,其中《新快乐星球》动画版四部200集,4600分钟,投资额3000万人民币;动画电影《新快乐星球动画电影版之快乐星球大营救》总时长169分钟44秒,投资额1000万人民币。
其中《新快乐星球动画电影版之快乐星球大营救》发布时间是2022年7月25号 ,制片时间是2017年11月,《新快乐星球》动画版系列剧四部,中的第一部第一集由2022年5月31号发布,第二部和第三部于2022年8月29号发布,新快乐星球动画版系列剧第四部于2022年10月15号发布,原本预计新快乐星球动画版系列剧第一部第一集于2010年发布因为特殊情况,没有发布。
二、该片的详情信息资料
中文名:新快乐星球动画版
英文名:New Happy Planet Animation
别称:新快乐星球动画版系列剧
制作年份:2010年
完结时间:无
首播时间:第一部原本2010年发布因为特殊情况没有发布,一直推迟到了2022年5月31号才发布(第一部第一集一部分)和2022年8月29号(第二部和第三部第一集一部分),第四部于2022年10月15号发布第一集和第二集一部分。
首播平台:哔哩哔哩视频网
其他支持*放播**平台:优酷视频、腾讯视频、西瓜视频
评分:10分
视频标签类型:科幻,少儿,喜剧,家庭,冒险,环境保护
是否参加B站平台活动:第一部没有参加,只参加了话题,只有第二部和第三部参加,并且第四部也参加活动
单集总时长:23分钟,四部合集总时长:4600分钟
动画片集数:200集(四部)合集总时长:76小时40分钟(四部)
制片地区:中国大陆 制片公司:影动圣火动漫有限公司
制作工作室:影动圣火动漫工作室
影片幕后信息:
片名:新快乐星球动画版系列剧四部全集
又名:快乐星球动画版系列剧四部
备案号:鲁影单证字【2022】第012号
备案单位:影动圣火动漫有限公司
备案工作室:影动圣火动漫工作室
备案结果:同意拍摄
备案时间:2023年3月
拍摄时间:2010年8月
制片日期:2022年3月

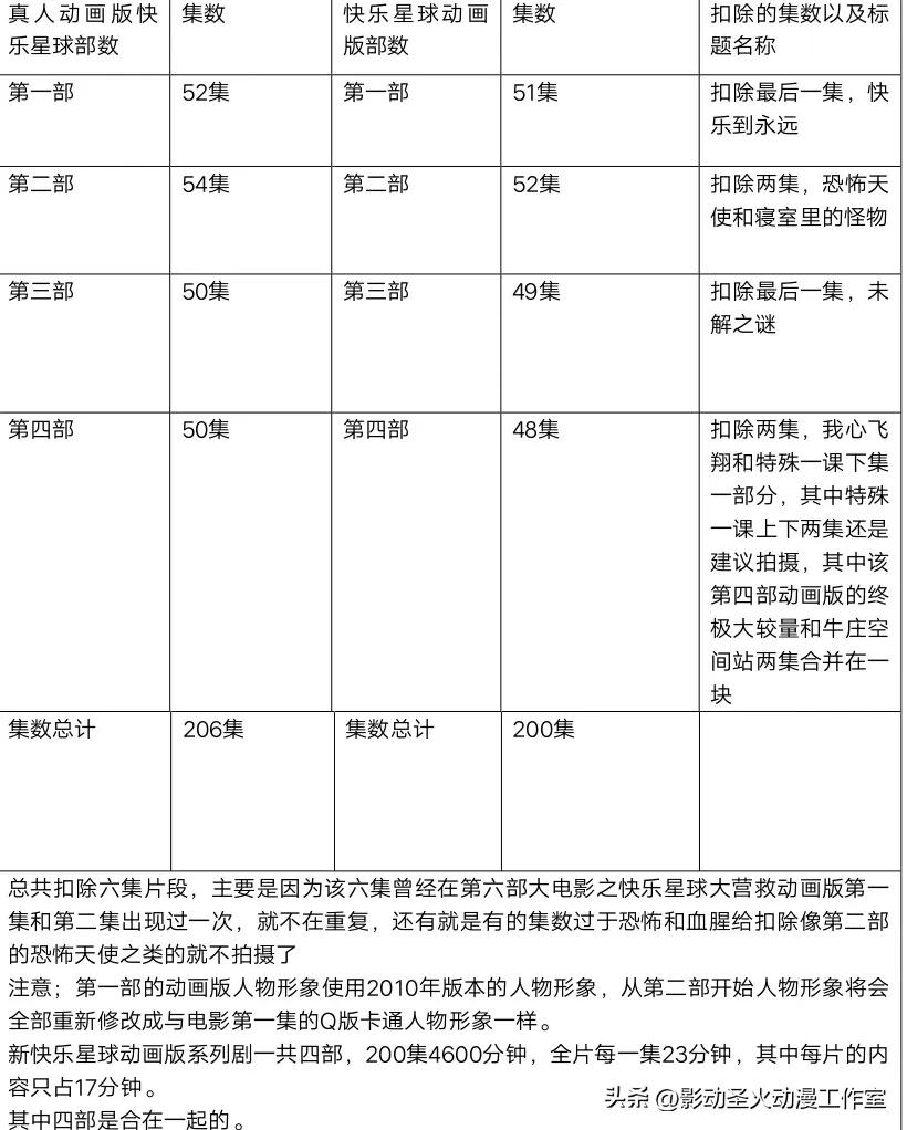
这是新快乐星球动画版系列剧四部的扣除的集数和标题表格

新快乐星球动画版系列剧四部的视频单集和合集总时长统计数据
三、四部音乐信息
主题曲:快乐小神仙(第二部影视原声)(四部合一)
插曲:小小少年
片尾曲:月亮船(四部合一),梦幻童年(四部合一)
附加歌曲:欢乐颂(伴奏开场白音乐)(第四部开头),中国功夫(第四部插曲背景音乐)
四、新快乐星球动画版系列剧四部的集数和标题
新快乐星球动画版第一部:第一集―第51集
第一集:电脑奇遇记
第二集:乐乐的烦恼
第三集:班长难当
第四集:诚实无价
第五集:面包风波
第六集:金色的羽毛
第七集:聪明的小侦探
第八集:神奇的眼镜
第九集:谁是假冒
第十集:仙人掌的报复
第十一集:生日礼物
第十二集:奇怪的哭声
第十三集:森林怪人
第十四集:我的日记我自己看
第十五集:难忘的五百万
第十六集:乐乐绝食了
第十七集:爱心巧克力
第十八集:神奇的电子书
第十九集:英雄小保姆
第二十集:魔力枕头
第二十一集:青蛙也疯狂
第二十二集:班里来了个留学生
第二十三集:网上较量
第二十四集:黄金战衣
第二十五集:危险克隆
第二十六集:星球保卫战
第二十七集:千钧一发
第二十八集:四一班的小树林
第二十九集:不要做小孩
第三十集:演讲风波
第三十一集:杞人忧天
第三十二集:吹出来的童话节
第三十三集:谁是我爸妈
第三十四集:追星一族
第三十五集:望父成龙
第三十六集:好老师坏老师
第三十七集:眼泪是咸的
第三十八集:开心老妈
第三十九集:失踪的四驱车
第四十集:智能足球鞋
第四十一集:逃出星球
第四十二集:都是作文惹得祸
第四十三集:机器人乐乐
第四十四集:紧急减肥行动
第四十五集:太阳鸟
第四十六集:漂亮的伞
第四十七集:万能钥匙
第四十八集:为鸟做个巢
第四十九集:人心好测
第五十集:不速之客
第五十一集:一封送错了的信
新快乐星球动画版系列剧第二部:第52―102集
第52集:超酷地球行 又名(艾克闯祸了)
第53集 :我要回星球
第54集:超级睡眠仪
第55集 :一天只睡五分钟 第56集 :这个冬天不怕冷
第57集: 出了毛病的基因转换器 第58集: 超级体验机 第59集:家长会风波
第60集: 代理爸爸 第61集:好玩的吹风机
第62集:真假杨阳 第63集:争着当"剑客" 第64集:自私神针
第65集: 姬老师偷走了宇宙神剑 第66集: 到底谁帮了谁 第67集:谁是真正的三剑客 第68集: 我对老师实话实说
第69集:我是篮球迷 第70集:宝贝失踪了上集
第71集:宝贝失踪了下集 第72集: 怕羞的女孩
第73集:拾金不昧的烦恼 第74集: 错别字风暴
第75集: 魔鬼妈妈 第76集: 厌食口香糖
第77集: 马虎克星帽 第78集: 记忆净化器
第79集:小狗寻主记 第80集:烟雾吸收仪
第81集: 孟老夫子的烦恼 第82集: 鸟语识别器
第83集: 超级宝贝大赛 第84集:"神童"梦波
第85集: 我最喜爱的老师
第86集: 补上这一课 第87集: 黑山的较量
第88集: 单亲孩子 第89集: 无声的舞蹈
第90集: 会讲故事的机器人
第91集 网络陷阱 第92集: 戴在身上的计算机
第93集: 神秘来信 第94集: 木乃病毒
第95集:消失的城市 第96集: 胖哥你吹吧
第97集:思维控制器 第98集:将计就计
第99集: 发现可爱 (与竞争可爱那一集合在一起)
第100集: 危机时刻
第101集: 寻找艾克 第102集: 永远是朋友
新快乐星球第三部集数和标题:第103集―第 151集
第103集:沙漠奇遇记(相遇) 第104集 航模比赛
第105集 首领二代 第106集 分数问题
第107集 地下球室 第108集 发财梦
第109集 家庭老师 第110集 赞美教育
第111集 周大管家 第112集 红灯绿灯
第113集 爸爸培训班 第114集 无字天书
第115集 二维空间 第116集 寻找记忆
第117集 哭泣的茜茜 第118集 唠叨妈妈
第119集 太空清洁工
第120集 时空旅行 第121集 学习机器
第122集 反恐精英 第123集 寻人启示
第124集 家有保姆 第125集 获奖的烦恼
第126集 网上大营救 第127集 形象大使
第128集 UFO 第129集 我的野蛮同学
第130集 难解的账单 第131集 天下本无事
第132集 快乐的假期 第133集 少年先锋网站
第134集 临门一脚 第135集 钥匙
第136集 一诺千金 第137集 插班生
第138集 哪吒回来了 第139集 美丽的蔚蓝色
第140集 当一天英雄 第141集 晓航替身(上)第142集 晓航替身(下)第143集 兴趣小组第144集 星球*变政** 第145集 楼兰故事
第146集 危机四伏 第147集 寻找太阳石
第148集 外星来客 第149集 突袭行动
第150集 楼兰之旅 第151集 绝地反击
新快乐星球动画版系列剧第四部集数和标题:第152集―第200 集
第152集 今天我倒霉 第153集 不可思议的事儿 第154集 神奇的药丸 第155集 我想要的生活 第156集 爸爸妈妈给我的第一份礼物
第157集 谁砸的缸 第158集 好人难当
第159集 小记者风波 第160集小爸爸大儿子
第161集 纯属意外 第162集 文明监督仪
第163集 闹闹不见了 第164集 麻辣老妈
第165集 老爸待岗了 第166集 谁来当主角
第167集 君子一言 第168集大侠是怎样练成的
第169集 妈妈的生日 第170集 成人之美
第171集 上面来了个检查团
第172集 拯救游戏迷(上)
第173集 拯救游戏迷(下)
第174集 特殊一课(上)
第175集 特殊一课(下)(节选一部分,建议拍)
第176集 童心不可欺 第177集 PK进行曲
第178集 趣味运动会 第179集 开学学堂
第180集 一诺千金 第181集 新孟母三迁(上) 第182集 新孟母三迁(下)
第183集 迎接考试 第184集 考题泄密之后
第185集 六一班的小秘密
第186集 问题女孩 第187集 孩子无错
第188集 烦恼垃圾箱
第189集 面对烦恼
第190集 梦境复原机
第191集 超级时装秀
第192集 我要当超人
第193集 超人也烦恼
第194集 爱心无价
第195集 我不是差生
第196集 考试综合征
第197集 最后一课
第198集 科技馆历险记
第199集 终极大较量
第200集 牛庄空间站(上)
五、网络名人评价

这是我方剧组工作室在凤凰资讯里找到了一张由2012年张导在该平台发表了一个文章中正好提到了新快乐星球动画版系列剧四部的评价
六、我方剧组工作室对四部作品的评价
通过这几年的调查可以看出通过不同的网络平台中的新快乐星球动画版系列剧的话题热度开始大量激增,并且还是与真人动画版快乐星球话题的热度相差太远了,从2010年开始时隔了12年,新快乐星球动画版系列剧第一部才正式在b站发布,原本预计是2010年发布,因为种种原因迟迟没有发布,一直推迟到2022年,其次是第二部和第三部也同时在今年发布,最晚发布的是第四部,其中新快乐星球动画电影版之快乐星球大营救动画版由2010年备案,2012年拍摄,2017年制片,一直到2022年7月25号在B站发布,并且该片的总*放播**量很快就要突破1000,预计今年年底完成任务,新快乐星球动画版系列剧第一部,需要到明年1月份才能完成突破1000,随着时代的变化快乐星球动画版也跟着时代而变化,尤其是画风和音质问题已经得到了质的提升,我方剧组工作室希望明年会更好。
七、相关新闻报道

这是烟台大字报2009年的有关于动画版快乐星球的新闻报道

这是来自快乐星球吧的有关于动画版快乐星球的新闻报道