从14000多亿暴跌至1900亿左右,市值足足蒸发了近九成,这个过程用了多久呢?才短短一年多的时间,最近似乎人人都在问,恒大真的要完了吗?

这几天,恒大财富爆雷的消息传遍网络,不少购买恒大理财产品的投资者包围了恒大总部和恒大各地的办事处,讨要说法要求还钱,这个时候,恒大许家印站出来说,一定会公平公正的实现兑付,一分钱都不会少,但很快就被打脸了。
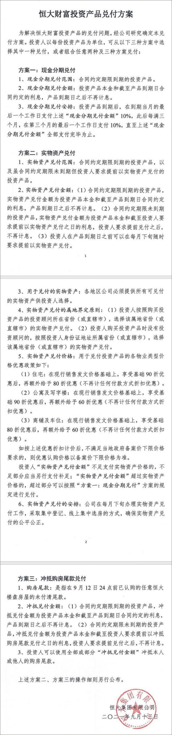
恒大财富给出三种兑付方案:
方案一为现金分期兑付。投资产品到期后,在到期当月的最后一个工作日支付上述“现金分期兑付金额”10%,此后每满三个月,在第三个月的最后一个工作日支付10%,直至上述“现金分期兑付金额”全部支付完毕为止。
这意味着,投资者在到期之后,最快27个月才能拿回全部本金加利息,利息以到期日为止,到期之后不再计息。
方案二为实物资产兑付。恒大各地区公司提供所有可兑付的实物资产供投资人选择。住宅为现售价格9折优惠基础上再打8折;公寓和写字楼为现售价格9折优惠基础上再打6折;商铺与车位为现售价格8折优惠基础上再打6折。
方案三位冲抵购房尾款兑付。购房尾款是指在9月12日24点前已认购的任意恒大楼盘房屋的未付清尾款。

恒大集团表示,投资人可以从以上三种方案中选择其中一种兑付,或者组合任意两种及三种方案兑付。
但春江水暖鸭先知,恒大的高管们自然是知道内部是怎样的一个紧迫的形势,五月份,恒大金融总经理杜亮购买了730万的金融产品,要到2022年才到期兑付,可投资期呢,只有短短四天就被赎回了,你知道是怎么实现的吗?他的操作是自己给自己批准,通过恒大的另外一名高管唐法峻,他的100万同样也是2022年到期,但在今年的7月28号也提前兑现。可怜了那些后知后觉的恒大普通的员工和外界的投资者们注定要踏上,漫漫的*债讨**之路!
不只是恒大财富的问题,最近的恒大是屋漏偏逢连夜雨,新闻一个接一个,每一个都像重磅*弹炸**,炸得恒大难以招架!
今年6月以来,许多金融机构就嗅到了危机,首先跳出来调的恒大的信用评级,有的甚至是从B加一路掉,到了CC-,一个月后,银行也开始落井下石了,广发银行宜兴支行请求法院冻结恒大地产1.3亿元的资产,引发了市场的极大恐慌。
8月19号,央行和银保监会约谈了恒大高管,要求恒大积极的化解债务风险,维护房地产市场和金融稳定。这意思非常明显,就是说,恒大持续的债务危机已经到了不得不解决的局面,那么恒大的债务到底有多大呢?
目前没有一个确切权威的数据,有人说是一点九万亿,也有说是2万亿以上,总之,恒大的欠债足够惊人,以至于千千万万买了恒大房子的人都开始担心崩盘,烂尾数据显示,在全国还有数百个没有完工的项目,停工的楼盘也不少。
前些天,许家印带领八个副总裁签了军令状,确保正常交流。可是以恒大目前的形势,这种承诺怎么能够让人安心?
在很多人的眼里,恒大一直是财大气粗的暴发户形象,怎么就在一年之间变成了穷苦兮兮的破乞丐了?遥想2009年,恒大成功在香港上市,许家印凭借422亿身家登顶中国内地首富,春风得意马蹄疾,腰系爱马仕的许皮带,又是上会又是登城楼,一时风光无二,不过被胜利冲昏头脑的恒大,这些年迈的步子,那不是一点点。
2010年,喜爱足球的许家印花了1亿,买下广州足球队,豪掷近三千万欧元,相继两次签约国际名帅里皮,接着又是高薪聘请外援,恒大球员一个个都住上了豪宅,开上了豪车,很快夺得了亚冠和全国冠军。但是这种*跃进大**模式,一旦没有巨额资金输血,弊端立马显现,最近,恒大足球就传出要退出中超,面临被托管的境地,投资足球的房企不止恒大一个,大连万达、华夏幸福、河南建业如今都成了同病相怜的小伙伴。


恒大还推出过一款饮用水,名叫恒大冰泉。2014年出道即是巅峰,20天内投了13亿的广告费,农夫山泉钟睒睒靠卖水卖出了个首付,可许家印硬生生地卖成了首“付”,为什么呢,因为它定位高端,一瓶水卖四五块钱,普通老百姓消费不起,三年巨亏40个亿,最后不得不以低价18亿卖出,今年3月,恒大又回购了股权,要回来干嘛呢,准备重新上市!

2018年,恒大又盯上了时髦的新能源汽车,他跑马圈地的战略是三年重金投入294亿,在今年上半年的上海车展上,恒大汽车一口气亮相了九款新车,可何时量产,现在还是个未知数,恒大为什么执着造汽车?
在2016年房住不炒的政策大环境下,房地产行业的黄金20年已经过去。许家印押注汽车行业这个高收入、高利润和高杠杆的模式,但造汽车不是一个简单的活儿,没有完善的产业链和时间沉淀,光靠砸钱难以砸出个成功的品牌来,恒大一边高调宣布造车,另一边,却以恒大汽车的名义大肆地拿下住宅和商业用地,这不禁引起了人们的质疑,到底是跨界拖垮了地产,还是依靠跨界来为地产融资呢?不管怎样,随着去年八月份国家出台房企融资三条红线,这就像是一阵大风刮飞了恒大的地铺,危机被彻底暴露出来了,强监管之下,恒大是没法通过借新债还旧债的方式来维持现金流了,那恒大只能够断臂求生,可过去的一路高歌之下,这摊子想及时收缩谈何容易!

有人说,当年万达就遭遇过巨大资金危机,他最终从那场危机中活下来了,那今天的恒大能否抄作业呢?答案是,做法可以参考,但是效果恐怕不会太乐观!要知道,2017年万达债务是4000多亿,但如今,恒大是他的近五倍。
万达拥有自己的优质资产,主业经营很成功,而且能够迅速果断地变卖资产,虽然说恒大一年多来通过打折的方式卖了几千亿的住房,但人们早就不信了,已买的都担心交房,接下来还有多少人肯接盘呢?当时,万达回笼资金有实力雄厚的接盘方,融创和富力一次性接收了万达600多亿的资产,如今恒大天价般的债务不是一般的企业能吃下的,没有永远成功的企业,只有属于时代的企业,步子迈得太大,不能让无辜的人买单,倾巢之下,影响的是千千万万个家庭,但愿恒大的这场劫难,最终有一个大家都能够接受的解决方案!
资本市场上,恒大的股价也在恒大财富出现兑付问题后大跌。
9月13日,中国恒大(03333.HK)大跌6.91%,每股报3.37港元;9月14日上午,中国恒大继续大跌9.79%,盘中已经跌破3港元,最低至每股2.98港元。