①

每个城市都有很多地方,能留下很多回忆。并不一定是公园、游乐场、商场、老街、还有可能是其他地方, 比如批发市场 。
平湖农副产品综合批发市场,相信对很多人来说,都有很多的回忆。 这里不仅仅是批发,也兼具零售。
笔者小时候就经常跟妈妈来这里打菜籽油,买厕纸,买锅碗瓢盆等各类生活用品。逢年过节,单位里发雪碧可乐饮料券,也会来批发市场指定店领取。顺道采购零食,水果,瓜子花生等,去的次数不比超市少。周边有邻居办喜事,也都会来这里采购喜糖。

读初中时,就会自己跑来这里淘文具。买各种花式的笔、买好看的本子、买教师节的卡片等,在类似海成优品这种集成店开业前, 批发市场的文具店和新华书店便是最好逛的地方了 。
批发市场是距离生活最近的地方,藏着老百姓日常生活中最鲜活的一面, 市井生活的温馨和烟火气 ,可以说在批发市场里体现得淋漓尽致。

平湖农副产品综合批发市场 位于平湖老城区 、环北二路与曹金路交叉口,地理位置优越,周边小区众多,来往便利、人流量大。
TA是我市农副产品流通的主要集散中心,主要分为两个部分:曹金路 西侧 专门卖蔬菜、水产,每天凌晨这里门庭若市,路的 东侧 主要卖水果、粮油、副食品等。


这个批发市场到目前已经营了20多年,承载了无数平湖人的回忆。而有消息称, 未来可能搬迁到其他地方 ,市中心的批发市场将退出历史舞台。那会搬到哪里,市场经营户和老百姓都怎么看呢?
②
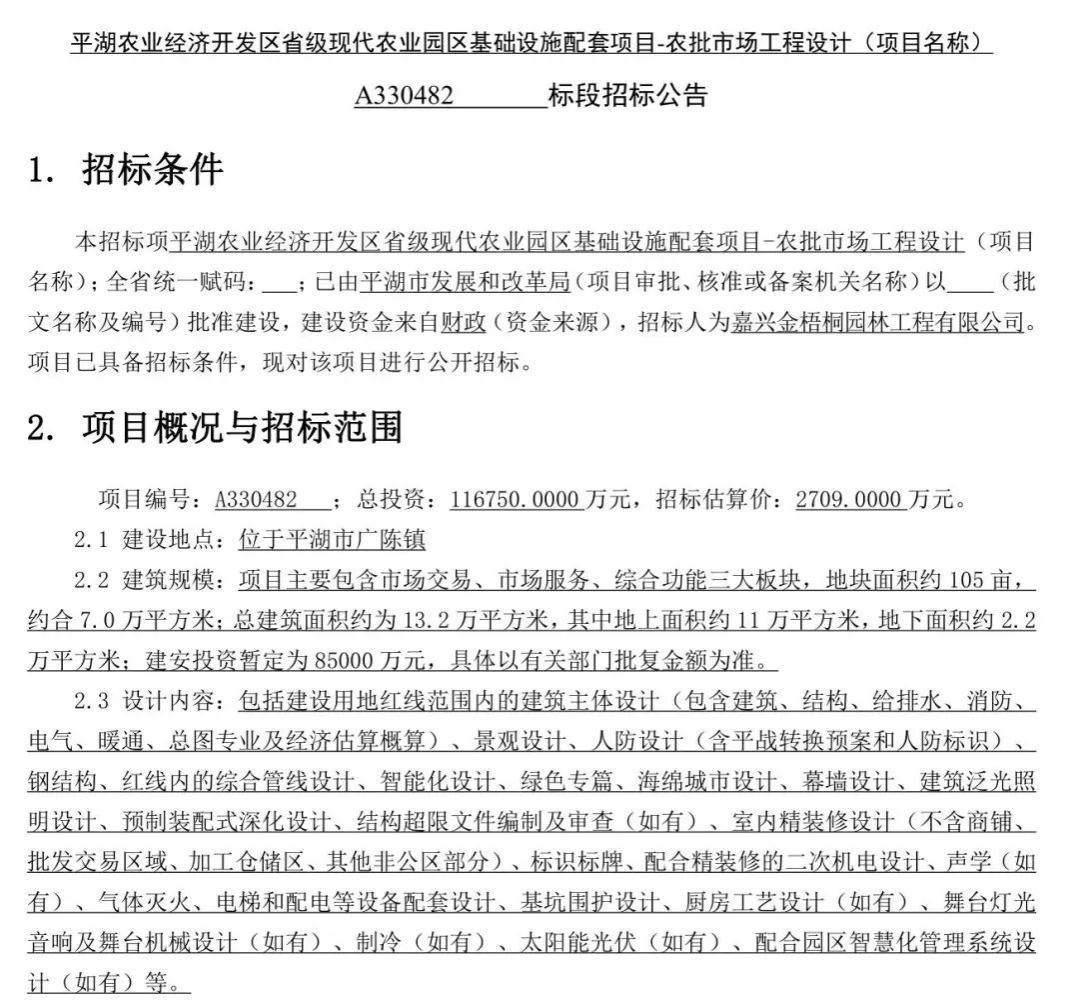
今年3月,《平湖农业经济开发区省级现代农业园区基础设施配套项目—农批市场工程设计》招标文件在市公共资源交易中心网站上进行 公示 。

整个项目以 长三角农博汇 现代服务业项目为龙头。“长三角农博汇项目”被列入我市到2027年全面建成的“十大标志性”工程之一。
十大标志性工程 :沪平盐城际铁路建成通车、南河头历史街区完成开发并全面对外开放、明湖科创岛科创要素加速集聚、九龙山旅游度假区焕发新活力、独山港海河联运枢纽体系基本建成、城西运动飘带区域美丽蝶变、青影绿廊城防工程全面发挥效益、航天八院平湖基地打造前沿科技中心、 长三角农博汇建成运营 、东方公园成为科教休闲城市新地标。

该项目位于广陈镇,乍兴公路以东、广平公路以北,离现有的平湖农批市场约7-8公里。 驾车约16分钟车程 。
新的农批市场周边交通非常便利,沪昆高速、亭枫高速、沈海高速等高速公路环绕,项目离建设中的省道S302直级距离0.5公里,随着2022年沪平城际铁路的开工建设, 区域交通优势将进一步凸显 。
为何择址广陈?
要知道广陈有一个响亮的名字—— 平湖农业经济开发区 。广陈已成功创建成全国农业产业强镇、省级现代农业园区。也被称作平湖农业硅谷, 农创高地 。

随着科技型、示范型、集约型、高效型、生态型的现代农业发展模式不断地深入,平湖农业经济开发区构建起了涵盖种子种源、科学种植、农业装备、农业服务、农业观光的 新型农业全产业链 。
这些年,平湖牢牢抓住历史机遇,持续放大背靠上海的优势,在多个产业平台上实现与上海的深度合作,其中之一便是全省首创的 平湖农业经济开发区 。平湖不断深化长三角一体化发展,合作打造长三角一体化的农产品流通交易平台—— 农博汇项目 ,一期总投资约 8.7亿元 。

项目实景
长三角农博汇项目总规划占地面积约314亩,其中一期用地面积约105亩,相当于10个足球场那么大(一个标准足球场约10.7亩);二期用地面积约117亩,三期用地面积约92亩。从招标公告看,其中的这个农批市场工程地上建筑面积约11万平方米, 主要包含市场交易、市场服务、综合功能三大板块 。
③
据悉 :项目将建设成平湖市现代生活*服务性**业基地,打造农开区(广陈镇)前港片区商贸流通特色*服务性**业新城镇,打造服务虹桥商务区南向扩展带的农产品和生活用品专业市场(上海4+平湖1)。
项目主要从事产地农产品和调运农产品一级批发销售 ,普通生活用品、进口食品(高蛋白)、特色水产批零经营销售,集冷链物流、中央厨房、商务会展、休闲餐饮等于一体。

项目建成后将承接平湖市区老农批市场转移搬迁的批发业务 ,是浙北地区以及上海农产品供应保障的民生工程,将成为推动长三角一体化、乡村振兴与农业农村发展的重要载体。
那新的长三角农博汇什么时候建成,老批发市场什么时候搬迁呢?新项目预计今年四季度开工,同时作为2027年全面建成的“十大标志性”工程之一,想必4年后会建成开业, 老批发市场在4年后迎来新生 。

说实话,老批发市场盛满了很多人的回忆。尤其是这里几年如一日,持续扎根的经营户们。面对未来可能到来的搬迁,他们也是感慨万分。有担忧,也有期待,有迷茫,也有冲劲。
担忧,来自于市场搬迁带来的变动,原批发市场位于老城区,人流量大,熟客多,生意会有保障,搬到乡镇的市场,难免会减少很多客户。当然也有期待, 市场更大了,环境更好了,面对的又是长三角地区的客户,或许自己借助这个平台也能做大做强 。不过真到搬迁的时候,更多的情绪应该来自不舍......
对老百姓来说,也是矛盾的心情,一方面,采购便利的批发市场如果搬迁到广陈,那便利度就大大减弱;另一方面,随着城市的快速发展,也是期待有更好更大的平台更优质的服务。
那么,你怎么看呢?在批发市场又留下过哪些美好回忆呢?
欢迎在评论区留言,一起讨论下吧~