从比地招标网获悉,#姜堰区#新建三水小学及幼儿园建设项目工程总承包正在进行招标,具体招标内容如下:#小学##幼儿园##泰州#

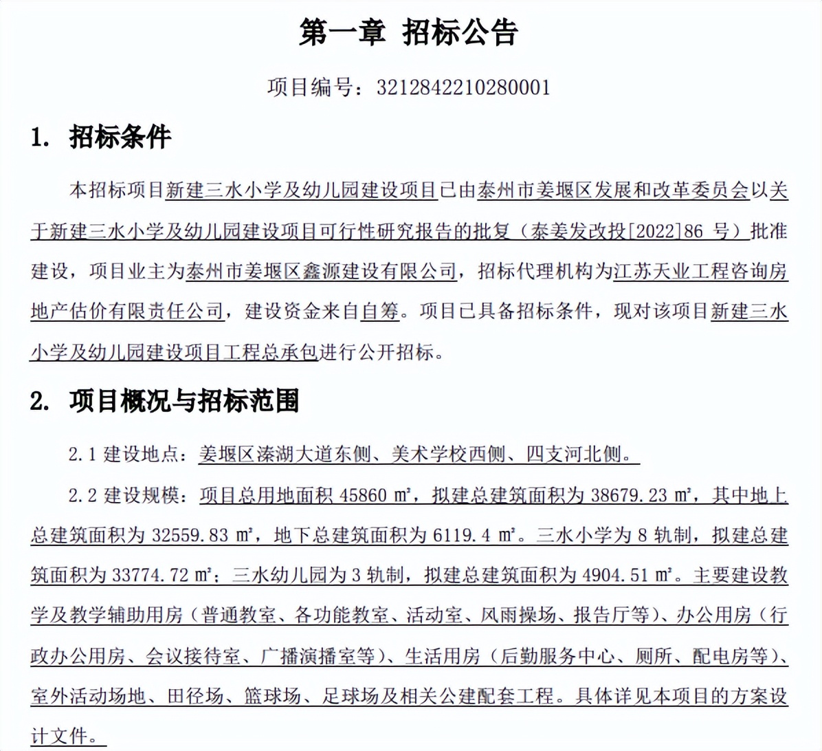
1、招标条件
本招标项目新建三水小学及幼儿园建设项目已由泰州市姜堰区发展和改革委员会以关于新建三水小学及幼儿园建设项目可行性研究报告的批复(泰姜发改投[2022]86 号)批准建设,项目业主为泰州市姜堰区鑫源建设有限公司,招标代理机构为江苏天业工程咨询房 地产估价有限责任公司,建设资金来自自筹。项目已具备招标条件,现对该项目新建三水 小学及幼儿园建设项目工程总承包进行公开招标。

2、项目概况与招标范围
2.1 建设地点:姜堰区溱湖大道东侧、美术学校西侧、四支河北侧。 2.2 建设规模:项目总用地面积45860㎡,拟建总建筑面积为38679.23㎡,其中地上总建筑面积为32559.83 ㎡,地下总建筑面积为6119.4 ㎡。三水小学为8轨制,拟建总建筑面积为33774.72 ㎡;三水幼儿园为3轨制,拟建总建筑面积为 4904.51 ㎡。主要建设教学及教学辅助用房(普通教室、各功能教室、活动室、风雨操场、报告厅等)、办公用房(行政办公用房、会议接待室、广播演播室等)、生活用房(后勤服务中心、厕所、配电房等)、 室外活动场地、田径场、篮球场、足球场及相关公建配套工程。具体详见本项目的方案设计文件。

2.3 招标范围及标段划分:
标段名称:新建三水小学及幼儿园建设项目工程总承包;
发包内容:初步设计+施工+采购 新建三水小学及幼儿园建设项目总承包范围内的设计、施工、采购等,直至本项目竣工验收(综合验收)合格,完成办理项目的各类报建、报批、结(决) 算审计、交付使用、保修等工作。
合同估算价(万元):21300;
计划工期:730天。
资格预审文件获取时间:2022年11月23日12时00分至2022年11月28日12时00分。
递交资格预审申请文件截止时间(申请截止时间,下同)为2022年12月05日09时00分。
更多招标信息请登录比地招标网查看!