
荔湖,已经成为增城公办初中最强学区! 近几年,优质的教育资源不断往荔湖倾斜,就在昨天,板块的教育资源又添重磅利好!
昨日,增江荔湖教育指导中心公布了关于增城区 增城中学初中部(荔湖校区)(暂名)招生地段划分 的公示。
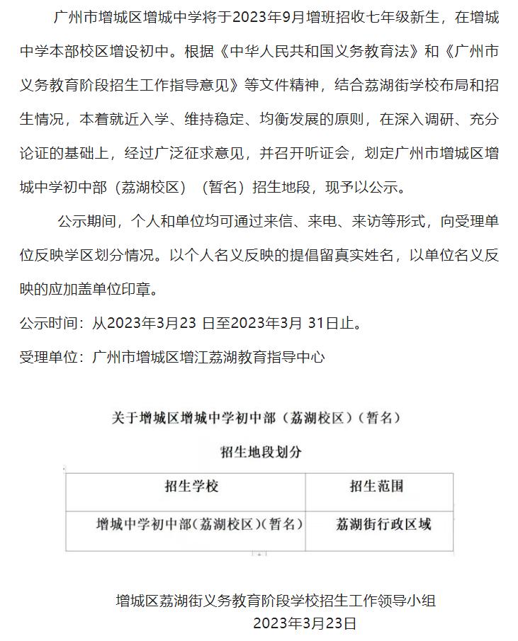
公示指出, 增城中学将于2023年9月增班招收七年级新生 ,在增城中学本部校区增设初中,增城中学初中部(荔湖校区)(暂名) 招生范围为荔湖街行政区域 。
公示时间:从2023年3月23 日至2023年3月 31日止。

原文如下:

随着增中初中部荔湖校区的加入, 荔湖片区已经变成了增城公办初中最强片区!
公办华附+执信
荔湖教育资源利好叠加
显而易见,近年来,荔湖板块的教育资源,真的是越来越优秀了。
2021年9月,执信中学增城实验学校正式开学 ,这是增城区与执信中学合作打造的公办学校,小学校区规模为48个班,初中校区规模为48个班。

图源:增城区融媒体中心
2022年9月,华南师范大学附属中学增城学校迎来首批小学一年级和初中七年级新生。
该校是华南师范大学附属中学与增城区政府合作创办的一所九年一贯制公办学校,设置54个班,初中24班,小学30个班。这也是继天河华附本部后,广州第二所公立华附!

图源:华南师范大学附属中学增城学校公众号
另外,从2021学年开始, 黄冈中学广州增城学校 (现改名为:广州市黄广附属学校) 委托管理荔湖街三联小学 。(来源:增城教育)

今年,荔湖街道还将新增一所公办小学, 中建星旅翰鸿雅苑代建公办小学(暂名)拟于2023年9月正式招收一年级新生 。学校按42个班规模规划,能提供小学学位1890个。

三大甲级医院
荔湖医疗配套崛起
不仅仅是教育资源,荔湖板块的医疗配套,实力也逐渐增强。
首先, 2022年9月,广州市妇女儿童医疗中心增城院区正式投入使用 ,这是全亚洲最大的妇幼医院。门诊能力5000-7000人/日、床位1000张。
增城院区将与广州市中心区域四院区(珠江新城院区、儿童院区、妇婴院区、白云院区)配备同质的医学人才。

同样是 2022年9月,广州黄敏正骨医院(广州正骨医院增城院区)在荔湖街正式动工 。
拟打造为集三级骨科医院、康复保健、教学、科研、预防及国际医疗交流为一体的康养综合体,并预计2025年投入使用。带来500张床位数。

项目投入运营后,将致力于总结和推广中医骨科的手法标准,择机成立黄敏正骨手法研究院,并逐步引入国家重点研发项目,争创华南地区首个个性化假体快速成型3D打印创新示范基地。
另外,荔湖新城板块还有三级综合医院—— 前海人寿广州总医院,目前也已经投入使用 。

环境优美,交通便利
荔城购买力逐渐西移到荔湖
荔湖板块的环境优美。如今一到周末,很多家长都会带着娃到荔湖公园放风溜娃,十分热闹。
荔湖片区也将争取创建国家4*级A**旅游景区 ,总投资20000万元。拟通过新建及改造升级的方式优化荔湖及其周边公共配套设施,新建美观并富有增城本地特色的交通碧道,设立游客接待中心、人造景观、休闲旅游设施、风情街、小吃街等旅游配套设施。

图源:增城区融媒体中心
另外, 广州市国家级青少年足球训练基地也落户在荔湖 ,除了满足专业足球训练和比赛需求,该基地建成后还将实行惠民政策,满足对市民开放足球场地的需求。

说到交通条件,荔湖板块也同样优秀,板块内拥有 地铁21号线 ,主干道 荔新公路、新城大道 等。商圈有 万达商圈 ,休闲购物方便。
逐渐地,房产君也发现, 不少原本住在荔城的街坊,也会把目光转移到荔湖板块 ,在荔湖购房。尤其是 执信片区荔城客户占比不断提升 , 这是为什么呢?
总体而言,执信片区有 公办执信学校、公立妇幼医院、地铁21号线、广汕公路 等优越配套,十分宜居。

2022年,荔城板块新项目共卖出 644套 ,而荔湖板块的新项目共成交了 1211套 , 足足是荔城板块的2倍 。(来源:克尔瑞)
抛开荔城板块新房供应少这个因素,如今, 荔湖板块的教育、医疗、交通等配套确实是吸引了越来越多原来荔城的客户 。
目前,荔湖板块的新项目主要有佳泽园·帝景中央、中建联投学府悦城、华润置地润悦、保利中海金地·大国璟、国贸学原、创基天璟、合景臻湖誉园、合景·臻尚溋府、碧桂园云樾江湾、华侨城·云尚、华侨城·湖岸等。
相比荔城,你会更喜欢这样的荔湖吗?你会选择在这里买房吗?