抖音直播策划全攻略(含流量获取+脚本流程+直播话术)
直播行业如火如荼,关于如何把握整个直播间的流程,如何策划一场有吸引力的直播,相信大家看完今天来自@Tangowin的这篇文章一定会收获满满。
1
达人直播
在整体把握直播策划之前,我们首先要了解达人直播可以拆解为哪几个要点,那就是:流量获取、主播能力、脚本&话术、互动氛围。
流量的获取可以通过多种方式,包括 短视频预热、增加直播间封面、标签和直播间的契合 来进行直播引导等等。
同时,主播要具备引导力、感染力和优秀的节奏把控能力。直播间的脚本、话术也需要进行系统的设计。在直播过程中,直播间的互动氛围也至关重要。

下面让我们具体地来解析这几大要点:
2
流量获取
一、直播预热
直播预热分为个人信息预热和短视频预热,主播可以通过修改自己的账号信息,比如将直播讯息和要点加入,或者在作品中发布直播预告短视频来实现预热。

二、封面标题如何设置?
直播间的标题设置一定要做到简洁有力,字数最好控制在10字以内,要展示出直播商品的独特卖点,从而引导点击。另外,直播的封面一定要为尺寸为1:1的高清方图,保证不会被裁减,同时体现直播的质量。

三、开通巨量千川买流量
普通商户粉丝量不多,没有足够的热度积累,可以开通广告后台-巨量千川,投放直播广告向直播间引流。

巨量千川是巨量引擎旗下的电商广告平台,为商家和创作者们提供抖音电商一体化营销方案。巨量千川是抖音新推出的智能营销平台,整合了DOU+、鲁班、feed等多种电商广告能力,既能站外引流,又能内部导流。巨量千川,是为了满足日益增加的电商类客户需求,把短视频带货和直播带货的推广方式整合到一起的一个电商推广后台。
对于商家而言,千川的后台操作难度下降,能够缩减投入精力,让投放和运营更为便捷。以往做推广,商家可能要注意研究DOU+,鲁班,feed流等各自功能有何不同,玩法如何,还需要针对不同功能注册不同的账号,巨量千川的上线后,只需要注册千川一个平台就可以,所有的功能都在里面。

总的来说。
巨量千川=DOU+ +鲁班+直播带货+短视频带货+各种电商广告环节。

巨量千川后台
巨量千川是为抖音小店商家服务的广告营销平台,只做闭环电商,不包括引流电商广告(向淘宝天猫引流等等)。
(如何开通巨量千川可+V:Tangowin)
3
直播带货
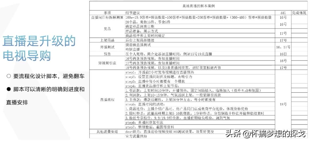
一、脚本的重要性
一场好的直播绝不是能够速成就达到的,需要达人付出更多的耐心。在直播前最好制作一个脚本,不但能保证直播的稳定,还能够方便主播控制节奏,提前准备脚本还可以保证直播间达到良好的氛围营造。

直播和过去的电视导购有着异曲同工之妙,所以直播脚本的设计可以参考电视导购的流程,设计流程化的脚本,避免翻车。下图为一个脚本设计的案例。

脚本案例
二、直播流程案例
除了脚本,我们还可以拟写一个大致的时间安排,即直播流程,流程中应包括具体的时间段、直播内容和人员安排,方便主播在直播中把控节奏。

三、货品组合
当一场直播中涉及到多个货品时,货品的组合、上架节奏也是很重要的,能够有效地hold住直播间的氛围。

4
直播话术
一、话术的重要性
直播时,主播的话术要做到“精准提炼,适时表达”。
直播间中,主播的口播是成交转化的关键因素,主播讲解的专业度直接影响了观众对其货品的信任度。
除了专业度,直播间的气氛也会影响观众驻足。
总而言之,在有“梗”的前提下,把商品讲解清楚,这个直播的话术就算成功啦!

二、单款产品话术模板
下面是一个十分钟的话术模板,各位同学可以根据这个模板来试着讲解一下自己直播间的单款产品。

三、标准化话术的设计要点
每个主播也可以在自己的直播话术中加入一些设计和小巧思,标准的话术表达包括对产品的专业介绍+主播的情绪促单+肢体化的配合。三者都做到能够保证直播间即专业、又充满氛围。

四、如何使用互动玩法
互动玩法首先要做到人员配合,即主播和助理的配合。

保证良好的配合之后,就可以使用一些主播与粉丝之间的互动玩法了。

这里要提醒大家一句,想要达到完美的互动效果,不要忘记以下五个注意事项。

5
氛围
有的同学可能会好奇,直播间的氛围有那么重要吗?为什么要营造氛围呢?
营造良好的直播间氛围,不光可以延长用户停留,还可以诱发观众的从众心理,促进订单成交。

了解的氛围的重要性,下面我们会告诉大家如何从主播和助理两个维度来提高直播间的氛围感。


6
课堂小结
最后的最后,为了方便大家理解,我们准备了课堂小结,为大家总结直播的几大策划角度,请一定熟记于心哦!
