一、国内数控系统发展概况
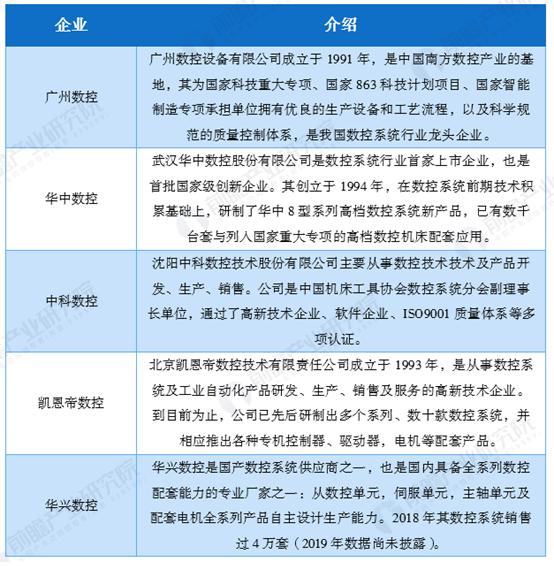
总的来看,国内数控系统市场规模约500亿左右,随着近年的发展,国产数控系统的认可度逐步上升,目前国产数控系统厂商约30多家,以华数、广数、凯恩帝等为代表,其中华数、德科偏向于发展高端,广数、北京凯恩帝等偏向于发展中低端。国产高端数控系统的市场占有率目前约20%左右。下表为国产数控系统典型厂家简介。

二、华中数控分析
2.1 发展历程概述
1986年,时任华中工学院院长的黄树槐教授,带队前往日本考察,深感数控系统受制于人,回国后,他集中全校有关数控力量,组建了数控技术研究所,基于工业电脑的集成数控系统这一方向进行攻关。
1992年,时任华中大机械学院院长的周济教授接手数控技术研究所。

1993年,拥有自主知识产权的华中Ⅰ型数控系统问世,实现了国产高性能数控技术的突破。

1994年,华中大创设华中数控,将成果产品化。
1996年,陈吉红担任华中数控总经理,并兼任学校数控技术研究所所长。

1998年,华中数控增资扩股,注册资本扩展到5877万元。
1999年,数控研究所,成长为“国家队”——国家数控系统工程技术研究中心。
2000年,华中数控完成股份制改造。
2001年,华中Ⅰ型数控系统获国家科技进步二等奖,成为迄今为止国产数控系统获得的最高国家级奖项。同年,华中数控成为一个规范的拟上市公司,并被授予“百家国家高技术产业化示范工程企业”;是年9月,华中数控投资9000多万元,建成了占地60亩的新生产基地,形成了高性能数控系统产业化示范生产线、先进的研发中心和质检中心,成为中国数控系统的主要产业化基地。
2004年,华中数控与国内著名机床厂,如大连机床厂等50多家机床厂的车床、铣床、加工中心实现了批量配套应用。这一年,华中数控的产值达到1.4亿。
2005年,华中数控产值达到2个亿。
2008年10月23日,美国无端指控华中数控等3家中国公司违反其国内法,对3家公司实施制裁。
2009年,我国启动“高档数控机床与基础制造装备”国家科技重大专项,在重点企业应用、验证国产数控系统。
2011年,华中数控在深圳创业板上市。
2016年,华中8型数控系统研发成功。中国机械工业联合会组织的鉴定会认为,该系统达到国际先进水平。
2019年,华中数控在全球率先将人工智能芯片植入数控系统,中国新一代智能数控系统华中9型在汉造出样机。
2.2 小故事
2.2.1 沈飞机床改造
2013年,在04专项的支持下,沈飞成为军工领域首家率先更换国产数控系统的单位,华中数控采用“华中8型”完成了对第一台进口辛辛那提三轴加工中心的国产化改造。
但即使是改造,也没有那么简单和顺利。由于该机床是最后精加工阶段的设备,数控系统的任何缺陷,均可能导致昂贵的加工件报废。试生产阶段就曾导致一个钛合金零件的报废,使沈飞损失几十万。华中数控通宵排查后确认,是老机床上原有的一根电缆老化,导致信号有误,这启发华中数控优化了报警功能。
此后,沈飞又给了华中数控60多台数控机床改造的订单。
2.2.2 常柴机床改造项目
1998年,博士后在读的王平江在江苏常州柴油机厂蹲了一个多月,成功地对一套从国外购买的数控仿形旧设备进行技术改造,只投入技改资金不到30万元,仅此一项就为企业节省300多万元的投入。
此后,常柴把20多台套卧式加工中心、生产线等关键生产设备交给华中数控进行改造,给华中数控带来了600多万元的收益。
2.2.3 新厂区风波
1999年,华中数控的销售额不到1000万元,此时华中数控已经在谋划将公司搬出校园,在华中科技大学科技园里开建新厂房。公司内有人担心积蓄不多,全部砸在新厂房建设上来,风险太大,有人认为销售额破亿时才是时机。“产业发展有着自身的规律。当你看到机会时,就要敢于超前布局,小打小闹干不成产业。”陈吉红说,现在回头来看,没有当年提前建厂的布局,就没有今天的华中数控。
2001年,华中数控获得国家04专项9000万元资金支持。
2002年,华中数控搬入华中科技大学科技园。此时公司账上不足30万元,工资都发不出来。公司决定领导层工资全部停发,年底加大回款力度,才逐步缓和。
2002年底起,华中数控的战略方向从“让开大道,占领两厢”转变为“进军大道、巩固两厢”。
2.3 发展思路
发展战略:
1994年~2002年——第一步“让开大道,占领两厢”。
2002年~2006年——第二步“进军大道,巩固两厢”。
2006年至今——第三步“占领大道,拓展两厢”。
“大道”即数控系统与主机厂机床的批量配套,“两厢”则是传统机械设备的数控化改造和数控教育培训市场。
核心业务:
一核三军:数控系统技术为核心,以数控系统、工业机器人、电动汽车为业务主体。
2.4 华中数控布局
虽然华数定下了一核三军的战略发展目标,即数控系统技术为核心,以数控系统、工业机器人、电动汽车为业务主体。但目前来看,电动汽车业务仍然处于培育阶段,当下华数的主要业务仍在数控系统、机器人、教育设备和特种装备(红外)产品4个板块。
根据财报显示,华中数控的业务板块中,数控系统和机器人仍然占绝大部分,均占比45%左右。新能源业务只占比1%不到,特种装备占比根据年度防疫情况有较大起伏。
以下为华数主要占股公司,从表中可知,华数控股的大部分公司为华数设立在全国的子公司,同时也在机器人集成、机床集成、关键零配件(电机等)上有所布局,在新能源汽车的布局起步较晚。
|
布局板块 |
股权占比 |
公司布局 |
备注 |
|
机床改造车间集成业务 |
51% |
沈阳华飞智能科技有限公司 |
与沈飞合资,主要从事数控改造、车间数控化集成等 |
|
100% |
武汉高科机械设备制造有限公司 |
培训设备、机床等硬件开发 |
|
|
74.58% |
湖北江山华科数字设备科技有限公司 |
与湖北江山重工有限责任公司合资,主要开展机床改造业务,也销售数控机床和系统 |
|
|
机器人集成 |
100% |
江苏锦明工业机器人自动化有限公司 |
主要从事玻璃行业成套设备、物流行业成套设备、机器人焊接等集成业务 |
|
机器人关键零部件 |
56.68% |
上海登奇机电技术有限公司 |
关节机器人专用伺服电机 |
|
新能源汽车业务 |
100% |
武汉智能控制工业技术研究院有限公司 |
主要生产销售轻量化电动汽车及控制器 |
|
51% |
南京华数轻量化电动汽车设计院有限公司 |
||
|
华数系各地设立的子公司 |
37.50% |
湖北华数新一代智能数控系统创新中心有限公司 |
|
|
100% |
重庆华中数控技术有限公司 |
||
|
51% |
重庆华数机器人有限公司 |
||
|
100% |
深圳华数机器人有限公司 |
||
|
100% |
武汉华中数控鄂州有限公司 |
||
|
100% |
宁波华中数控有限公司 |
||
|
75% |
山东华数智能科技有限公司 |
||
|
51% |
湖南华数智能技术有限公司 |
||
|
100% |
泉州华数机器人有限公司 |
||
|
51% |
佛山华数机器人有限公司 |
||
|
其他 |
39.66% |
武汉新威奇科技有限公司 |
源于华科大材料成型及模具技术国家重点实验室,主要生产销售各类压机 |
|
其他 |
98% |
武汉华大新型电机科技股份有限公司 |
生产电机的 |
|
其他 |
33.80% |
南京瑞普德数控设备股份有限公司 |
与江苏仁和新技术产业有限公司合资成立,主要生产销售数控系统 |
2.5经营状况

从表中可以看出,
1. 华中数控的销售业绩基本处于稳步上升的状态;
2. 华中数控上市后长期亏损;
3. 华中数控的研发人员占比和研发费用很高,远高于一般企业水平;
2.6销售模式
公司数控系统产品的销售一般为直销,一般销售流程为:①市场人员了解客户需求;②客户发出订单;③公司根据订单要求制定产品配置方案、组织生产;④产品运抵指定地点后,客户进行书面收货确认;⑤公司将相关发票交付客户;⑥客户支付货款。
其针对传统的“两厢”业务的开展模式也有所不同,华中数控对此有较明确的界定,如下表。
|
业务类型 |
领域 |
业务特点 |
业务类型 |
|
教育业务 |
专一,国内教育市场(职业院校) |
项目运作为主 |
被动型销售,根据标书要求选择销售产品 |
|
数控系统 |
比较广泛,包括工矿企业、机床厂、个体企业等 |
产品销售为主 |
主动型销售 |