“读书不觉已春深,一寸光阴一寸金。每逢新年开学季,也是各大国企春季校园招聘的高峰期。招聘方希望能找到优质的毕业生源,而同学们也都希望能在毕业之前签下一份优质工作。今天就让小编带领大家盘点一下近期正在进行校园招聘的热门国企。

2019中国移动春季校园招聘
2019中国移动春季校园招聘包含近40家所属单位,3大类职位,给求职中国移动春招的同学放飞自我的平台。三大职位如下:
一、专业技术类:
开发测试管理、网络监控、网络维护、应用解决方案管理、系统规划管理、系统信息安全等
二、市场营销类:
经营分析、营销策划、产品管理、终端管理、集团客户经理、渠道管理等
三、职能管理类:
财务审计、法律事务管理、采购管理、人力资源管理、*党**务纪检、公共关系管理类等
招聘流程
▷简历投递:http://jschinamobile.zhaopin.com每人只可申请一个地区的一个岗位;应聘简历,请认真填写,一经提交,无法修改。
▷笔试、面试:由全国统一组织考试。报名时间截止到3月28日。4月13日笔试,次日即刻安排初面,请合理安排自己的行程。本次校招于4月13日全国统一笔试,次日即刻安排初面,请合理安排自己的行程。
▷签署三方协议:由中国移动各分子公司自行组织。
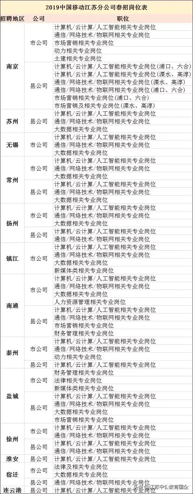
江苏招聘岗位汇总
整理了江苏各地市招录岗位
(岗位中没有明确表示招录人数)

2019中国联通春季校园招聘
中国联合网络通信集团有限公司(简称“中国联通”)于2009年1月6日在原中国网通和原中国联通的基础上合并组建而成,在国内31个省(自治区、直辖市)和境外多个国家和地区设有分支机构,是中国唯一一家在纽约、香港、上海三地同时上市的电信运营企业,连续十年入选“世界500强企业”,在2018年《财富》世界500强中位列第273位。
招聘概要
招聘人数:共招2000余人
招聘时间:2019年2月-4月
学历要求:本科及以上
专业需求:计算机科学与技术、软件工程、数据科学与大数据技术、电子与计算机工程、人工智能、人力资源、会计类专业等。
招聘流程
▷简历投递:zglt2019.zhaopin.com或通过微信公众号中国联通招聘快速投递简历。每名学生可填报2个单位,每个单位可填报2个岗位。
▷笔试、面试:由中国联通各分子公司自行组织。根据简历筛选情况,通过电子邮件或短信等方式通知应聘者参加笔试面试的时间和地点。
▷签署三方协议:由中国联通各分子公司自行组织。
江苏招聘岗位汇总
整理了江苏各地市招录岗位
(岗位中部分不确定人数,总人数大于150)

2019中国电信春季校园招聘
时值春暖花开,中国电信集团有限公司携下属分子公司和专业机构,正式启动2019年度春季校园招聘活动,面向国内各高等院校诚聘英才。招聘对象:全国高等学校2019年应届毕业的全日制本科生、硕士生及博士生(备注:应届毕业生需取得相应学位)。
招聘流程
▷简历投递:
网上报名:2019年02月11日开始,各分子公司的具体岗位报名截止日期会略有不同,具体情况详见各分子公司公告。
▷笔试、面试:由中国电信各分子公司自行组织。根据简历筛选情况,通过电子邮件或短信等方式通知应聘者参加笔试面试的时间和地点。
▷签署三方协议:中国电信集团所属分子公司根据筛选及笔面试成绩,确定录用名单,并通知学生签署三方协议。各单位具体通知签署协议时间,将根据校园招聘进度情况确定。

其他公告
中国电信江苏实习生
招聘人数100+
公告汇总链接:http://js.jinrongren.net/gqzp/2019/0304/18173.html?wt.mc_id=20848806
更多内容戳阅读原文了解