中超联赛自上个月(2020年7月)开赛,成为了网友关注的焦点。我们网友知道,*力暴**事件时常发生中国足坛,有的队员在球场上发生肢体冲突,还有教练员或球员追打裁判的,这些足球*力暴**本不该出现在球场上,但是还是屡禁不止,更有甚者,把裁判*倒打**在地。


在上一周,在福建厦门的一场社区足球比赛中,就出现了不和谐的音符,一名足球运动员对当值裁判进行殴打,而且裁判被*倒打**在地,一度晕厥。
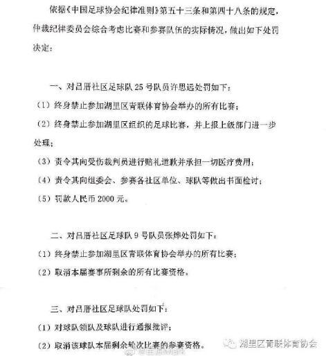
近日,地方足协开出了重磅罚单:对肇事球员终身禁赛,网友们表示了支持。



【足球*力暴**事件回放】
上周,在福建厦门举行了社区足球联赛,是业余比赛的范畴,比赛是小组赛的第2轮。球员打人的画面引起了网友们广泛的关注。
在比赛中,一名足球运动员正常地带球奔袭,而来自对方足球运动员跑过来直接给了一个飞铲,导致带球队员倒在草地上。这是属于严重的犯规新闻,裁判跑到倒地队员旁边,向做出飞铲动作的球员出示了红牌处罚,准备将其驱除出场地。

不过,这位得到红牌处罚的足球运动员,向裁判表示了自己的无辜,认为自己没有犯规题,这是要“耍无赖”的节奏啊,犯规球员赖在球场上不走,他也无视再次的口头警告。
就在这时,遭到飞铲的球员起身与犯规球员险些出现了肢体冲突,当值裁判马上将2人拉开。以免冲突升级。
犯规球员还是赖着不走,也没有认为自己有过错,不过接下来的一幕让网友们大跌眼镜,在裁判毫无防备的情况下,犯规球员向裁判的后脑打了一巴掌。

估计是球员用力过猛,导致裁判晕厥,他直挺挺地倒在草地上,一时没有醒来。打人的球员,并没有因为大家的指责而懊悔,反而认为自己是“英雄”,敢于挑衅裁判的“英雄”,他气焰嚣张引起了广大网友的不满与指责。
网友随即找到了打入者的相关信息,这个人当地一所学校的足球教练。
网友们更是愤怒了,既然在学校教授小球员,这样的做法怎么教育别人,自己都不能做到“为人师表”,他的恶行会不会影响下一代球员的作风呢?
【厦门体育协会严惩足球*力暴**】
事件发生后,厦门体育主管部门及时发布了公告,对在比赛中不能控制自己情绪,并把裁判打晕的足球运动员给予终身禁赛的处罚,并要求其作出公开道歉。此外,还需并缴纳罚金2000元人民币。
据了解,此前打人者已经支付裁判6000元医药费。

网友们表示,打人者才付出了8000元的代价,太少了。然而对于这位足球队员的终身禁赛,网友们给出了支持,他们认为一定要严惩中国足球*力暴**,净化足球赛场。
终身禁赛!严惩中国足球*力暴**!挑衅判罚,他一巴掌将裁判打晕倒地。不知道网友,你们有什么样的看法?