内蒙古自治区人民政府关于印发
呼包鄂乌“十四五”一体化
发展规划的通知

各盟行政公署、市人民政府,自治区各委、办、厅、局,各大企业、事业单位:
现将《呼包鄂乌“十四五”一体化发展规划》印发给你们,请结合实际,认真贯彻落实。
2021年10月31日
(此件公开发布)
呼包鄂乌“十四五”一体化发展规划
目录
前 言
第一章 发展背景
第一节 发展基础
第二节 面临形势
第三节 重大意义
第二章 总体要求
第一节 指导思想
第二节 基本原则
第三节 发展定位
第四节 发展目标
第三章 构建一体化发展空间格局
第一节 优化城市功能定位
第二节 完善城市群和城镇发展体系
第三节 促进人口向优势区域集中
第四章 协同打造区域科技创新高地
第一节 优化创新空间布局
第二节 共建国家自主创新示范区
第三节 提升协同创新能力
第四节 激发人才创新活力
第五章 协同建设现代化产业体系
第一节 引导优势特色产业合理布局
第二节 推动重点产业联动融合发展
第三节 提升产业层次和发展能级
第六章 提升基础设施互联互通水平
第一节 构建一体化的综合交通运输体系
第二节 合力建设现代物流体系
第三节 推进智慧城市建设一体化
第四节 共同建设能源基础设施
第五节 统筹推进水利基础设施建设
第七章 共筑黄河“几”字弯生态安全屏障
第一节 推动生态共建共保
第二节 加强污染协同防治
第三节 共促绿色循环低碳发展
第八章 加快公共服务共建共享
第一节 推进基本公共服务标准化便利化
第二节 共享教育文化体育资源
第三节 深化卫生健康和养老服务合作
第四节 共建公平有序的社会环境
第九章 联手打造内陆改革开放高地
第一节 合力打造一流营商环境
第二节 协同推进更高水平开放
第三节 共建高水平开放平台
第四节 推动区域合作互动
第十章 推进规划实施
第一节 加强组织领导
第二节 健全推进机制
第三节 加强政策协同
第四节 凝聚更大合力
前言
2018年3月,习*平近**总书记在参加十三届全国人大一次会议内蒙古代表团审议时强调,“呼包鄂三市空间地理集中、产业基础较好、区位优势明显,要优化资源要素配置和生产力空间布局,形成有竞争力的增长极”。自治区*党**委和政府深入贯彻习*平近**总书记对内蒙古重要讲话重要指示批示精神,高度重视、大力推进呼包鄂一体化发展,并将乌兰察布市纳入一体化发展范围。经过多年的努力,呼和浩特市、包头市、鄂尔多斯市、乌兰察布市(以下简称四市)正在从打基础、建机制、寻突破的协同发展阶段向一体化高质量发展的新阶段迈进。
呼包鄂乌区域位于自治区中部,是黄河流域生态保护和高质量发展的重要板块,是呼包鄂榆城市群的重要支撑,是自治区的重点开发区域和经济发展核心区,在自治区高质量发展大局和全方位融入国内国际大市场中具有举足轻重的战略地位。推动呼包鄂乌一体化,增强区域创新能力和竞争能力,提高经济集聚度、区域连接性和政策协同性,对引领全区高质量发展,推动形成优势区域重点发展、生态功能区重点保护的新格局意义重大。为深入贯彻习*平近**总书记对内蒙古重要讲话重要指示批示精神,按照自治区*党**委十届十三次全会关于“加快推进呼包鄂乌一体化”决策部署,根据《内蒙古自治区国民经济和社会发展第十四个五年规划和2035年远景目标纲要》,制定本规划。
规划范围包括呼和浩特、包头、鄂尔多斯、乌兰察布四市,总面积18.62万平方公里,2020年常住人口1001.5万人,地区生产总值近1万亿元,分别占全区的15.7%、41.6%和57.5%。本规划是指导当前和今后一个时期呼包鄂乌一体化发展的纲领性文件,是制定相关专项政策举措的依据。规划期2021年至2025年,展望到2035年。
第一章 发展背景
“十三五”以来,呼包鄂及乌兰察布协同发展取得重要进展,经济社会发展走在全区前列,具备了更高起点上推动一体化发展的良好条件。
第一节 发展基础
经济社会发展全区领先。呼包鄂乌区域是全区经济社会发展的“火车头”,常住人口规模、地区经济总量占全区比重持续上升,城市群人口和经济承载能力不断增强,已成为自治区经济社会发展、生态文明建设、改革创新和对外开放的主要引擎。2020年,四市共计实现地区生产总值9948.6亿元,常住人口比重比2010年提高了2.77个百分点;“十三五”时期地区生产总值年均增长4.5%,高于全区平均增速0.2个百分点,呈现出抱团发展、一体引领全区高质量发展的良好态势。
科技创新资源相对集中。呼包鄂乌区域拥有3家国家级高新区和多家科研院所、高等院校,创新资源相对丰富,是自治区创新能力最强的区域。呼和浩特市国家乳业技术创新中心、包头国家*土稀**新材料创新中心(北方中心)、鄂尔多斯国家可持续发展议程创新示范区建设取得积极进展。
协同开放区位优势明显。呼包鄂乌区域承东启西、连南通北,是自治区打造我国向北开放重要桥头堡的枢纽节点,拥有多个国家级开放功能型平台。其中,中国(呼和浩特)跨境电子商务综合试验区业务正式开通,呼和浩特、鄂尔多斯综合保税区,包头、乌兰察布七苏木保税物流中心(B型)封关运营,乌兰察布—二连浩特陆港型(陆上边境口岸型)国家物流枢纽加紧建设。
重大基础设施基本联通。京呼高铁建成通车,集大原高铁开工建设,包银高铁积极推进,“轨道上的呼包鄂乌”已见雏形。所辖38个旗县(市、区)全部通一级及以上公路,所有苏木乡镇和具备条件的嘎查村全部通硬化路,依托京藏、包茂、呼准、荣乌形成高速公路环线。呼和浩特新机场开工建设。
生态环境初步实现共保联治。以落实黄河流域生态保护和高质量发展等重大战略部署为契机,协同推进黄河大保护大治理,生态环境实现持续好转。区域内14个国控地表水断面优良比例达82.4%,无劣V类断面,岱海等治理取得积极成效,察汗淖尔生态保护与修复工作全面开展。
基本公共服务初步实现共享。跨城市间就业信息互通、教育机构帮扶、医疗资源共享等有序推进,固定电话实现同城化资费,四市应急管理协作机制基本建立。在内蒙古政务服务网设立呼包鄂乌“互办互认”专栏,在四市政务服务大厅设立政务服务事项异地互办窗口,51项服务事项实现线上线下互办互认。不动产登记初步实现“四城通办”。《呼包鄂乌智慧城市建设一体化行动方案》印发实施,呼和浩特城市大脑建成运营。
一体化体制机制基本成型。自治区层面建立统筹协调重大推进机制,成立推动呼包鄂乌一体化发展领导小组,设立领导小组办公室,按年度制定工作要点分步推进实施。四市共同建立发展章程和联席会议制度。呼包鄂乌协同发展服务中心挂牌运行。
第二节 面临形势
重要机遇。当今世界正经历百年未有之大变局,我国已转向高质量发展阶段,中心城市和城市群正在成为承载发展要素的主要空间形式,共建“一带一路”、西部大开发、黄河流域生态保护和高质量发展、京津冀协同发展等重大战略深入实施,呼包鄂榆国家城市群加快建设,扩大内需战略大力实施,为呼包鄂乌一体化发展提供有利条件。自治区*党**委和政府按照主体功能区定位,统筹区域差异化协调发展,着力打造“一核双星多节点”城镇空间格局,重点推进呼包鄂乌城市群建设,为呼包鄂乌一体化发展创造重大机遇。
主要挑战。区域内发展不平衡不充分问题依然突出,整体发展水平与东部发达地区存在较大差距。科技创新支撑能力偏弱,产业链分工协同程度不高,资源型产业转型升级任务艰巨,存在一定程度的低水平同质化竞争。基础设施互联互通欠账依然较多,公共服务共建共享水平亟待提高。生态环境系统比较脆弱,跨区域共保共治机制尚不健全,生态修复和环境治理任务艰巨。城市群辐射带动能力不强,城市间缺乏实质性互动合作。
第三节 重大意义
加快推进呼包鄂乌一体化发展,是引领全区高质量发展、打造强劲活跃增长极的重大战略举措,是新形势下自治区优化生产力空间布局、形成优势互补差异化区域协调发展的重大战略安排,也是更好融入和服务新发展格局、促进内蒙古全方位融入国内国际大市场的重大战略支撑;有利于依托城市群增强人口和经济承载力,发挥其辐射带动作用,增强欠发达区域发展动能,构建高质量发展的动力系统;有利于协同推进黄河流域生态保护和高质量发展,增强黄河大保护大治理政策的关联性和耦合性,形成更大合力,吸引生态功能区人口向优势区域集中;有利于四市发挥各自比较优势,促进各类要素顺畅流动和高效利用,增强四市发展动能;有利于打造内陆开放战略新高地,带动引领自治区打造联通内外、辐射周边,资源聚集聚散、要素融汇融通的全域开放平台。
第二章 总体要求
第一节 指导思想
以习*平近**新时代中国特色社会主义思想为指导,深入贯彻*党**的十九大和十九届二中、三中、四中、五中全会精神,认真落实习*平近**总书记对内蒙古重要讲话重要指示批示精神,立足新发展阶段,完整、准确、全面贯彻新发展理念,融入和服务新发展格局,按照自治区*党**委和政府工作要求,牢固树立一体化发展理念,立足各自比较优势和功能定位,以呼包鄂乌城市群建设为载体,以优化资源要素配置和生产力空间布局为主线,以推进智慧城市建设一体化为牵引,以构建长效体制机制为抓手,强化首府呼和浩特市龙头带动作用,引领带动整个区域协同联动发展,全面提升科技创新、产业协作、基础设施、生态环境、公共服务、开放合作等重点领域一体化水平,实现分工合理、优势互补、各具特色、区域一体,打造自治区强劲活跃的增长带动极,建设引领全区高质量发展的主要动力源,培育我国中西部有重要影响力的城市群。
第二节 基本原则
——坚持改革开放、创新驱动。强化改革的先导和突破作用,坚决破除制约各类资源要素自由流动和高效配置的体制机制障碍,积极推动更高层次、更宽领域开放,吸引产业、人口和创新要素流入。强化体制机制创新,整合区域创新资源,打造区域创新共同体,构建协同创新体系。
——坚持合理分工、共建共享。统筹城市群整体利益和各城市比较优势,打破行政区划壁垒,强化城市间专业化分工协作,各扬所长,促进城市功能互补、产业错位布局、基础设施和公共服务共建共享,在深化合作中实现错位发展、合作共赢。
——坚持生态优先、绿色发展。以落实黄河流域生态保护和高质量发展国家战略为引领,优化国土空间开发保护格局,协力抓好黄河大保护大治理,共同强化用地、用水、用能等指标约束,加快实现绿色低碳发展。
——坚持统筹谋划、一体推进。遵循城市群发展规律,坚持“呼包鄂乌一盘棋”思维,优化整合区域资源,加强科技创新、产业发展、基础设施、生态环保、公共服务等政策协同对接,做到一体谋划、整体部署、相互协作、共同实施,显著提升区域整体竞争力,辐射带动周边地区发展。
第三节 发展定位
自治区高质量发展引领区。完整、准确、全面贯彻新发展理念,扩大环境容量和生态空间,做优做强现代能源战略资源基地和绿色农畜产品生产加工基地,提升产业层次和发展能级,打造有竞争力的增长极,增强对全区经济发展的影响力和带动力,持续提高对全区经济增长的贡献率。依托创建国家自主创新示范区,增强协同创新发展能力,推进产业结构转型升级,构建高效分工、错位发展、有序竞争、相互融合的现代产业体系,率先把结构调过来、功能转过来、质量提上来,打造我国中西部高质量发展重要板块。
自治区智慧城市共建共享先导区。坚持以人民为中心的发展思想,深入推进呼包鄂乌智慧城市建设一体化,以数据集中和共享为途径,打破数据孤岛,打通系统壁垒,联通信息平台,推进技术融合、业务融合、数据融合,实现跨层级、跨地域、跨系统、跨部门、跨业务协同管理和服务,建设高水平智慧城市群,不断增强人民群众对一体化发展的获得感。
自治区一体化发展先行区。以一体化思路和举措打破行政壁垒,提高政策协同,率先实现基础设施互联互通、科创产业深度融合、生态环境共保联治、公共服务便捷共享,推动区域一体化发展从项目协同向区域一体化制度创新转变,引领示范全区区域协调发展。
黄河“几”字弯生态安全重要屏障。全面落实黄河流域生态保护和高质量发展战略部署,准确把握重在保护、要在治理的战略要求,统筹山水林田湖草沙系统治理,强化生态环境共保联治,坚持以水定城、以水定地、以水定人、以水定产,合理规划人口、城市和产业发展,更好发挥生态安全屏障作用。
向北开放桥头堡重要战略腹地。发挥区位优势,依托沿边口岸,以乌兰察布市为支点,大力发展泛口岸经济,推动口岸功能向四市乃至更大范围延伸,加强口岸腹地联动发展,扩大全方位高水平开放,打造口岸腹地一体化开放型经济典范。
第四节 发展目标
到2025年,呼包鄂乌一体化发展取得实质性进展,阻碍生产要素自由流动的行政壁垒和体制机制障碍基本消除,城市群综合承载能力和辐射带动作用明显增强,建成引领全区高质量发展强劲动力源。城市群同城化水平进一步提高,优势互补、分工合理、良性互动、协调发展的城镇格局基本形成。呼包鄂国家自主创新示范区建设取得重大进展,区域创新能力明显提高。优势产业区域内分工更加合理、协作效率大幅提升,初步形成相对完整的区域产业链供应链体系。基础设施互联互通基本实现,1小时快速铁路客运圈有序实施。生态环境共保联治水平大幅提高,区域突出生态环境问题得到有效治理。协同开放水平明显提高,一体化发展体制机制更加完善。“十四五”期间,四市地区生产总值力争年均增长6%左右,城镇常住人口预期增长5%左右。
到 2035 年,基本形成呼包鄂乌一体化发展新格局,整体竞争力和影响力显著增强,基本建成空间结构清晰、城市功能互补、要素流动有序、产业分工协调、交通往来顺畅、公共服务均衡、生态环境美好的黄河中上游最重要的现代化城市群。
第三章 构建一体化发展空间格局
立足四市资源环境承载能力,强化生态环境、水资源等约束和城镇开发边界管控,优化城市群内部空间结构,构建四中心带动、三层级联动、多节点互动的网络型城市群结构,促进形成疏密有致、集约高效的空间格局。
第一节 优化城市功能定位
依托特色资源和产业基础,发挥比较优势,因地制宜、分类指导,优化四市城市功能布局和空间结构,促进城市分工协作、错位发展。
呼和浩特市重点提升服务功能。发挥科教文卫资源丰富、金融机构聚集、商贸物流发达、数字经济领先、乳业产业集群等优势,大力发展现代服务型经济,引领智慧城市建设一体化,建设国家级乳业、大数据、光伏产业基地和动物疫苗研发基地。
包头市重点发挥制造业辐射功能。发挥*土稀**资源富集、工业基础雄厚、创新活跃强劲、产业工人众多等优势,大力发展精深加工,打造创新型企业孵化基地和具有全球影响的“*土稀**+”产业中心,建设全国重要的新型材料产业基地、现代能源产业基地和现代装备制造业基地,建成宜居宜业的现代化工业城市。
鄂尔多斯市重点优化现代能源供给功能。发挥能源资源丰富、煤基产业发达、民营经济活跃、城市建设优美等优势,大力发展现代能源经济,打造现代能源化工产业示范基地,推动产业转型升级,建成要素聚集、生态宜居的现代化城市和生态文明先行示范区。
乌兰察布市重点提升枢纽经济集聚功能。发挥区位交通便利、农畜产品优质、生态环境良好、口岸腹地相连等优势,大力发展开放型经济,打造中欧班列货物集结中心,建设绿色农畜产品品牌化发展区、石墨(稀)新材料生产基地、旅游康养休闲度假知名目的地、绿色数据中心、国家物流枢纽网络重要节点。
第二节 完善城市群和城镇发展体系
发挥首府龙头带动作用。支持呼和浩特市在推进呼包鄂乌一体化发展中走在前、作表率,发挥首府独特优势,大力建设创新型首府城市,围绕区域性科技创新中心、生活消费中心、休闲度假中心、交通物流中心建设,强化科技创新、金融服务、文化教育、开放合作等功能,提升城市品质和能级,增强城市综合承载能力和辐射带动作用,提升城市群中心城市地位和首府首位度。
提升城市中心城区功能品质。坚持把生态和安全放在更加突出的位置,统筹兼顾经济、社会、文化等多元需求,增强四市中心城区服务功能,合理控制开发强度和人口密度,优化开发格局,改善市政设施功能,杜绝大拆大建,加强数字城市建设,提高智能管理能力,推动城市发展由外延扩张式向内涵提升式转变,防止城市“摊大饼”。坚持产城融合,完善郊区新城功能,实现多中心、组团式发展。
推动县城强身健体。强化城市空间连接、功能传导作用,加快县城城镇化补短板强弱项,推进公共服务、环境卫生、市政公用、产业配套等设施提级扩能,发展壮大准格尔旗、达拉特旗、土默特右旗、土默特左旗、托克托县、和林格尔县、丰镇市等城镇规模。引导呼和浩特市区—土默特左旗、托克托县—清水河县—准格尔旗、包头市市区—土默特右旗—达拉特旗、鄂尔多斯市东胜区—康巴什区—伊金霍洛旗、乌兰察布市集宁区—察哈尔右翼前旗合作共建,在交通、信息等基础设施建设方面有效联动和一体化发展,形成呼包鄂乌中心城区之间点状镶嵌的卫星城。
稳步提升小城镇承载力。切实放权赋能,支持位于城市群范围内的重点镇加强与周边城市的规划统筹、功能配套,分担城市功能。按照区位条件、资源禀赋和发展基础,因地制宜发展小城镇,促进特色小镇规范健康发展。引导一般小城镇完善基础设施和公共服务,增强服务农村牧区、带动周边功能。
促进城乡融合发展。健全城乡融合发展体制机制和政策体系,统筹城乡布局,完善县域乡村建设规划,合理安排产业集聚、村落分布、生态涵养、农田保护等空间布局,形成布局合理、功能完善、协调有序的村庄新格局。提高城乡基础设施一体化水平,因地制宜实施城市更新,有序推进老旧小区、老旧厂区、老旧街区及城中村改造,统筹推进城乡公共服务便利共享。严禁违背农牧*意民**愿和超越发展阶段撤村并居。
第三节 促进人口向优势区域集中
引导人口向城镇集中集聚。优化城市人居环境,提升综合功能,有序引导非边境地区人口向大中城市和小城镇集聚。稳步推进以人为核心的新型城镇化,落实全面取消城镇落户限制的政策,完善土地、户籍、转移支付等配套政策,提高城市群承载能力,促进迁移人口稳定落户。
加快农牧业转移人口市民化。严格控制位于农牧业核心区城镇建设用地总量和开发边界,控制农畜产品主产区土地开发强度。积极引导广大农牧民有序向城镇转移,优化落户办理流程,实行限时办理。加大农牧业转移人口市民化奖励资金支持、城镇建设用地增加规模与吸纳落户数量挂钩力度。建立进城落户农牧民农村牧区“三权”(土地承包权、宅基地使用权、集体收益分配权)保护机制,支持引导进城落户农牧民自愿有偿转让“三权”。
推动重点生态功能区人口有序退出。服从生态环境保护需要,减少人类活动对自然空间的占用,严禁不符合主体功能定位的各类开发活动。引导库布其沙漠、毛乌素沙地、丘陵沟壑区、土石山区和阴山北麓农牧交错带等生态脆弱地区人口向城镇转移,逐步降低人口数量,减轻人口对生态环境的压力。
加快户籍同城化改革。统一户籍准入标准,率先在呼包鄂乌城市群实行户籍通迁制度,城镇居民凭住所(含租赁)或就业条件自由迁移户口,不受其他条件限制,促进城市间人口自由流动。
第四章 协同打造区域科技创新高地
坚持创新在现代化建设全局中的核心地位,深入实施“科技兴蒙”行动,以创建呼包鄂国家自主创新示范区建设为契机,推动创新要素合理流动和高效组合,联合开展重大科技攻关,构建区域创新共同体,合力打造科技创新高地,为构建现代产业体系提供科技支撑。
第一节 优化创新空间布局
发挥内蒙古乳业技术研究院和伊利、蒙牛等龙头企业创新资源优势,推动呼和浩特市建设乳业国家技术创新中心、国家技术标准创新基地(乳业)。推动包头建设国家*土稀**新材料技术创新中心。以“荒漠化防治和绿色发展”为主题,推动创建鄂尔多斯国家可持续发展议程创新示范区。立足产业转型升级发展需求,推动乌兰察布建设内蒙古石墨(烯)新材料创新中心,组建中国马铃薯研究院。支持四市在突出优势特色产业领域培育国家重点实验室,布局建设自治区重点实验室、工程研究中心、产业创新中心、技术创新中心,构建创新平台体系。
第二节 共建国家自主创新示范区
充分发挥创新资源集聚优势,依托呼包鄂3家国家级高新区,合力创建呼包鄂国家自主创新示范区,整合优化科技资源配置,构建富有特色、具有优势的区域创新体系,打造自治区自主创新的重要源头和原始创新策源地、研发转化和推广应用基地。紧密对接西安、北京、上海、珠三角等国家自主创新示范区和全面创新改革试验区创新资源,共建知识产权服务平台和技术交易市场。推进呼包鄂高新区“提质进位”,建成区域创新的重要节点。积极整合区位相邻、产业互补的工业园区,打造更多集中连片、协同互补、联合发展的创新共同体,辐射带动整个区域创新发展。
第三节 提升协同创新能力
紧扣产业链供应链布局创新链。坚持把促进优势特色产业延链补链强链作为主攻方向,聚焦优质能源资源、生态环境保护、特色优势产业、国防科技工业等重点领域,集中部署重大科技项目,集聚优质创新要素资源,攻克一批关键核心技术,开发一批重大创新产品。强化企业技术创新主体地位,坚持市场主导,健全产学研用深度融合的科技创新体系,建设优势特色产业创新高地。集中力量整合提升一批关键共性技术平台,支持行业龙头企业联合高等院校、科研院所和行业上下游企业跨区域共建联合实验室或新型研究机构,共同承担科技项目,共享科技创新成果。
推进创新资源共享。完善公共科技资源共建共享机制,支持联合建设科技资源共享服务平台,开展重大科技项目研发合作。鼓励共用科技创新平台和大型科研仪器设备,共享科技文献、科技成果、专利技术、高等专家库、高端人才库等基础性创新资源,共建创业孵化、科技金融、成果转化平台,共办专家高峰论坛、人才交流大会和大型科技展览,推动创新要素在城市之间、园区之间合理流动和高效组合。
协同推进科技成果转移转化。建立健全协同联动机制,创建以呼包鄂为核心的科技成果转移转化示范区。充分发挥市场和政府作用,打通技术创新向现实生产力转化通道,推动科技成果跨区域转化。依托内蒙古科技大市场,常态化对接呼包鄂乌科技创新成果。设立技术转移联盟,推动建设技术交易线上市场和线下实体平台。加强专业化市场化技术转移机构和技术经理人队伍建设。
强化协同创新政策支撑。深化科技管理体制机制改革,构建普惠型创新支持体系,创新科技服务模式,加大政策支持力度,形成推动协同创新的强大合力。加大对引进高水平研发机构和先进科技成果的支持力度。综合运用财政、金融等政策手段激励企业加大研发投入力度,依法运用技术、能耗、环保等方面的标准,促进企业技术改造和新技术运用。强化城市群知识产权基础能力建设,提高知识产权创造、保护、运用水平。
第四节 激发人才创新活力
大力吸引创新人才。完善人才评价激励机制和服务保障体系,优化各类人才的创新创业条件和生活环境,合力打造高端创新人才特区。加大柔性引才引智力度,积极采取顾问指导、兼职服务、“候鸟式”聘任等方式,大力引进一批现代能源、绿色化工、高新材料、健康乳业、荒漠治理、大数据云计算等领域急需的科技人才和创业团队。完善人才吸引和人口安居政策,畅通人才引进“绿色通道”。加大对人才的奖励力度和创新创业失败的宽容度和容错度。
健全人才流动和共享机制。打破户籍、地域、身份、学历、人事关系等制约,鼓励科技人才在城市群内自主流动、择业创业,促进人才资源合理流动、有效配置。建立一体化人才保障服务标准,实行人才评价标准互认制度。建立多层次、全领域、开放性西部科技人才信息共享平台,加强科技人才联合培养与交流合作,推进人才资源共享。

第五章 协同建设现代化产业体系
发挥四市各自比较优势,创新区域间产业合理分布和上下游联动机制,加强产业对接协作,优化、稳定、提升产业链供应链,推动具备条件的产业集群化发展,加快构建高效分工、错位发展、有序竞争、相互融合、绿色低碳的现代产业体系。
第一节 引导优势特色产业合理布局
坚持市场机制主导和产业政策引导相结合,对接四市产业规划,完善区域产业政策,优化优势特色产业布局和统筹发展。以呼和浩特市为龙头发展现代服务型经济,以包头市*土稀**新材料为重点建设战略资源基地,以鄂尔多斯市为重点建设现代能源产业基地,以乌兰察布市为支点打造物流枢纽和口岸腹地,推动形成特色鲜明、分工合理、相对完整、安全可靠的区域产业链供应链体系。
呼和浩特市。重点发展乳业、光伏材料、生物医药、节能环保等产业,突出发展金融、商务、物流、会展、信息、旅游等现代服务业,培育壮大动漫、影视、创意等文化产业,培育发展品牌肉粮等食品加工业,做强做优做大乳制品产业。
包头市。重点发展*土稀**新材料等新型材料、现代装备制造、绿色农畜产品精深加工等产业,大力发展风光氢等现代能源,着力加强*土稀**资源综合开发利用,延伸发展*土稀**、钢铁、铝、硅材料等产业链条,培育发展核电燃料制造业,打造军民融合特色产业集群。
鄂尔多斯市。重点推进煤炭分级分质利用,加快发展新能源产业,构建多能互补的现代能源产业体系,推动现代煤化工产业向精细深加工、高端化发展,向煤基精细化学品、煤基新材料及终端应用方向延伸,培育发展临空经济,建设绿氢生产基地,打造世界级羊绒产业基地。
乌兰察布市。重点发展风光储能、储氢等清洁能源产业,大力发展旅游、康养产业,培育壮大石墨新材料产业集群,扩大马铃薯、燕麦等优质绿色农畜产品供给,推动数据中心延伸发展,稳步发展高端建材、风电光伏设备制造等产业,建设2022年北京冬奥会辐射延伸产业基地。
第二节 推动重点产业联动融合发展
协同发展现代能源经济。根据资源环境承载能力,优化能源开发布局,合理控制煤炭开发强度,有序有效开发鄂尔多斯盆地综合能源基地资源,加快淘汰落后煤电机组,构建以新能源为主的新型电力产业。以煤化电热一体化为重点,推进煤炭清洁高效利用,推动能源化工产业链向精深加工、高端化发展,稳妥推进绿色煤化工示范工程。坚持集中式和分布式并举,大力提升风电、光伏发电规模和质量,建设包头、鄂尔多斯、乌兰察布千万千瓦级新能源基地,打造黄河“几”字弯清洁能源基地,积极创建国家现代能源经济示范区。
统筹发展先进新材料产业。以呼和浩特市为重点建设光伏材料产业基地,以包头市为重点建设*土稀**新材料产业基地,以鄂尔多斯市为重点建设煤基等新材料产业基地,以乌兰察布市为重点建设石墨新材料产业基地,按照集群化发展方向,强化区域优势产业协作,增强要素保障能力,优化改造提升产业链供应链水平,打造先进新材料产业集群。
合力打造数字经济高地。建设呼和浩特、乌兰察布、鄂尔多斯等大数据清洗加工基地,围绕大数据核心业态,发展海量数据存储设备、高性能计算机、网络设备、数据采集产品以及大数据一体机等大数据硬件产品制造,打造呼包鄂乌数字经济产业集群区,引领自治区建设国家级数字经济创新发展试验区。制定呼包鄂乌工业互联网协同发展行动方案,有序推进自治区工业互联网二级标识解析节点建设,统筹布局工业互联网平台,推广企业上云和工业APP应用。提高工业互联网、人工智能、大数据对传统产业渗透率,推动优势制造业绿色化转型、智能化升级和数字化赋能。
联合打造高端特色旅游目的地。树立全域旅游观念,以发展文化遗产、草原风情、健康体育和休闲度假为重点,以交通和旅游线路合作为突破,以建设鄂尔多斯国家文化和旅游消费示范城市、呼和浩特国家文化和旅游消费试点城市为契机,深化旅游合作,整合旅游资源,加强生态区、文化区和产业区的旅游服务功能融合,跨城市培育旅游“黄金线”,串联打造黄河“几”字弯生态文化旅游带。加强呼包鄂乌文化旅游的交流与合作,推动四市文旅活动的共谋共建共享,推进旅游要素流动无障碍化、旅游市场一体化,打造呼包鄂乌智慧旅游区域品牌。整合区域内红色旅游资源,开发互联互通的红色旅游线路,创建大青山全国红色旅游融合发展示范区。依托高铁网络和站点,推出“高铁+景区门票”“高铁+酒店”等快捷旅游线路和产品。整合建立呼包鄂乌旅游信息平台,实现旅游政务信息、旅游资源和咨询共享互换,推进四市旅游“一机畅游”。组织开展呼包鄂乌文化和旅游联合执法检查,协同打击查处违法违规行为。
协同建设特色农畜产品产业带。坚持以水定产、量水而行,推动农牧业生产向土默川平原等优势产区集中,大力发展节水农业、旱作农业。立足特色农畜产品资源,依托伊利、蒙牛、小尾羊、蒙羊、鄂尔多斯等龙头企业和知名品牌,加强专业化、规模化开发,发展乳、肉、绒、薯、林果、蔬菜、杂粮等特色农畜产品优势产业集群,打造杂粮杂豆、马铃薯、肉羊等特色农畜产品产业带。建设伊利现代智慧健康谷、蒙牛中国乳业产业园,提升呼和浩特市乳业核心地位,联合包头市、乌兰察布市等乳品企业,共同打造千亿级乳业产业集群。开展农产品检测互认,开展农畜产品监测互认,鼓励开展绿色、有机农产品认证和农产品地理标志登记保护,打造一批绿色农产品区域公用品牌。


第三节 提升产业层次和发展能级
大力承接先进产业转移。发挥要素成本、区位条件等优势,以更大力度、更高标准承接非首都功能转移及国内发达地区产业转移,补齐建强产业链。设立专项工作组,加大资金筹措力度,支持蒙西(包头—鄂尔多斯)产业转型升级示范区提档升级,提升承接产业能力,辐射带动周边园区发展。推进与沿海发达地区共建产业合作园区,探索建立区域产业转移、园区合作共建的成本分担和利益共享机制,支持蒙苏经济开发区建设。构建联合招商、异地开发、利税共享等产业合作发展机制,增强产业集聚功能。用好发达地区资金、技术、人才等要素,研究设立产业飞地、科创飞地,吸引企业总部和分部、研发机构、行业协会、产业联盟入驻,提升产业层次和发展能级。
整合优化重大产业平台。跨区域整合一批区位相近或相邻、产业同质的开发区,撤销一批入驻企业少、在建项目少、招商引资成果少的开发区,促进产业集聚发展。继续推动和林格尔新区建设国家级新区。深化准格尔—托克托—清水河工业园区产业合作试点,探索“园区共建、项目共管、收益共享”的合作模式,推动产业深度对接、集群发展。鼓励区域内企业间产品互为原料,提高园区、企业、项目配套协作水平。共建重点产业和重点项目对接会、上下游企业推介交流会等产业供需对接平台。
探索建立一体化发展合作示范区。借鉴长三角生态绿色一体化发展示范区经验做法,落实呼包鄂乌重点事项合作协议,研究建立跨区域一体化发展合作示范区,在不打破行政隶属、打破行政边界的条件下,创新重点领域一体化制度,构建区域一体的创新链和产业链,推动实现共商共建共管共享共赢。
第六章 提升基础设施互联互通水平
以提升内联外通水平为导向,加快完善传统和新型基础设施,构建布局合理、功能完善、安全高效、优质服务的现代基础设施体系,促进人流、物流、信息流自由便捷流动,增强一体化发展的支撑保障。
第一节 构建一体化的综合交通运输体系
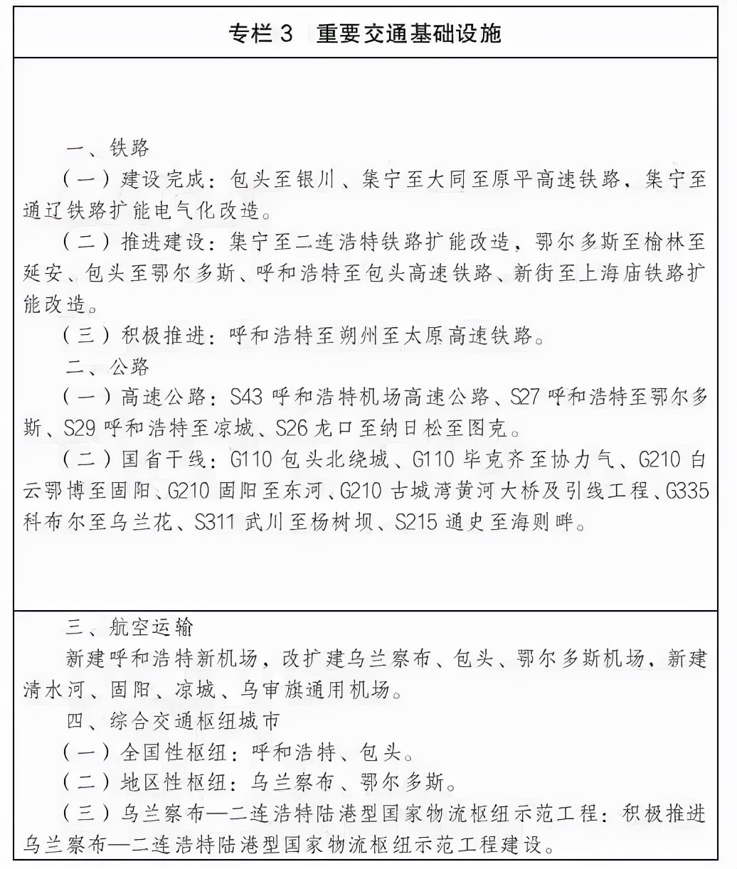
共建轨道上的呼包鄂乌。以国家高速铁路主通道为骨架,统筹干线铁路、城际铁路、市域(郊)铁路、城市轨道交通四网融合发展,构建高品质快速轨道交通网。以建设1小时快速客运圈为目标,加快建设呼和浩特至包头、包头至鄂尔多斯高速铁路,加快推进集二双线电气化扩能改造,规划建设呼和浩特至鄂尔多斯城际铁路,优先利用现有铁路资源开行城际、市域(郊)列车,增强城际列车服务功能。围绕打通城市群向西、向南大通道,加快实施包头至银川、鄂尔多斯至榆林至延安、集宁至大同至原平高速铁路和新街至上海庙铁路扩能改造等项目,更好融入全国高铁网,实现与宁夏沿黄、京津冀、关中平原、山西中部等城市群快速联通。
畅通城市群公路网。强化城市间快速联通,推进区域内国省干线升级改造,全面摸排区域内各类“断头路”“瓶颈路”,畅通“瓶颈路”、打通“断头路”,提升城市群路网联通程度;全面取缔在跨行政区道路上非法设置的限高、限宽等路障设施,构建区域衔接顺畅的干线公路网,率先建成立体互联、优质高效、便捷舒适、智慧安全、生态绿色的公路交通运输体系。加快推进四市公交一卡互通、票制资费标准一致,健全运营补偿和结算机制,推动信息共享和监管协同。
合力建设机场群。高质量建设呼和浩特新机场,打造区域性门户航空枢纽。推进包头、鄂尔多斯、乌兰察布机场改扩建,优化航线网络,提高航班密度,扩增国内外航线。支持具备条件的通用机场升级运输机场,布局建设清水河县、固阳县、凉城县、乌审旗等通用机场,打造与干线、支线航空相衔接的区域通用机场群。推动通用航空短途运输服务便捷化,实现通用机场与运输机场“全网通”中转、旅客“一票到底、行李直挂”。以呼和浩特市为出入门户和集散中心,系统构建低空旅游网络体系,大力发展临空经济。支持鄂尔多斯市创建国家通航产业综合示范区。
统筹布局综合交通枢纽。加强以机场、高铁站、公路客货站场为中心的综合交通枢纽建设,优化枢纽内部交通组织,优先发展城市公共交通,实现客运“零距离”换乘和货运“无缝化”衔接。提升呼和浩特、包头全国性综合交通枢纽城市功能,支持建设鄂尔多斯、乌兰察布地区性综合交通枢纽。

第二节 合力建设现代物流体系
打造国家物流枢纽网络。以建设呼和浩特陆港型、商贸服务型国家物流枢纽,包头、鄂尔多斯生产服务型国家物流枢纽,乌兰察布—二连浩特陆港型国家物流枢纽为重点,配套布局建设自治区级各类物流枢纽,联手打造规模集聚、功能齐全、内外畅通、辐射广泛的自治区枢纽经济集聚区。优先建设乌兰察布—二连浩特陆港型(陆上边境口岸型)国家物流枢纽,构建快速、高效、低成本的口岸腹地一体化物流网络。支持呼和浩特、包头、鄂尔多斯争创国家物流枢纽,加强核心区与二连浩特、满都拉口岸设施联通、业务联动。鼓励不同类型的物流枢纽协同或合并建设,支持城市间合作共建物流枢纽网络。
推动物流网络内外联通。统筹物流枢纽设施、骨干线路、区域分拨中心和末端配送节点建设,健全旗县(市、区)、苏木乡镇、嘎查村三级物流配送体系,大力发展冷链物流,推动形成内外联通、安全高效的物流网络。深化呼和浩特新机场空港物流园区、包头九原(国际)物流园、鄂尔多斯综合保税区和空港物流园区、乌兰察布—二连浩特国家物流枢纽经济园区等重点物流园区建设,强化物流园区配套服务工业园区功能,推进部分物流园区就近整合到工业园区。畅通货运场站周边道路,补齐集疏运“最后一公里”短板,完善既有物流设施枢纽功能,提高货物换装的便捷性、兼容性和安全性。加强干线衔接和组织协同,大力发展多式联运“一单制”。
一体推进物流标准化信息化。加快仓储设施、搬运设备、单元化物流器具标准化、信息化、数字化改造和资源协同共享,以物流标准化信息化促进一体化。加强专业化、标准化多式联运场站建设,鼓励专用线共享共用。支持运输配载、跟踪追溯、库存监控等物流信息平台建设,推动区域物流信息共享,实现互联互通。建立呼包鄂乌物流产业联盟,鼓励企业通过设施共用、业务协同、标准衔接、信息互联等常态化合作机制,建立合作共赢关系。
第三节 推进智慧城市建设一体化
完善信息基础设施一体化布局。加快5G网络建设,推进千兆光纤接入网络广泛覆盖,深入推进IPv6规模部署。以和林格尔新区、乌兰察布、鄂尔多斯为中心,建设国家北方大数据中心基地。加强数据中心节点建设和网络化布局,强化算力统筹智能调度。积极发展物联网,推动四市建设全面覆盖、泛在互联的城市智能感知网络。
加快数据资源共享开放。按照“物理分散、逻辑集中”原则,建立数据采集、更新机制,推动四市签订数据资源共享管理协议,统筹归集调度数据资源,依托自治区一体化大数据中心构建呼包鄂乌四市数据中枢,实现四市数据资源共享。统一四市政务数据基础目录、共享目录、开放目录标准,建立一体化信息资源开放体系,促进数据资源向社会有序开放。
推进信息系统互联互通。根据智慧城市建设相关政策及规范,统一技术标准、建设标准,支持四市建设符合各自实际的智慧城市管理系统。发挥呼和浩特市“城市大脑”引领示范作用,预留标准接入端口,推动四市城市智慧管理平台互联互通。依托自治区已有信息化平台,采取改造接口、桥接资源等方式,纵向贯通市、县业务平台,打通系统壁垒,促进上下联动。
加强重点领域智慧化协同应用。落实《呼包鄂乌智慧城市建设一体化行动方案》,以数字化引领公共服务、生态环境、城市治理一体化,优先推动四市在交通、电力、通信、医疗、社会治理等基础较好的行业领域互联互通、信息共享和业务协同。统筹推进智慧交通建设。

第四节 共同建设能源基础设施
统筹电力基础设施建设。有序推动呼包鄂乌区域存量特高压输电通道配套新能源建设,着力提升外送新能源电量占比。加强电网基础设施建设,提高电网断面输送能力和安全稳定运行水平,满足新能源大规模开发和消纳需求。加快推进呼包鄂坚强局部电网建设,提升电力应急供应保障能力。大力开展电力基础设施智能化改造,提升电力系统数字化、智能化水平。积极推进源网荷储一体化发展,充分发挥源网荷储协调互济能力,提高新能源就近消纳水平。
规划建设蒙西至河北、至天津、至安徽、至河南、至南*特网**高压绿色电力外送通道。实施蒙西电网与华北主网异步联网工程,提升蒙西与华北电网断面动态稳定能力,保障区域内用电需求。加快电网基础设施智能化改造和智能微电网建设,提高电力系统互补互济和智能调节能力。加强源网荷储衔接,提升清洁能源消纳和存储能力。在风电、光电等新能源开发集中的地区建设一批 500千伏及以上的汇集站及送出通道。加强城际高速公路充电桩网络建设,实现高速公路服务区充换电设施服务覆盖率达到100%。
有序推进管道建设。加大苏里格、大牛地、东胜等气田常规天然气勘探开发力度。统筹布局跨区域管道建设,着重加强旗县区、工业园区支线管道建设,根据上游供气量科学有序推进气化进程,加快构建一体化天然气管网。
第五节 统筹推进水利基础设施建设
以黄河为纽带,以大黑河、昆都仑河、浑河、什拉乌素河等河流为骨干河道,统筹加强防洪减灾体系建设。完善十大孔兑等支流防沙治沙拦沙冲沙防治体系,加快推进昆都仑、巴图湾、尔力湖沟等病险水库除险加固,有序实施乌兰布和、小白河、杭锦淖尔、蒲圪卜、昭君坟等蓄滞洪区建设工程。建立黄河应对凌汛长效机制,强化上中游防凌联合调度,合理调控凌汛期河道水量,确保防凌安全。科学推进岱海、哈素海等生态区域补水,维持湖面面积在合理区间。建设引黄入呼(三期)供水扩建工程,增强呼和浩特市水资源保障能力。统筹推进黄河滩区移民迁建。依托黄河流域水利工程联合调度平台,实现区域内水资源监控能力项目联网,促进水利基础信息共享,推进水资源调度配置、水量水质监管、水土保持监管、防洪减灾监测调度、水文测报自动化和决策管理一体化。

第七章 共筑黄河“几”字弯生态安全屏障
牢固树立绿水青山就是金山银山理念,坚持把保护黄河生态环境摆在压倒性位置,共同抓好大保护,协同推进大治理,统筹谋划上下游、干支流、左右岸保护和治理,协同推进山水林田湖草沙综合治理、系统治理、源头治理,全面加快生态文明建设,形成人与自然和谐共生的格局。
第一节 推动生态共建共保
共建绿色生态网络。构建以阴山山脉为构架、以黄河及其支流为脉络的沿黄生态廊道,加强林草保护修复和荒漠化治理,共筑绿色生态屏障。大力开展天然林资源保护和公益林建设,加快建设敕勒川、沙尔沁、宝日花、包日汗图等国家草原自然公园,重点实施大黑河等重要支流河源区生态林地修复工程。以库布其沙漠、毛乌素沙地为重点,科学推进防沙固沙治沙,因地制宜推进草原沙地、农牧交错地带水土流失综合治理。统筹推进退耕还林、退牧还草、三北防护林、盐碱地治理等重大工程,联合打造沙漠防护林体系。加大岱海等重点湖泊生态环境保护修复力度,全面加强察汗淖尔等湿地生态保护治理,加快建设黄河“几”字弯国家公园。
共抓生态制度管控。实施生态环境分区管控,提升生态环境治理体系和治理能力现代化水平,率先在全区落实“三线一单”制度,最大程度降低生产生活对生态环境的过度影响。严格管控自然保护地范围内非生态活动,稳妥推进核心区内居民、耕地、矿权有序退出,推动自然保护地居民搬迁,引导保护地内的居民转产就业。健全水资源承载能力监测预警机制,加强流域水资源统一管理和联合调度。严格执行生态损害赔偿制度,建立健全黄河流域横向生态保护补偿机制。坚持“以草定畜”,防止过度放牧、滥垦草原,保证草畜平衡,严厉打击非法开垦等占用草原现象。依法联合查处交界区域破坏生态环境的违法行为。
第二节 加强污染协同防治
强化大气污染联防联治。实施更严格的产业准入标准和污染物排放标准,扩大大气污染物特别排放限值执行范围,加快电力、钢铁、电解铝等重点行业超低排放改造和特别排放限值改造,推动重污染企业或工段有序搬离四市主城区。完善重度及以上污染天气的区域联合预警机制,探索实行“市行政区+重点控制区”条块管理模式,统一重污染天气应急启动标准,建立重污染天气联防联控和应急会商机制,推进应急响应一体联动。以呼和浩特市、包头市为重点,深入开展大气污染专项整治,基本消除重污染天气。做好北京冬奥会和冬残奥会空气质量联防联保工作。
推进跨界水体环境治理。实施水生态环境分区管控,加大对黄河内蒙古段干流、大黑河、浑河、昆都仑河、东河等主要支流及哈素海等重点湖库保护和治理力度,着力消除支流劣Ⅴ类断面。开展联合巡河(湖),加强工业污染、畜禽养殖、入河排污口、环境风险隐患点等协同管理。联动实施黄河“清四乱”行动,建立统一的黄河干支流入河排污口监测体系,实现入河污染源与排污口排放联动管理。加快城市污水收集管网、再生水管网建设和城镇生活污水处理厂扩能提标改造,推进工业园区污水集中处理、资源化利用,推动毗邻地区污水处理设施共建共享。加快消除城市黑臭水体,巩固扩大呼和浩特、包头等重点地区黑臭水体治理成效。完善饮用水水源地风险联合防控体系,严控饮用水水源周边岸线资源开发。
加强土壤污染及固废危废协同治理。实施分区分类管控,优先保护耕地土壤环境,重点治理基本农田、蔬菜基地的土壤重金属污染、有机污染,减少化肥、农药、地膜等使用量。统筹规划建设工业固体废物资源回收基地和危险废物资源处置中心,推动固体废物区域转移合作。以尾矿、煤矸石、粉煤灰、建筑垃圾为重点,积极开展大宗固体废弃物综合利用示范。有序推进采煤沉陷区、历史遗留矿山综合治理,全面深化绿色矿山建设。依法严厉打击危险废物非法跨界转移、倾倒等违法行为。加强四市医疗废物集中处置设施建设,推动旗县级及以上城市和县城医疗废物全收集、全处理,并逐步覆盖到建制镇。深入开展呼和浩特 “无废城市”建设,巩固包头市“无废城市”建设成果。
第三节 共促绿色循环低碳发展
共建绿色产业体系。大力发展节能环保、清洁生产、清洁能源、生态环境、基础设施绿色升级、绿色服务等产业,积极培育国家绿色产业示范基地。共同遏制高耗能、高排放项目盲目发展,推动煤炭等化石能源清洁高效利用,推进钢铁、石化、建材等行业绿色化改造。推广包头市“城市矿产”示范基地、鄂尔多斯棋盘井工业园区循环化改造试点经验,鼓励园区循环化改造,扩大园区循环化改造范围,提高园区资源产出率。统一实施政府绿色采购,推行绿色产品优先。强化最严格的水资源管理约束,大力发展高效节水农业,实施重点企业节水和再生水回用改造,严格限制高耗水产业发展,支持工业园区内企业间串联、分质、循环用水设施建设。
共推节能减排降碳。全面推行用能预算管理,优化能耗要素配置,加强能耗“双控”约束,强化重点用能企业节能管理,加快煤炭、电力、冶金、化工、建材等重点行业节能化改造,推动四市节能服务市场、技术、产品、人才的跨市交流互通、资源共享。加大重点行业清洁生产力度,推进实施清洁化改造,促进污染物减排。推广应用新能源,扩大节能低碳产品与技术应用,推进低碳园区、近零碳园区试点建设。
共倡绿色生活方式。加强生态文明宣传教育,强化公民环境意识,推动形成节约适度、绿色低碳、文明健康的生活方式和消费模式,共同营造良好社会风尚。推广绿色出行,扩大新能源汽车普及应用,统筹布局电动汽车交换电配套设施。倡导绿色消费,推广环境标志产品、有机产品,协同开展限塑行动。加快推进垃圾分类,共建区域一体化垃圾分类回收网络体系。积极争创国家生态文明建设示范市县。

第八章 加快公共服务共建共享
以公共服务均衡普惠、整体提升为导向,多谋民生之利,多解民生之忧,坚持在一体化发展中补齐民生短板,打破行政壁垒,加强政策协同,着力缩小城市差距,持续提高公共服务共建共享水平,不断增强人民群众获得感、幸福感、安全感。
第一节 推进基本公共服务标准化便利化
推进基本公共服务标准化。实施四市统一、有机衔接的基本公共服务标准化管理,以标准化促进均等化、普惠化、便利化。动态优化调整基本公共服务标准,合理增加保障项目,稳妥提高保障标准。强化跨区域统筹合作,推动市、旗县(区)间标准水平衔接平衡,按照常住人口规模和服务半径统筹基本公共服务设施布局和共建共享,促进基本公共服务全覆盖,率先在全区建立基本公共服务均等化体系。巩固拓展脱贫攻坚成果,接续推进脱贫地区与乡村振兴有效衔接。
提升基本公共服务便利化水平。创新公共服务一体化管理机制,依托智慧城市建设一体化,推进政务服务、公共交通、教育医疗、就业社保等公共服务便捷共享。运用信息化手段推动四市社会保险关系无障碍转移接续,推动养老金领取资格核查互认。依托自治区异地就医结算管理体系,推进四市门诊特殊慢性病费用直接结算,扩大异地就医定点医药机构覆盖范围。加快医保电子凭证应用,全面实现扫码看病、扫码买药。开展四市异地工伤网上申报,实行“收受分离”。推动工伤认定政策统一、结果互认,加快实现失业保险接续网上直接办理。继续推进不动产登记“四城通办”。推动公共租赁住房保障范围常住低收入人口全覆盖,建立四市住房公积金异地信息交换和协查机制,加快实现住房公积金转移接续和异地*款贷**信息共享、政策协同。
第二节 共享教育文化体育资源
推动教育合作发展。协同扩大优质教育供给,联合引进优质教育资源,鼓励有条件的中小学集团化办学、开展对口帮扶。巩固义务教育基本均衡成果,统筹教师编制配置和跨区调整。加快城镇学校扩容增位,完善进城务工人员随迁子女就学和在流入地升学考试的政策措施。深化教育交流合作,鼓励学校间共享管理服务,推进教学图书资源和科研成果共享合作、骨干校长互派、优秀教师挂职锻炼、学生互访交流。推动四市数字教育资源共建共享,促进四市更多依托网络开展协作教学和科研活动。支持区域内高等院校和职业学校共建共用科研实验室、职业技能鉴定中心和实训基地,建立高等院校专家资源交流合作机制。促进四市职业教育一体化发展,组建呼包鄂乌职业教育联盟,共同推动产教融合和“1+X”证书制度试点,鼓励把学校建在产业基地、开发区上,把专业建在产业链、需求链上,推动教学标准与职业标准对接。
深化文化交流合作。推进草原书屋和“鸿雁悦读”计划一体化改革,鼓励博物馆、美术馆、文化馆等建立合作联盟,实现公共文化资源共享。联合举办黄河文化交流活动,共同讲好新时代黄河故事。加强重点*物文**、古建筑、非物质文化遗产保护合作交流,重点推进长城、黄河国家文化公园和大窑、和林格尔土城子等国家考古遗址公园建设,实施阿尔寨石窟保护管理和展示利用工程。推进乌兰牧骑标准化建设,积极开展跨区域文化交流演出。
共同发展体育事业。完善全民健身公共服务体系,推进社会体育场地设施建设和学校场馆开放共享,提高健身步道等便民健身场所覆盖面,因地制宜建设一批体育公园,推动跨区域体育资源共享、信息互通、项目合作和人才交流培养。深化足球改革,探索建立“呼包鄂乌”区域足球联盟,联合举办青少年足球夏令营、青少年足球赛等活动。
第三节 深化卫生健康和养老服务合作
共筑公共卫生防线。健全重大突发公共卫生事件医疗救治体系,构建分级分层分流的传染病救治网络,联手打造自治区中部重大疫情救治基地。提高公共卫生应急能力,完善新冠肺炎、鼠疫等重大传染病疫情和突发公共卫生事件联防联控、协防协控机制,推动四市在传染病直报和预警、防疫应急物资保障、基层卫生防疫等方面加强对接协作,共建共享公共卫生应急管理体系,推进疫情防控相关数据和服务互通互认。
共享优质医疗资源。加快优质医疗资源扩容和区域均衡布局,支持在呼和浩特市建设国家级区域医疗中心,包头市、鄂尔多斯市建设省级区域医疗中心,鼓励有条件的三级医院采取合作办院、设立分院、组建医联体等形式,扩大优质医疗资源覆盖范围。推进公立医院就诊“一码通”。共建以居民健康档案为重点的全民健康信息平台和以数字化医院为依托的医疗协作系统,加快实现双向转诊、转检、会诊、联网挂号等远程医疗服务。推动病历跨地区、跨机构互通共享,加快医学检验检查结果跨地区、跨机构互认。实施医师区域注册,推动医师多机构执业。
共建养老服务体系。增加养老服务多元化供给,鼓励四市联建共建养老机构,支持养老机构品牌化、连锁化发展,引导龙头养老服务机构在四市统筹布局连锁机构。加快四市养老服务信息平台互联互通,全面实现养老服务政策、服务信息、养老服务资源等跨市信息共享。推进养老服务同城化,深化养老服务补贴异地结算,促进异地养老。推动老年人照护需求评估、老年人入住评估等互通互认。深化呼和浩特市、包头市居家和社区养老服务改革试点。
第四节 共建公平有序的社会环境
建设社会治理共同体。推动四市社会治理平台一体化运行,拓展大数据应用,加强跨地区跨部门的业务协同、信息共享、应急演练,打造社情研判、矛盾纠纷化解、应急调度、重大舆情和突发事件跨区域、跨层级工作协同和协动处置体系。落实四市应急管理协作框架协议,加强应急救援联合指挥平台系统建设,推动四市应急资源、物资、队伍、特种设备共建共享、协同联动,提高防灾减灾救灾一体化、同城化水平。建立健全安全生产责任体系和联动长效机制,有效防范和坚决遏制重特大安全生产事故发生。在跨界毗邻地区,按可达性统筹120、110等服务范围。
合力营造良好就业创新环境。推动区域内公共就业服务平台全部联网,促进人力资源、就业岗位信息共享和服务政策有机衔接。整合发布职位信息,联合开展就业洽谈会和专场招聘会。大规模开展职业技能培训,建立专业技术类职业资格与职称对应关系。加强劳动保障监察协作,强化劳动人事争议协同处理,建立拖欠农民工工资“黑名单”共享和联动惩戒机制。持续实施“草原英才”等工程,建设呼和浩特京蒙“人才社区”。
推动信用体系建设。加强四市信用信息归集、共享、公开和应用,加快实现“一张网”管理、“一站式”查询。聚焦生态环保、食品药品安全、产品质量、全域旅游、安全生产等重点领域,建立跨区域信用联合奖惩机制,实行失信行为标准互认、信用信息共享互动、惩戒措施路径互通。推广信用承诺制度,支持共同开发适应经济社会发展需要的信用产品。加强政务诚信建设。

第九章 联手打造内陆改革开放高地
对标国内外一流标准改善营商环境,通过改革创新打破地区分割和行政壁垒,打造规则统一开放、标准互认、要素自由流动的市场环境,建设更高水平开放型经济新体制,全方位融入国内国际大市场,在全区改革开放中发挥示范带动作用。
第一节 合力打造一流营商环境
持续深化放管服改革。实施全国统一的市场准入负面清单制度,破除清单之外隐性准入壁垒,完善四市统一的市场准入标准和流程,推动“非禁即入”普遍落实。探索构建跨区域的统一市场准入服务系统,统一身份实名认证互认、统一名称自主申报行业字词库、统一企业经营范围库,实现跨区域注册登记无差别标准。全面推行“证照分离”、“照后减证”改革,深化工程建设项目审批制度改革,开展企业投资项目承诺制改革,规范涉企检查。建立便利、高效、有序的市场主体退出制度,简化普通注销程序。取消商事主体异地迁址变更登记隐形阻碍,推动各类审批流程标准化。
加快推进市场一体化。实施高标准市场体系建设行动,共建统一的市场规则、互联互通的市场基础设施,加快清理废除妨碍统一市场和公平竞争的各种规定和做法。打破行政区划对要素流动的不合理限制,推动土地、劳动力、资本、技术、数据等要素市场化一体化。推动四市实现远程评标。以公平竞争审查为着力点,加强和优化竞争执法,维护公平竞争市场秩序。健全四市统一开放的执法规则、执法程序和监管协调机制,实现市场监管信息共享共认、市场监管措施协调联动、消费者权益保护跨区协作和行政执法相互协作。
推动政务服务联通互认。依托全区一体化政务服务平台,优化政务服务业务模式,扩大四市政务服务事项互办互认、协同联办范围。拓展“异地代收代办”模式,通过“收受分离”模式,打破事项办理的属地化管理限制。优化“多地联办”,整合申请人多地办理流程,改由一地受理申请、异地政府部门内部协同,申请材料和档案材料通过全区一体化政务服务平台共享,实现申请人异地即可完成四地事项办理。将移动端可办理的服务事项和应用向“蒙速办”APP集约整合,推动更多便民服务互联互通互用。推进现有各类产权交易市场联网交易,推动公共资源交易平台互联共享。依托自治区税务局税收大数据平台,推进跨市涉税信息共享。
第二节 协同推进更高水平开放
融入共建“一带一路”。优化畅通向北开放通道,推动乌兰察布—二连浩特—乌兰巴托铁路等跨境项目建设,提升基础设施互联互通水平。主动融入西部陆海新通道,加强呼和浩特沿线物流枢纽建设。加快区域内国际航空港物流园区建设,培育至俄蒙主要城市航线,实现常态化运营。加强与俄罗斯、蒙古国等国家的经贸往来,推动建立区域内政府、民间等多种合作交流机制,深化贸易、金融、文旅、物流、基础设施等领域合作,推进能源、装备、服务、商品进出口,做大做强一批骨干外经贸企业,扶持发展一大批中小外经贸企业,打造中蒙俄经济走廊核心节点。
建设泛口岸经济体系。加强四市口岸规划衔接,优化口岸发展布局和功能定位,推进呼和浩特、鄂尔多斯航空口岸建设,加快满都拉口岸信息化改造,推动乌兰察布机场口岸开放,逐步实现四市口岸功能互补、互动发展。推动二连浩特口岸功能后移,以乌兰察布为枢纽,大力发展泛口岸经济,构建“岸产城”一体化经济体系,推动整个城市群与二连浩特口岸联动发展。积极拓展物流和供应链功能,推动机械制造、电子信息、食品、纺织、木材等进出口加工产业基地化、链条化发展。提升进口资源落地加工能力,以煤炭为重点打造国家重要的能源进出口通道、战略资源精深加工和储备基地。
提高通关一体化水平。完善通关全流程一体化管理机制和运行模式,实行货物“一次申报、一次查验、一次放行”,推行电子监督,支持符合条件的地区建设海关特殊监管区域。加快建设具有国际先进水平的国际贸易“单一窗口”,全面推进海关、税务、监管等部门“信息互换、监管互认、执法互助”,鼓励与沿海沿边口岸开展通关协作、物流合作,实现联动发展。
第三节 共建高水平开放平台
提升对外开放平台功能。统筹推进各类开放平台建设,推动呼和浩特国家跨境电子商务综合试验区建设,支持鄂尔多斯、乌兰察布申建国家跨境电子商务综试区。加快呼和浩特等国际航空快件中心建设,提高货物集散能力。支持呼和浩特、鄂尔多斯综合保税区建设,推动高端加工制造业集聚。支持包头、乌兰察布七苏木保税物流中心(B型)在高质量运行的基础上申建综合保税区。
提高中欧班列开行质量。支持乌兰察布建设中欧班列集结中心,发挥其中欧班列枢纽节点城市功能,联动呼包鄂三市增加本地货源,发展依托班列的外向型经济,延伸和丰富中欧班列运行线路,推动集结点、代理、运输、仓储、信息等资源共建共享,促进各类资源和商品快速集聚集散,推动始发中欧班列增量扩容。
协同办好国际性会展。依托区域内会展中心资源,积极举办各类重要国际会议和赛事,共同打造对外开放品牌。高标准举办中国—蒙古国博览会、库布其国际沙漠论坛、内蒙古国际能源大会、国际马文化博览会等国际大型会展,提高区域知名度和影响力。
第四节 推动区域合作互动
推动与自治区东、西部协调联动。加强与自治区东部地区联动,深化新能源、物流、农畜产品加工等领域合作,辐射带动自治区东部地区绿色转型、开放发展。加强与自治区西部地区协作,协同推进黄河流域生态保护和荒漠化治理,辐射带动自治区西部地区补齐生态环境短板,推动高质量发展。
共同支撑黄河流域生态保护和高质量发展。积极参加沿黄省区的合作交流,建立健全黄河流域常态化横向生态保护补偿机制,共同加强生态环境共保和水污染共治。增强与宁夏沿黄城市群、关中城市群、太原城市群等之间的发展协调性,避免同质化。
加强与京津冀等周边地区协作发展。主动融入京津冀协同发展战略,深化科技创新、金融、新兴产业、能源等领域合作。完善京蒙协作机制,精准承接北京非首都功能疏解和产业转移。加强与天津、河北港口资源使用和内陆港合作,共同打造陆港群。深度参与呼包鄂榆国家城市群建设,积极打造蒙晋冀(乌大张)长城金三角合作区。
深化与其他发达地区交流合作。对接长三角一体化发展、粤港澳大湾区建设、成渝双城经济圈建设等重大战略,加强交流合作,着力推进科技联合攻关、产业协作互补、重点园区共建、重大项目合作,大力引进产业链缺失、升级项目,特别是引进整体转移、协同转移项目,吸引更多高端产业链落户。

第十章 推进规划实施
加强*党**对呼包鄂乌一体化发展的全面领导,进一步完善实施保障机制,确保规划主要目标和任务顺利实现。
第一节 加强组织领导
推动呼包鄂乌一体化是新发展阶段自治区*党**委和政府确定的重大发展战略。各地区各部门要认真贯彻自治区*党**委和政府决策部署,认真履职尽责,强化工作措施,激发各类主体的活力和创造力,组织动员全社会力量落实规划,形成推动呼包鄂乌一体化发展的强大合力。在自治区推动呼包鄂乌一体化发展领导小组统筹领导下,建立健全推动呼包鄂乌一体化发展领导机制,统筹指导和综合协调呼包鄂乌一体化发展战略实施,研究审议重大规划、重大政策、重大项目和重点工作,协调解决重大问题,督促落实重大事项。
第二节 健全推进机制
呼和浩特市、包头市、鄂尔多斯市、乌兰察布市作为推动呼包鄂乌一体化发展的责任主体,要落实主体责任,明确工作分工,完善工作机制,制定具体行动计划和专项推进方案,把规划确定的各项任务落到实处。自治区有关部门要按照职责分工,加强对规划实施的指导,在规划编制、体制创新、政策制定、项目安排等方面给予积极支持。充分发挥自治区推动呼包鄂乌一体化发展领导小组办公室作用,完善工作机制,发挥自治区交通运输、科技、公安、教育、人力资源社会保障、自然资源、住房城乡建设、商务、文化和旅游、应急、卫生健康、医保、市场监管、金融监管等部门和推进呼包鄂乌智慧城市建设一体化、推进内蒙古西部(包头—鄂尔多斯)产业转型升级示范区建设等16个专项工作组作用,分领域策划和推进具体合作事项及项目。加强对本规划实施的跟踪分析,做好政策研究、统筹协调、督促落实等工作,制定年度工作要点,开展规划的中期评估和终期总结,推动规划落实。重大事项及时向自治区*党**委和政府报告。
第三节 加强政策协同
建立重大政策沟通协调机制,在企业登记、土地管理、环境保护、投融资、财税分享、人力资源管理、公共服务等政策领域积极开展政府间协商,根据达成的一致意见协同制定相关政策措施,提高政策制定统一性。积极构建互利共赢的税收分享机制和征管协调机制,加强城市间税收优惠政策协调。统一政策标准,规范开展招商引资和人才招引。鼓励金融机构在四市协同布局,支持银行分支机构在城市群内跨行政区开展业务。推动四市共同出资设立呼包鄂乌一体化发展基金。
第四节 凝聚更大合力
健全推动呼包鄂乌一体化发展*党**政联席会议和市长联席会议机制,研究落实重点任务、重大改革、重大项目等,压茬推进各项任务,建立推进呼包鄂乌一体化发展评价体系,激发四市内生动力活力。优化呼包鄂乌协同发展服务中心职能定位,围绕四市发展实际和合作诉求,积极牵线搭桥、互通有无,谋划跨地区一体化项目,培育更多新合作点、增长点。鼓励智库参与决策咨询,广泛听取社会各界意见和建议,营造全社会共同推动呼包鄂乌一体化发展的良好氛围。
来源:内蒙古日报
编辑:胡梦莹
编审:赵宗杰
终审:李恩广
总监制:肇慧茹