- 来源:国海咨询自有原创方*论法**体系
- 文章仅代表作者本人观点
- 本文首发于公号:国海管理咨询
- 欢迎大家进行内容订阅
很多企业都非常期望有一个非常牛的产品经理坐阵,这样才可以把自己公司的产品打造好,突围行业同质化的困局。
那么在产品研发方面,腾讯可以说是一个佼佼者,无论是QQ还是微信,都是举世瞩目的绝对爆品,无人可撼动定位,本文就通过文字和图表来帮助你了解腾讯的产品经理是什么样的。
01
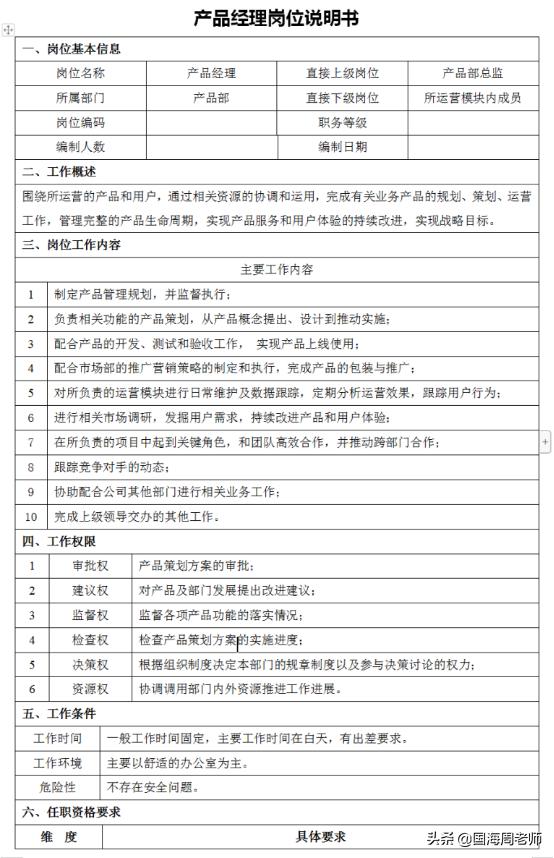
产品经理岗位分析
工作分析是获得有关工作方面信息的过程,通过工作分析可以确定各项工作的内容、性质、责任以及担任某一特定工作的员工所应具备的基本条件。
它是建立人力资源管理制度的基础,是各项人力资源管理工作的依据。

在互联网行业,产品经理是企业的守门员、品牌塑造者和营销骨干,往往是一个公司的 “无冕之王”。
有时候一个真正成功的产品经理会成就一个企业的辉煌,对腾讯公司而言,马化腾自身就是最成功的产品经理,而“微信之父”张小龙对微信的成功所起到的关键作业更是不言而喻。
因此,我们通过收集互联网企业产品经理的相关信息,经过分析讨论,结合企业的战略目标等因素,得出了该岗位的岗位说明书,如表所示。


02
产品经理胜任力模型
胜任力一词来源自一个管理学领域中方兴未艾的名词“competency”。
具体含义是指能将某一工作(或组织、文化)中表现优异者和表现平平者区分开来的个人的潜在的、深层次的特征,如动机、特质、自我形象、态度或价值观、专业知识、认知或行为技能等。
基于胜任力模型的考核体系能够更加全面的考核企业员工,实现企业和员工的共同成长。

在结合了经典的胜任力洋葱模型、冰山模型和胜任力词典的基础上,依据岗位说明书,我们提出了如表所示的关于腾讯产品经理的胜任力模型。

根据胜任力素质模型,从知识、技能到态度和动机三个层级,重要性是逐级递增的,对产品经理的绩效的影响。 其中知识是基础,技能是保障,态度和动机是核心。

花一秒钟就看透世界本质的人注定拥有不凡的人生!
国海咨询是这个时代企业经营方*论法**务实的践行者!
国海管理咨询 擅长短期、中长期战略系统落地,既有全球500强咨询视野,又有大量中小企业辅导落地实战。国海团队曾服务中国移动、中国电信、美的、格力、统一、康师傅、蒙牛等头部企业及众多品类的头部客户,致力于帮助企业成为细分领域的冠军,传播优秀价值观。