导语
2022年上海53所小学超额预警!多所学校公布入户年限!不满足直接被统筹!各区学校入户截止具体日期有所不同!有你娃的目标学校吗?你家户口符合要求吗?一起来看看吧!
上海热门公办小学的抢手程度相信家长们都有所了解!
2022年上海已有9区53所小学明确超额! 多所公布入户年限!16区学校入户截止具体日期有所不同!
有区超多学校 未来3年都超额! 1区收紧, 入户年限全部三年起跳!

有你娃的目标学校吗?你家户口在入户截止日期之内吗?一起来看看吧~
浦东新区
2022年, 浦东新区发布入户年限的学校均为1年!入户截止日期为2021年6月19日(含)以前!
1
福山花园外国语小学
2022年入学的适龄儿童,在本校对口招生地段 入户时间需满1年, 即 适龄儿童入户时间需在2021年6月19日(含)以前。
2023年 入学的适龄儿童,在本校对口招生地段入户时间 需满2年。

(图片来源:学校官微)
2
浦明师范附属小学(潍坊校区)
2022年入学的适龄儿童,在本校对口招生地段 入户时间需满1年, 即 适龄儿童入户时间需在2021年6月19日(含)以前。
2023年 入学的适龄儿童,在本校对口招生地段入户时间 需满2年。

(图片来源:学校官微)
3
浦明师范附属小学(东城校区)
2022年入学的适龄儿童,在本校对口招生地段 入户时间需满1年, 即 适龄儿童入户时间需在2021年6月19日(含)以前。
2023年 入学的适龄儿童,在本校对口招生地段入户时间 需满2年。

(图片来源:学校官微)
4
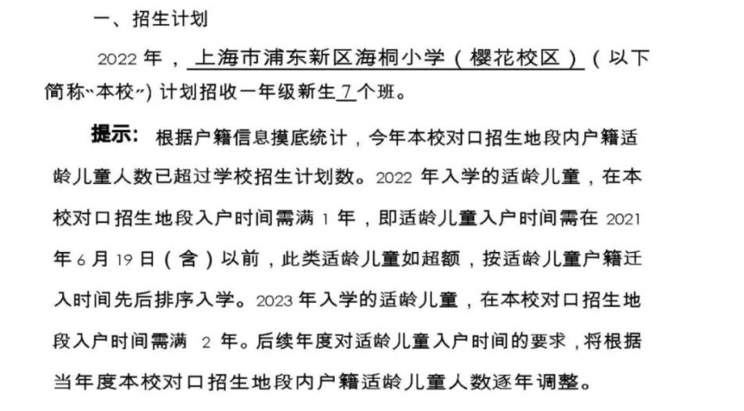
海桐小学(樱花校区)
2022年入学的适龄儿童,在本校对口招生地段 入户时间需满1年, 即 适龄儿童入户时间需在2021年6月19日(含)以前。
2023年 入学的适龄儿童,在本校对口招生地段入户时间 需满2年。

5
海桐小学(东城校区)
2022年入学的适龄儿童,在本校对口招生地段 入户时间需满1年, 即 适龄儿童入户时间需在2021年6月19日(含)以前。
2023年 入学的适龄儿童,在本校对口招生地段入户时间 需满2年。

6
昌邑小学(大华校区)
2022年入学的适龄儿童,在本校对口招生地段 入户时间需满1年, 即 适龄儿童入户时间需在2021年6月19日(含)以前。
2023年 入学的适龄儿童,在本校对口招生地段入户时间 需满2年。

7
上实东校
2022年入学的适龄儿童,在本校对口招生地段 入户时间需满1年, 即 适龄儿童入户时间需在2021年6月19日(含)以前。
2023年 入学的适龄儿童,在本校对口招生地段入户时间 需满2年。

8
明珠小学(A区)
2022年入学的适龄儿童,在本校对口招生地段 入户时间需满1年, 即 适龄儿童入户时间需在2021年6月19日(含)以前。
2023年 入学的适龄儿童,在本校对口招生地段入户时间 需满2年。

9
明珠小学(B区)
2022年入学的适龄儿童,在本校对口招生地段 入户时间需满1年, 即 适龄儿童入户时间需在2021年6月19日(含)以前。
2023年 入学的适龄儿童,在本校对口招生地段入户时间 需满2年。

10
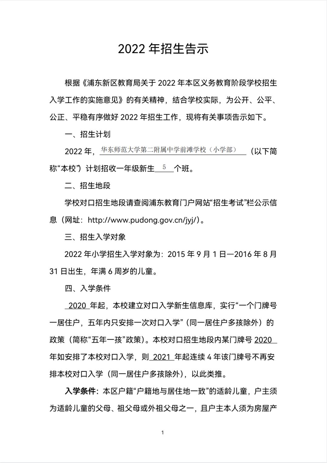
华二前滩小学
本区户籍“户籍地与居住地一致“的适龄儿童,户主须为适龄儿童父母、祖父母或外祖父母之一,且户主本人须为房屋产权人(单独或共同拥有全部产权);适龄儿童本人为户主的,房屋产权人须为适龄儿童本人(单独或共同拥有全部产权)或其父母(单独或共同拥有全部产权)。 户籍迁入日期、产证上的登记日期截止为2022年6月19日。 此类对象如超额,按儿童户籍迁入时间先后排序入学,超额部分由区教育招生考试中心作统筹安排。


11
竹园小学(沪东校区)
2022年入学的适龄儿童,在本校对口招生地段 入户时间需满1年, 即 适龄儿童入户时间需在2021年6月19日(含)以前。
2023年 入学的适龄儿童,在本校对口招生地段入户时间 需满2年。

12
六师附小(羽山校区)
2022年入学的适龄儿童,在本校对口招生地段 入户时间需满1年, 即 适龄儿童入户时间需在2021年6月19日(含)以前。
2023年 入学的适龄儿童,在本校对口招生地段入户时间 需满2年。

13
福山证大外国语小学
2022年入学的适龄儿童,在本校对口招生地段 入户时间需满1年, 即 适龄儿童入户时间需在2021年6月19日(含)以前。
2023年 入学的适龄儿童,在本校对口招生地段入户时间 需满2年。

14
福山外国语小学
2022年入学的适龄儿童,在本校对口招生地段 入户时间需满1年, 即 适龄儿童入户时间需在2021年6月19日(含)以前。
2023年 入学的适龄儿童,在本校对口招生地段入户时间 需满2年。

15
明珠临港小学(茉莉校区)
2022年入学的适龄儿童,在本校对口招生地段 入户时间需满1年, 即 适龄儿童入户时间需在2021年6月19日(含)以前。
2023年 入学的适龄儿童,在本校对口招生地段入户时间 需满2年。

16
川沙中学南校(小学部)
2022年入学的适龄儿童,在本校对口招生地段 入户时间需满1年, 即 适龄儿童入户时间需在2021年6月19日(含)以前。
2023年 入学的适龄儿童,在本校对口招生地段入户时间 需满2年。

17
浦东二中心小学(巨野校区)
2022年入学的适龄儿童,在本校对口招生地段 入户时间需满1年, 即 适龄儿童入户时间需在2021年6月19日(含)以前。
2023年 入学的适龄儿童,在本校对口招生地段入户时间 需满2年。

18
浦东二中心小学(张江校区)

19
建平实验小学(枣庄校区)

20
张江高科实验小学(藿香校区)

21
张江高科实验小学(香楠校区)

黄浦区
22
上外黄外
2023年,本校拟实施适龄儿童及父母(至少一方)户口在本小对口地块满3年(2020年8月31前迁入户口)的对口入学办法。

2021年的招生简章明确, 2022年,本校拟实施适龄儿童及父母(至少一方)户口在本校对口地块满2年的对口入学办法。

23
黄浦一中心
当符合招生条件的适龄儿童报名人数超过招收学额时,适龄儿童户口须在本校对口居委满3年。

徐汇区
24
汇师小学
根据地段内适龄儿童的动态数据调查, 近三年我校地段内户籍儿童人数均已超出计划招生人数。

25
高安路第一小学
我校宛平校区和华展校区近三年 招生对口地块适龄儿童的摸底人数均已远超计划学额数。

26
建襄小学
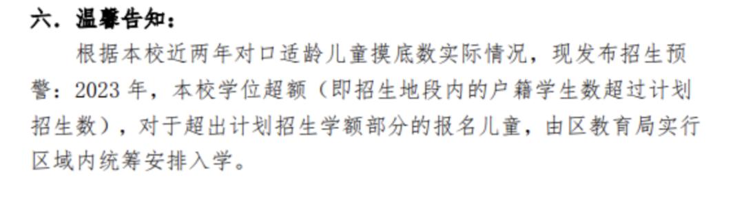
根据本校 近两年对口适龄儿童摸底数实际情况,现发布招生预警:2023年,本校学位超额。

27
徐汇第一中心小学
经排摸, 近三年我校招生对口地块适龄儿童的摸底人数已远超计划学额数。本校学位超额 (即招生地段内的户籍学生数超过计划招生数)。

28
复旦附属徐汇实验学校
近三年我校地段内户籍儿童人数均已超出计划招生人数。

30
交大附小
2022年我校“学位超额”,且近三年户籍对口人数均处于高位。

31
上海小学
近三年本校“学位超额”。

32
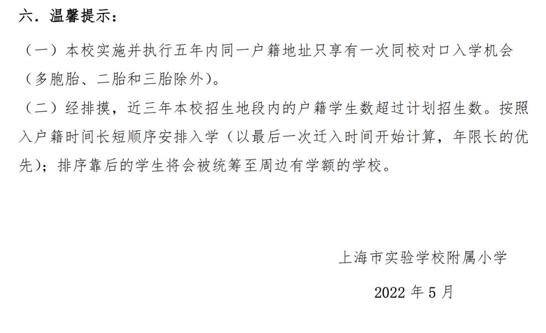
上海市实验学校附属小学
近三年本校招生地段内的户籍学生数超过计划招生数。

33
上师大一附小
我校2022年“学位超额”。

34
田林第四小学
近三年本校学位超额。

35
园南小学
近三年本校“学位超额”。

36
上师大第三附属实验学校(小学)
近三年,我校“学位超额”。

闵行区
37
七宝实验小学
2022年起,符合入学条件的适龄儿童户籍迁入时间必须满1年及以上,入户时限将逐年递增。

虹口区
38
虹口四中心
实际居住在对口居委,全家(父、母和适龄儿童本人)户籍在居住地连续三年以上的适龄儿童排在第三档。

杨浦区
39
打虎山路第一小学
根据户籍信息统计 ,打一小学地段内适龄儿童数大于招生计划数。

40
二师附小
根据户籍信息统计 ,二师附小地段内适龄儿童数大于招生计划数。

41
翔殷路小学
根据户籍信息统计, 地段内适龄儿童数大于招生计划数。

42
水丰路小学
根据户籍信息统计, 地段内适龄儿童数大于招生计划数。

43
上海理工大学附属小学
根据户籍信息统计, 地段内适龄儿童数大于招生计划数。

44
上海市杨浦区回民小学
根据户籍信息统计, 地段内适龄儿童数大于招生计划数。

45
复旦科技园小学
根据户籍信息统计, 地段内适龄儿童数大于招生计划数。

普陀区
46
江宁学校
适龄儿童户籍迁入截止时间2019年12月31日。

47
曹杨二中附属学校
适龄儿童的户籍须在2020年4月23日(含)之前迁入我校招生地段;适龄儿童至少须与监护人一方在同一户籍,且一方监护人的户籍也须在2020年4月23日(含)之前迁入。

静安区
48
静教院附校
儿童及父母的户籍须在对口地块满三年。

49
万航渡路小学
适龄儿童及父母的户籍须在对口地块满3年。
入户时间截止日期为 2019年6月30日。

50
闸北第二中心小学
适龄儿童及父母的户籍须在对口地块满3年。
入户时间截止日期为 2019年6月30日。

51
闸北实验小学
房屋户主为儿童、父或母; 适龄儿童及父母的现户籍均须 在我校对口地块满3年(入户截止日期为2019年6月30日)。

52
中山北路小学
适龄儿童及父母的户籍须在对口地块满3年(入户时间截止日期为2019年6月30日) ;户主为儿童、父或母;房屋产权人/承租人为儿童、父或母。

宝山区
53
宝山区第一中心小学
地段内户籍学生数大于招生计划数。

以上为指导君手动整理,难免疏漏,希望家长们留言补充!
信息来源:各学校官方微信、官网
*本文转载自公众号:上海幼升小指导,版权归原公众号所有,若需了解更多内容,欢迎关注【上海幼升小指导】