
针对近期国服热议的小贝版权和迪达删卡补偿的问题,官方通过《阿况聊天室》进行了正面回复( 图片来自官方 )。前者说了等于没说,仍然无法确定小贝是否删卡;后者涉及到国服玩家迫在眉睫的切身利益,但已经实锤没有提档的可能。

按照官方的说法,国服删卡球员补偿的分档标准,首先考虑的是球员的“满级总评”。 而所谓的“满级总评”,通常是指未突破时的满级评分:

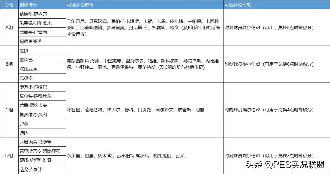
1.A组:萨内蒂(93)、贝尔戈米(93)、巴雷西(93)、阿德里亚诺(95);
2.B组:拉伊(92)、雷科巴(94)、坎比亚索(92)、托尔多(90);
3.C组:科尔多巴(91)、萨穆埃尔(91)、德约卡夫(91)、久利(91)、罗查(91)、迪达(91);
4.D组:马萨罗(89)、阿比亚蒂(86)、斯坦科维奇(89)、卢加诺(90)。
如果以“满级总评”为由,说“迪达不具备提档的充分理由”。那为什么总评94的雷科巴不在A组?为什么总评90的托尔多不在C组?
官方可能会说,“满级总评”只是一个方面的因素。雷科巴的实用性不如A组球员,托尔多的实用性则高于C组。那么作为国服最强门将之一的迪达,其实用性又何尝不是明显高于C组的其他球员?
所以官方对于“迪达有没有提档的可能” 的 回答,个人认为不符合基本的逻辑,其具体的补偿名单仍然存在区别对待的问题。