
借助于硬核的产品力和经营力,望尘科技快速成长为国产体育游戏之光。
作者:王怜花
来源:快刀财经(ID:kuaidaocaijing)
距离2022卡塔尔世界杯开幕,不足1个月。
作为转播覆盖率超过奥运会的全球最大体育盛事,球迷早已按捺不住内心的激动,并开始在Facebook、Twitter、微博、虎扑等社交媒体上发声:
托利索无缘2022世界杯、门票已售289万张、2022世界杯32强球衣定制……种种话题,都吸引了大量网友热议。
百度资讯指数显示,关键词“2022世界杯”日均值同比增速达到4779%。
网友对世界杯的期待,还体现在对足球类体育手游的狂热上。
以今年7月刚上线的《最佳球会》为例,国内上线第一周便先后冲上AppStore体育榜Top 1、免费游戏榜Top 6,并获得AppStore首页推荐和Apple官方公众号推荐。

作为这款游戏的开发商,望尘科技(GALA Sports)可谓抢到了红利。近期,其还向港交所递交了招股说明书,有望成为港股体育游戏第一股。
其实近10年来,国内体育产业一直被作为经济转型升级的重要力量,并在人民群众中掀起了一股体育热潮。而在疫情防控常态化之下,国民体育热情又快速转移到手游上来。
据弗若斯特沙利文预计,到2026年,中国手机运动模拟游戏市场规模能达到73亿,对战运动游戏市场能达到31亿。
体育手游,正迎来一个风口。

01
行业第二
体育游戏行业的隐形巨头
一提及游戏,为大众所熟知的是腾讯、网易。他们所开发的《王者荣耀》《阴阳师》等手游,一度成为网民时间杀手。
但如果聚焦到体育游戏方面,望尘科技的地位可谓举足轻重。
先来看一组排名:
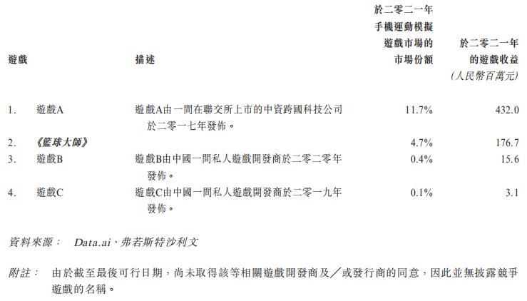
截止2021年12月31日,在中国推出并已从NBA取得知识产权特许的篮球主题模拟游戏,一共有4款。
其中,望尘科技2017年发布的《NBA篮球大师》,以1.767亿元的游戏收益拿下了4.7%市场份额,排名运动模拟手游市场第二。
而在这款游戏后面的第三名、第四名,合计市场份额也就0.5%,竞争差距一目了然。

相较于篮球,足球主题模拟游戏的竞争要激烈得多。截止2021年12月31日,在中国推出并已从FIFPro取得知识产权特许的足球主题模拟游戏,达到了14款。
而在这其中,望尘科技推出的《最佳11人-冠军球会》以1.482亿元游戏收益,拿下了当年运动模拟手游市场4.0%的份额,排名第四;旗下另一款游戏《足球大师》,则以1.35亿的收益拿下3.5%的份额,排名第五。

2021年,望尘科技营收4.6亿,净利5673万,同比分别增长13.6%、24.7%。这个数据,在中国手机运动游戏市场排名第二,市场份额约为7.9%;在中国手机运动模拟游戏市场同样排名第二,市场份额约为12.4%。
需要强调的是,拿到这一行业地位时,望尘科技旗下当时仅运营着3款游戏。这也意味着,这家公司开发的每一款游戏都跻身到行业前列。
以此来看,7月份刚上线的操作类足球游戏《最佳球会》,发展潜力不言自明。
在此之前,望尘科技有两款足球游戏,但都是模拟经营玩法;而《最佳球会》则是以竞技操作玩法为主的游戏。按照两类游戏的行业普遍表现,后者在用户数量和收益方面的潜力可能会提升3-5倍。
而在近些年,《最佳球会》同类型的代表,如《FIFA》《实况足球》均在用户体验上颇受诟病。以至于,有媒体就曾表示,每逢“世界杯”年,相关足球游戏赛道都会迎来洗牌,而今年的黑马很可能就是望尘科技的《最佳球会》。
02
10年深耕
打造国产体育游戏之光
回顾望尘科技的发展,这家公司本身就是一匹游戏黑马。
成立于2013年,相较于我们所熟悉的腾讯、网易,这家公司晚了10来年。而按目前的规模看,望尘科技也就300来人。
这样一家公司,是如何在国内市场两大游戏巨头之间活出一片天?又是如何在国际市场比肩《FIFA》系和《实况足球》系游戏的?
答案离不开商业里传统的核心元素:产品和经营。
从产品层面来看:拟真竞技类体育游戏,是开发难度最高的游戏品类之一。可惜的是,相关技术一直被少数外国头部游戏公司长期垄断,国内几乎找不到任何资料。
而经过10年的深耕,望尘科技在渲染、AI、动画/物理、帧同步PvP、跨平台支持等方面均取得了技术上的突破,已经达到了和世界体育游戏头部大厂差不多水平。
比如《最佳球会》游戏中,我们发现AI球员跑动灵活,以往足球手游普遍的卡顿情况鲜有。
这其实来自于望尘科技先进的运动捕捉与人体运动引擎技术。其相关负责人曾表示,公司为此用4年时间、花费1000万元打造了亚洲最大的动作捕捉平台,并录制了100万组动作素材,用在游戏的开发上。
而为了营造游戏的沉浸感、真实感,《最佳球会》甚至将球员庆祝动作,乃至上万观众的动作细节都勾勒得很自然。
这背后则来自于望尘科技的渲染技术。为了在游戏中再现体育竞技场上额热血沸腾,望尘科技采用多种新技术使得同屏渲染最高可达10万的动态观众。
正是如此,《最佳球会》也是第一个在手机上渲染质量接近主机同类游戏的作品。
如果说技术是体育游戏的核心竞争力,那么版权则是最强护城河。在国内市场,包括游戏在内的整个文娱行业,之所以被称为互联网巨头的烧钱战场,主要就是来自于版权竞争。
而从推出第一款游戏《足球大师》开始,望尘科技就立下了做正版IP的决心。这些年来,该公司与FIFPro、NBA、MLB等联赛或组织,以及巴塞罗那、拜仁慕尼黑、曼城、皇家马德里等多家欧洲豪门俱乐部都保持着良好的合作关系,版权合作签约数量已经位居全球第一。

从经营层面来看:望尘科技并不像大众固化认知中的那种理工男、程序员经营思维。
比如望尘科技在走向海外时,就巧妙结合了国内消费行业惯用的KOL、KOC爆款营销玩法。
其在与印尼、越南、泰国、日本、韩国等国家,与当地的体育红人、游戏红人进行视频合作,快速将《最佳11人-冠军球会》(Football Master2)塑造成一款“现象级体育游戏产品”。

目前表现来看,这款游戏在日本发行3日内登上日本iOS免费总榜TOP10、体育品类免费榜TOP1,在韩国发行首月登上Google Play畅销榜体育类TOP1、AppStore畅销榜体育类TOP1。
在产品开发之前,望尘科技显然在市场趋势洞察方面下足了功夫。为在欧美市场立足,该公司的在研游戏项目中还有棒球、橄榄球等题材的游戏。
弗若斯特沙利文报告就显示,除足球、篮球之外,包括桌球、棒球、网球、橄榄球等其他主题的手机运动游戏,也正迅速扩大市场份额。
而望尘科技锚定的橄榄球,是美国第一大运动,相关赛事“超级碗”多年来都是全美收视率最高的电视节目;另一个棒球运动,则是美国美国第二大运动,被称为绿茵场上的国际象棋。
显然,正是借助于这些产品力和经营力,望尘科技才能快速成长为国产体育游戏之光。
03
走向全球
与国际体育游戏巨头直接对话
从望尘科技的发展走势来看,走向全球市场已然成为其冲击资本市场之后的重要布局。
招股书显示,2019年望尘科技海外营收4024万元,占比10.8%;2022年上半年,海外营收8016万元,占比25.8%,首次突破1/4。
不难看出,望尘科技借助“体育+游戏”,正展现出不一般的全球市场想象力。
其实放到全球市场,望尘科技主要的竞争对手就是《FIFA》《实况足球》,及其背后的开发商Electronic Arts(美国艺电)和KONAMI(科乐美)。
在具体的游戏体验中,玩家更在意真实感的打造。比如此前KONAMI只有阿森纳和利物浦的授权,导致《实况足球》因队徽、队名、球衣设计偏离现实而饱受诟病。
但在早期,创建于1982年的Electronic Arts在足球玩法设计、细节处理细腻度方面,稍逊于发迹于1969年的KONAMI。

以至于,《FIFA》与《实况足球》的粉丝,都相互鄙视,相爱相杀——直到一个新的选择出现——GALA Sports(望尘科技)。
在10年来的技术探索中,望尘科技沉淀了诸多比肩Electronic Arts、KONAMI的游戏技术。比如球场与观众渲染技术,能够同屏渲染最高可达10万的动态观众,再现体育竞技场上热血沸腾的现场;再如机器视觉动捕与事件分析技术,能在100米远距离3D姿态误差不超过3厘米。

这种与国际一线运动游戏媲美的技术,也使得望尘科技开发的游戏产品受到了国内外用户的长期追捧。
弗若斯特沙利文报告指出,一款游戏通常在推出市场8-10年后进入衰退期。而据App Annie数据显示,望尘科技的运动游戏产品长期位于运动游戏榜前列,不仅营收持续保持增长,生命周期也超过绝大多数手机游戏。
以至于,望尘科技创业10年,仅凭三四款游戏就能跻身行业前列。
此外,望尘科技毛利率三年内也保持了稳步增长,分别为45.2%、44.6%、48.2%,2022年上半年毛利率达到了50.5%。不难看出,公司前些年的技术沉淀正在显现出势能效果,望尘科技未来的发展或将从数量级增长迈入量级增长。

其实全球手游这些年增速较快。弗若斯特沙利文报告显示,其整体规模从2016-2021的复合年均增长率达到18.6%,预计到2026年能够达到1773亿美元,复合年增长率达8.3%。
在市场大环境利好之下,加上强劲的研发实力、极具竞争力的产品储备、领先全球的豪华版权阵容,望尘科技已然具备与国际体育游戏巨头直接对话的能力。
三五年后,体育手游或将成为全球游戏市场的主力类目之一。而到那时,相信正在冲击港股IPO的望尘科技,也将会作为“港股体育游戏第一股”代表中国游戏品牌走进全球先行列。