济南市各高中陆续公布2020年艺体特长生招生简章,以下是11所招生简章汇总。
山东省实验中学
根据《2020年济南市普通高中学校招收艺体特长生工作方案》、济南市2020年高中阶段学校招生工作意见,经研究决定,2020年我校将继续招收艺体特长生。
一
招生计划
根据我校实际,报济南市教育局批准,我校2020年共招收艺体特长生60人,分艺术和体育两大类,7个专业,具体专业、人数及就读校区如下:

二
报名条件
1.基本要求:
品行端正,等级科目成绩在“合格”级、D级及以上,且有体育或艺术特长的应届初中毕业生。
2.专业要求:
(1)美术:爱好美术,有较强的造型能力和审美素养,无色盲、色弱,同时具备较高的素描、速写、色彩等专业基础水平。
(2)声乐:限民族唱法或美声唱法,男女不限,专业达到业余十级水平(提供艺术等级证书)或初中阶段在全国、省、市举办的演唱比赛中取得市级一等奖及以上奖励(提供有效证书)且具有独唱、合唱能力和演出经验(提供演出现场照片或节目单等证明材料)。形象较好,女生身高1.62米以上,男生身高1.72米以上。
(3)器乐:限小提琴、中提琴、大提琴、低音提琴、长笛、双簧管、单簧管(兼低音单簧管)。男女不限,九级及以上水平(小提琴十级)或初中阶段在全国、省、市举办的器乐比赛中取得市级一等奖及以上奖励(提供有效证书),且具有独奏、合奏能力和演出经验(提供演出现场照片或节目单等证明材料)。形象较好,女生身高1.62米以上,男生身高1.72米以上。
(4)舞蹈:限芭蕾舞、中国舞,获得业余舞蹈专业十级证书(提供艺术等级证书)或初中阶段在全国、省、市举办的舞蹈比赛中取得市级一等奖及以上个人奖励(提供有效证书),且有一定演出经验(提供演出现场照片或节目单等证明材料),形象气质佳,身高1.65-1.72米之间,只招女生。
(5)田径:初中阶段在教育主管部门举办的比赛中获得县、市级及以上(含市级)单项比赛前三名或成绩达到国家二级运动员及以上标准(提供有效证书),或有发展潜力的优秀学生。
(6)乒乓球:初中阶段在教育主管部门举办的比赛中获得全国比赛团体前八名或单项前十六名者、省级比赛团体前六名或单项前八名者、市级比赛团体前两名或单项前三名者、区县级比赛团体或单项第一名者;荣获国家二级运动员及以上等级标准者。符合以上任何一种条件者均有资格报名(提供有效证书)。
(7)健美操:初中阶段获得体操、健身操、啦啦操、武术、流行舞等比赛优异成绩,并提供有效证书,或有发展潜力的优秀学生,形象气质佳,身高1.70-1.80米之间,只招男生。
三
网上报名及审核时间
7月16日上午8:30—7月17日17:00
因工作流程更加简化及疫情防控需要,2020年特长生全部实行网上报名,学生专业发展材料同时在报名系统中以图片形式上传,我校工作人员将会在报名系统中对各位考生提交的材料进行审核。
请考生登录济南市教育招生考试院网站(http://www.jnzk.net),点击“济南市(除莱芜地区外)中考艺体特长生网上报名”的链接,即可打开报名登录界面。学生登录的用户名为其身份证号,初始密码为其学籍号。具体操作流程将以招考院的报考指南为准(报名前学校会转发)。
★注意:
1.学生提交的各项材料必须加盖初中学校公章以后再拍照上传,每位同学最多可上传大小为300K-500K的4张图片。
2.虽然进行了网上报名,但是如果考生在网上提供的相关材料信息达不到我校特长生招生的相关专业要求,或者提交材料信息经审核有虚假成分则不能通过审核,不能参加我校的艺体特长生测试。
四
网上打印准考证
7月19日9:00开始。请登录济南市教育招生考试院网站(http://www.jnzk.net),点击“济南市(除莱芜地区外)中考艺体特长生网上报名”的链接,打印网上报名准考证。
五
专业测试安排及注意事项
1.专业测试时间:7月21日
请所有考生携带身份证、准考证和彩色打印的健康码,于7月21日早7:30前,到我校中心校区西篮球场集合,按项目进行排队。
注意事项:
(1)请携带好专业测试项目及内容中注意事项中提示的所需物品,保证专业测试顺利进行。
(2)根据防疫要求,所有前来测试的学生需要携带彩色打印健康码、身份证和准考证,并带好口罩。
2.参加测试时需要携带的资料(原件与复印件):
(1)相关等级证书
(2)相关获奖证书
(3)演出图片、视频或节目单等证明材料
(4)报考美术类特长生,需要携带几份个人近期作品。
请把所有材料复印件按上述顺序排列,并将学生姓名、中考准考证号、初中毕业学校写在复印件首页顶部。
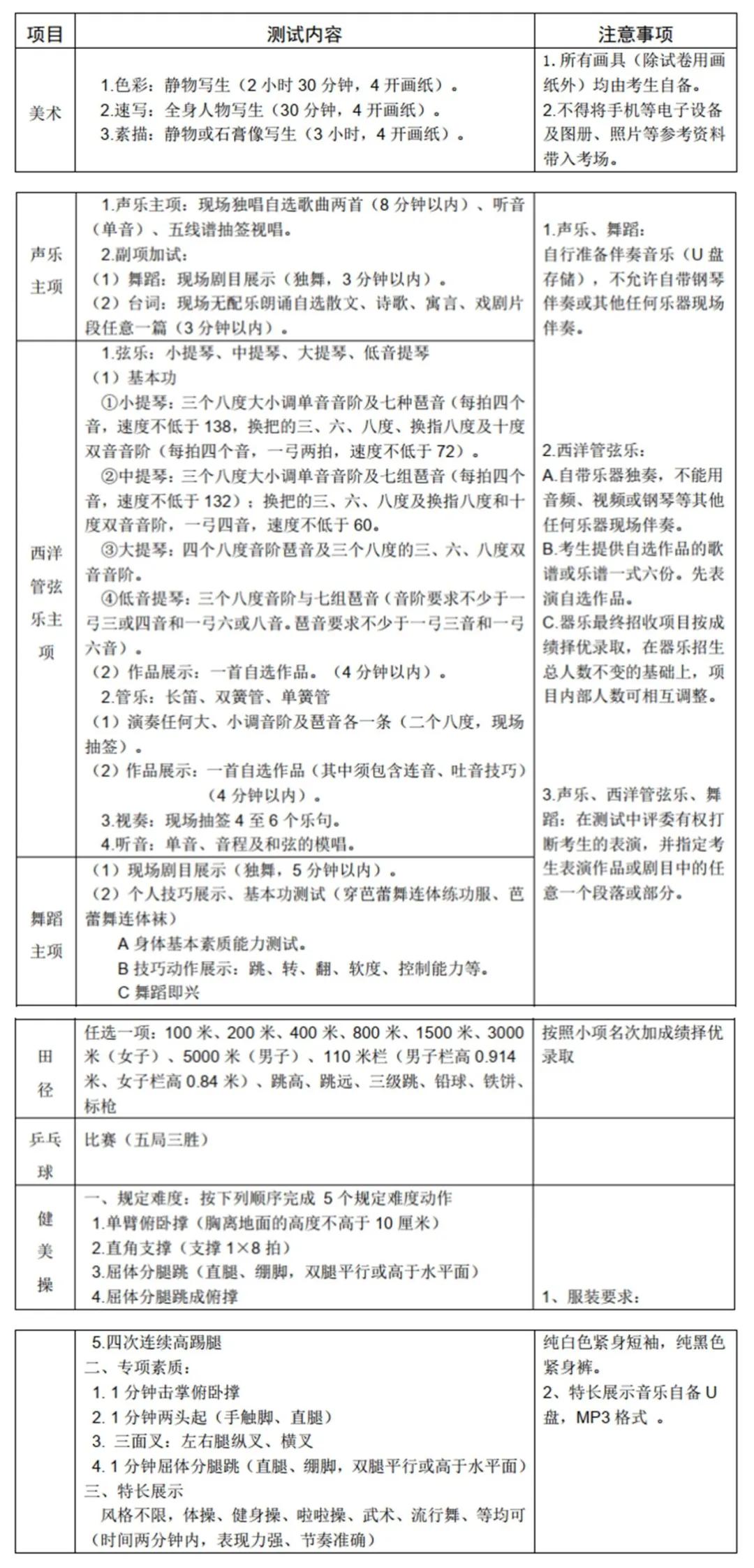
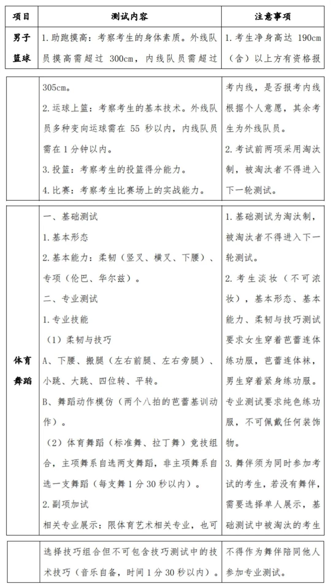
3.专业测试项目及内容:

六
专业测试合格名单公示
专业测试项目当场公布成绩,考生本人签字。专业测试合格人数按招生计划1:1的比例确定,测试合格者名单将于专业测试结束后次日通过学校网站公示。
七
录取条件
声乐、器乐、舞蹈、美术专业要求等级科目成绩须在C级(含)以上,初中学业水平考试成绩达到高中最低录取资格线线上50分(含);乒乓球、田径、健美操专业等级科目成绩须在D级(含)以上,初中学业水平考试成绩达到济南市普通高中最低录取资格线(含)以上。
说明:初中阶段在省级及以上教育主管部门举办的体育比赛中获得个人项目前三名或是体育集体项目比赛中获得冠军、艺术展演中获得个人项目前三名或最高等次奖项以及集体项目最高奖次,且在我校艺体特长生专业测试中获得第一名(考生的比赛项目和测试项目必须一致),文化课未达到我校相应专业录取分数线的考生,根据《2020年济南市普通高中学校招收艺体特长生工作方案》精神,由我校提出申请,报请济南市中考艺体特长生招录工作小组审批同意后,分别在我校和初中毕业学校同时公示三日无异议后可破格录取。
八
特别声明
1.根据《2020年济南市普通高中学校招收艺体特长生工作方案》要求,考生专业测试合格但未能达到我校录取分数线要求而产生的剩余特长生计划数,将纳入我校统招生计划。若招生项目出现空缺或考生达不到学校专业测试要求的情况下,我校将减少或放弃相应项目特长生招生计划数,产生的剩余特长生计划一并纳入统招生计划。
2.凡经我校专业测试合格的同学,无论第一批次还是第二批次请务必把我校作为第一志愿进行填报,将来无论是以指标生还是统招生类别录取,特长生身份不会改变,入校后必须在规定校区就读并代表学校参加有关比赛活动,高中学习期间不进中美课程实验班、不得申请转校区,美术生单独编班,不得转入普通班。
3.根据《2020年济南市普通高中学校招收艺体特长生工作方案》要求,推荐生试点学校之间不得兼报,如有兼报,经济南市教育局中考艺体特长生招录工作小组审核查实,取消参加测试资格。
4.我校艺体特长生招生,不举办也不委托任何机构举办辅导班。
九
解释权归属
山东省实验中学艺体特长生招生解释权归教导处所有。
招生咨询电话:86920846 86016708
山东省实验中学
2020年7月4日
山东师范大学附属中学本校及幸福柳分校
根据市教育局《2020年济南市普通高中学校招收艺体特长生工作方案》要求,结合我校2020年招生实际,现将有关艺体特长生招生事项说明如下。
一、招生计划
1.2020年我校本校区招收艺术、体育特长生共计40人,分为四个小项,其中男篮6人,女篮6人,男足11人,器乐(西洋乐器)17人。(考生达不到学校专业测试要求的情况下,学校将减少或放弃特长生招生计划数,产生的剩余特长生计划一并纳入统招生计划。)
器乐招生项目为:长笛、双簧管、单簧管、巴松、小号、圆号、长号、大号、小提琴、中提琴、大提琴、低音提琴。
说明:以上所列乐器项目只是招生范围,所有项目择优录取,考生可兼报测试项目中的两项。
2.2020年我校幸福柳分校招收艺术、体育特长生共计25人,分为三个小项,其中美术10人,田径5人,器乐10人。(考生达不到学校专业测试要求的情况下,学校将减少或放弃特长生招生计划数,产生的剩余特长生计划一并纳入幸福柳分校招生计划。)
美术招生项目为素描6人、国画2人、毛笔书法2人;
田径招生项目(男子、女子不限)为100米、200米、400米、800米、1500米、110米栏(男子栏高0.914米、女子栏高0.84米)、跳高、跳远、三级跳、铅球;
器乐招生项目为:长笛、双簧管、单簧管、巴松、小号、圆号、长号、大号、小提琴、中提琴、大提琴、低音提琴、琵琶、二胡、古筝。
二、报名条件
等级科目成绩在“合格”级、D级及以上,且有体育或艺术特长的应届初中毕业生。
三、网上报名时间及方式
1.网上报名时间:7月16日8:30—7月17日17:00。
2.网上报名方式:
(1)符合报名条件的考生需登录“济南市高中阶段学校招生录取平台”报名。网上报名时需上传能证明所报特长项目水平的市级及以上比赛的证书复印件图片(复印件不超过4张,需加盖初中学校公章,图片大小为300K-500K)。
(2)登录山东师范大学附属中学官方网站(http://www.fuzhong.sdnu.edu.cn/),点击报名通道,输入手机号,获取验证码,进入“2020年艺术体育特长生报名通道”即可报名。
注意:★两种报名方式同时进行,缺一不可。
四、测试时间、地点、内容
1.音乐:7月21日(周二)上午8点开始在山东师范大学附属中学本校区乐团排练室(历下区山师北街3号)进行。测试内容为演奏一首自选曲目(85分)和视奏、听音 (15分)。
2.美术:7月21日(周二)上午8:00-11:00,在山东师范大学附属中学本校区(历下区山师北街3号)进行。考试内容分为:素描、国画、毛笔书法三个方面,考生报名时可任选一项,现场命题,考生根据命题现场创作,考试所需物品如:笔墨、颜料、纸张、画架等考生自备。作品上交后,学校将组织专家组对考生作品进行客观公正评分,择优录取。
3.球类:7月21日(周二)下午2:30在山东师范大学附属中学本校区运动场馆(历下区山师北街3号)进行,测试内容与标准参照《山东省2019年普通高等学校招收高水平运动员体育测试项目、方法与评分标准》执行,部分内容会根据专业实际需要有所调整。
4.田径:7月21日(周二)下午2:30在山东师范大学附属中学本校区(历下区山师北街3号)运动场进行,测试内容与标准参照《山东省2019年普通高等学校招收高水平运动员体育测试项目、方法与评分标准》和《2019年普通高等学校运动训练、武术与民族传统体育专业招生管理办法》执行,部分内容会根据专业实际需要有所调整。
学校将在专业测试结束后次日将专业素质达到学校要求的考生名单报市中考艺体特长生招录工作小组审批,审批通过后在学校网站公示,接受社会监督。公示结束后,学校向公示合格考生下发统一格式的《2020年济南市普通高中学校招收体育艺术特长生专业测试合格通知书》。
专业测试合格人数按不超过特长生招生计划数确定。
五、录取
取得山东师范大学附属中学及幸福柳分校专业测试合格通知书的艺体特长生,其初中学业水平考试录取分数线为全市普通高中最低录取资格线。等级科目成绩须在“合格”级、D级及以上,报考志愿时须按照《济南市2020年高中阶段学校招生工作意见》的相关要求,在全市第二次填报志愿时将我校填报为平行志愿中的第一志愿学校(否则视为自动放弃艺体特长生资格),教育局将根据招生政策,依据学校招生计划进行录取。
咨询电话:86187156
山东师范大学附属中学
2020年7月4日
济南市历城第二中学(含济南稼轩学校)
根据市教育局《2020年济南市普通高中学校招收艺体特长生工作方案》要求,结合我校2020年招生实际,现将有关艺术特长生招生事项说明如下:
一、招生计划
2020年我校招收艺术特长生34人,其中舞蹈15人(含稼轩学校5人)、器乐15人(含稼轩学校5人)、声乐4人。
舞蹈:民族舞、古典舞、现代舞、芭蕾舞
器乐:竹笛、唢呐、笙、柳琴、扬琴、琵琶、阮、箜篌(竖琴)、民族打击乐、二胡、大提琴、低音提琴
声乐:美声唱法、民族唱法
二、报名条件
1、等级科目成绩在“合格”级、D级及以上,具备报考普通高中资格,具有相关艺术特长的济南市区(含历城、历下、市中、天桥、槐荫、高新、南山管委会)应届初中毕业生。
2、专业要求
舞蹈:专业十级或在省市举办的艺术比赛中取得个人一等奖及以上奖励,有演出经验,身高1.65米以上。
器乐:专业八级或在省市举办的艺术比赛中取得个人一等奖及以上奖励,有演出经验。
声乐:在省市举办的艺术比赛中取得个人一等奖及以上奖励,有演出经验及五线谱基础。
三、报名时间及要求
1.报名及网上审核时间:7月16日上午8:30——7月17日17:00
2.符合报名条件的考生需登录“济南市高中阶段学校招生录取平台”报名。考生可选报两所艺术特长生志愿学校,但推荐生试点学校之间不得兼报,非推荐生试点学校之间不得兼报;如有兼报,经济南市教育局中考艺体特长生招录工作小组审核查实,取消参加测试资格。
3.请将最高级别获奖证书及考级证书以图片形式上传,用于审核,最多可上传大小为300K-500K的4张图片。
四、测试时间、地点
舞蹈:7月21日上午8:00 闻韶艺术馆二楼
器乐:7月21日下午13:00 闻韶艺术馆一楼
声乐:7月21日下午16:00 闻韶艺术馆一楼
五、测试内容
舞蹈:剧目(用U盘拷贝音乐)、技巧展示(无伴奏音乐)、动作模仿。
器乐:自选乐曲一首、视奏。
声乐:自选作品一首、节奏模仿、视唱(五线谱)。
说明:舞蹈考生盘发、不戴头饰、不化妆,穿白袜体操服、舞蹈软鞋;器乐考生乐器自备(打击乐器除外);声乐考生伴奏音乐自备。
六、录取办法
1.根据招生计划和专业测试成绩先确定历城二中专业测试合格考生名单,再确定稼轩学校专业测试合格考生名单。专业测试合格人数与专业招生计划人数按1:1确定。学校在专业测试结束后,在我校网站和官方公众号公示,公示结束后将发放专业测试合格通知书。
2.第一志愿报考历城二中和稼轩学校,根据济南市教育局相关政策执行,同时考生初中学业水平考试成绩须达到全市普通高中最低录取资格线上30分(含线上30分)。在考生达不到学校专业测试要求的情况下,学校有权减少或放弃特长生招生计划数,产生的剩余特长生计划一并纳入统招生计划。
七、联系方式
地址:济南市历城区唐冶街道办事处兴元街567号
电话:15665890590 15665890591(艺术团)0531-88202026
济南市历城第二中学
2020年7月
济南市历城第一中学














11
山东省济钢高级中学
根据《2020年济南市普通高中学校招收艺体特长生工作方案》要求,为确保公开、公平、公正地做好2020年特长生招生工作,结合我校2020年招生实际,制定本简章。
一、招生范围、项目、人数
(一)招生范围:面向全市(不含莱芜区、钢城区、莱芜高新区)
(二)招生项目:美术
(三)招生人数:40人
二、报名
(一)报名条件
等级科目成绩在“合格”级、D级及以上,有美术特长且非色盲色弱的应届初中毕业生。
(二)报名时间
报名时间:7月16日8:30—17日17:00。
符合上述条件的考生需登陆“济南市高中阶段学校招生录取平台”报名,报名时需提交考生本人近期素描、速写、色彩作品各一幅用于资格审核,作品以图片形式上传,大小为300K-500K。审核合格后,考生于19日登陆“济南市高中阶段学校招生录取平台”打印专业测试准考证。
推荐生试点学校之间不得兼报,如有兼报,经济南市教育局中考艺体特长生招录工作小组审核查实,取消参加测试资格。
三、专业测试时间、地点、内容、要求
(一)测试内容:素描、速写、色彩(三科均要参加测试)

(二)测试时间:2020年7月21日
上午 8:00—11:00素描
11:10—11:40 速写
下午 13:30—16:30 色彩
(三)测试地点:山东省济钢高级中学
(四)相关要求:
1.考生需携带准考证、身份证、个人健康码(自行打印)参加我校组织的专业测试。
2.考生于7月21日上午7:00、下午12:30到指定地点集合,测温、排队等候入场。开始考试40分钟后禁止入场(速写开考10分钟后禁止入场),迟到考生责任自负,不予补考。
3.考试纸张由学校准备,其它作画工具全部自备(画架、画板、马扎、素描工具、水粉工具等)。
4.考生按照要求在指定的位置用黑色中性笔填写姓名、准考证号等信息,对试题内容不得作任何删减或更改,不得在卷面做其它标记。
5.考生要严格遵守考场纪律,不得喧哗、交流或影响他人作画,作画过程中要注意保持室内卫生。
6.请各位考生切实落实省、市疫情防控各项要求,确保考试安全。
四、测试结果公布时间
经学校测试、专家委员会评分,按照招生计划1:1的比例发放专业合格证。达到专业合格要求的考生名单在测试结束次日上报济南市中考艺体特长生招录工作小组审批,审批通过后在我校官网公示。公示结束后,合格考生按规定时间到我校领取《2020 年济南市普通高中学校艺体特长生专业测试合格通知书》,领取测试合格通知书时请携带准考证。
五、志愿填报及录取
(一)取得测试合格通知书的艺体特长生须按照《2020年济南市普通高中学校招收艺体特长生工作方案》的相关要求,在全市第二次填报志愿时将我校填报为平行志愿中的第一志愿学校,否则视为自动放弃艺体特长生资格。
(二)取得我校专业测试合格通知书的艺体特长生,其初中学业水平考试录取分数线为全市普通高中最低录取资格线。等级科目成绩在“合格”级、D级及以上等次。
(三)凡报考我校美术专业测试的考生一经专业合格并最终录取,即为我校2020级美术专业特长生,我校将考生的信息上报济南市中考艺体特长生招录工作小组备案。学生须严格遵守山东省济钢高级中学学生行为规范和山东省济钢高级中学美术特长生行为规范,服从济钢高中美术教练组管理,按时参加美术专业生日常专业训练。
咨询电话:0531-58629579(美术组)
58629616 58629559(教导处)
山东省济钢高级中学
2020年6月26日
济南西城实验中学
根据济南市2020年高中阶段学校招生工作要求和《2020年济南市普通高中学校招收艺体特长生工作方案》,经研究决定,2020年我校将招收艺体特长生。
一
招生计划

二
报名条件
1.基本要求
等级科目成绩在“合格”级、D级及以上,具备报考普通高中资格,有体育或艺术特长的优秀初中毕业生。
2.专业要求
(1)男子篮球:初中阶段参加市级及以上比赛获得前三名的运动员,或有发展潜力的优秀学生。外线队员摸高须超过300cm,内线队员须超过305cm。
(2)体育舞蹈:在初中阶段获得市级以上(含市级)体育舞蹈锦标赛组别或单项前六名及以上奖励(提供有效证书),或有发展潜力的优秀学生,女生身高要求1.65-1.73之间,男生身高要求1.75-1.85之间,形象气质佳。
三
报名时间
7月16日8:30—17日17:00
请符合报名条件的考生登录“济南市高中阶段学校招生录取平台”进行报名,按要求进行各项信息的填写并上传获奖证书图片,大小为300K-500K,限4张。
四
测试时间、地点
7月21日(周二)8:00开始测试,地址:济南西城实验中学,德州路1999号。
五
专业测试项目及内容

六
专业测试合格名单公示
专业测试项目当场公布成绩,考生本人签字。专业测试合格人数按招生计划1:1的比例确定,测试合格名单将于专业测试结束后次日,报市中考艺体特长生招录工作小组审批,审批通过后的测试合格考生名单将分别在我校官方网站(http://sdshiyan.jinan.cn/)、微信公众号公示3天。公示结束后,由我校向公示合格考生下发统一格式的《2020年济南市普通高中学校艺体特长生专业测试合格通知书》。
七
录取条件
男子篮球专业要求等级科目成绩须在D级(含)以上,2020年初中学业水平考试成绩达到济南市普通高中最低录取资格线(含)以上。
体育舞蹈专业要求等级科目成绩须在D级(含)以上,初中学业水平考试成绩在济南市普通高中最低录取资格线以上40分(含)。
八
说明
1.若招生项目出现空缺或该项目考生专业测试成绩未达到学校招生最低标准,缩减招生计划,产生的剩余特长生计划一并纳入统招生计划。
2.凡经我校专业测试合格的同学,无论第一批次还是第二批次请务必把我校作为第一志愿进行填报,将来无论是以指标生还是统招生类别录取,入校后在山东省实验中学西校就读。
3.根据《2020年济南市普通高中学校招收艺体特长生工作方案》要求,推荐生试点学校之间不得兼报,如有兼报,经济南市教育局中考艺体特长生招录工作小组审核查实,取消参加测试资格。
4.我校艺体特长生招生,不举办也不委托任何机构举办辅导班。
九
解释权归属
济南西城实验中学艺体特长生招生解释权归学校教导处所有。
招生咨询电话:81605215、81605126
济南西城实验中学
2020年7月4日
济南大学城实验高级中学

按照《2020年济南市普通高中学校招收艺体特长生工作方案》的通知要求,我校将在全市范围内选拔招收优秀艺体特长生。

一、招生项目及人数



注:如因考生未能达到我校专业测试要求,或达到专业测试要求但初中学业水平考试成绩、等级科目成绩未达到我校艺体特长生录取要求而产生的剩余计划数,将纳入我校统招生计划。
二、报名条件
01
基本条件
等级科目成绩在“合格”级、D级及以上,且具有我校艺术或体育招生项目特长的全市2020年应届初中毕业生。
02
专业条件
1.声乐(民族唱法、美声唱法)
思想品德优秀,学习成绩优良,身体健康,专业达到业余十级以上水平(需提供艺术等级证书)或在市级(含)以上的声乐比赛中取得一等奖及以上奖励,具有独唱能力。形象较好,女生身高要求1.64米以上,男生身高要求1.72米以上。
2.美术(绘画)
思想品德优秀,学习成绩优良,身体健康,无色盲、色弱,具备学习美术专业的基本素质和绘画才能。
3.游泳
思想品德优秀,学习成绩优良,身体素质出色,具备游泳项目的基本技能和参赛经历,获得国家二级运动员(含)以上证书或初中阶段在市级(含)以上比赛中获得接力项目前三名的主力队员或个人项目前三名。
4.网球
思想品德优秀,学习成绩优良,身体素质出色,具备网球项目的基本技能和参赛经历,获得国家二级运动员(含)以上证书或初中阶段在市级(含)以上比赛中获得单打、双打前六名,团体项目前三名。
三、报名和审核时间

按照疫情防控要求,网上报名时间与网上审核时间同步,为7月16日上午8:30——7月17日17:00。
注:
1.符合报名条件的考生需登录“济南市高中阶段学校招生录取平台”进行报名。
2.考生需要提交的用于审核的材料和证书,以图片形式上传,要求图片清晰可见,最多可上传大小为300KB-500KB的4张图片。
3.按规定,推荐生试点学校之间不得兼报,如有兼报,经有关部门查实,将取消考生测试资格。

四、测试时间
7月20日——21日
五、测试内容
01
声乐(美声唱法、民族唱法)
1.自选歌曲一首
2.视唱练耳
02
美术(绘画)
1.素描
2.速写
3.色彩
03
游泳
1.100米自由泳
2.50米专项(蝶、蛙、仰、自四选一)
04
网球
1.专项素质测试
网球变方向扇形跑,底线正、反手击球,网前截击球。
2.单打比赛
六、测试标准
参照普通高等学校招生相关专业测试标准执行。
七、录取分数要求



除艺体专业测试合格外,声乐和美术专业考生初中学业水平考试成绩须达到2020年济南市高中最低录取资格线上40分(含)且等级科目成绩须在“合格”级、D级及以上,游泳和网球专业考生初中学业水平考试成绩须达到2020年济南市高中最低录取资格线且等级科目成绩须在“合格”级、D级及以上。
八、志愿填报和录取要求



1.取得我校专业测试合格通知书的艺体特长生,在全市第二次填报志愿时将我校填报为平行志愿中的第一志愿学校(否则视为自动放弃艺体特长生资格)。
2.对专业特别优秀但未达到我校录取分数线要求或未达到学科等级要求的艺体特长生,其在初中阶段须在省级及以上教育主管部门举办的体育比赛获得个人项目前三名或是体育集体项目比赛中获得冠*队军**的队员、艺术展演中获得个人项目前三名或最高等次奖项人员以及集体项目最高奖次的人员,且在我校艺体特长生专业测试中获得前三名(考生的比赛项目和测试项目必须一致),可破格录取。具体执行由学校提出申请,按上级部门规定的相关程序执行。
九、测试结果公示
我校艺体特长测试结束后,报市中考艺体特长生招录工作小组审批通过,合格考生名单(人数不超过招生计划数)将在山东省实验中学教育集团官方网站(http://sdshiyan.jinan.cn/)公示3天。公示结束后,我校向公示合格考生下发统一格式的《2020年济南市普通高中学校艺体特长生专业测试合格通知书》。
以上政策由济南大学城实验高级中学负责解释,如需进一步咨询请致电:0531-89616841 89616854 89616809



济南大学城实验高级中学
2020年7月4日
济南新航实验外国语学校
根据《2020年济南市普通高中学校招收艺体特长生工作方案》和济南市2020年高中阶段学校招生工作意见,经研究决定,2020年我校将招收艺体特长生。
一、招生计划:
根据我校实际,报济南市教育局批准,我校2020年共招收艺体特长生10人,分体育和音乐两大类,2个专业,具体专业及人数如下:

二、报名条件:
1.基本要求:
品行端正,等级科目成绩在“合格”级、D级及以上等次,具备报考普通高中资格,有体育或艺术特长的应届初中毕业生。
2.专业要求:
(1)游泳:男女生不限。在初中阶段获得市级以上(含市级)游泳比赛单项前三名或成绩达到国家二级运动员及以上标准,或有潜力的优秀学生。泳姿至少会两种以上。
(2)舞蹈:男女生不限,中国舞、芭蕾舞、民间舞都可。获得业余舞蹈专业十级证书(提供艺术等级证书),或在省市举办的舞蹈比赛中取得市级一等奖及以上个人奖励(提供有效证书),且有一定演出经验(提供演出视频或节目单等证明材料),形象气质佳,身高1.65-1.72米之间。
三、网上报名及审核时间:7月16日上午8:30—7月17日17:00。
因工作流程更加简化及疫情防控需要,2020年特长生全部实行网上报名,学生专业发展材料同时在报名系统中以图片形式上传,我校专业老师将会在报名系统中对各位同学提交的材料进行审核。
请考生登录济南市教育招生考试院网站(http://www.jnzk.net),点击“济南市(除莱芜地区外)中考艺体特长生网上报名”的链接,即可打开报名登录界面。学生登录的用户名为其身份证号,初始密码为其学籍号。具体以招考院的报考指南为准。
注意:
1、学生提交的各项材料必须加盖初中学校公章以后再拍照上传,每位同学最多可上传大小为300K-500K的4张图片。
2、虽然进行了网上报名,但是如果考生在网上提供的相关材料信息达不到我校特长生招生的相关专业要求,或者提交材料信息经审核有虚假成分,则不能通过审核,不能参加我校的艺体特长生测试。
四、网上打印准考证:
7月19日9:00开始,请登录济南市教育招生考试院网站(http://www.jnzk.net),点击“济南市(除莱芜地区外)中考艺体特长生网上报名”的链接,打印网上报名准考证。
五、专业测试安排及注意事项:
1、专业测试时间:7月21日
请所有考生携带准考证、准考证和彩色打印的健康码,于7月21日早8:30前,到济南新航实验外国语学校体育馆集合,按项目进行排队。
注意:
(1)请携带好专业测试项目及内容中注意事项提示的所需物品,保证专业测试顺利进行。
(2)根据防疫要求,所有前来测试的学生需要携带彩色打印健康码、身份证和准考证,并带好口罩,配合学校做好体温检测工作。
2、参加测试时需要携带的资料(原件与复印件):
(1)《2020年济南市高中学校招收特长生测试审批表》
(2)相关等级证书
(3)相关获奖证书
(4)演出视频或节目单等证明材料
(5)与网络报名同底版的1寸彩色近期免冠照片3张。
3、专业测试项目及内容:

六、专业测试合格名单公示:
专业测试项目当场公布成绩,考生本人签字。专业测试合格人数按招生计划1:1.5的比例确定,测试合格者名单将于专业测试结束后次日通过学校网站公示。
七、录取条件:
游泳、舞蹈专业等级科目成绩须在C级(含)以上,初中学业水平考试成绩达到济南市普通高中最低录取资格线(含)以上。
说明:考生初中阶段在省级及以上教育主管部门举办的体育、艺术比赛中获得一等奖第一名,且在我校艺体特长生专业测试中获得第一名(考生的比赛项目和测试项目必须一致),文化课未达到我校相应专业录取分数线的,根据《2020年济南市普通高中学校艺体特长生招生方案》精神,由我校提出申请,报请济南市中考艺体特长生招录工作小组审批同意后,分别在我校和初中毕业学校同时公示三日无异议后可破格录取。
八、特别声明:
1.根据《2020年济南市普通高中学校招收艺体特长生工作方案》要求,若招生项目出现空缺或该项目考生专业测试成绩未达到学校招生最低标准,经学校招生工作小组研究,将该项目招生计划进行调整或缩减招生计划。
2.凡经我校专业测试合格的同学,入校后须代表学校参加有关比赛活动。
3.我校艺体特长生招生,不举办也不委托任何机构举办辅导班。
九、济南新航实验外国语学校艺体特长生招生解释权归学校教学中心所有
招生咨询电话:0531—59562266 59562288
山东省实验中学教育集团
济南新航实验外国语学校
2020年7月4日
山东省济南第一中学
济南一中创建于1903年,是山东省首批重点中学、首批省级规范化学校、首批省级文明校园、全国群众体育工作先进单位,山东省艺术教育示范学校、山东省艺术教育工作先进单位,全国首批“青少年校园足球特色学校”、“青少年校园篮球特色学校”。学校招收的艺术、体育特长生作为学校艺术、体育活动的骨干力量,各体育运动队、舞蹈队、民乐队、合唱团在省、市各级各类比赛中多次取得优异成绩,每年有大批学生选择艺术、体育专业并通过特长生及艺体专业考生的形式考入著名高等艺术类、体育类院校。
现按照市教育局《2020年济南市普通高中学校招收艺体特长生工作方案》的要求,制定我校2020年艺体特长生招生简章如下:
一、招生项目及计划人数
1.声乐(4人)(仅限民族、美声)
2.器乐(6人)(仅限钢琴、二胡、竹笛或笙、中阮或大提琴、琵琶、中国鼓)
3.舞蹈(8人)(仅限民族、古典、芭蕾)
4.美术(12人)
5.男子足球(6人)
6.男子篮球(4人)
二、报名条件
具备报考普通高中资格,等级科目成绩在“合格”级、D级及以上等次,且愿意在入校后参与到学校的各类体育、艺术活动中来的,在体育或艺术方面有特长的应届初中毕业生。
1.声乐:专业需达到业余九级及以上水平或曾在教育主管部门举办的艺术比赛中取得市级一等奖及以上荣誉者(网上报名时上传初中学校盖章的证书复印件图片,两项均可上传或任选其一上传即可,图片大小为300K-500K),具有一定独唱表演能力,形象气质较好,女生身高要求1.63米以上,男生身高要求1.72米以上。
2.器乐:专业需达到业余十级及以上水平或曾在教育主管部门举办的艺术比赛中取得市级一等奖及以上荣誉者(网上报名时上传初中学校盖章的证书复印件图片,两项均可上传或任选其一上传即可,图片大小为300K-500K),具有一定独奏表演能力,形象气质好。
3.舞蹈:专业达到业余八级及以上水平或曾在教育主管部门举办的艺术比赛中取得市级一等奖及以上荣誉者(网上报名时上传初中学校盖章的证书复印件图片,两项均可上传或任选其一上传即可,图片大小为300K-500K),具有一定舞蹈表演能力,形象、气质好。女生身高要求1.63米以上,男生身高要求1.76米以上。
4.美术绘画专业:具备学习美术专业的基本素质,有一定绘画基础,无色盲、色弱。
5. 足球:具备足球训练和比赛的基本素质。如有参加过区级及以上教育主管部门举办的体育比赛且有获奖证书者,网上报名时上传初中学校盖章的证书复印件图片(图片为一至两张即可,图片大小为300K-500K)。
6.篮球:具备篮球训练和比赛的基本素质。如有参加过区级及以上教育主管部门举办的体育比赛且有获奖证书者,网上报名时上传初中学校盖章的证书复印件图片(图片为一至两张即可,图片大小为300K-500K)。
三、报名时间
我校艺体特长生报名及审核时间为7月16日8:30—17日17:00。
四、报名方法
符合报名条件的考生需登录“济南市高中阶段学校招生录取平台”报名。请考生仔细阅读简章中的报名条件及要求并在规定时间内完成网上报名。
五、测试时间
1.声乐、器乐:2020年7月21日8:30—11:30;
2.舞蹈:2020年7月21日13:30—16:30;
3.美术:2020年7月21日8:30——11:30(静物素描),13:30——16:30(水粉静物),考生两科均要参加考试;
4.足球:2020年7月21日8:00—11:30。
5.篮球:2020年7月21日8:00—11:30。
六、测试内容和标准
(一)音乐舞蹈类
1.测试地点:济南一中体育馆形体房。考生教学楼前8:00集合,统一带入各考场。
2.测试内容:考生根据所报专业进行分类测试。
器乐(二胡、竹笛或笙、中阮或大提琴、琵琶、中国鼓、钢琴):演奏作品一首, 视奏练习。
声乐(民族、美声):演唱歌曲一首,视唱练习。
舞蹈(民族、古典、芭蕾):表演剧目一个,基本功动作展示。
3.测试标准:参照《济南一中2020年艺术特长生测试方法与评分标准》执行。
(二)美术
1.测试地点:济南一中美术教室。考生教学楼前8:00集合,统一带入各考场。
2.测试内容:静物素描、水粉静物(考生两科均要参加考试)。
3.测试标准:参照《济南一中2020年艺术特长生测试方法与评分标准》执行。
(三)足球
1.测试地点:济南一中足球场。考生教学楼前7:30集合,统一带入足球场。
2.测试内容:30m跑,20m运球绕杆射门(若为守门员,此项为守门员技术评分),立定三级跳远,分组比赛。
3.测试标准:参照《济南一中2020年足球特长生测试方法与评分标准》执行。
(四)篮球
1. 测试地点:济南一中篮球场。考生教学楼前7:30集合,统一带入篮球场。
2.测试内容:助跑摸高,一分钟投篮,全场综合技术,分组比赛。
3.测试标准:参照《济南一中2020年篮球特长生测试方法与评分标准》执行。
备注:
1.音乐舞蹈类测试:除钢琴之外,其他乐器自备;声乐考生可以清唱或者自备伴奏音乐与*放播**设备,禁带钢琴伴奏老师;舞蹈考生自备伴奏音乐与*放播**设备以及练功服,素颜参加考试。
2.美术类测试:除考试用纸以外,考生自备美术工具(包括板凳)。
3.专业测试合格人数不超过我校特长生招生计划数。
七、测试结果公示
学校在特长测试结束后次日将《2020年济南市普通高中学校招收艺体特长生专业测试合格登记表》一式2份报市中考艺体特长生招录工作小组审批,审批通过后的测试合格考生名单将在学校网站公示3天。公示结束后,学校向公示合格考生下发统一格式的《2020年济南市普通高中学校招收体育艺术特长生专业测试合格通知书》,并通过“济南市高中阶段学校招生录取平台”上传合格名单。
1.测试合格考生名单公示时间:2020年7月24 日—26日。
2.专业测试合格通知书发放时间:2020年7月27日8:00—17:00。
3.发放地点:济南一中德育工作部(弘德楼123室)
八、志愿填报及录取
1.取得测试合格通知书的艺体特长生须按照济南市2020年高中阶段学校招生工作意见的相关要求, 在全市第二次填报志愿时将济南一中填报为平行志愿中的第一志愿学校,否则视为自动放弃艺体特长生资格。
2.我校录取的艺体特长生,必须取得专业测试合格通知书,其初中学业水平考试成绩应达到全市普通高中最低录取资格线,等级科目成绩在“合格”级、D级及以上等次。
3.若考生专业测试合格但未能达到录取分数线要求而产生的剩余特长生计划数,纳入我校统招生计划。学校在艺体考生达不到学校专业测试要求的情况下,减少或放弃特长生招生计划数,产生的剩余特长生计划一并纳入统招生计划。
九、全面落实常态化疫情防控各项要求
学校将师生生命安全和身体健康放到第一位,在考试工作的各环节落实好疫情防控要求,制定针对性强的《济南一中2020年艺体特长生测试疫情防控工作实施方案》和《济南一中2020年艺体特长生测试应急预案》,针对今年的师生身体健康情况,特别是在体育特长生的测试中,在测试前充分了解和确认考生身体状况,科学设定考试项目的评价标准,合理安排测试时间,保证工作万无一失。
十、其他
未尽事宜,敬请垂询。
垂询电话:
88635877(范老师)
88635878(马老师、夏老师)
88635879(燕老师)
学校网址http://jnyzh.jinan.cn
欢迎广大优秀初中毕业生报考济南一中!
山东省济南第一中学
2020年6月27日
山东省济南中学
山东省济南中学是济南市高中阶段推荐生试点学校。近年来,学校围绕“敦品笃学,务本求实”办学理念,以“善谋事,敢做事,事不避难;做一事,成一事,事必至善”为工作指南,狠抓管理质量、教育质量、教学质量、服务质量,推动学校各项工作全面协调可持续发展,办学知名度、社会美誉度不断提高。学校荣获“全国和谐校园先进学校”“全国校园文化系列活动优秀单位”“全国青少年文明礼仪教育示范基地”“国际生态学校”“全国首批篮球特色学校”“山东省排球传统项目学校”“山东省田径传统项目学校”“山东省健美操特色高级中学”“山东省艺术教育示范学校”“山东省规范化学校”“山东省文明校园”“山东省德育工作先进单位”“山东省绿色学校”“济南市教育系统先进单位”“济南市教学示范学校”“济南市首批体育学科教研示范校”等荣誉称号。
按照《2020年济南市普通高中学校招收艺体特长生工作方案》的通知要求,本着高标准、严要求的原则,济南中学在全市范围内选拔优秀艺体特长生。

二、报名条件
初中已完成等级科目成绩全部在“合格”级、D级及以上,且有体育或艺术特长的济南市应届初中毕业生。
三、报名时间及方式
1.时间:2020年7月16日上午8:30——7月17日17:00。
2.方式:符合报名条件的考生需登陆“济南市高中阶段学校招生录取平台”报名,报名时考生可选报两所学校艺体特长生志愿,但推荐生试点学校之间不得兼报,非推荐生试点学校之间不得兼报;如有兼报,经济南市教育局中考艺体特长生招生工作小组审核查实,取消参加测试资格。
3.材料提交
(1)材料内容:只提供两部分材料,一是必须提交《山东省济南中学艺体特长生招生考试报名资格证明》(见附件)。二是符合破格录取条件且申请“破格录取”的考生提供省级及省级以上比赛的获奖证书、演出节目单或比赛秩序册等证明材料。提交材料必须真实有效。
(2)提交方式:提交材料以图片形式上传(最多可上传大小为300K-500K的4张图片)。测试当天提供和网传材料一致的相关原件及与网络报名同底版的1寸彩色近期免冠照片2张(背面注明姓名)。
4.报名资格审核:考生报名资格审核方式为网上审核,审核时间与学生报名时间同步,为7月16日上午8:30——7月17日17:00。对未提交《山东省济南中学艺体特长生招生考试报名资格证明》材料的考生和虚假材料的考生,不能参加我校艺体特长生测试。
5.准考证打印:测试当天考生凭“准考证”及“身份证”入校测试,准考证由考生于7月19-20日通过“济南市高中阶段学校招生录取平台”自行打印。
四、测试时间
2020年7月21日上午8:00——11:30。
五、测试内容及标准
(一)音乐
【专业一】器乐:西洋乐器(钢琴 小提琴 中提琴 大提琴 单簧管 双簧管 萨克斯 长笛)、 民族乐器(古筝 二胡 琵琶 扬琴 竹笛 唢呐)
1.测试内容:
(1)自选器乐曲一首 (2)听音模唱、视奏
(3)加试项(可选)
2.测试时间:7月21日上午8:00(考生7:30前报到)
3.测评标准:

【专业二】舞蹈:古典舞 芭蕾舞 民族舞(只招女生)
1.测试内容:
(1)自选成品舞 (2)形体(基本功技巧展示)
(3)加试项(可选)
2.测试时间:7月21日上午9:00(考生8:30前报到)
3.测评标准:

【专业三】声乐:美声唱法、民族唱法
1.测试内容:
(1)自选歌曲两首
(2)听音模唱、视唱
(3)加试项(可选)
2.测试时间:7月21日上午10:00(考生9:30前报到)
3.测评标准:

(二)美术绘画
1.测试内容:(1)素描 (2)色彩
2.测试时间:7月21日上午
8:00 - 9:30(素描) 注:考生7:30前报到。
10:00 - 11:30(色彩)
3.测试标准:
【专业一】素描
1.构图布局合理:画面上下、左右、大小、前后关系恰当。
2.造型准确生动,透视合理。
3.整体明暗关系明确协调统一。
4.质感、体积、空间把握到位。
【专业二】色彩
1.构图布局合理。
2.色彩造型扎实准确,用笔严谨。
3.色调统一和谐,色彩冷暖关系明确。
4.整幅画面在整体视觉效果上具有一定的美感。
(三)体育
【项目一】健美操
1.测试时间:7月21日上午8:00(考生7:30前报到)。
2.测试内容:
(1)基本形态
(2)基本功(纵叉、横叉、俯卧撑、分腿大跳、弹踢腿跳)
(3)成套表演(健美操或啦啦操:动作自编,音乐自备)
3.测试标准:


【项目二】排球(女子)
1.测试时间:7月21日上午9:30(考生8:45前报到)。
2.测试内容:
(1)攻手、二传、接应:打防、36m移动、扣球、摸高、发球、比赛。
(2)自由人:打防、36m移动、单人防守、摸高、比赛。
3.测试标准:考试总分100分。具体位置考试项目和赋分标准如下:
(1)攻手、二传、接应测试标准
A.两人打防(15分):根据考生脚步移动、打防意识、动作规范程度给予客观评分。
优秀:13-15分 良好:10-12分 中等:7-9分(注:打防内容须包含:传、垫、扣等基本技术)。
B.36m移动(20分):根据完成规定动作时间,给予对应分值:

F.比赛(10分):考官根据考试人数随机合理分组比赛,考官独立对考生的排球规则(轮转)、技术动作规范及协调能力、击球效果、战术意识以及个人实战能力等方面进行全面的综合评定。注意参考全部考生排名打分,采用10分制评分,分数至多可到小数点后1位。
优秀:9.1-10分 良好:8.1-9分 中等:6.1-8分 一般:6分以下。
(2)自由人测试标准
A.两人打防(15分):根据考生脚步移动、打防意识、动作规范程度给予客观评分。
优秀:13-15分 良好:10-12分 中等:7-9分(注:打防内容须包含:传、垫等基本技术)。
B.36m移动(30分):根据完成规定动作时间,给予对应分值:

E.比赛(10分):考官根据考试人数随机合理分组比赛,考官独立对考生的排球规则(轮转)、技术动作规范及协调能力、击球效果、战术意识以及个人实战能力等方面进行全面的综合评定。注意参考全部考生排名打分,采用10分制评分,分数至多可到小数点后1位。
优秀:9.1-10分 良好:8.1-9分 中等:6.1-8分 一般:6分及以下。
六、录取方式要求
1.录取条件:考生录取须同时满足两个条件方被录取:一是取得艺体特长生专业测试合格通知书。二是其初中学业水平考试录取分数线应达到全市普通高中最低录取资格线,且等级科目成绩须在 “合格”级、D级及以上。
2.破格录取:为有利于特别优秀体育艺术人才培养成才,我校对专业特别优秀但未达到济南市录取分数线要求或未达到学科等级要求的艺体特长生,其在初中阶段须在省级及以上教育主管部门举办的体育比赛获得个人项目前三名或是体育集体项目比赛中获得冠*队军**的队员、艺术展演中获得个人项目前三名或最高等次奖项人员以及集体项目最高奖次的人员,且在普通高中学校艺体特长生专业测试中获得前三名(考生的比赛项目和测试项目必须一致),可破格录取。此类考生由我校向市中考艺体特长生招录工作小组提出申请,审批同意后,在济南中学学校网站公示三个工作日,公示无异议的可破格录取。
七、填报志愿要求
取得测试合格通知书的艺体特长生须按照《2020年济南市普通高中学校招收艺体特长生工作方案》的相关要求,在全市第二次填报志愿时将我校填报为平行志愿中的第一志愿学校,且须放在“济南中学本校区”选项上,否则视为自动放弃艺体特长生资格。
八、测试合格考生名单的公示时间及合格比例
2020年7月21日测试完毕后,学校将于22日按照推荐生试点校专业测试合格人数不超过特长生招生计划数确定测试合格名单,并将《2020年济南市普通高中学校招收艺体特长生专业测试合格登记表》报市中考艺体特长生招录工作小组审批,审批通过后的测试合格名单,分别在济南中学网站招生栏和学校公示栏同步公示3天。
九、发放专业测试合格通知书时间
公示结束无异议后,我校立即向公示合格考生下发统一格式的《2020年济南市普通高中学校艺体特长生专业测试合格通知书》,并通过“济南市高中阶段学校招生录取平台”上传合格名单。
十、注意事项
1.考生入校须佩戴一次性医用口罩或医用外科口罩,接受体温检测。若测试前一天有感冒发热等情况要主动提前告知学校(艺体部:82813739),以免耽误测试。
2. 测试时考生除携带与考试有关的衣服(运动服、表演服)、画笔、画板、板凳、涮笔筒、健美操和声乐伴奏U盘(声乐测试考生自带MP3格式伴奏音乐,疫情时期不允许伴奏人员入校)、乐器、水杯等必备用品外,其余与考试无关的物品、手机及其它贵重物品等严禁带入学校。
咨询电话: 82813739(艺体部) 82813712(教务处)
监督电话: 82813703
山东省济南中学
2020年7月4日