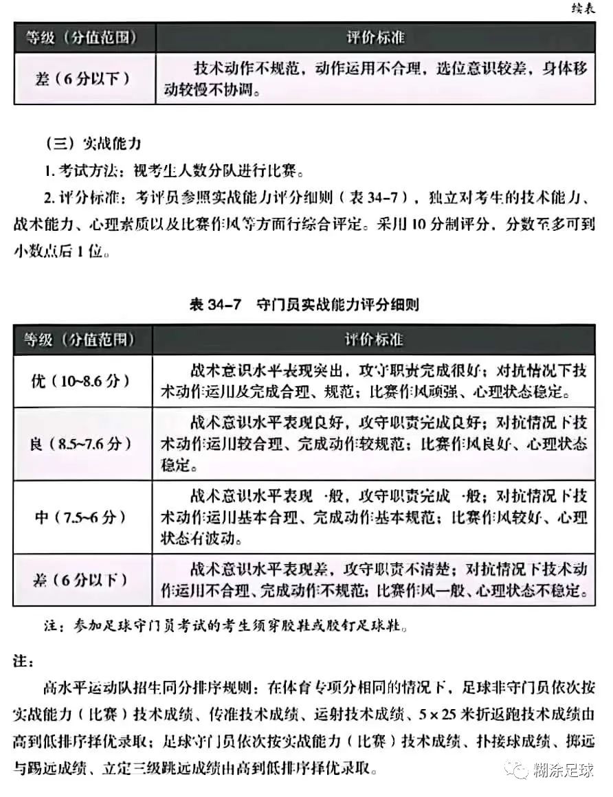
近日国家体育总局官网公布了2023年高考足球专项(十一人制)考试方法和评分标准。









当前我们选拔人才最公平的方式还是考试,但某些专项考试可以不通过考照样可以规避不公平。从长远来看,如何确保在公平的基础上又能确保推广足球,最好的方式还是运用大数据处理。即建立长期参训球员的数据库。从幼儿园阶段就开始采集参加足球训练的学生数据,包括:参训时间、比赛场次、出场时间、参训单位、球员特点、教练员评价等等,只有积分达到一定的标准才可以获得足球特长生考试直通车的名额。
如果各地都建立这样的数据库,而且一直到高中阶段都不断的完善,教育部再把这些数据库串联并网。那么高考环节的足球专项测试也可以不用再兴师动众了,每个学校的教练员通过这个系统选择文化课达标的球员进行面试即可。不会再出现练球12年却只能用一天的表现来决定命运的闹剧。
我们让孩子走上操场,不能忘记初衷是为了增强体质、健全人格,而不是为了给他们增加负担,更何况毕业前的一次考试,其实根本无法达到考察的目的,只是会给各方带来无尽的压力和不必的焦虑。但是当前的中国足球缺乏文化根基,家长们更多关注足球带给孩子的不仅仅是身体素质的提高,而是足球能给孩子的升学带来多大的帮助。这种功利性思维是整个社会的习惯性思维,因此要推动足球在中国的普及和提高,当前只能通过上层制定激励性的政策进行自上而下的推动,等到全*意民**识到踢球是个人的事情,我踢我的球,关考试什么事时,才是我们真正找到足球的精髓时,也是中国足球真正强大起来时!