(报告出品方/作者:国信证券,王蔚祺)
第一章 复合集流体介绍
电池集流体基本原理
集流体的功能:1.承载性,自身承载正负极活性物质;2.传导性,在充放电过程中,将正负极电流输入给活性物质,也将活性物质产生的电流汇集输出。
一般而言,在锂电池集流体中,正极通常使用铝箔,负极使用铜箔,原因在于:正极电位较高,负极电位较低。铜箔在较高电位时容易被氧化,故主要用于负极集流体,厚度通常为6-12um,目前以6um厚度为主。铝箔在较低电位时腐蚀问题严重,因此主要用于正极集流体,厚度通常为10um-16um,目前以12um厚度为主。
集流体的趋势——轻薄化增效
当下,铝箔厚度通常为10um,更低可达到8um;铜箔厚度通常为6um,更低可达到4.5um;质量占比方面铜箔约占9%,铝箔约占7%;成本占比方面,以动力电池的三元5系为例,铝箔成本占比为1.3%,铜箔成本占比7.8%; 以磷酸铁锂为例,铝箔成本占比1.7%,铜箔成本占比近10%; 集流体轻薄化主要带来:1.降低电池的材料成本;2.通过减薄和减重从而提升电池能量密度,相较8um锂电铜箔,采用6um/4.5um锂电铜箔分别可提升锂电池5%/9%的能量密度。
复合集流体:符合降本增效趋势
由于铜箔需要保持一定机械强度,因此集流体不可能无限减薄,同时集流体减薄将提升加工环节的成本。 复合集流体为新的技术路径,通过在高分子材料层材料两侧镀一定厚度的铜层,形成“三明治”型的复合结构,目前复合集流体中采用的高分子层厚度一般约4um,上下两层铜层厚度各1um,合计约6um。中间层选用高分子材料,可选择PET(聚对苯二甲酸乙二醇酯)、PP(聚丙烯)、PI(聚酰亚胺)。复合集流体通过高分子材料的替代部分金属材料,可显著降低集流体的材料成本和重量。
复合集流体:高安全性——防止刺穿隔膜,减少热失控
复合集流体可有效防止热失控。复合集流体金属层较薄,因铜箔而产生的毛刺尺寸小,并因为高分子材料层作为绝缘材料会发生断路效应,故而刺穿的隔膜的可能性低,因而可有效防止电池自燃。复合集流体含阻燃材料可具备自灭火功能。崔屹教授在其论文中揭示,在高分子材料层加入TPP阻燃材料,在材料燃烧过程中,可减少氧气含量,从而起到自灭火功能,降低热失控发生的概率。
复合集流体:高安全性&循环寿命——防止锂枝晶问题
在锂电池负极中,通常会因为表面凹凸不平,导致凸起处的电子电荷分布变多,导致更多的锂离子被吸引而发生沉积形成锂枝晶。锂枝晶会不可逆地造成锂电池的容量和循环寿命,同时锂枝晶增大会刺穿隔膜导致短路引发热失控等安全性问题。
复合集流体:三元电池提高质量能量密度约5.6%
高分子层密度较低,降低复合集流体重量,提升质量能量密度。高分子材料中,PET密度为1.38g/cm3,PP密度为0.89-0.91g/cm3,PI密度为1.39-1.45g/cm3,而铜的密度8.96g/cm3。高分子材料PET、PI密度约为铜密度的1/7,PP密度为铜的1/10。
复合集流体:当前成本约4.11元/平
复合集流体原材料测算主要分为三类(原材料、设备折旧以及 水、电、人工费用) • 原材料:假设铜单吨价格为6.3万元;PET高分子层单价为0.84 万元/吨,折合原材料单位成本1.18元/平米。 设备:假设单GwhPET铜箔产量(0.1亿平)需要磁控溅射设备2 台,单台设备价格1500万元/台,需要水电镀设备3台,单台设 备价格1100万元/台,按照10年折旧期限,残值为0,折旧成本 为0.63元/平米。水、电、人工费用:参照重庆金美环评报告,单位水费0.004 元/平,单位电费为0.21元/平,假设人工费0.05元/平,其他 耗材费用为0.4元/平。按照不同良率情况测算单位成本:良率为50%时,单位成本4.94 元/平;良率为60%时,单位成本4.11元/平;良率为70%时,单 位成本3.53元/平;良率为80%时,单位成本3.08元/平。
复合铜箔与传统铜箔成本曲线对比
复合铜箔与传统铜箔的成本占比最高的项目均为铜,铜价2021年年中达到7.7万元/吨,目前为6.3万元/吨左右; 从复合铜箔与传统铜箔的成本曲线看,未来两者均处于下降趋势。 目前复合铜箔成本略高于传统铜箔,主要原因在于生产制造环节的良率较低。未来随着复合铜箔的良率提升,成本有望低于传统铜箔。
第二章 复合集流体产业链及市场空间测算
复合集流体的生产工艺优势
相较于传统铜箔生产,复合铜箔工艺流程大大缩短:采用真空镀膜工艺形成膜面,直接在离子置换设备中反应。污染少,危险性低:真空工序无污染,采用新型药剂,规避氰化物等有毒物质。药剂循环使用,避免了金属污染物的排放。
复合集流体的材料特性
复合集流体可采用的基膜有PI(聚酰亚胺)、PP(聚丙烯)和PET(聚对苯二甲酸乙二酯)。PI是性能较好的薄膜类绝缘材料,具有良好的力学、电学、化学、抗辐射性能、耐高温和耐低温性能;PP具有很好的光学性能,透明度好,且在高温下不释放有毒物质,常用于食品包装;PET具有良好的耐高温、耐低温性能,且机械性能优异,韧性是所有热塑性材料中最好的。综合成本和性能要求,目前复合铜箔基膜主要采用PET基膜,水电镀工艺引入后PP基膜渗透率将有所提高。
复合集流体的工艺原理——磁控溅射
复合集流体工艺目前可分为两步法(磁控溅射—水电镀)和三步法(磁控溅射—蒸镀—水电镀)。真空磁控溅射工艺对设备要求较高,是影响产品良率和性能的关键。且磁控溅射沉积铜的效率相对于真空蒸镀和水电镀较低,是影响产线线速度的主要环节。
复合集流体工艺原理——蒸镀
真空蒸镀是三步法制备复合铜箔的关键步骤。真空蒸镀是指在真空条件下,通过一定的方式将金属铜(蒸发源)加热至蒸发,蒸汽运动到基材表面沉积形成铜层的过程。三步法相较于两步法增加了真空蒸镀的工艺,能够有效提高铜层的均匀性。真空蒸镀蒸发铜的量大于磁控溅射,所以此步骤可用于磁控溅射之后,对基材铜层进行加厚,从而减少水电镀用时,在一定程度上提高产线速度。
复合集流体工艺原理——水电镀
水电镀工艺负责加厚铜沉积层,工艺技术相对成熟。水电镀又称离子置换反应,是通过外加电源,溶液中的铜离子在基膜侧得到电子还原为铜原子,沉积在基膜表面加厚铜层,而铜源表面的铜失去电子形成游离铜离子不断补充溶液中的铜离子。 根据重庆金美环评报告,水电镀工艺分为两各环节:碱性水电镀和酸性水电镀。碱性水电镀得到的镀铜层与基膜的结合力强,形成的铜层晶粒致密被称为“高密度铜层”,而酸性水电镀阴极电流效率高,镀层光亮平整。
复合集流体市场空间测算
预计2022-2025年全球电池出货量为776/1093/1502/1938GWh,年增速分别为49%/41%/37%/29%,假设6um复合铜箔单的GWh电池用量为234.4吨。2025年悲观/中性/乐观情况下6um复合铜箔需求量为9.7/19.38/38.76亿平。参考当前6um电池级铜箔售价,假设2024年复合铜箔售价为5.5元/平,2025年为5.2元/平。 2025年悲观/中性/乐观情况下6um复合铜箔市场空间为50.4/100.8/201.6亿元。
第三章 产业发展情况
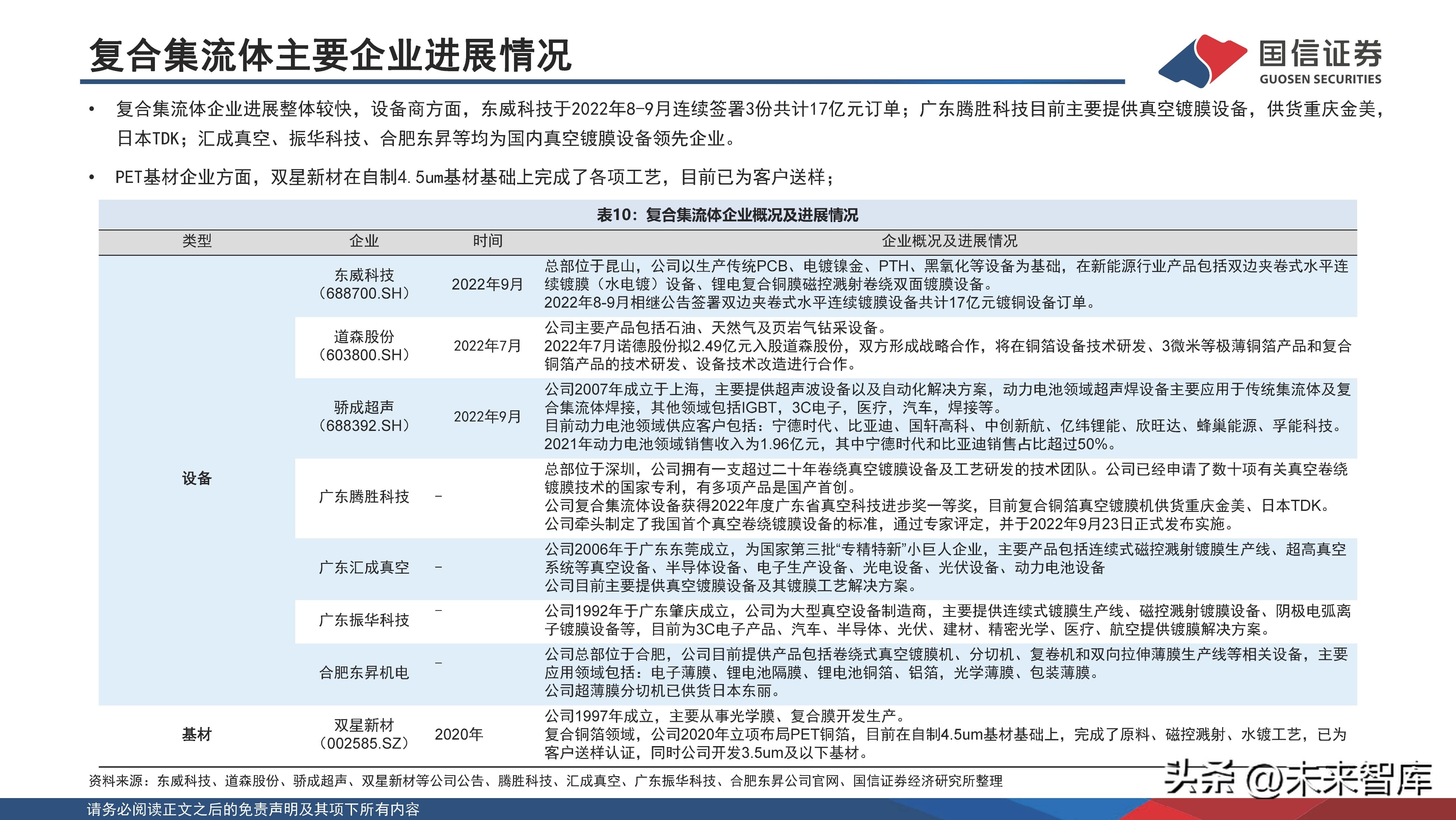
复合集流体主要企业进展情况
复合集流体企业进展整体较快,设备商方面,东威科技于2022年8-9月连续签署3份共计17亿元订单;广东腾胜科技目前主要提供真空镀膜设备,供货重庆金美,日本TDK;汇成真空、振华科技、合肥东昇等均为国内真空镀膜设备领先企业。PET基材企业方面,双星新材在自制4.5um基材基础上完成了各项工艺,目前已为客户送样;
PET铜箔制造商方面,重庆金美最早布局复合铜箔,目前一期总投资15亿元年产能3.5亿平,二期、三期规划2025年形成产值100亿元;厦门海辰一期投资10.5亿建设年产2.1亿平复合铜箔及0.73亿平复合铝箔产线;宝明科技目前已投资60亿元建设赣州复合铜箔基地,一期11.5亿,二期48.5亿,其中一期达产后预计年产1.5亿-1.8亿。万顺新材已开发出铜模样品并为下游客户送样。嘉元科技、中一科技、诺德股份亦开展复合铜箔布局。
纳力新能源一期投资6.5亿元,预计实现产能2.2亿平,二期投资112亿,全部达产后可实现售价200亿元。此外,英联股份、胜利精密、方邦股份、阿石创陆续布局复合铜箔制造。在其他辅材方面,光华科技为国内少数提供电镀液的企业,目前正在加快推进 PET 镀铜专用化学品的应用与整套化学品解决方案推广。
重庆金美:复合集流体领军企业
重庆金美是复合集流体领域的布局较为领先的企业。公司成立于2019年,专业从事多功能复合集流体薄膜材料产品的研发、生产及销售,拥有自主开发的材料与工艺体系,自有多名教授、博士专家担任高管,目前拥有国内外专利200余项。公司主打的复合型铜箔集流体,具有极高的安全性能、更高的能量密度、更低的制造成本、更长的电池寿命和更广泛的兼容性。
东威科技:复合铜箔镀铜设备打造公司新增长点
东威科技长期专注高端精密电镀设备的开发和制造。根据2022年中报,公司是唯一以纯精密电镀设备 及技术服务上市的科创板企业,目前已拥有专利170项,其中发明专利26项、实用新型专利141项、外 观设计专利3项。公司拥有研发人员173人,占比14.55%。
万顺新材:铝箔领军企业,积极布局PET铜箔
公司深耕铝加工行业多年,是国内环保包装、高精度铝箔和功能性薄膜领域的领先企业。 铝箔是公司第一大业务,2018、2019、2020、2021年铝箔业务营收分别为26.09亿元、25.1亿元、25.64亿元、28.49亿元。2022年上半年,公司营收总额达到27.82亿元,同比增长-2.80%。2022年H1归母净利润1.21亿元,同比增长562.65%。
光华科技:PET铜箔化学品解决方案供应商
光华科技是国内少数提供PET铜箔化学品整体定制化服务解决方案的供应商。公司2022年H1实现营收 17.65亿元,同比增长52%;归母净利润达0.83亿元,同比增长174.81%。 光华科技的水镀SP系列镀铜光剂,应用于高分子材料金属化后电镀增厚加工,采用直流电源,满足卷对 卷连续电镀设备的加工,在较宽电流密度范围内均具有优异的镀层厚度一致性。其镀铜层致密细腻,且 具有高延展性、热可靠性和低应力等优点。
总结
复合铜箔在高安全性,高能量密度和循环性能以及未来低成本预期下,有望逐渐替代传统铜箔。我们预计2025年悲观/中性/乐观情况下6um复合铜箔需求量为9.7/19.38/38.76亿平,对应6um复合铜箔市场空间为50.4/100.8/201.6亿元;设备投资方面,预计至2025年磁控溅射与水电镀设备累计投资额达到294.9亿元,23-25年行业新增设备投资额为56.7/100.3/131.6亿元。
报告节选:
































(本文仅供参考,不代表我们的任何投资建议。如需使用相关信息,请参阅报告原文。)
精选报告来源:【未来智库】。