成都高新区编外人员招聘 (四川成都高新区官方人事招聘)

最近找工作的小伙伴看过来

四川天府新区

中国科学院成都生物研究所

北京中农都市农业规划设计院有限公司

正兴街道、永安街道、永兴街道

成都高新区

北京大学成都前沿交叉生物技术研究院

发布招聘公告

快看有你心仪的岗位吗?

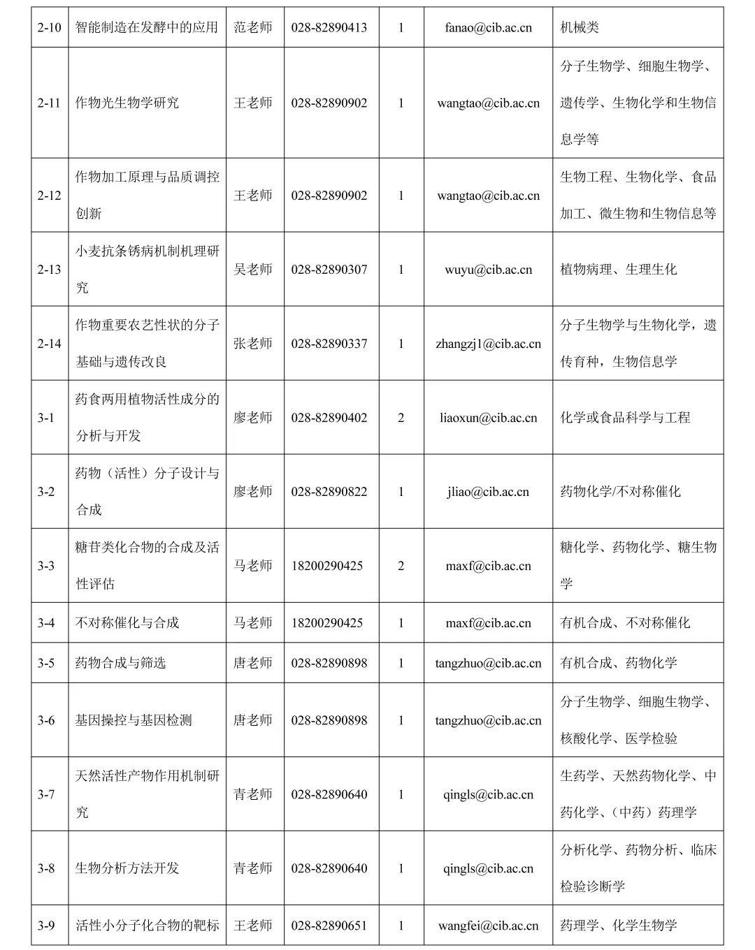
中国科学院成都生物研究所

一、岗位信息

根据合作导师提交的招聘计划,成都生物所将在植物学、动物学、微生物学、生态学、环境科学、药物化学、药理学等领域招收博士后研究人员。

联系方式、岗位信息详见下表。

成都高新区社区服务中心招聘,成都市天府新区最新招聘

成都高新区社区服务中心招聘,成都市天府新区最新招聘

成都高新区社区服务中心招聘,成都市天府新区最新招聘

成都高新区社区服务中心招聘,成都市天府新区最新招聘

成都高新区社区服务中心招聘,成都市天府新区最新招聘

成都高新区社区服务中心招聘,成都市天府新区最新招聘

二、申请条件

1、2023年应届博士毕业生,或近3年获得博士学位人员,年龄一般不超过35岁;

2、具有良好的科研潜质和学术道德,有较高的学术水平(以第一作者发表过SCI收录的学术文章至少2篇);

3、申请人须全职从事博士后研究工作。

三、岗位待遇

1、提供有竞争力的薪酬待遇:博士后执行助理研究员二级待遇,同时享受省市博士后政策支持,择优纳入中国科学院特别研究助理A类岗位管理;

2、提供稳定的福利:入职即享受五险一金、国家法定假期、工会福利、带薪休假等福利。

3、其他:积极协助申请各类科学基金和博士后项目;提供良好的工作环境和实验条件。

四、申请方式

成都生物所生物学博士后科研流动站全年受理申请。

1、准备材料:

①基本材料:个人简历、初步研究计划或思路;

②附件材料:博士学位证、毕业证、博士学位论文及有关学术文章著作扫描件(PDF格式)等

③其他:应届毕业生提供发表学术文章扫描件。

2、通过网页申请:

请根据网页提示进行操作。

http://www.chinapostdoctor.org.cn/

3、通过邮件申请:

请将相关材料发送至招收需求表中联系邮箱:

①发送材料至联系邮箱,并抄送人才管理邮箱rencai@cib.ac.cn;

②博士后管理联系人:曹老师;

③联系电话:028-82890108。

北京中农都市农业规划设计院有限公司

一、基本条件

1、拥护中国*产党共**的领导,遵纪守法,热爱农业规划事业,具有良好的职业道德,严谨的工作作风,积极向上的团队协作精神;

2、本次招聘年龄一般不超过35周岁,硕士研究生以上学历。

3、城乡规划、农林经济、区域经济、公共政策、农业工程、农业生态等相关专业,有2年以上农业规划、城乡规划、涉农产业咨询相关行业工作经验优先;

4、能熟练应用各类办公软件,有较强的文字表达能力,良好的逻辑思考能力,有较好的团队协作能力;

二、主要工作内容

1、协助项目负责人完成农业项目(乡村振兴战略规划、十四五农业农村规划、农业园区规划、地方农业发展规划等)的规划文本工作;负责理解任务纲要,做好资料收集,场地调研与访谈、调研分析和沟通汇报,参加研讨评审,按时、保质、保量编制完成规划设计文本、说明、ppt等成果。

2、落实团队关于行业研究、方案创新等相关工作,形成研究成果;

3、了解项目动态和客户需求,及时定期汇报项目负责人,并提出合理化建议。

三、工作地点及薪资福利

工作地点:成都

薪资福利:

1、薪资构成:底薪 + 项目奖金 + 年终奖+各类补助;年综合收入12-18万元。

2、福利待遇:五险一金、项目奖金、年终奖金、带薪年假、年度体检、周末双休、外出培训学习、技能提升等

四、招聘程序

1、报名:应聘者填写附件《北京中农都市农业规划设计院有限公司应聘报名表》,提交身份证、学历学位证书、职称证明、业绩证明材料扫描件或电子版,发至邮箱;

2、资格审查由相关部门审核,对符合报名条件的人组织(考核)面试,择优与公司签订劳动合同;资格审查未通过者,不再另行告知;

3、报名截止时间:2023年6月30日

五、岗位信息

四川天府新区正兴街道

受四川天府新区正兴街道办事处(以下简称“正兴街道”)委托,成都天府新区人力资源开发服务有限公司按照公开、平等、竞争、择优的原则,面向社会公开招聘4名编外工作人员,现将有关事项公告如下:

一、招聘对象及条件

(一)招聘对象

符合岗位要求的社会在职、非在职人员。报考者必须在面试资格复审前取得岗位要求的毕业证书、学位证书。未在规定时间内取得有关证书的,不予录用或不予进入下一步招录环节,责任由本人自负。

(二)招聘岗位、人数

详见附件四川天府新区正兴街道2023年上半年公开招聘编外聘用人员岗位表.xlsx

附件请关注成都发布公众号获取。

二、招聘报考基本条件

(一)招考基本条件:

1.具有中华人民共和国国籍。

2.拥护中国*产党共**领导,拥护中华人民共和国宪法。

3.具有良好的品行。

4.具有正常履行职责的身体条件。

5.具有符合岗位要求的文化程度和工作能力。其中,拟报岗位的“专业”条件,指与“要求的学历”所对应的专业。

6.符合招录岗位要求的其他资格条件。

(二)报考具体条件:

详见附件《四川天府新区正兴街道2023年上半年公开招聘编外人员岗位表》。

(三)凡有下列情形之一的,不得报名:

1.曾因犯罪受过刑事处罚的人员;

2.曾被开除公职、*党**籍的人员;

3.有违法、违纪行为正在接受审查的人员;

4.尚未解除*党**纪、政纪处分的人员;

5.现役军人;

6.有其他违反国家法律、法规行为的人员;

7.其他有不适宜相关工作情形的。

三、报名

1.报名方式

仅接受通过招聘门户网站(cdtfhr.zhiye.com)进行网上报名。

2.报名资料

每人限报一个岗位,若同时报考多个岗位,一切后果由报考者个人承担。

报名路径:查阅公告内容-登录指定报名网站-选择“公招考试2”栏目-选择岗位-申请职位-填报信息-提交。

报考人员按网络提示要求通过注册,真实、准确、完整填写个人信息,报名截止后信息不可修改,因报考者个人原因造成的错误,或不完整填写报名表的,一切后果由报考者个人承担。对提供虚假报考申请材料的,一经查实,即取消报考资格。

采用简历导入方式申请职位的,提交前务必仔细检查各项信息是否完整、准确,导入过程中出现信息缺失、错误的后果自负。

3.报名期限

报名起止时间:2023年5月16日10:00至2023年5月19日17:00。

四川天府新区万安街道

为保证工作的正常开展,万安街道拟委托成都天府新区人力资源开发服务有限公司按照公开、平等、竞争、择优的原则,面向社会公开招聘8名编外人员,现将有关事项公告如下:

一、招聘对象及条件

(一)招聘对象

符合岗位要求的社会在职和非在职人员。报考者必须在面试资格复审前取得岗位要求的毕业证书、学位证书。未在规定时间内取得有关证书的,不予聘用或不予进入下一步考录环节,责任由本人自负。

(二)招聘岗位、人数:

详见附件:四川天府新区万安街道2023年上半年公开招聘编外聘用人员岗位表.xlsx

附件请关注成都发布公众号获取。

附件

二、招考基本条件

(一)报考基本条件

1.具有中华人民共和国国籍。

2.拥护中国*产党共**领导,拥护中华人民共和国宪法。

3.具有良好的品行。

4.具有正常履行职责的身体条件。

5.具有符合岗位要求的文化程度和工作能力。其中,拟报岗位的“专业”条件,指与“要求的学历”所对应的专业。

6.符合招录岗位要求的其他资格条件。

招聘资格条件中涉及时间期限的,一律计算至2023年5月16日。

(二)报考具体条件

详见附件《四川天府新区万安街道2023年上半年公开招聘编外聘用人员岗位表》。

(三)凡有下列情形之一的,不得报名

1.曾因犯罪受过刑事处罚的人员;

2.曾被开除公职、*党**籍的人员;

3.有违法、违纪行为正在接受审查的人员;

4.尚未解除*党**纪、政纪处分的人员;

5.现役军人;

6.有其他违反国家法律、法规行为的人员;

7.其他有不适宜相关工作情形的。

三、报名

报考人员报名前务必认真阅读本公告及招聘要求等信息,根据本人学历、工作经验等实际情况,按照岗位招聘要求与自我条件一致的原则报名。

1.报名期限

报名起止时间:2023年5月16日10:00至2023年5月20日17:00。

2.报名方式

仅接受通过招聘门户网站(http://cdtfhr.zhiye.com)电脑端进行网上报名,不设现场报名(查阅公告内容-登录指定报名网站-选择“公招考试2”栏目-选择岗位-申请职位-填报信息-提交)。

填报信息:每人限报一个岗位,应聘人员按网络提示要求通过注册,真实、准确、完整填写个人信息,报名截止后信息不可修改,因应聘人员个人原因造成的错误,或不完整填写报名表的,后果及责任由本人自负。留学回国人员报考的,除需符合招聘公告和岗位表中规定的条件和要求外,还需提供教育主管部门出具的国(境)外学历学位认证材料。对提供虚假报名材料的,一经查实,即取消应聘资格。采用简历导入方式申请职位的,提交前务必仔细检查各项信息是否完整、准确,导入过程中出现信息缺失、错误的后果自负。

四川天府新区永兴街道

为保证工作的正常开展,永兴街道拟委托成都天府新区人力资源开发服务有限公司按照公开、平等、竞争、择优的原则,面向社会公开招聘8名编外人员,现将有关事项公告如下:

一、招聘对象及条件

(一)招聘对象

符合岗位要求的社会在职和非在职人员,报考者必须在面试资格复审前取得岗位要求的毕业证书、学位证书。未在规定时间内取得有关证书的,不予聘用或不予进入下一步考录环节,责任由本人自负。

(二)招聘岗位、人数:

详见附件:四川天府新区永兴街道2023年上半年公开招聘编外聘用人员岗位表.xlsx

附件请关注成都发布公众号获取。

二、招考基本条件

(一)报考基本条件

1.具有中华人民共和国国籍。

2.拥护中国*产党共**领导,拥护中华人民共和国宪法。

3.具有良好的品行。

4.具有正常履行职责的身体条件。

5.具有符合岗位要求的文化程度和工作能力。其中,拟报岗位的“专业”条件,指与“要求的学历”所对应的专业。

6.符合招录岗位要求的其他资格条件。

(二)报考具体条件

详见附件《四川天府新区永兴街道2023年上半年公开招聘编外聘用人员岗位表》。

(三)凡有下列情形之一的,不得报名

1.曾因犯罪受过刑事处罚的人员;

2.曾被开除公职、*党**籍的人员;

3.有违法、违纪行为正在接受审查的人员;

4.尚未解除*党**纪、政纪处分的人员;

5.有其他违反国家法律、法规行为的人员;

6.参照《四川省事业单位工作人员招聘工作试行办法》有关回避规定;

7.其他有不适宜相关工作情形的。

三、报名

报考人员报名前务必认真阅读本公告及招聘要求等信息,根据本人学历、工作经验等实际情况,按照岗位招聘要求与自我条件一致的原则报名。

1.报名方式。

仅接受通过招聘门户网站(http://cdtfhr.zhiye.com)电脑端进行网上报名。

2.报名资料。

网络报名:查阅公告内容-登录指定报名网站-选择“公招考试2”栏目-选择岗位-申请职位-填报信息-提交。

填报信息:每人限报一个岗位,应聘人员按网络提示要求通过注册,真实、准确、完整填写个人信息,报名截止后信息不可修改,因应聘人员个人原因造成的错误,或不完整填写报名表的,后果及责任由本人自负。留学回国人员报考的,除需符合招聘公告和岗位表中规定的条件和要求外,还需提供教育主管部门出具的国(境)外学历学位认证材料。对提供虚假报名材料的,一经查实,即取消应聘资格。采用简历导入方式申请职位的,提交前务必仔细检查各项信息是否完整、准确,导入过程中出现信息缺失、错误的后果自负。

3.报名期限

报名起止时间:2023年5月16日10:00至2023年5月19日17:00。

北京大学成都前沿交叉生物技术研究院

一、招聘程序

1.请应聘者将个人简历发送至gaaiscd@pku.edu.cn,邮件主题请注明“[姓名]+应聘研究院/中心名称+应聘岗位名称”字样。经资格审查,择优确定面试人选,面试时间和地点另行通知。

2. 应聘者提供的材料须真实、准确、有效。

3. 应聘者提供的联系方式应准确无误并保持通讯畅通,确保能及时联系。

二、薪酬待遇

1. 研究院提供有竞争力的薪酬待遇和完善的绩效奖励。硕士研究生年薪25万,博士研究生年薪35万,博士后出站年薪45万。

2. 高层次人才采取一事一议原则。符合高新区科技创新人才相关要求的,高新区将提供优惠购房政策和安家补贴,协助解决子女上学。研究院将提供过渡期间的职工周转公寓。

3. 全额缴纳五险一金,提供优惠人才公寓、生活补贴、带薪年假、医疗保障、员工体检等各项福利。

4. 协助人才享受省市区相关政策和申请国家、省、市等各级人才和科技项目,对于符合条件的项目配套科研经费。

三、招聘岗位

北京大学成都前沿交叉

生物技术研究院 1

行政管理部

部长/副部长/专员:2人

岗位职责

1.负责起草、编制研究院发展相关的文件材料、负责各类工作报告的调研论证和展示呈现;

2.负责承担研究院的品牌宣传工作和文化氛围营造,组织策划通过多种形式传播研究院的创新举措和创新成果;

3.负责组织制定和优化研究院各项管理制度和流程,组织制定有效的管理机制,监督各部门实施与执行,加强与各部门之间的密切联系和协调配合工作;

4.负责协助研究院院务会落实相关工作。组织做好外部联系协调、维护与各业务和管理部门的良好关系;

5.完成领导交办的其他任务。

应聘条件

1.具有强烈的事业心、责任心、服务意识和团队合作精神,爱岗敬业,踏实认真,执行力强;

2.具备较强的沟通能力、组织协调能力、语言文字表达能力和学习能力;

3.硕士及以上学历,有较好的英文听、说、读、写能力,口语水平优秀;

4.具有和本岗位职责相关的专业知识,有国内外高水平大学或科研、研发机构工作经验者优先考虑。

科研管理部

部长/副部长/专员:2人

岗位职责

1.负责起草、编制研究院科研管理事务中所需的规范、指南、政策等制度和指导性文件;

2.协助研究院各类科研项目的申报和管理,对接科研项目国家省市区组织部门落实过程管理和质量监督;

3.负责博士后工作站的申报和运行。协调博士后的日常进、出站管理工作;负责博士后各类基金项目、人才计划的申报和管理;

4.负责研究院学术委员会落实相关工作,统筹学术活动,协助开展国内国际科技交流、科普宣传等活动;

5.完成领导交办的其他任务。

应聘条件

1.具有强烈的事业心、责任心、服务意识和团队合作精神,爱岗敬业,踏实认真,执行力强;

2.具备较强的沟通能力、组织协调能力、语言文字表达能力和学习能力;

3.博士及以上学历,有较好的英文听、说、读、写能力,口语水平优秀;

4.具有和本岗位职责相关的专业知识,有科研管理经验者优先考虑。

人力资源部

部长/副部长/专员:2人

岗位职责

1.主持本部的全面工作,组织并督促部门人员全面完成本部职责范围内各项工作任务;

2.协助研究院构建国际化人才队伍,负责组织制定研究院人力资源规划、打造人才评聘的制度建设和服务渠道,制定有效的管理机制,保障与各业务部门的密切联系和协调配合工作;

3.协助开展文化建设,建立内部畅通的沟通渠道,维护员工关系,提高员工满意度;

4.协助做好外部联络,与国家省市区各级人事管理、服务机构保持高效的沟通联系渠道;

5.完成领导交办的其他任务。

应聘条件

1.硕士及以上学历,5年以上人力资源相关工作经验,3年以上团队管理经验。具有国内外高水平大学或科研、研发机构人事工作经营者优先考虑;

2.了解人力资源各模块工作,熟练掌握培训、员工关系或薪酬几大模块;熟悉国家、当地劳动用工的法律法规;

3.具备较好的表达、沟通、组织、协调能力和时间管理能力及亲和力,较强的分析、解决问题能力;

4.具备优秀的职业素养,能承受一定的工作压力。

财务管理部

部长/副部长:1人

岗位职责

1.组织编制研究院财年财务预算,合理控制支出,保证资金使用的计划性;

2.组织会计核算工作和财务分析工作,为研究院经营决策提供财务数据支持;统筹年度审计报告工作;

3.负责研究院的资金管理,保障资金的安全性,根据资金平衡预算及时审核各项经济业务收支,合理调度资金,保障资金的收支平衡,控制资金使用成本;

4.组织研究院税务会计核算工作,及时办理各项涉税工作,编制项目税务规划;

5.负责研究院的收入和支出管理,支撑科研、转化工作的有效开展。

应聘条件

1.本科及以上学历,经济学、金融学、财务管理相关专业;

2.有5年以上大型企业财务主管岗位工作经历;

3.熟悉国家颁布实施的各项财务法律法规、税法政策、制度、税务经验;

4.熟悉应用办公软件,熟练使用Excel、Word等办公软件,熟悉财务管理软件;

5. 责任心和原则性强,严谨勤勉,能承受压力,具有良好的敬业精神和团队精神。

财务管理部

财务专员:1人

岗位职责

1.协助部门主管开展各项财务工作;

2.对接研究院各部门的支出和收入管理;

3.具有较好的文字表达能力和的财务分析能力,能够独立完成相关财务报告和制度流程的撰写。

应聘条件

1.本科及以上学历,经济学、金融学、财务管理相关专业;

2.有3年以上专职财务工作经验;

3.具有全面的财务专业知识、账务处理经验;熟悉财务运作及风险管理、税务筹划等法规政策,能独立熟练会计核算、财务管理工作;

4.熟悉应用办公软件,熟练使用Excel、Word等办公软件,熟悉财务管理软件;

5.责任心和原则性强,严谨勤勉,能承受压力,具有良好的敬业精神和团队精神

产业管理部转化中心

主任/副主任/专员:2人

岗位职责

1. 负责成果转化中心的工作,制定研究院成果转化策略,并推动实施;

2. 协调和管理成果转化相关的项目和资源,负责成果转化项目的规划、实施和评估,确保转化的质量和进展;

3. 拓展和维护与投资人、产业的合作,建立和维护良好关系,推动公司技术成果的推广和商业化落地;

4. 研究生物技术产业的发展前沿,探索验证前沿技术的应用场景及商业价值,为技术创新提供产业视角和转化推广策略;

5. 协调内部资源,为技术转化提供支持。

应聘条件

1. 拥有生物学、生物技术或相关理工科领域硕士或以上学位;

2. 具有5年以上生物技术或相关领域技术转化、投资或产业龙头企业产品部门领导工作经验;

3. 对生物新技术和新业态有深入的认识;对生物技术市场和相关行业发展趋势有全面深入的了解;

4. 具备优秀的领导和管理能力,有出色的沟通、谈判和项目管理技能;

5. 积极主动,富有创新意识和创业精神,愿意应对挑战,具有团队合作精神,能在跨学科环境中有效工作。

产业管理部孵化中心

主任/副主任/专员:2人

岗位职责

1. 负责企业孵化中心的日常管理和运营,包括项目遴选、管理、服务和协调等工作,确保孵化中心的正常运转;

2.组织和协调孵化中心内部的设备、场地等资源,制定资源的使用计划和管理制度,确保资源的合理配置和利用效益最大化;

3.推动孵化中心内部的创新和合作,促进在孵企业的协同创新和产业集聚,增加孵化中心的核心竞争力和行业创新影响力;

4.围绕高新区优质创新企业的招引计划,负责制定相关招引策略并推动实施;

5.负责创新企业招引资源的开发和整合;

6.建立和维护与校友组织、投资机构和相关行业协会的关系,促进合作交流和资源共享。

应聘条件

1.具有强烈的事业心、责任心、服务意识和团队合作精神,爱岗敬业,踏实认真,执行力强;

2.具备较强的沟通能力、组织协调能力、语言文字表达能力和学习能力;

3.本科及以上学历,有较好的英文听、说、读、写能力;

4.具有和本岗位职责相关的知识和资源积累,有孵化器管理和招商工作经验者优先考虑;

5.积极主动,富有创新意识和创业精神,愿意应对挑战,具有团队合作精神,能在跨学科环境中有效工作。

产业管理部知识产权管理办公室

副主任/专员:2人

岗位职责

1.主持研究院知识产权方面的全面工作,负责知识产业产权相关工作的日常管理,包括知识产权的申请、授权、转让、入股等事项的管理、服务和协调等工作;

2.制定和完善科技成果转化管理制度和操作流程,促进科技成果转化的高效运作;负责知识产权的风险评估和排除,防范和应对侵权行为;

3.负责公司知识产权的规划、管理和保护,包括技术秘密、专利、商标、版权、软件著作权等;

4.建立科技成果信息管理系统,对科技成果的管理和利用进行信息化管理;

5.维护和扩大研究院在知识产权领域的影响力和声誉,与行业协会、专家学者和政府部门进行合作和交流,积极参与知识产权领域的法律、政策和标准制定。

应聘条件

1.生物技术、生物医药、法律等相关专业本科或以上学历;

2.具有5年以上知识产权管理或相关领域的工作经验;

3.具备扎实的专业知识和技能,熟悉科技成果转化、知识产权相关法律法规和政策;

4.具备较强的组织和协调能力,具有优秀的沟通和表达能力,能够与各类利益相关方进行有效的合作和沟通;

5.责任心和原则性强,严谨勤勉,能承受压力,具有良好的敬业精神和团队精神

楼宇安全与设备工程管理部

副部长/专员:2人

岗位职责

1.楼宇建设、装修、改造、维修的方案、设备招投标、实施等相关工作;

2.楼宇内部环境布置,设施、设备、家具配备,物业对接,楼宇综合管理;

3.网络、监控等、门禁、会议、演示系统日常运行保障、维护工作;

4.服务器机房建设及管理;

5.安全生产、网络及信息化安全、消防等有关安全工作;

6.其他综合技术保障事项及领导交办的其他工作。

应聘条件

1.具有本科及以上相关专业学历,身心健康;

2.作风正派、服务意识强、爱岗敬业、廉洁奉公;

3.熟悉设备招投标、安装,楼宇自动化建设、装修改造,经验丰富;

4.熟悉服务器机房和网络建设及管理;

5.熟悉安全管理工作,能够承担应急和突发事项的协调处理,有相关经验;

6.具有团队协作精神,有较强的组织协调能力和沟通能力。

定量系统生物学研究中心

汤超实验室

生物体由细胞组成,其复杂功能由细胞内的分子相互作用网络以及细胞间的相互作用来实现。生物网络是如何精确稳定地执行重要的生理功能?并对于外界信号或干扰进行快速反应?网络的变化是如何造成疾病的?是目前整个生命科学的重要研究方向。而对于癌症等复杂疾病的网络研究以及主动健康干预技术是科技前沿领域的重要攻关方向。复杂疾病都是由多种因素引起的,对于单个基因或蛋白质的研究无法从根本了解这些疾病的发生和发展机理,针对这些复杂疾病的理解和有效干预策略必须依赖对疾病相关网络的构成及其动态变化的深入理解。定量系统生物学研究中心将汇聚不同学科背景的优秀人才,有机融合人工智能与定量生物学方法、工程生物学方法、临床医学方法等多学科手段,着力突破当前合成生物和复杂疾病面临的复杂网络这一技术瓶颈。

研究科学家:1人

岗位职责

负责细胞代谢和蛋白质进化模型构建和理论研究。

应聘条件

1.物理、数学、计算机、整合生命科学等相关专业博士毕业,熟悉生物网络模型结构和功能关系的研究;

2.具有丰富的生物网络模型搭建和研究经验,在本专业领域主流国际期刊以第一作者身份发表过研究论文;

3.具有良好的英文阅读及写作能力;

4.具有责任心、团队合作精神和领导能力,具有良好的沟通能力;

5.具有深度学习或免疫、代谢网络等相关研究经历优先考虑。

研究科学家:1人

岗位职责

负责细胞代谢和蛋白质进化模型构建和理论研究。

应聘条件

1.物理、数学、计算机、整合生命科学等相关专业博士毕业,熟悉生物网络模型结构和功能关系的研究,具有生物网络模型搭建和研究经验;

2.具有良好的英文阅读及写作能力,具有责任心、团队合作精神,具有良好的沟通能力;

3.具有深度学习或免疫、代谢网络等相关研究经历优先考虑。

研究助理:1人

岗位职责

协助项目负责人开展相关实验研究。

应聘条件

1.细胞生物学、生物化学、分子生物学、微生物学等相关专业的本科或以上学历;

2.具有分子、细胞、或动物实验经验和技能,熟练掌握哺乳细胞培养和分子克隆等基本的生物实验操作和相关设备的使用;

3.具有一定的英语文献阅读能力,工作认真踏实,动手能力强,积极参与团队研究工作;

4.对科学研究感兴趣,能长期稳定工作者优先。

实验室管理员:1人

岗位职责

1.中心实验室日常财务管理工作,包括科研经费的管理、报销等;

2.维持中心实验室日常运转,包括试剂、耗材、仪器等的订购,仪器维护,实验室安全等;

3.中心交办的其他任务。

应聘条件

1.生物及相关专业本科或以上学历,熟练使用办公软件,具有一定的英文阅读能力;

2.有责任心,工作认真细心,做事有条理,善于沟通交流;

3.对科学研究感兴趣,有生物实验室管理和运行经验者,能长期稳定工作者优先。

生物分子智造研究中心

来鲁华实验室

生物分子智造中心致力于发展基于物理模型和人工智能的药物设计和功能蛋白质设计技术,并针对难成药靶标开展药物发现和转化研究。

研究科学家:1人

岗位职责

负责药物化学研究相关的化合物合成、优化和构效关系研究。

应聘条件

1. 药物化学相关专业博士毕业,具备药物化学研究经验,熟悉药物合成、化合物优化和构效关系研究;

2. 有丰富的药物化学实验工作经验,在本专业领域主流国际期刊以第一作者身份发表过研究论文,能够独立承担课题,制订研究计划,带领团队解决研究中出现的问题;

3. 具有良好的英文阅读及写作能力;

4. 具有责任心、团队合作精神和领导能力,有良好的沟通能力;

5. 具有抗肿瘤、炎症和代谢疾病药物研发等相关研究背景可优先考虑。

研究助理:2人

岗位职责

协助项目负责人开展药物化学合成和构效关系研究。

应聘条件

1. 有机化学或药物化学专业硕士毕业或本科毕业3年以上,具有有机合成工作经验;

2. 合成路线设计和实验动手能力强,执行力突出,工作细致严谨;

3. 对于药物研发有浓厚兴趣;

4. 具有良好的英语文献阅读能力,良好的团队协作和沟通能力;

5. 具有重要靶标药物研发相关合成工作经验者优先。

研究助理:2人

岗位职责

协助项目负责人开展药理相关实验研究。

应聘条件

1. 生物化学、细胞生物学或药理相关专业硕士或本科毕业;

2. 熟悉药物活性测定相关的分子或细胞、动物水平研究手段,实验动手能力和执行力强,工作细致严谨;

3. 对于药物研发有浓厚兴趣;

4. 具有良好的英语文献阅读能力,良好的团队协作和沟通能力;

5. 具有化合物分子、细胞或动物水平活性研究经验者优先。

实验室管理员:1人

岗位职责

1.负责实验室设备、耗材的购置、监管与维护;

2.负责传达研究院的政策与指示,辅助、协调中心成员各类行政流程手续;

3.负责实验室安全规范的落实和中心成员的安全培训;

4.负责中心内部信息的组织与分发。

应聘条件

1.具有生物学、生物技术、化学等大类专业的硕士学位,或本科学历且有3年以上相关工作经验;

2.具有至少3年的生物实验室工作经验,熟悉常见的实验室操作与安全规范;

3.熟练使用办公软件;

4.具备优良的团队协作和沟通能力;

5.具备良好的英文听说读写能力。

解码衰老研究中心

韩敬东实验室

解码衰老研究中心由韩敬东教授领衔,展开多尺度复合衰老时钟建模及抗衰小分子发现的研究。韩敬东教授是国家杰出青年、百人计划、百千万人才工程等荣誉的获得者,研究领域主要为衰老与发育的系统生物学、多类型高维生物数据模式识别和生物调控网络逆向重构分析,迄今以第一或通讯作者在CNS及子刊发表论文二十余篇、高影响因子论文五十余篇。本实验室干湿结合,一方面应用深度学习方法与生物信息学算法对发育及衰老表型组、表观遗传组、单细胞转录组数据进行整合、建模、分析,另一方面产生干细胞、模式生物等的药理、图像与组学数据,并与临床机构广泛合作实现数据共享。在解码衰老研究中心,我们将致力于开发与转化精准便捷的多尺度复合衰老时钟,以及基于线虫和人类细胞系的抗衰小分子筛选,以适应国家日益增长的健康状态监测与健康寿命延长需求。

研究科学家:1人

岗位职责

1.承担图片及三维数据分析、建模、交互课题的规划、研究与开发,主持项目合作;

2.负责相关课题的论文发表、专利申请与基金申请;

3.协助中心主任管理中心日常事务;

4.参与中心项目规划与实施;

5.组织协调中心内部各部门工作。

应聘条件

1.具有计算机、数学、工程学、生物信息学等相关大类专业的博士学位;

2.具有深度学习模型开发、图像分析算法优化或3D建模等项目经验;

3.在机器学习、图形学或计算机视觉领域国际期刊/会议以第一或通讯作者身份发表过研究论文(或论文已接收);

4.具有论文撰写、项目申请、专利申请经验;

5.具备优良的英文听说读写能力;

6.具备良好的团队协作和沟通能力。

研究科学家:1人

岗位职责

1.承担生物大数据分析、建模、交互课题的规划、研究与开发,主持项目合作;

2.负责相关课题的论文发表、专利申请与基金申请;

3.协助中心主任管理中心日常事务;

4.参与中心项目规划与实施;

5.组织协调中心内部各部门工作。

应聘条件

1.具有计算机、数学、生物信息学、生物学等相关大类专业的博士学位;

2.具有多组学数据分析、网络模型构建等项目经验;

3.在生物学、生物信息学、计算生物学领域国际期刊以第一或通讯作者身份发表过研究论文(或论文已接收);

4.具有论文撰写、项目申请、专利申请经验;

5.具备优良的英文听说读写能力;

6.具备良好的团队协作和沟通能力。

研究科学家:1人

岗位职责

1.承担分子生物学课题的规划、研究与开发,主持项目合作;

2.负责相关课题的论文发表、专利申请与基金申请;

3.协助中心主任管理中心日常事务;

4.参与中心项目规划与实施;

5.组织协调中心内部各部门工作。

应聘条件

1.具有生物学、生物技术、生物医学工程等相关大类专业的博士学位;

2.具有基于细胞、线虫或小鼠的分子克隆项目经验;

3.在生物学领域国际期刊以第一或通讯作者身份发表过研究论文(或论文已接收);

4.具有论文撰写、项目申请、专利申请经验;

5.具备优良的英文听说读写能力;

6.具备良好的团队协作和沟通能力。

软件工程师:2人

岗位职责

1.完成项目主管/研究员分配的编程或数据分析任务;

2.基于专业知识对课题的规划与展开提出建设性意见;

3.协助项目主管/研究员管理中心日常事务。

应聘条件

1.具有计算机、软件工程等相关大类专业的硕士学位,或本科学历且有3年以上相关工作经验;

2.具有极强的代码能力;

3.具有较强的数据分析能力;

4.具有良好的英文听说读写能力;

5.具备良好的团队协作和沟通能力。

研究助理:1人

岗位职责

1.完成项目主管/研究员分配的实验任务;

2.基于专业知识对课题的规划与展开提出建设性意见;

3.协助项目主管/研究员管理中心日常事务。

应聘条件

1.具有医学、兽医学、生物医学工程等相关大类专业的硕士学位,或本科学历且有3年以上相关工作经验;

2.具有皮肤科工作经验,或基于成纤维细胞、皮肤组织的分子克隆项目经验;

3.具备良好的英文听说读写能力;

4.具备良好的团队协作和沟通能力。

研究助理:2人

岗位职责

1.完成项目主管/研究员分配的实验任务;

2.基于专业知识对课题的规划与展开提出建设性意见;

3.协助项目主管/研究员管理中心日常事务。

应聘条件

1.具有生物学、生物技术、生物医学工程等相关大类专业的硕士学位,或本科学历且有3年以上相关工作经验;

2.具有基于细胞、线虫或小鼠的分子克隆项目经验;

3.具备良好的英文听说读写能力;

4.具备良好的团队协作和沟通能力。

实验室管理员:1人

岗位职责

1.负责实验室设备、耗材的购置、监管与维护;

2.负责传达研究院的政策与指示,辅助、协调中心成员各类行政流程手续;

3.负责实验室安全规范的落实和中心成员的安全培训;

4.负责中心内部信息的组织与分发。

应聘条件

1.具有生物学、生物技术、环境科学等大类专业的硕士学位,或本科学历且有3年以上相关工作经验;

2.具有至少3年的生物实验室工作经验,熟悉常见的实验室操作与安全规范;

3.熟练使用办公软件;

4.具备优良的团队协作和沟通能力;

5.具备良好的英文听说读写能力。

化学生物学前沿技术创新中心

王初实验室

利用化学蛋白质组学技术对海量的临床样本进行分析,发掘高灵敏度、高特异性的疾病诊断标志物,用于癌症的早期普筛,真正做到癌症的“早发现,早治疗”。同时,利用海量的样本发现特异性的疾病治疗靶点,并通过先导化合物库筛选与靶标蛋白特异性结合的配体小分子,促进癌症治疗药物的研发。

研究科学家:1人

岗位职责

1. 与学科带头人一起共同开展临床化学蛋白质组学的研究工作;

2. 带领团队开展临床诊断标志物以及先导化合物的筛选。

应聘条件

1. 毕业于国内外高影响力的科研单位,具有博士后工作经历者优先;

2. 获得生物化学及分子生物学、化学生物学等博士学位;

3. 有较丰富的实验技术工作经验,在本专业领域主流国际期刊以第一作者身份发表过研究论文,能够独立承担课题,指定课题计划,带领团队解决课题中出现的问题;

4. 在蛋白质组学、化学蛋白质组学等领域具有丰富的工作经验;

5. 具有良好的英文阅读及写作能力;

6. 有责任心、团队合作精神,有良好的沟通能力。

研究助理:1人

岗位职责

1. 协助课题负责人开展化学探针的设计与合成工作;

2. 负责实验结果分析、报告撰写,认真按时整理实验记录和数据并提交归档。‍‍‍‍‍

应聘条件

1. 硕士及以上学历,有机化学、药物化学等相关专业;

2. 熟练掌握有机合成的基本操作,能够独立设计路线并合成目标化合物探针;

3. 具有良好的英语文献阅读能力,良好的团队协作和沟通能力、独立思考、动手能力强、执行力强、细致严谨、抗压能力强。

4. 具有核磁共振、小分子质谱维护经验者优先。

研究助理:2人

岗位职责

1. 协助课题负责人开展临床化学蛋白质组学分析以及靶点蛋白的功能验证等工作;

2. 负责实验结果分析、报告撰写,认真按时整理实验记录和数据并提交归档。

应聘条件

1. 本科及以上学历,化学生物学、生物化学与分子生物学、细胞生物学等相关专业;

2. 熟练掌握常规的分子和细胞生物学实验操作,如细胞培养、分子克隆、流式细胞术、western blot、qPCR等技术;

3. 具有良好的英语文献阅读能力,良好的团队协作和沟通能力、独立思考、动手能力强、执行力强、细致严谨、抗压能力强。

4. 具有大分子质谱维护、生物信息学分析经验者优先。

实验室管理员:1人

岗位职责

1.负责实验室设备、耗材的购置、监管与维护。

2.负责传达研究院的政策与指示,辅助、协调中心成员各类行政流程手续。

3.负责实验室安全规范的落实和中心成员的安全培训;

4.负责中心内部信息的组织与分发。

应聘条件

1.具有生物学、生物技术、化学等大类专业的硕士学位,或本科学历且有3年以上相关工作经验;

2.具有至少3年的生物实验室工作经验,熟悉常见的实验室操作与安全规范;

3.熟练使用办公软件;

4.具备优良的团队协作和沟通能力;

5.具备良好的英文听说读写能力。

基因检测与编辑技术创新中心

伊成器实验室

基因检测与编辑技术创新中心致力于发展前沿基因检测与编辑技术,解决现有基因检测和编辑的痛点和难点问题,进一步进行临床医学转化研究。

研究科学家:1人

岗位职责

负责统筹实验室日常运行,负责基因检测技术的开发与临床诊断相关研究。

应聘条件

1. 具有博士后工作经验,长期从事表观遗传学相关工作;

2. 熟悉生物化学、高通量测序、生物信息分析等领域,在相关研究中发表过高水平研究论文,能够独立承担课题,制订研究计划,带领团队解决研究中出现的问题;

3. 具有良好的英文阅读及写作能力;

4. 具有责任心、团队合作精神和领导能力,有良好的沟通能力;

5. 优先考虑具有表观遗传学、肿瘤生物学和生殖医学等相关研究经历者。

研究科学家:1-2人

岗位职责

带领团队完成基因检测相关高通量数据分析,开发基因检测相关的生物信息分析流程。

应聘条件

1. 生物信息学、生物化学与分子生物学等相关专业博士毕业生,具有生物信息学、生物统计学等相关专业背景;

2. 具有较强的编程能力,至少熟悉Python、perl、R中一门编程语言,能熟练利用生物信息软件和统计学方法对大数据进行分析、处理和展示,熟悉新一代高通量测序技术,并发表过相关文章;

3. 具有责任心、团队合作精神和领导能力,有良好的沟通能力,执行力突出,工作细致严谨;

4. 具有良好的英语文献阅读能力;

5. 优先考虑具有表观遗传学、肿瘤生物学和生殖医学等相关研究经历者。

研究助理:2人

岗位职责

协助研究科学家开展高通量数据分析。

应聘条件

1. 生物信息学硕士或本科毕业生,具有生物信息学、生物统计学等相关专业背景;

2. 优先考虑具有编程能力,能利用生物信息软件和统计学方法对大数据进行分析、处理和展示,熟悉新一代高通量测序技术,执行力突出,工作细致严谨;

3. 具有良好的英语文献阅读能力,良好的团队协作和沟通能力;

4. 优先考虑具有表观遗传学、肿瘤生物学和生殖医学等相关研究经历者。

研究助理:2人

岗位职责

协助研究科学家开展基因检测相关实验研究。。

应聘条件

1. 生物化学与分子生物学、细胞生物学或整合生命科学等相关专业硕士毕业或本科毕业;

2. 熟悉生物化学和高通量测序研究手段,实验动手能力和执行力强,工作细致严谨;

3. 对于基因检测技术的开发和应用有浓厚兴趣;

4. 具有良好的英语文献阅读能力,良好的团队协作和沟通能力;

5. 优先考虑具有表观遗传学、肿瘤生物学和生殖医学等相关研究经历者,或者具有一定的研究经历或者有论文发表记录的应聘者。

实验室管理员:1人

岗位职责

1.负责实验室设备、耗材的购置、监管与维护;

2.负责传达研究院的政策与指示,辅助、协调中心成员各类行政流程手续;

3.负责实验室安全规范的落实和中心成员的安全培训;

4.负责中心内部信息的组织与分发。

应聘条件

1.具有生物学、生物技术等大类专业的硕士学位,或本科学历且有3年以上相关工作经验;

2.具有至少3年的生物实验室工作经验,熟悉常见的实验室操作与安全规范;

3.熟练使用办公软件;

4.具备优良的团队协作和沟通能力;

5.具备良好的英文听说读写能力。

合成生物技术创新中心

林一瀚实验室

合成生物技术创新中心将秉持国家战略需求为核心,专注于核酸元件与线路、生物运算、定向进化等合成生物关键共性技术的开发,并同时将合成生物技术成果应用于医疗健康、绿色制造、农业食品等重要行业,进而推动国家在这些领域的科技创新与产业升级。在医疗健康领域,本中心致力于利用合成生物技术成果改善精准诊断、疫苗开发以及个性化治疗等方面,旨在提升公众生活品质。在绿色制造领域,本中心将关注生物制造与生物材料的可持续发展,为环境友好、低碳排放及高效的绿色经济提供合成生物技术支撑。在农业食品领域,本中心将致力于将合成生物技术运用于作物育种、抗病抗虫及生物肥料等方面,以提高农业生产效率并确保国家粮食安全。总体而言,合成生物技术创新中心将与国家战略需求紧密结合,推进关键技术的突破,为国家经济与社会发展贡献力量。

为了实现合成生物技术创新中心的发展目标,我们计划招聘一批具有创新精神、专业技能和团队协作能力的优秀人才,共同推动中心的研究及发展。

研究科学家:1人

岗位职责

1. 负责合成生物关键共性技术的研究、开发及转化应用,并开展项目合作;

2. 撰写科研论文、专利申请书、及项目申请书;

3. 协助中心主任管理中心日常事务;

4. 参与中心项目规划与实施;

5. 组织协调中心内部各部门工作。

应聘条件

具有合成生物学、生物化学、分子生物学、细胞生物学、遗传学、医学等相关专业博士学位、较强的英文能力、及至少2年的博士后研究经历,以一作或通讯作者在国际期刊上发表过研究论文。

研究科学家:1人

岗位职责

1. 负责相关研究及转化项目的实施与管理;

2. 参与中心规划与建设;

3. 指导专职技术人员的研究工作;

4. 参与撰写研究报告、项目申请、科研论文、专利申请等。

应聘条件

具有合成生物学、生物化学、分子生物学、细胞生物学、遗传学等相关专业博士学位(或即将获得学位)、及较好的英文能力,以一作或通讯作者在国际期刊上发表过研究论文,有工业界工作经验者优先考虑。

实验室管理员:1人

岗位职责

1. 负责实验室设备采购,监督并维护实验室设备,确保其正常运行;

2. 管理实验室的存货和耗材,确保实验室材料的充足供应;

3. 负责实验室安全规程的执行和实验室员工的安全培训;

4. 协助科研人员和学生进行生物实验,提供技术支持;

5. 负责实验室的日常清洁和维护;

应聘条件

具有生物学、生物化学或相关领域的学士或以上学位;至少2年的生物实验室工作经验;熟悉实验室设备操作和实验室安全规程;具有良好的组织和沟通能力;对实验室管理和科研工作充满热情。

实验室工程师:3人

岗位职责

1. 参与研究项目的实施;

2. 协助完成技术研究及转化应用任务;

3. 维护实验室设备及环境;

4. 参与中心平台建设及设备采购。

应聘条件

细胞生物学、生物化学、分子生物学、微生物学等相关专业的本科或以上学历,具有一定的分子、细胞、或动物实验经验和技能,熟练掌握基本的生物实验操作和相关设备的使用,具有一定的英语阅读能力。

免疫治疗技术创新中心

免疫治疗技术创新中心免疫治疗是指通过改变人体自身免疫系统的应答方式和强度而治疗疾病的疗法。目前免疫治疗已经成为抗击肿瘤的有力*器武**,越来越多的免疫治疗药物应用到临床,包括肿瘤免疫治疗相关药物和疫苗的市场规模越来越不可估量。免疫治疗相关技术当前仍在不断进步之中,而新思路、新技术也层出不穷。免疫治疗技术创新中心旨在肿瘤、抗体、疫苗和免疫工程等几个方面进行技术开发和创新,全力促进新的免疫治疗靶点和治疗技术的开发,最终形成一个在肿瘤治疗方面具有较大优势的免疫治疗创新平台,并推动相关产业的落地和发展。

胡家志实验室

研究科学家:1人

岗位职责

负责实验室的具体运行和管理,项目的实施和管理。

应聘条件

博士毕业,且在国内外知名高校具有博士后工作经历,在分子免疫学、基因组学或肿瘤学方面具有一定时间的博士后研究经验,发表过高水平研究论文,具有带领科研团队的经验,常驻成都。

研究助理:1人

岗位职责

负责与PI和实验室责任研究员直接对接,协助进行实验室的运营维护和项目的协调。

应聘条件

理学本科或硕士毕业,具有一定的行政管理经验,能够协调实验室的财务、人员管理等工作,常驻成都。

研究助理:1人

岗位职责

负责实验室的动物管理、囊胚注射等。

应聘条件

本科毕业,动物学、医学或者免疫学专业,具有一定的使用和管理实验动物的经验,愿意接受培训并从事动物管理工作。

研究助理:1人

岗位职责

负责实验室的高通量测序数据的分析和管理。

应聘条件

本科毕业,生物信息学相关学习背景,具有一定的处理数据的能力。

实验室工程师:1人

岗位职责

负责实验室自动化流程平台的搭设和管理。

应聘条件

硕士毕业,物理学或工程学相关方向。

实验室工程师:3人

岗位职责

负责一些基本的实验的操作,完成项目分配的具体任务,协助进行具体项目的运营维护。

应聘条件

大专或本科毕业,生物学相关背景,具有一定的分子生物学工作经验,具有免疫学和抗体相关经验者优先。

曾泽贤实验室

研究科学家:1人

岗位职责

负责实验室具体运行与管理,推动具体项目的实施,负责药物早期开发技术平台。

应聘条件

1. 生物类或医学类博士学位,具有博士后经历或药物早期研发工作经验者优先;

2. 具有长期从事肿瘤免疫学、细胞生物学、生物化学等相关科研经验,能够独立承担课题,制订研究计划,带领团队解决研究中出现的问题;

3. 对科研转化具有浓厚兴趣,熟悉大分子药物或小分子药物从早期药物研发,药理药效评估到IND申报流程者优先;

4. 具有责任心、团队合作精神和领导能力,良好的沟通能力,具有管理能力和市场调研能力确定企业方向者优先。

研究科学家:2人

岗位职责

1. 与学科带头人一起共同开展肿瘤免疫治疗新靶点的发现工作;

2. 带领团队开展CRISPR-Cas9功能筛选、靶点验证等工作。

应聘条件

1. 获得免疫学、生物信息学、生物化学及分子生物学等博士学位;

2. 有较丰富的实验技术工作经验,能够独立承担课题,指定课题计划,带领团队解决课题中出现的问题;

3. 生物信息学专业博士需具有较强的编程能力,至少熟悉Python、perl、R中一门编程语言,能熟练利用生物信息软件和统计学方法对大数据进行分析、处理和展示,熟悉新一代高通量测序技术;

4. 对肿瘤免疫治疗、肿瘤微环境及免疫系统的调控机制、肿瘤靶向治疗药物研究等领域有浓厚兴趣;

5. 具有良好的英文阅读及写作能力;

6. 有责任心、团队合作精神,有良好的沟通能力;

7. 具有肿瘤免疫、细胞治疗、生物信息分析等相关研究背景可优先考虑。

研究助理:3人

岗位职责

1.协助课题负责人开展肿瘤免疫新靶点研发项目, 独立安排和开展相关分子细胞生物学实验;

2.负责实验结果分析、报告撰写,认真按时整理实验记录和数据并提交归档。

应聘条件

1. 本科及以上学历,免疫学,细胞生物学、生物化学及分子生物学等相关专业;

2. 熟练掌握常规的分子和细胞生物学实验操作,如细胞培养、分子克隆、流式细胞术、western blot、qPCR等技术;

3. 具有良好的英语文献阅读能力,良好的团队协作和沟通能力、独立思考、动手能力强、执行力强、细致严谨、抗压能力强;

4. 具有肿瘤和免疫学研发等相关工作经验的优先。

研究助理:3人

岗位职责

1.协助课题负责人开展肿瘤免疫新靶点研发项目, 独立安排和开展小鼠等体内实验;

2.负责实验结果分析、报告撰写,认真按时整理实验记录和数据并提交归档。

应聘条件

1. 本科及以上学历,免疫学,细胞生物学、生物化学及分子生物学等相关专业;

2. 熟悉小鼠荷瘤及常见小鼠建模模型;

3. 具有良好的英语文献阅读能力,良好的团队协作和沟通能力、独立思考、动手能力强、执行力强、细致严谨、抗压能力强;

4. 具有肿瘤和免疫学研发等相关工作经验的优先;具备动物实验经验者优先。

实验室管理员:1人

岗位职责

1.负责政府及研究院的政策解读与指示,辅助、协调中心成员各类行政流程手续;

2.负责实验室设备、耗材的购置、监管与维护;

3.负责实验室安全规范的落实和中心成员的安全培训;

4.负责实验室日常管理。

应聘条件

1.具有生物学、生物技术、食品科学等大类专业硕士学位,或本科学历且有3年以上相关工作经验;

2.熟悉常规实验室操作与安全规范;

3.熟练使用办公软件;

4.具备优良的团队协作和沟通能力;

5.具备良好的英文听说读写能力。

高通量测序平台

该平台可独立开展高通量文库制备相关实验,并且该平台包括高通量文库构建,质检和高通量文库测序等先进仪器,深度参与并为研究院承担的高通量测序需求提供保障。

平台工程师:1人

岗位职责

负责高通量测序平台运行,保障相关仪器正常运行,开展测试服务,进行人员培训。

应聘条件

1. 获得细胞生物学、生物化学与分子生物学和整合生命科学等相关专业的博士学位或硕士学位;

2. 熟悉高通量测序文库构建、质检以及高通量测序仪(如:Illumina,MGI等)的原理与使用方法。应用高通量测序仪器发表过研究论文;

3. 工作认真负责,管理过相关仪器者优先;

4. 有责任心、团队合作精神,有良好的沟通能力和服务意识。

生物分子相互作用测定平台

该平台将包括测定生物分子相互作用及活性分子筛选的先进仪器,拥有高水平的运行与技术应用团队,深度参与并为研究院承担的相关科研任务提供保障。

平台工程师:1人

岗位职责

负责生物分子相互作用测定平台运行,保障相关仪器正常运行,开展测试服务,进行人员培训。

应聘条件

1. 获得博士学位不超过3年或即将取得博士学位。

2. 获得物理化学、分析化学、生物化学及分子生物学等相关学科博士学位。

3. 熟悉生物分子相互作用定量测定仪器(如SPR,MST,ITC等)的原理与使用方法,应用生物分子相互作用仪器发表过研究论文。

4. 工作认真细致,管理过相关仪器者优先。

5. 有责任心、团队合作精神,有良好的沟通能力和服务意识。

流式分析和分选平台

该平台使用多种流式分析和分选仪器进行特定标记细胞的分析和分选,用于后续的分析和分离。为研究院承担的流式分析和分选需求提供保障。

平台工程师:1人

岗位职责

负责流式分析和分选平台运行,保障相关仪器正常运行,开展测试服务,进行人员培训。

应聘条件

1. 获得细胞生物学或免疫学学等相关专业的博士学位或硕士学位。

2. 熟悉使用各种流式分析和分选仪器的原理与使用方法。

3. 工作认真负责,管理过相关仪器者优先。

4. 有责任心、团队合作精神,有良好的沟通能力和服务意识。

生物信息平台

该平台具有成熟的生物信息学管线、数据整合、二次分析和数据共享等方面的支撑,具备对已有生物医学数据库和相关数据进行深度挖掘和数据分析的能力,能够结合计算生物学和人工智能,开发先进的深度学习算法;旨在建设高性能、多功能、专业性的通用型生物计算平台,为研究院各实验室研究提供生物信息技术支持,与多个中心及平台开展课题合作研究。

计算生物学家:1人

岗位职责

1. 利用数据科学和生物学知识来设计和开发用于分析和操作生物数据的软件、数据库和平台;

2. 与中心研究人员合作开发高通量组学数据处理和分析的全自动化多线程管线;

3. 挖掘和处理来自公共数据领域的新数据;

4. 通过网页界面和应用程序接口以满足最终用户的需求。

应聘条件

1. 具有计算机科学与工程、生物信息学、计算生物学等专业本科及以上学历,对生物医学数据科学感兴趣;

2. 必须具有定量研究领域的学士或硕士学位;

3. 熟悉Linux操作系统和Shell脚本编写等,并且能熟练使用 Python和R语言开发完整的软件项目;

4. 具有编程技能、对多组学感兴趣并愿意致力于此;

5. 有基因组学或生物信息学研究经验,以及生物医学数据收集与分析经验者可优先考虑;

6. 有责任心、团队合作精神,有良好的沟通能力。

平台工程师:1人

岗位职责

1. 负责高性能计算集群系统运行、维护,机房内软硬件设备的性能监控和管理;

2. 负责集群计算机的调度排队管理、设置和资源分配,推动研究院计算集群的开放共享运行;

3. 负责管理集群服务器上存储的大规模生物学数据;

4. 负责常用软件的编译、安装及调试;

5. 负责用户资源的管理与维护。

应聘条件

1. 硕士及以上学历,计算机相关专业或具有相关应用经验者;

2. 熟悉Linux操作系统,熟练进行操作系统部署、应用部署以及使用CUDA/OpenCL编程语言等工作;

3. 熟悉Shell脚本、熟悉并行计算技术、熟悉数据库相关技术;

4. 擅长C++/Python/R编程或有较好的编程基础者优先;

5. 根据特定的CPU/GPU选型,对算法进行性能优化工作,包括代码性能分析、方案设计和开发调试等;

6. 具备高性能计算集群使用经验,有集群管理工作经验者优先。

详情查看>>北京大学成都前沿交叉生物技术研究院对外公开招聘

详情内容请关注成都发布公众号获取。

转给需要的朋友

(成都发布)