3d五角星弹簧模型:使用SolidWorks2014绘制;
点击文章末尾的了解更多,观看视频讲解过程。

绘制过程:
1、在前视基准面上绘制草图;

2、拉伸凸台生成实体;

3、在右视基准面上绘制草图 直线;

4、在前视基准面上绘制草图 直线;

5、扫描曲面:轮廓选择前视基准面上的草图 直线;路径选择右视基准面上的草图直线;方向/扭转控制选择沿路径扭转,旋转,10圈;

6、绘制3D草图,旋转交叉曲线命令:选取实体螺旋曲面和五角星的柱面;

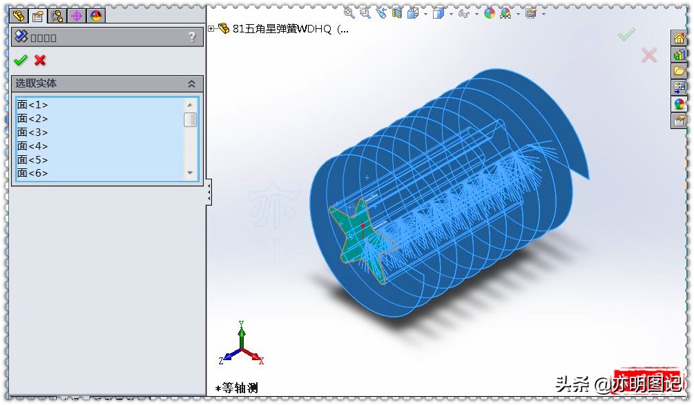
7、删除实体:要删除的实体选择曲面和五角星柱;

8、新建基准面:第一参考选择交叉曲线的顶点 重合;第二参考选项顶点处的曲线 垂直;

9、在新建的基准面上绘制草图 圆:直径5;

10、扫描:轮廓选择草图圆;路径选择3D草图;

11、完成。

点击关注@亦明图记 进入主页观看更多精彩内容。
精彩回放:
☞亦明图记:SolidWorks绘制花边果盘,如何绘制花边轮廓?投影曲线
☞「亦明图记」SolidWorks绘制易拉罐,操作很简单,主要是草图绘制
☞分享用SolidWorks绘制的网格圆环,路径怎么绘制,需借助另一实体
☞亦明图记:SolidWorks绘制钟表,表盘数字的绘制用圆周阵列完成
☞分享用SolidWorks绘制轴承,零件都很简单,滚球架的绘制特别点儿
点击"了解更多",观看绘制该模型的视频讲解。↓↓↓