
北京时间今天凌晨进行的足总杯1/8决赛中,曼联客场3比0完胜德比郡,租借在曼联的申花外援伊哈洛梅开二度,助球队晋级下一轮。



伊哈洛顶着中超外援的标签,租借加盟曼联,引发了不少质疑。再加上抵达英国后半个月的隔离期、首秀替补登场“吐出弗雷德给他喂的饼”,让伊哈洛这趟“圆梦之旅”的负面舆论只增不减。

但是,梦想的力量不容小觑。在主场迎战布鲁日的那场欧联杯淘汰赛中,伊哈洛首次首发收获曼联首球。

密集的赛程、马夏尔的伤情,让打开了进球开关的伊哈洛获得了更多出场机会。足总杯梅开二度之后,可以说,这名中超外援在英超赛场基本站住了脚跟。

索尔斯克亚:“伊哈洛经验丰富身体很强壮,面对防守队员他经常主动上去寻求身体接触,这会为他赢得更多的空间。”
曼联球迷A:“一亿英镑的阿扎尔和六千万英镑的约维奇,33场比赛打进3球,伊哈洛2次首发进3球。”
曼联球迷B:“伊哈洛3月4次射正,和阿森纳全队一样”。

阿森纳球迷

上赛季,伊哈洛在申花的表现,实在难以配上2018赛季中超银靴的荣誉。在申花保级压力极大的时候,伊哈洛对待国家队和俱乐部的不同态度又让球迷们失望伤心。此后,散漫的养伤态度再一次让伊哈洛的球迷缘下降不少。

在伊哈洛租借加盟曼联的初期,曼联球迷们认为这一笔交易过于仓促,缺乏考虑,有些“病急乱投医”的嫌疑。而申花球迷们认为,这对俱乐部和球员来说都是好事情。

伊哈洛在曼联状态爆发之后,两队球迷的心态必然有所变化。关于伊哈洛短租合同中的买断条款成为了大家的关注点。有消息称,因为曼联几乎是在最后一刻才找到申花,留给双方起草合同的时间太短,租借合同中并未涉及买断条款。
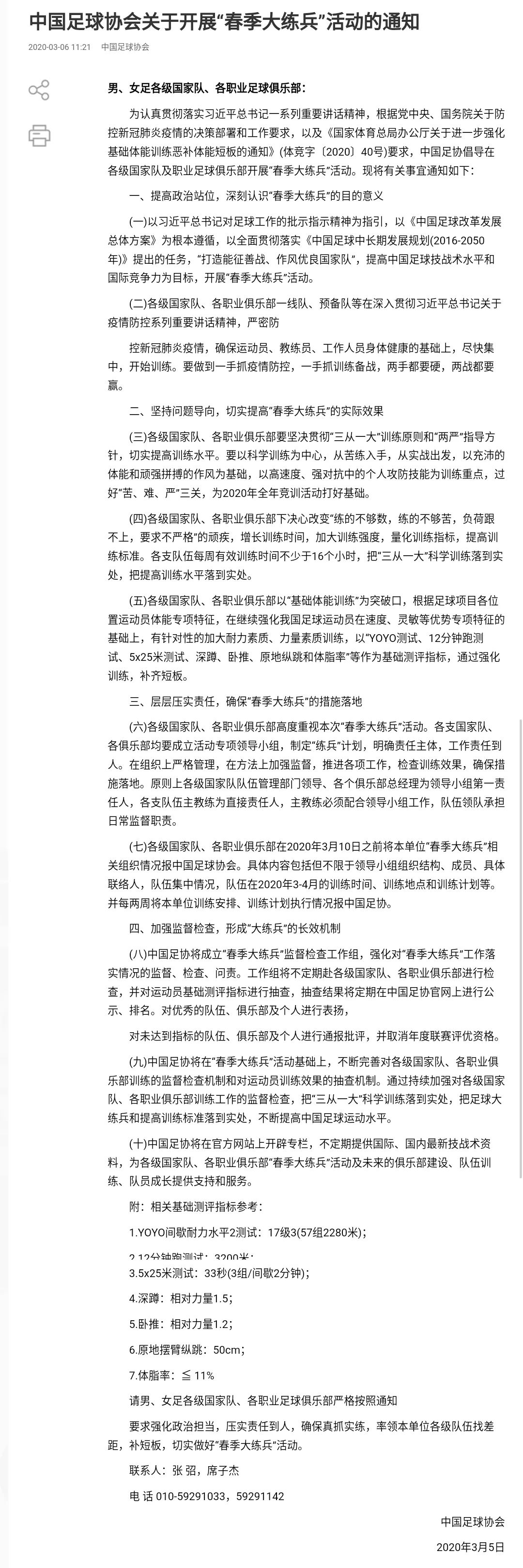
外援外租保持状态,国内球员在各项赛事停摆的情况下也需要保证训练时间和身体素质。今天中午,中国足协发布通知,要求各级国家队和职业足球俱乐部开展“春季大练兵”活动。
向上滑动查看完整图片

通知中要求各支队伍每周有效训练时间不少于16个小时,并提出了包括“YOYO测试、12分钟跑测试、5ⅹ25米测试、深蹲、卧推、原地纵跳和体脂率”等一系列基础测评项目的具体指标。
同时,中国足协还宣布将成立“春季大练兵”监督检查工作组,不定期赴各级国家队、各职业俱乐部进行检查,并对运动员基础测评指标进行抽查,抽查结果将定期在足协官网上进行公示、排名。
中超体测要来了?
