
21日下午足协官方公布征集国足2023年7场国际*级A**比赛的承办城市
根据2023年国际足联及亚足联有关赛历安排,中国足球协会拟在6月至11月期间举办中国足协中国之队国际足球赛。

国足赛事日程:
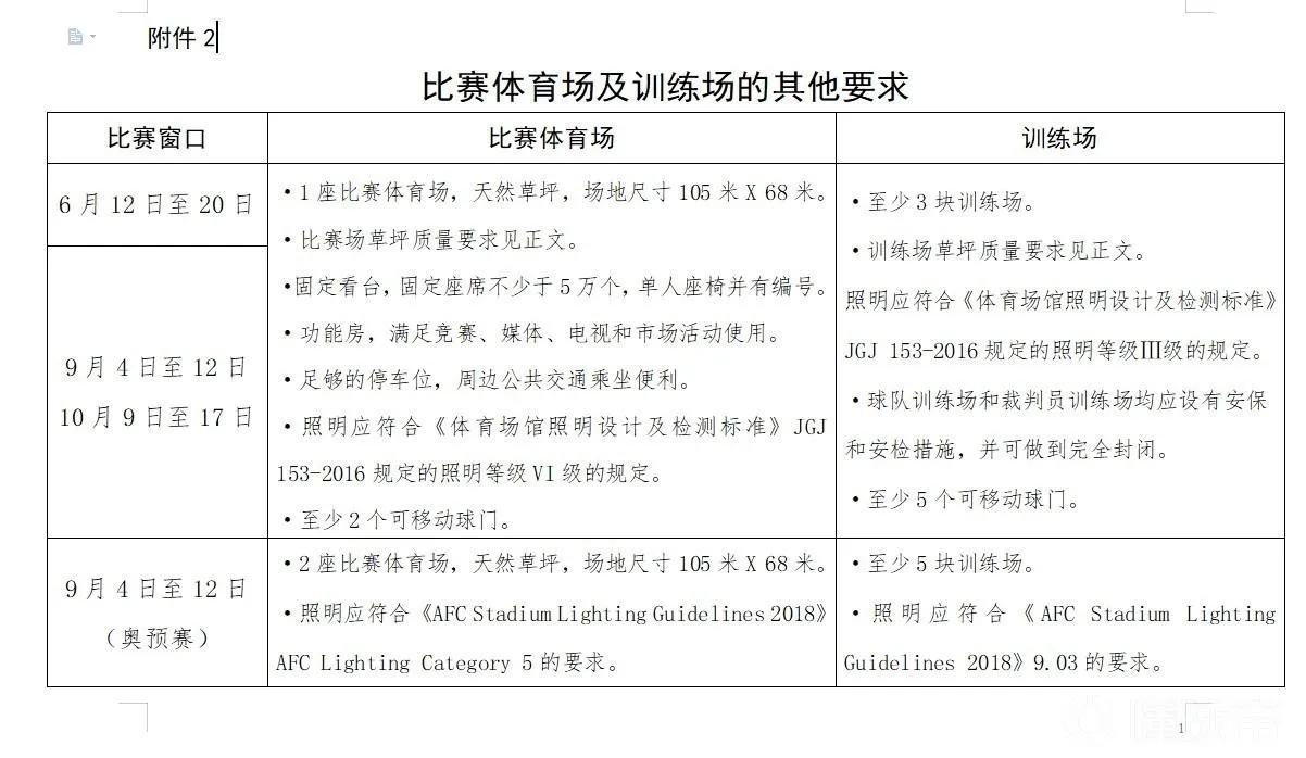
6月12日至20日 主场热身赛(国际*级A**赛):国家男子足球队,2场比赛。
9月4日至12日 主场热身赛(国际*级A**赛):国家男子足球队,2场比赛。
U-23亚洲杯暨2024巴黎奥预赛亚洲区预选赛:U-23国家男足等4支参赛队,6场比赛(其中三场为U-23国家男足比赛)。
10月9日至17日 主场热身赛(国际*级A**赛):国家男子足球队,2场比赛。
11月13日至21日 2026美加墨世界杯亚洲区预选赛(国际*级A**赛):1场比赛(主场)。


同时足协公布对承办城市的承办要求及标准,具体是对体育场、训练场、酒店及服务保障,还有经费条件要求。申请承办的城市要求在4月14日之前向足协提交申办意向函,4月19日前 提交承办城市体育局出具的承办意向函。

之前为亚洲杯修建改造的几座专业球场可以用上了,国内有不少不错的球场。大家希望那些城市能够申办今年的国足*级A**赛事?
#头条创作挑战赛#
#中国足球##中国足协##国足##专业球场#