近日, 多家银行被监管部门开出天价罚单,最高罚没近亿元 。
上海银行
因八项事由被罚没近亿元 此前多次被罚、去年消费投诉量居前
据国家外汇管理局官网信息显示,日前国家外汇管理局上海市分局对上海银行作出外汇行政处罚:给予警告, 处罚款9834.5万元 , 没收违法所得19.9万元 ,罚没款合计9854.4万元。

具体来看,此次上海银行被外汇局上海分局处罚的情况,共涉及 8项违法违规事项 :
第一, 无结售汇业务资质的分支机构违规办理结售汇业务; 第二, 已批准停止营业的分支机构违规办理结售汇业务; 第三, 违规向境外个人销售外币理财产品; 第四, 违规办理内保外贷业务; 第五, 违规办理备用金结汇; 第六, 未按规定报送结售汇统计数据; 第七, 虚增银行间外汇市场交易量; 第八, 使用未经授权的通讯工具开展银行间外汇市场交易以及未按规定保存银行间外汇市场交易记录。
就监管列出的上述违法事实来看,上海银行的行为违反了《中华人民共和国外汇管理条例》《银行办理结售汇业务管理办法》《银行办理结售汇业务管理办法实施细则》《个人外汇管理办法》《个人外汇管理办法实施细则》《跨境担保外汇管理规定》等一系列法律法规、行政规章等。基于以上8项违法违规,上海银行被外汇局上海分局给予警告,并处罚款9834.5万元,没收违法所得19.9万元,罚没款合计9854.4万元人民币。
另外, 时任上海银行深圳分行运营管理部总经理邓某某 ,对上海银行“已批准停止营业的分支机构违规办理结售汇业务”的行为负有责任, 被给予警告,并处罚款7万元 。
上海银行金融市场部高级副经理张某 对“虚增银行间外汇市场交易量”的行为负有责任, 被处警告及罚款7万元 。
上海银行网络金融部资深副主管周某某 对“无结售汇业务资质的分支机构违规办理结售汇业务”的行为负有责任, 被处警告及罚款6万元 。
值得关注的是,根据上海银行2022年年报显示,该行 积极响应国家“稳外贸”政策,满足客户跨境投融资、结算、结售汇等多方位需求 。报告期末, 线上客户数较上年末增长91.59% ;客户线上分流率同比提高22.20个百分点; 线上受理国际业务笔数同比增长74.62% 。
报告期内,该行 上海地区资本项下外汇收支便利化业务交易量10.88亿美元 ;为优质客户办理临港新片区高水平经常项目试点业务累计金额1.42亿美元;为优质人民币客户办理跨境收支结算人民币173.90亿元。
该行 于报告期内上线银行间外汇市场首个AI外汇交易员 ,并依托本币程序化交易系统及AI债券交易员、AI利率互换交易员,实现自动化做市报价、智能应答及自动发单等交易功能,提升核心品种交易效率。报告期内, 金融市场债券做市业务自动化占比49.50% 。
另外值得关注的是, 近年来上海银行屡次接到监管巨额罚单 。
2021年7月 ,上海银行因*款贷**管理违反审慎经营规则、部分个人*款贷**违规用于购房等六项违法违规, 被上海银保监局罚款460万元 。
2022年2月 ,上海银保监局再对上海银行 罚款240万元 ,理由是“2015年3月至7月,上海银行同业投资业务违规接受第三方金融机构担保”;
同月 深圳银保监局对上海银行深圳分行 罚款60万元 ,因其*款贷**“三查”不尽职,*款贷**资金被挪用。
同年7月 ,上海银行天津分行因违反支付结算、反洗钱、金融消费权益保护相关管理规定,被中国人民银行天津分行 给予警告并处以罚款合计59万元 。

上月,上海银保监局公布2022年银行业消费投诉情况的通报 ,当年纳入上海银行业消费投诉事项共72032件。其中,上海银行投诉量为885件,每百营业网点投诉量379.8件,每千万个人客户投诉量551.2件, 投诉量在中资法人银行中排名居前 。
上海银行成立于1995年12月,2016年11月登陆上交所主板市场, 是国内19家系统性重要银行之一 。目前,上海银行已在上海、宁波、南京、杭州、天津、成都、深圳、北京、苏州设立一级分行,分支机构布局覆盖长三角、京津冀、粤港澳、成渝等地,陆续设立了上银香港及其子公司上银国际、上银基金及其子公司上银瑞金、上银理财,发起设立四家村镇银行,并与携程共同设立尚诚消费金融。
大批“百万级”银行发单接连落地
4月28日 ,银保监会官网更新了多地银保监局对辖区内银行、保险公司的处罚情况。其中, 多家银行接到百万甚至千万级的巨额罚单 。

日前,青岛银保监局对 青岛农商银行 的处罚力度最重,两张罚单金额分别达到 3087.27万元、100万元 。

具体来看,因公司类*款贷**风险分类调整不及时、向关系人发放担保*款贷**的条件优于其他借款人同类*款贷**的条件、流动资金*款贷**管理不审慎、贷后管理不审慎等问题,青岛银保监局对青岛农商银行罚没合计3087.27万元。
同时,对于孙巨仁、姜伟、陈立国、肖卫国、高佳明、王平刚 6名相关负责人 ,青岛银保监局 给予警告并处罚款合计61万元 。
值得关注的是,该次行政处罚作出的日期为2022年8月26日、8月30日。

然而, 本月青岛农商银行再度接到青岛银保监局的罚单 。同在4月28日公布的行政处罚信息公开表显示,因同业业务授信管理不审慎等,青岛农商银行 被罚款100万元 , 对该事项负责的个人李春雷被处警告及10万元罚款。该次行政处罚作出的日期为2023年4月14日 。
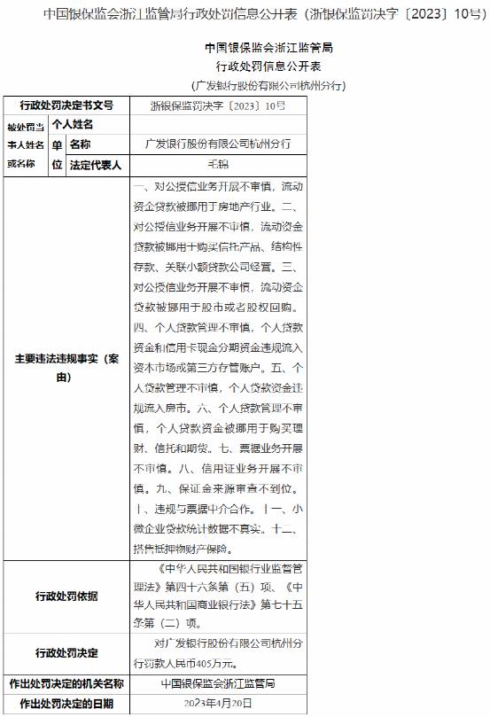
4月28日, 浙江银保监局公布了 广发银行杭州分行涉及的12项违法违规事实,并对其处以405万元的罚款 。

具体来看,广发银行杭州分行涉及以下问题: 一、 对公授信业务开展不审慎,流动资金*款贷**被挪用于房地产行业。 二、 对公授信业务开展不审慎,流动资金*款贷**被挪用于购买信托产品、结构性存款、关联小额*款贷**公司经营。 三、 对公授信业务开展不审慎,流动资金*款贷**被挪用于股市或者股权回购。 四、 个人*款贷**管理不审慎,个人*款贷**资金和信用卡现金分期资金违规流入资本市场或第三方存管账户。 五、 个人*款贷**管理不审慎,个人*款贷**资金违规流入房市。 六、 个人*款贷**管理不审慎,个人*款贷**资金被挪用于购买理财、信托和期货。 七、 票据业务开展不审慎。 八、 信用证业务开展不审慎。 九、 保证金来源审查不到位。十、违规与票据中介合作。 十一、 小微企业*款贷**统计数据不真实。 十二、 搭售抵押物财产保险。
今年以来,广发银行各地分支机构频繁遭遇罚单。 银保监会3月14日公布的罚单显示,广发银行上海分行因2003年至2019年间员工行为管理严重违反审慎经营规则,未对集团客户授信实行统一管理,被上海银保监局责令改正, 并处罚款共计150万元 。另外, 广发银行鞍山分行、临沂分行等多家分行也被当地监管机构开出罚单 。
另外, 去年12月底 中国人民银行公布的行政处罚公示信息显示,广发银行因违反信用信息、反洗钱等有关管理规定, 被重罚3484.8万元,12名相关业务负责人被一同处罚 。
同在4月28日公布的,还有 武汉众邦银行的两份巨额罚单,分别处罚830万元、95万元 。

处罚日期为2022年3月10日的罚单信息显示,武汉众邦银行因三项违法违规被处以95万元的罚单,分别为: 第一, 贷后管理不尽职,信贷资金被挪用; 第二、 贷后管理不尽职,信贷资金回流借款人股东本行账户; 第三, *款贷**支付审查不尽职,信贷资金回流借款人他行账户。

另外一份处罚日期为2022年3月10日的处罚金额达830万元 。湖北银保监局指出,武汉众邦银行高管人员未经任职资格审查实际履职;*款贷**管理不尽职,部分信贷资金用于增资入股;*款贷**“三查”不尽职。因此对武汉众邦银行予以罚款830万元, 并对4名责任人合计罚款130万元 。
公开资料显示, 武汉众邦银行是湖北省首家民营银行 ,于2017年5月正式开业,注册资本40亿元。武汉众邦银行由卓尔控股主发起,并联合其他多家湖北民营企业共同设立,是银保监会批准成立的全国第11家民营银行。
上月,湖北银保监局刚对武汉众邦银行及其股东奥山投资、钰龙集团进行处罚 。因武汉众邦银行对股东股权管理不到位,奥山投资、钰龙集团累计增持商业银行股份总额5%以上未报监管部门,武汉众邦银行被罚款30万元,奥山投资、钰龙集团 分别被罚款40万元 。