最新疫情防控公众健康提示 (山东省疾控最新防疫提醒)

近 期 疫 情 防 控 公 众 健 康 提 示

近期,国内多地出现新冠肺炎本土确诊病例和无症状感染者,防控形势严峻复杂。为有效控制和降低新冠疫情传播风险,山东省疾病预防控制中心发布疫情防控公众健康提示:

一、所有省外入鲁返鲁人员需持48小时内核酸检测阴性证明;抵达后第1天和第3天各进行1次核酸检测。

二、严格限制高风险地区所在县(市、区)人员入鲁返鲁,对从有高风险地区的县(市、区)流出人员进行7天集中隔离和7天居家健康监测。

三、中风险地区所在县(市、区)人员非必要不入鲁返鲁,确需入鲁返鲁的人员,抵达后进行7天居家健康监测。

四、对尚未公布中高风险地区但近期新增感染者较多、存在社区传播风险的其他疫情风险区域,参照中高风险地区所在县(市、区)执行。

五、机场和港口区域与入境人员或货物有直接接触的服务保障人员、隔离场所、定点医院、发热门诊、冷链相关企业等高风险岗位人员尽量避免出行,确需出行的须满足脱离工作岗位14天以上且持48小时内核酸检测阴性证明,并提前3天向目的地社区(村居)报备,返乡后非必要不外出、不聚集。

六、近期有外出旅行史的人员,请密切关注疫情发生地区公布的病例和无症状感染者流调轨迹信息和中高风险地区信息。有涉疫风险的人员要立即向社区(村)、住宿宾馆和单位报告,配合落实隔离医学观察。

七、严格限制前往中、高风险地区及所在县(市、区),非必要不前往中、高风险地区所在地级市的其他县(市、区);发热病人、健康码“黄码”等人员要履行个人防护责任,主动配合健康监测和核酸检测,在未排除感染风险前不出行。

八、建议出行前提前通过中国政府网及国务院客户端小程序查询目的地的最新疫情防控政策,主动配合当地疫情防控措施,途中做好个人防护。

九、严格落实“戴口罩、勤洗手、常测温、少聚集”等个人防护措施,养成良好的个人卫生习惯。一旦出现发热、咳嗽、乏力等症状,立即到医疗机构发热门诊就诊,尽量避免乘坐公共交通工具。

十、建议符合条件的公众全程接种新冠病毒疫苗,提倡完成全程免疫满6个月的公众进行加强免疫。

山东疾控防疫新提示,山东96130疫情防控温馨提醒短信

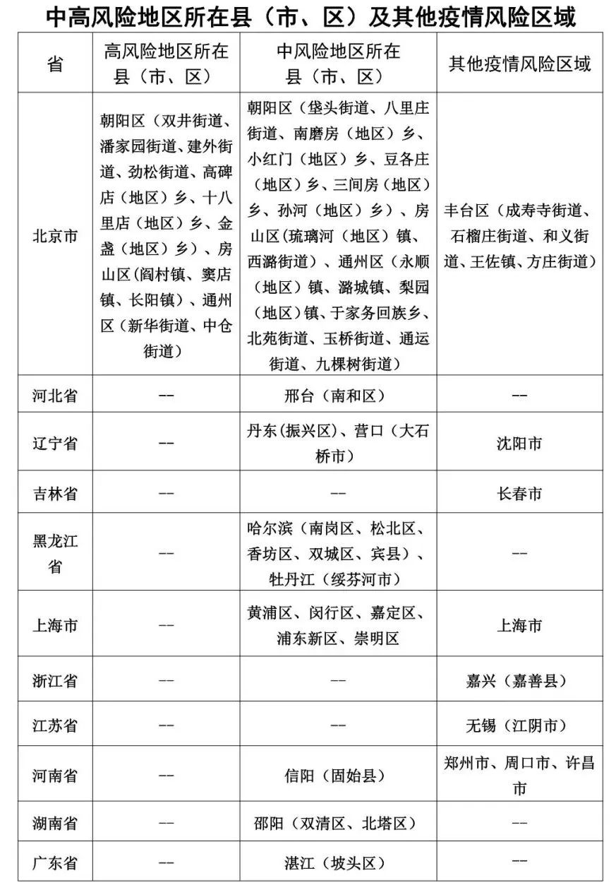
备注:中高风险地区根据国务院客户端查询,其他疫情风险区域根据网络数据整理(近期新增感染者较多的地区)。

5月7日公布的感染者主要活动轨迹

(根据网络转载资料整理,请以当地实际情况为准)

第一部分:曾乘坐的交通工具

公 交 地 铁

所在城市:郑州

4月 30日

车次:地铁2号线换乘1号线

站点:北三环站-人民路站

车次:地铁1号换乘2号线

站点:北三环站

车次:地铁2号线

站点:沙门站-二七广场站

5月 1日

车次:156路公交换乘166路

站点:英才街香山路-汽车客运北站-河南中医药大学站

车次:地铁1号线换乘2号线

站点:医学院站-刘庄站

车次:156路公交

站点:汽车客运北站-英才街香山路站

车次:156路公交

站点:英才街香山路站-汽车客运北站

车次:地铁2号线转乘1号线

站点:刘庄站-医学院站

车次:187路公交

站点:侯张线曹洼南站-侯张线侯寨站

车次:4路公交换乘66路

站点:侯寨站-嵩山路南三环站-桐柏路汝河路站

车次:4路公交

站点:嵩山路南三环站-侯寨站

5月 2日

车次:地铁2号线

站点:沙门站-人民路站

车次:地铁1号线

站点:人民路站-沙门站

车次:B50路公交

车次:100路公交

站点:高新区锦和苑小区

车次:地铁1号线换乘2号线

站点:医学院站-刘庄站

车次:197路公交

站点:汽车客运北站-英才街桂圆南街站

车次:197路公交

站点:英才街桂圆南街站-汽车客运北站

车次:地铁2号线换乘1号线

站点:刘庄站-医学院站

汽 车

(含私家车、出租车、大巴车等)

郑州市

日 期:5月1日

车牌号:豫AYC829

第二部分:经停地点和场所

北京市 (丰台区)

时间 主要场所和交通工具

居住地(工作地)

成寿寺街道方泽园12号楼、石榴庄街道顶秀金瑞家园9号楼、和义街道南苑北里2区10号楼、王佐镇佃起村、方庄街道芳星园三区7号楼

4月 29日

串荟(西红门店)、串荟附近酒馆-物资社

4月 30日

山姆会员商店(亦庄店)、幸福荣耀生鲜超市(和义店)

5月 1日

小区核酸检测点进行核酸采样、大兴区瀛海足球主题公园

5月 2日

天坛体育活动中心、物美便利店(玉蜓桥店)

5月 3日

小区内核酸检测点进行核酸采样、幸福荣耀生鲜超市(和义店)

郑州市

时间 主要场所和交通工具

居住地(工作地)

东风南路创业路交叉口西10米、贾岗社区(金水东路与圃田西路交叉口)、河南牧业经济学院第一家属区(金水区朝阳路15号)、钱塘衣城(二七区钱塘路21号)、管城区张家门1号院、二七区陇海中路30号院、钱塘衣城1楼(二七区钱塘路21号)、二七区一马路街道陇海大院、二七区锦绣山河玉瑞园、二七区京莎广场B座、二七区中岳大厦、河南牧业经济学院第一家属区(金水区朝阳路15号)、金水区黄河路118号6层、河南牧业经济学院第一家属区(金水区朝阳路15号)、惠济区沙口路140号、管城区石化路美景天城、锦荣商贸城、新合鑫紫荆之星(管城区紫荆山路)、大观国贸A座13层、鸿城光彩(人民路与泰康路交叉口)、金水区杨君刘小区、郑纺机家属院20号院、金水区文化路街道华城家园、管城区弓背街管城花园、惠济区英才街15号、杲村滨河家园西院(金水区索凌路)、登封市嵩基润堂、咖啡说店(登封市大禹路积翠园)、登封市狮峰街2巷、惠济区英才街15号、惠济区圣鼎公寓、登封市中岳街道祥和刀削面、登封市中岳办事处中禾C座、二七区小赵砦社区、京莎广场佳纷天地、京广路春晖小区3号院、二七区鑫家丽景园小区、惠济区英才街18号、京莎广场B座、民安尚群小区(管城区信誉街6号)、二七区大学北路75号、惠济区杨庄惠弘新园、高新区大学科技园东区(电厂西路路西)16A栋、二七区建新街10号院、二七区曹洼社区、管城区印刷厂街37号楼、惠济区花园口镇赵兰庄村、惠济区御翠园A区、惠济区惠民街与乐飞街交叉口、御翠园(惠济区月季路与金桥路交叉口)、金水区科技信息大厦(花园路27号)、惠济区御翠园(月季街与金桥路交汇处北150米)、高砦农贸市场

4月 28日

金水区财富广场5号楼、思达数码国际公寓、富田兴龙湾(新郑市龙湖镇)

4月 29日

蜜雪冰城(大观国贸店)、围辣小火锅(璞丽中心店)、经络堂减肥保健养生馆(经三路店)、万客隆建材城、绿地璀璨天城

4月 30日

山土农特产商行(经八路菜市场北)、铁道京广家园26号楼(二七区京广路保全街91号)、泰宏建业国际城19号院6号楼(二七区人和路街道)、小区儿童乐园周边、河南省中医药大学第一附属医院(人民路院区)、丹尼斯百货(融元广场店)、正弘城一楼、钱塘衣城、曼玉融合餐厅(二七万达店)、国大四季鲜农贸(南阳路店)、汇隆水产批发(北仓中里与北仓一街交叉口)、谷婆婆八宝粥店(京莎店)、登封市紫薇城、万客隆建材城、文化绿城小区、四季鲜粮油蔬菜水果超市(二七区曹洼社区)、高砦农贸市场

5月 1日

蜜雪冰城(大观国贸店)、HAIR椰岛造型店(布厂街店)、绝味鸭脖(布厂街店)、正博购物广场(锦绣山河玉瑞园南门)、东风渠滨河公园、丹尼斯(融元广场店)、东风渠滨河公园、北舞渡胡辣汤(石化路店)、大飞优品生鲜超市(美景天城店)、四川担担面(石化路店)、中州大道永威城枫香庭路边夜市摊点、大观国贸A座13楼、郑喜旺烧烤(大学路店)、惠民生活超市(南阳路店)、钱塘衣城、蜜雪冰城(钱塘路店)、美景欢乐广场(惠济区英才街与文化北路交叉口)、郑州市人民公园、登封市紫薇城、丽人坊(英才街)、英才街潮牌服装店、飞猫便利店(英才街)、夏雪儿潮流生活馆(英才街店)、路砦双河嘉苑、兴隆臻园、北大学城英才街某内衣店、英才街某便利店、北边市场、龙子湖街道金水东路156号、西部大盘鸡(英才街店)、丽人坊(英才街店)、胖子菜店(曹洼社区)、桐淮小区(中原区桐柏路与汝河路交叉口)、帝湖公园活动、帝湖公园附近流动摊、曹洼社区某卤菜店、美味砂锅鸡店、蜜雪冰城(碧源月湖广场店)、附近螺遇粉柳州螺蛳粉(月湖店)、万达广场(郑州惠济店)二楼、都市丽人(英才街店)、快鱼(英才街店)、台湾笨小鸭手撕面包(英才街店、书亦烧仙草店(英才街新青年店)、英才街文化北路交叉口到英才街桂圆南街交叉口之间、快鱼(英才街店)、快鱼附近某内衣店、蜜雪冰城(北大学城店)、老白记胡辣汤店(金桥路与银通路交叉口)、西黄刘村附近路摊

5月 2日

郑上路602号、饮马池社区钱塘衣城附近核酸检测点、鑫苑国际新城、小区儿童乐园周边、郑州雨园公园(花园路与渠北路交叉口)、金水区政务大厅、朝阳路与花园路交叉口北200米核酸检测点、东风渠滨河公园、筋斗云饸烙面(石化路店)、奇趣万果惠鲜果坊(石化路店)、世纪华联超市(石化路店)、二七区金城服饰广场、绿地澜庭1期1号楼(经开区第*八大十**街)、管城花园核酸检测点、钱塘衣城6号门检测点、钱塘衣城、陇海市场、胡记面馆(汉武路店)、京莎广场5楼、7号海鲜大咖(二七区长江东路6号)、谷婆婆八宝粥店(京莎店)、京广南路上老坛肉盒江菜店、登封市颍河路与福佑路核酸检测点、登封市胡记面馆(汉武路店)、登封市创佳紫薇城小区、锅圈食汇(新郑路店)、心怡路某农贸市场、四伟盖浇饭(淮北街)、文化绿城小区、丽人坊(英才街店)、197路公交车站牌附近某馄饨店、胖子菜店、曹洼社区流动摊、四季鲜粮油蔬菜水果超市、永安堂大药房(黄京线)、南月堤核酸检测点、小区附近每日鲜超市、超市旁凉菜店、常庄索须河、中部两岸海鲜港(花园口镇中州大道东)

5月 3日

二七区世纪华联超市陇海路店、管城区陇海马路社区卫生服务中心、大润发超市(管城区陇海路与紫荆山路交叉口)、瞧·享美甲美睫(二七万达店)、芝萨利都现烤比萨(二七万达店)、陇海市场、亿佳便利(方圆1店)、金水区总医院发热门诊、国大四季鲜农贸、南阳路纺织机械厂家属院1号院俊英烟酒水果店、华城家园检测点、嵩基鸿润城门口嵩基E便利超市、登封市高玮削面馆、建设银行(郑州月湖南路支行)、工作地附近某饹饹面馆、老碗面馆、百家奶业(永安街店)、登封白沙水库、登封祥和刀削面(玉带路)、丹尼斯全日鲜(信誉路店)、河南省儿童医院(东三街院区)、锅圈食汇(新郑路店)、心怡路某农贸市场、大小孩童装(五里堡分店)、飞马公寓、小区西门滨河市集菜市场、万客来负一楼福鲜生、旺福德煎包(高新区堂门路锦和苑西区)、方中山胡辣汤(棉纺东路店)、曹洼社区流动摊位、四季鲜粮油蔬菜水果超市、洋河大曲心中超市(曹洼社区)、花园口镇卫生院、花园口村南北大街饸饹面、新一佳超市(花园口店)、华莱士(花园口店)、蜜雪冰城(花园口店)、黄河滩地

5月 4日

陇海市场、华城家园检测点、嵩基润堂东门核酸采样处、白坪小区菜市场、建新街小学北侧核酸检测点、胖子菜店、曹洼社区便民服务大厅核酸检测点、四季鲜粮油蔬菜水果超市、益佳康大药房(二七区侯张线顺丰驾校附近)、南月堤核酸检测点

5月 5日

建新街小学北侧核酸检测点、建新街小学斜对面思达超市、双汇冷鲜肉店(建新街5号院向东20米路北)、曹洼社区便民服务大厅核酸检测点

5月 6日

曹洼社区便民服务大厅核酸检测点、南月堤核酸检测点

保定市

时间 主要场所和交通工具

4月 29日

定州高铁东站、号头庄乡供销社、淘气米厂、圆圆理发店

4月 30日

号头庄村杨杨饭店

5月 1日

供销社

5月 2日

号头庄乡吕家庄村、乡卫生院采集核酸、丰元农资公司第二门市部、生产公司第五门市部、杨家庄乡八里店兴华加油站

5月 4日

号头庄乡马家庄村、号头庄卫生院