随着物质水平的提高,人们对丰富自己生活的需求越来越高,各种视频资网站层出不穷。爱奇艺凭借丰富的视频资源库、高清的内容分得一大块蛋糕,后因为引进高质量、高热度的剧集,开播自制剧、自制综艺、推出偶像养成计划这些极具特色的内容而大量吸引人们的眼球并首创会员制度,一跃成为综合视频领域的老大。
但近两年,各大视频公司纷纷涉足自制内容、偶像制造的领域,市场日渐拥挤,爱奇艺如何脱颖而出,守住高地,值得我们好好探索。本文从市场、用户、功能、运营等角度分析,并对主要的功能提出了优化。
一、爱奇艺功能分析结构
1.1 产品架构

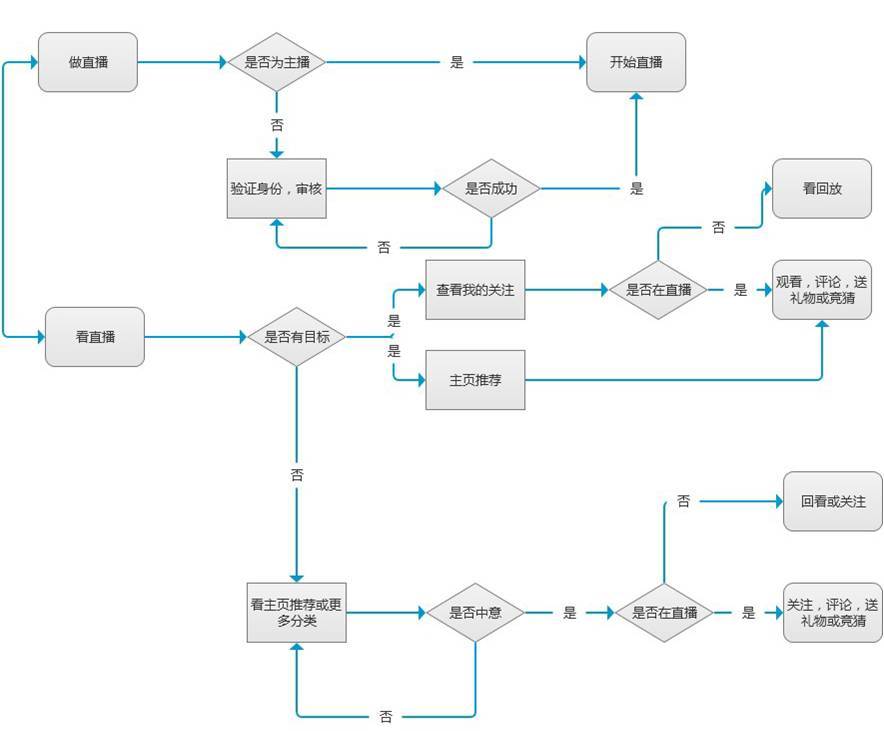
1.2 用户使用路径
爱奇艺用户的主要使用路径分为:资源观看路径、查看热点路径、直播路径
资源观看路径:

查看热点路径:

直播路径:

二、市场分析
2.1 市场范围
爱奇艺是一款集电影、电视剧、综艺、动漫为一体的视频平台,创建于2010年4月。
同年9月,他首次推出网页版和客户端版,支持iphone4/ipad观看,2011年5月爱奇艺的APP全面上线。
2017年至今,爱奇艺为把“苹果树”升级为“苹果园”,不断拓宽业务范围,增加文学、漫画、小说、直播、热点视频等上游业务,加强了平台的渗透力,扩大传播范围,吸引了更多的用户。
根据艾瑞最新月度覆盖人数和月度独立设备数据可发现:爱奇艺在网页端和移动端分别是第11名和第5名,并且都是牢牢占据着影视类的第一名,用户量达5.78亿。
根据最新的《中国互联网络发展状况统计报告》:截至2018年12月,我国网民规模为8.29亿,互联网普及率达59.6%,网络视频用户规模为6.12亿,占互联网娱乐使用率的73.9%。
随着医疗水平的发展,人寿命的延长,工作的年限也在不断增长,60周岁以下的人与社会的接触密切,16-59周岁的劳动力人口为8.97亿人,预计目前的用户天花板为6.63亿。5G网络能够提升视频分辨率,为超高清内容提供更好的传播渠道。相信随着互联网的进一步普及,5G的投入使用以及爱奇艺视频质量的提升, 用户天花板数量会不断提升。

(2019年1月网站月度覆盖人数排行榜)

(2019年1月移动端月度独立设备排行榜)


(5G对视频平台的影响)
2.2 爱奇艺的市场表现
与市面上普遍的视频分享模式不同,爱奇艺自2010年进入综合视频市场以来,一直与内容版权方密切合作,通过输出大量免费正版的高清内容树立高质量的品牌形象,快速获取了庞大的用户群体。
2011年5月最先推出会员服务,并全面上线APP占领各大移动端;2013年与PPS合并,影响力进一步扩大;2018年7月收购天象互娱,开始打造多生态的“苹果园”;同年8月与新英体育成立合资公司,向体育板块进军。由易观2017年中国网络视频市场AMC模型可看出爱奇艺仍处于高速发展的成长阶段。

从2014年-2018年的趋势分析来看,综合视频领域的三大巨头已经诞生,分别是:爱奇艺,腾讯视频,优酷,占有90%以上的市场,其中爱奇艺与腾讯视频战事胶着,但目前爱奇艺略胜一筹,居于第一位。

从“市场占有率与活跃人数”来看,截止2018年7月,爱奇艺虽然月活跃人数位居第一,超过5亿,但是行业独占率落后于腾讯视频较多,这可能与腾讯视频背靠腾讯集团有关。
腾讯集团旗下视频音乐资源丰富,这使得腾讯视频有了先天的优势。综合“人均单日启动次数”, “人均单日使用时长”,“月使用时长”和“次月留存率”来分析用户黏度,风行视频在“单日启动次数”和“单日使用时长”上表现出明显优势,但是用户留存率很低,导致月总使用时长不足万。
而爱奇艺虽然在“人均单日启动次数”和 “人均单日使用时长”两个指标上表现一般,但很稳定,次月留存率达到66.1%,用户依赖度较强。推测这与2018年爱奇艺上线《延禧攻略》,《灵魂摆渡》《偶像练习生》《中国新说唱》等内容有关。同时,他还推出“VIP会员一次性看全集”,这有效地提升了会员用户体验,保证了平台用户的留存与拉新。
2018年第四季度末,订阅会员规模达到8740万,付费会员占98.5%,全年净增订阅会员3660万,同比增长72%,创全球流媒体行业会员年度增长新记录。
此外,他以视频业务为核心,对游戏、漫画、文学、小说、直播、泡泡社区等领域进行多方位布局,持续吸引用户关注,增加用户粘性。Questmobile数据显示:2018年12月,爱奇艺月总使用时长达到43.60亿,行业第一,比腾讯视频高出17.53%。
但综合活跃用户数,行业独占率,使用时长,用户留存率等指标,腾讯视频依然是爱奇艺最大的竞争对手,不可小觑。




2017年6月,爱奇艺的会员付费收入与广告收入达到1:1,在2018年公开的财务报表中,全年会员营收为106亿元人民币,较2017年增长72%,广告收入达93亿元人民币,增长21%,会员收入已超过广告收入,成为主要收入来源。
为了进一步增加用户的数量,扩大影响力,爱奇艺与京东和知乎联手,推出198元即享一年三者会员的服务。
另一方面,虽说广告收入是在增长,但增长速率已逐渐降低。原因之一是:广告与会员制度在一定程度上是相矛盾的,会员可以免长广告,这降低了广告的*放播**量,减少了部分广告收入。好在爱奇艺已经采取了措施阻止广告下滑的趋势,新增的会员专属广告,15秒的VIP电影推荐,既宣传了电影,又不会引起用户的反感。
除此之外,CEO龚宇计划让广告更好地融合进综艺节目,并让自制剧来更多地承接广告压力,有意识地提振下滑的广告收入。
除广告与会员收入外,“苹果园”多生态的收入达29亿元人民币,占总营收的16%,同比增长105%。可见,爱奇艺的营销战略发生转移,逐渐形成以广告和会员收入为主,多生态收入为辅的盈利结构。
综上,爱奇艺在市场占有率和盈利上都有着不俗的表现。
2.3 问题与前景
2018年3月,爱奇艺在美国纳斯达克以18美元价格上市,同年6月价位已接近35美元。凭借他的专业能力和资源配置方面的优势,以及在原创内容上的优异表现,国外的投资者对他很看好,称他为“中国的奈飞”。尽管股价飞涨,全年的收益不俗,但爱奇艺与曾经的奈飞都面临着同样的问题,就是亏损严重,并逐年增加。
爱奇艺在内容和研发等方面的持续投入导致他面临不少的亏损数额,2018年第四季度亏损是35亿,2017年同期为6124万。全年净亏损91亿元人民币,相比2017年的37亿元人民币,亏损幅度有所增加。
其实作为一家视频平台,在内容上的投入不可避免,这也是屹立于不败之地的关键。但能否控制好成本去提升作品质量,是走向盈利并稳步增长的关键。
面对此种困境,爱奇艺联合腾讯视频,优酷以及多家视频平台发布了《关于抑制不合理片酬,*制抵**行业不正之风联合声明》,并且同年11月,国家广播电视总局也发文要求控制明星片酬,纠正高价邀请明星,竞逐明星的不良现象。
此外,由于爱奇艺原创内容数量质量的提升,能够带来更多的付费用户,而且国内对付费形式的认可度越来越高,所以估计2019年付费用户净增长量不会低于2018年。
爱奇艺背后的市场极大,中国的监管架构使得海外竞争者进入的难度大,因此市场不会过于拥挤,且中国现已有8亿网民,这个数量还在不断增加。故爱奇艺如果能持续拓宽业务,完善做好已有的业务,如社区互动等,很好的控制成本,持续对会员吸引,并提升广告部分的收入,相信他会牢牢占据行业龙头,并实现稳定增长可观的收益。
三、用户分析
3.1 产品定位及目标用户
爱奇艺是中国视频领域的领跑者,秉承“悦享品质”的品牌口号,为用户提供丰富清晰的正版视频,2017年,龚宇提出全新的企业愿景——做一家以科技创新为驱动的伟大娱乐公司,旨在以“技术+娱乐”双螺旋的形式,借助人工智能等科技为制作方提供热度、题材等方面的信息,为用户提供更加个性化的观看体验。
同年,爱奇艺扩大业务范围,新增文学、轻小说、漫画、知识、泡泡社区,成为一个综合的娱乐平台——以关注娱乐的年轻人为目标用户。
3.2 用户数据分析
观察艾瑞2019年1月的调查数据发现:
移动端上女性用户居多,男女比例约为9:11;网站观看的用户中男性用户多,比例约为14:11,综合两者数据,使用人群的性别比较平均,没有大的偏向。
年龄分布上,35岁以下的人群占75%以上,用户均为青年,移动端以25~30岁为主,多为上班族,通常利用碎片化的时间来观看视频;网页端以19~24岁的群体占主要部分,多为大学生,学习之余,有很多空闲时间,可以坐下来用电脑观看视频;还有一些18岁以下的用户,均为中学生,大多数没有手机设备,所以主要利用网页浏览视频。

(2019年1月移动端月度独立设备性别比)

(2019年1月网站月度覆盖人数性别比)

(2019年1月移动端月度独立设备年龄区间)

(2019年1月网站月度覆盖人数年龄区间)
地域分布上,爱奇艺用户集中在广东、浙江、江苏等沿海省份,二线及以上城市占68%。这类地区经济发达,人们基本的生活已被满足,对精神文化的需求比较高,更乐于丰富自己的娱乐生活,有一定的购买力,消费习惯已经养成,对付费服务接受度高。


从消费能力上看,中等消费者最高,占32.31%,环比增长0.49%,中高消费者次之,占27%,环比增长0.97%,中低消费者占25.01%,环比增长0.16%。
爱奇艺的用户大部分是大学生和上班族,乐于接受新鲜事物,对娱乐感兴趣,并且每月都有固定的生活费和收入,而爱奇艺的会员收费分摊到每月,仅14元,故这三个层次的消费者所占比例最大。
值得注意的是:高层消费者环比增长8.36%,增长幅度最大。
高收入群体一般工作强度大、压力大,更关注自我提升,所以不太热衷于娱乐内容,爱奇艺新推出的知识付费涵盖文史、艺术、财经、运动、科技等,这些内容更能吸引到这个层次的用户。

下图是2018年4月-8月,不同时间段使用爱奇艺的人数。
从图中可以看出:除了凌晨一点到早上八点这个时间段,使用人数较少,其余时间段使用人数都达到1亿以上。在中午十二点到下午两点和晚上八点到十点是用户使用的高峰。在这两个时间段,用户处于中午午休和晚饭后的闲暇阶段,有时间观看视频,娱乐放松一下。

3.3 用户使用场景
用户一:
乐乐:女,19岁,在广东读大学,追星族,影视剧集爱好者,利用课外空余时间追剧。最近为了追偶像张艺兴的新剧《黄金瞳》,充了爱奇艺会员,顺便又把之前想看的付费电影全补上了。
用户二:
小霞:女,30岁,在南京上班,喜欢看综艺剧集,苦于工作繁忙,利用上下班通勤、午休、晚上睡觉前的零碎时间看视频。近期大火的《都挺好》帮她消磨长达两小时的通勤时光。
用户三:
小彦:男,24岁,在杭州读研究生,爱好体育,尤其喜欢网球和足球。但是由于住在宿舍没有电视以及忙于科研,经常会错过赛事的直播。充了爱奇艺体育会员后,能方便的查看赛事安排,经常和室友、同门买上小食,一起看直播或回看,既没有错过精彩的球赛,也拉近了与同学的交流,得到了放松。
用户四:
小云: 女,49岁,在常州居住,是一名退休职工,有一个在上海打拼的24岁女儿。过年的时候,女儿给她买了一款最新的ipad,*载下**了爱奇艺APP,教她如何搜索资源,看电影剧集,丰富她的退休生活。现在她觉得免费的资源已经满足不了她,打算试充3个月的会员,体验下付费资源。
用户五:
婷婷:女,25岁,在北京做一份行政工作,平时工作清闲,但是工资不高。为了增加收入,她利用外貌和唱歌好的优势在爱奇艺上兼职开了直播,现在已有2000名粉丝。每次直播时,都有几百名观众在线观看,粉丝还会在线送礼物。月底,婷婷靠收到的礼物在平台兑现,这既增加了她收入,又使她收获了一定的成就感。
五、主要功能分析
此部分以爱奇艺的社区互动、综合视频、短视频三个方面为切入点,进行用户调研,提出改进方案。
5.1.社区互动
泡泡是以明星、粉丝、兴趣爱好三者为核心的社区,它的受众是更加年轻化的群体。
从用户调研中发现了以下问题:
(1)用户对此版块的使用频率比较低,用户间的互动很少,但其实用户是很希望能够在这和更多的同好接触。
改进:在爱奇艺的泡泡社区里,粉丝可以给明星送加油棒进行打榜支持,根据粉丝等级的不同(根据成长值的多少划分),用户每天可获得的加油棒数量也不一样。
爱奇艺目前获得粉丝成长值的规则如下图所示:

为了增加用户间的交流,建议在“用户相互关注、用户主页下评论点赞分享”的情况下也增加成长值,并且通过以下行为获取的成长值奖励,每日不设上限,详见下表:

爱奇艺泡泡社区的用户根据活跃度和粉丝等级可划分为以下几类:

爱奇艺组织线下明星见面会时,可以请该明星的高级粉丝免费参加活动,在15%贡献粉丝群体中进行抽奖——一等奖免费入场,二三等奖优惠买门票等,以此激励用户赚取成长值,达到增加用户互动的目的。
那么,如何精准地划分用户类型呢?
笔者依据最经典的会员成长值模型为RFM模型,设计了一套粉丝等级得分体系:
- R:用户最近一次浏览泡泡社区的时长;
- F:用户每天打开泡泡社区的次数;
- M:每月内的发帖数量。

粉丝等级得分=RFM*权重1+成长值*权重2
权重1=0.5,权重2=0.5
按照以上计算方法,总得分排名前5%的为高级粉丝,6%-15%的为贡献粉丝, 16%-30%为活跃粉丝,后50%为普通用户。
(2)社交圈子入口不明显:用户反映一开始接触泡泡社区时,由于顶端只有“看点”和“爱豆”的标签,所以误认为只有明星相关的资讯,没有社交圈子。
在关注好友后,缺少观看好友动态的平台。
改进:将泡泡社区顶部现有的标签“看点”、“爱豆”改为“广播”、“看点”、“圈子”、“爱豆”四部分。
针对爱奇艺目前没有可以集中查阅好友动态的模块的问题,笔者在泡泡社区中,新增 “广播”平台。在这一平台中,用户发布关于追星日常、心情感想以及转发的热点小视频内容,查看关注好友发布的动态。
为了调动用户使用广播平台的积极性,笔者在“广播”模块增加了“你问我答”的新功能。
具体方案如下:用户可在广播中问爱豆问题,并@他;同时爱奇艺官方可邀请明星入驻并约定,在两个月内,爱豆不定时空降3次,每次至少随机挑选3个粉丝的问题进行回答,最好也能回复一些粉丝其他的广播动态(不做强制要求)。

前期为了更好的宣传“广播”和“你问我答”的新功能,每次点击底部“泡泡”进入社区和进入“广播”的界面如下图所示。
进入“广播”界面后,对“你问我答”这个功能有一个蒙层展示,如用户对此功能不感兴趣,可随意点击空白区域,退出蒙层推荐,可继续浏览广播界面。如用户对此功能感兴趣,点击 “你问我答”的按钮后,进入“你问我答”版块。


在“看点”这一分类下,一般多为系统推荐的内容,爱奇艺可以根据用户转发到泡泡社区时添加的标签进行准确地符合用户口味的内容,增加用户关注的圈子数量。
PS:“标签”功能在 下文有具体的设计:
(3)社区中的内容质量良莠不齐,看到些没营养的消息,兴趣消退。
改进:针对内容良莠不齐的问题,爱奇艺可以在每一个圈子里设立一个up主专栏。比如,某明星的圈子,可以请该饭圈中的大粉丝来定期发布相关的高质量帖子,形成PGC内容的沉淀,拉高社区内容质量。后期以PGC内容带动UGC内容的产出,这样不仅能增加泡泡社区的热度,也能更好地留住粉丝。

5.2.综合视频区
综合视频包括电影、电视剧、综艺,这些是爱奇艺最核心的业务,也是用户使用频率最高的功能。
5.2.1视频推荐
爱奇艺用户常见的两种行为是点开推荐的视频观看,浏览是否有兴趣或者心中已有目标的视频,直接运用搜索功能,或是在相应的分类下寻找。所以,当用户心中没有目标视频时,“推荐”栏的功能就显得尤为重要,可以重点推广近期热度比较高的视频。
打开APP首先进入的是“推荐”页,一开始映入眼帘的就是滚屏中的推荐内容。目前爱奇艺采用的滚屏推荐形式比较传统,共六个宣传位,每5秒进行轮播,前四个为电视剧、综艺、电影,后两个为广告。同时,下方的推荐栏里,爱奇艺为了避免画面凌乱,每一分类中仅挑选一个视频以2秒短视频的形式进行展示。短视频具有抓人眼球、形象生动、能快速展示内容亮点的优势,笔者认为可以运用于滚屏推荐栏中。
改进:为了更好地推广热度较高的视频,滚屏推荐内容中的电影、剧集、综艺可以改进为先展示1秒的静态图文,随后以1.5倍速*放播**该内容的剪辑片段。爱奇艺在后台可准备该内容的多条剪辑片段,根据以往收集到的用户行为信息,对不同类型的用户进行精准的片段投放。例如,给喜爱看武打片的用户,投放该内容的精彩打斗片段;给喜欢小清新的用户,*放播**该内容的唯美画面剪辑。
同时在后台建立短期的监察系统,评判这个改进是否真的发挥作用,具体如下:将一定数量的用户分为A组和B组,对A组仍保持传统的滚屏推荐模式,对B组进行改进后的滚屏推荐,比较在这两种情况下,用户在推荐页面停留时间长短、滚屏推荐内容点击率的增加与否。

5.2.2 页面布局
爱奇艺的布局稍显凌乱不合理,“我的收藏”和“离线缓存”这两个重要的功能是二级目录,在“我的”标签下,虽然在爱奇艺上线的这些年中,用户已养成进入“我的”页面查看收藏内容及离线内容的习惯。
但相比竞品芒果TV、腾讯视频等将这两项功能设置在首页的app,爱奇艺的操作成本明显较高,可考虑将它们放在首页醒目的地方,方便用户使用。

改进:在首页搜索栏旁边增加“我的收藏”和“离线缓存”按钮,减少用户的操作成本。为了帮助用户尽快熟悉,爱奇艺可在用户更新此功能后的前三次,进行引导。
除了热点以外的内容,都将归在“我的收藏”和“离线缓存”这个目录下,内容数量,种类繁多,所以对这两个目录下的内容按照更加精细的类型进行分类是很有必要的。
顶部的分类标签可以设置为“电影、电视剧、综艺、动漫、小说、漫画”等,同时在这两个目录下增加关键词推荐搜索,显示历史搜索记录,使用户快速找到目标内容。



5.2.3 广告
在和用户的访谈中,笔者发现,除了追剧,用户充值VIP,主要是为了去广告;70%的用户对15秒的VIP广告不感兴趣,会点击顶部的“关闭”按钮,30%的用户认为通过这种推荐剧集的广告可以了解到更多有意思的视频。
笔者尝试了一下关闭广告,“关闭”按钮靠近顶部,且整个广告界面自带超链接,在手机客户端关闭,经常会跳转到推荐的剧集页面,降低用户观看视频的兴趣。
此外,鉴于用户在观看A视频时,即使对推荐的B视频也有兴趣,大概率下也不会主动跳转到B视频处进行观看,所以爱奇艺可以推出“加入影单”这一新功能,方便用户在之后快速找到种草的新内容。
广告是爱奇艺的另一大主要收入,因此完全去除广告或取消广告链接会对爱奇艺收入带来一定损失,如何在用户满意度和广告收入间取得平衡是需要解决的问题。

改进:针对用户满意度和广告收入这一矛盾问题,爱奇艺可以适当扩大“关闭”按钮的热区,这样既不影响广告的正常*放播**,又可以解决按钮太小,用户误点会自动跳转广告页面的问题。此外,根据用户近期观看内容的种类,向用户投放符合其口味的视频推荐广告,可降低用户关闭广告的概率。
在广告*放播**页面新增“加入影单”的功能,用户可在收藏目录中的“影单”标签中找到种草内容。同时,现有的收藏目录中无更精细的分类标签,建议按照视频的类型进行分类,并在收藏目录下新增关键词推荐搜索法,可显示历史搜索记录(具体原型图见上文页面原型改进处)。

5.3 短视频区
爱奇艺的短视频集中于“热点”中,主要是由爱奇艺号发布或者用户发布。
爱奇艺号发布的多是娱乐、影视、生活资讯等,用户发布短视频的界面是一页两栏的形式,一页最多可显示4个视频,点击即可*放播**,在短视频上仅显示发布人和“喜欢”的按钮,整体界面干净、明了。
综合用户访谈和个人体验结果,发现用户对短视频关注度很低,根本原因在于推荐的内容不是用户感兴趣的,而且内容质量不高,不够吸引人。小视频中,话题的参与人数也很低,最高的话题参与人数也没有超过2000人。



结合用户和笔者的使用,我们发现了以下三点问题:
(1)爱奇艺给用户推荐的视频多数不符合用户的兴趣,通常连翻两页也没有用户想观看的内容,而“不喜欢”这个按钮在二级目录下,那么用户应该如何快速过滤掉不喜欢的短视频呢?以及,爱奇艺应如何精准地推送用户喜爱的内容呢?
改进:开发“向左划可去除视频”的功能,在用户首次进入小视频推荐页时,进行动效展示,以帮助用户快速上手此功能。该功能的开发既可快速过滤掉用户不喜欢的视频,省去了进入二级菜单选择“不喜欢”这一麻烦步骤,又可准确的分析用户不喜欢视频的种类,为下次内容的准确推送,打下基础。

(2)点击了“喜欢”和“收藏”后,无法在相关目录下找到此视频。
改进:鉴于短视频的内容多是娱乐影视资讯以及用户制作的视频,且时长较短,多在10分钟以内,与综合视频的内容及表现形式有很大的差别。如果一起加入首页的“收藏”中,会显得收藏目录里的内容杂乱,所以将热点的“喜欢”和“收藏”单独置于热点目录下。

(3)“分享”暂时仅支持分享到微信、新浪、QQ这些社交平台,但爱奇艺本身具有的“泡泡”社区却被忽略了,笔者认为:如果在泡泡社区中开放“广播”这一平台,存放用户转发短视频的平台,可以极大地提升泡泡社区的活跃度以及用户使用频率。
改进:在“转发”功能中,添加“转发到泡泡社区”这一选项,并且在转发的同时,给增加给视频添加标签的功能,这样不仅可以增加小视频的曝光率(别的用户可通过标签的内容搜索到它),还可以准确抓住用户喜好视频的内容方向,对下一步精准给用户推荐很有帮助。
在添加标签时,为了减少用户的操作步骤,爱奇艺后台应先进行如下操作:
①判断该视频的内容可以用哪些标签来概括?
②其他用户给该视频贴了哪些标签?
判断完毕后向用户推荐6个合适标签,如用户认为以上标签都不匹配时,可自主添加标签。


六、运营分析
6.1 爱奇艺目前运营路径核心
主屏:
通过进入APP时5秒的全屏图片形式向用户展示近期最热的活动、剧集或广告,例如:复仇联盟4宣传、爱奇艺会员年卡6折的活动等。该表现形式具有抓人眼球的特点,如果向用户展示的内容符合用户的兴趣点,则对该内容的转化率、参与度产生巨大的贡献。
泡泡:
爱奇艺官方和官方粉丝团时常会组织一些关于明星的线上、线下活动,该内容的推广主要在泡泡社区的“爱豆”标签下的顶部滚屏推荐栏中和“明星来了”、“糖分供给站”中。活动形式线上有空降、专访、来电,线下的明星见面会、生日会、明星冠名的公益活动、应援活动等。
VIP会员:
赋予不同等级会员不同的特权,来激励用户续费会员,增加使用爱奇艺的频率。用户通过完成“签到、观看视频、浏览会员俱乐部和会员商城、关注微信公众号”等任务获取成长值,以获取“个性皮肤、参与院线电影首映、明星见面会、录制综艺”等特权。
6.2 具体活动分析
以现在主屏进行的“复仇者联盟4—猫眼电影购票”以及其衍生的一系列活动为例,进行详细的运营活动分析。

6.2.1 活动分析
(1)用户需求:
电影在大众的娱乐生活中占有重要的比例,主要通过线下影院观看和影片下映后,用户网上观看。
在此次推广活动中,爱奇艺不仅向用户提供最新最热影片的信息,而且还为用户提供了快速购票途径。既满足了群众购票的需求,又为后期复仇者联盟4在爱奇艺APP中上线提前预热。
(2)活动热度:
在主屏投放复仇者联盟4宣传的同时,在首页滚屏推荐中的第三个板块也进行了“复仇者联盟,集结开战”推广,是包含复联系列的影单推荐。
同时,在泡泡社区中也上线了“我与漫威的十年”活动,该活动包括:话题—分享与漫威的故事赢电影片、漫威电影的爱奇艺号撰写高质量文章、盖楼赢漫威礼品、抽奖、线下coser聚会。活动发布两天,已有4023人参与话题讨论, 1.8万的文章阅读量,已建39楼。




(3)活动效果
该活动一经推出,就有用户在泡泡社区主办的“我与漫威的十年”以参与话题、阅读文章、回复帖子、参与抽奖等形式进行讨论,提升了泡泡社区的活跃度。
也有用户通过首页推荐的复联相关影单,观看了一些同类型的电影,为相关电影增加了观影量。还有一些用户通过主屏“复仇者联盟4—猫眼电影购票”的链接,购买了电影券,直接为爱奇艺和猫眼平台带来了收益。
6.2.2 优化建议
借助复联4的热度,此次活动虽然为爱奇艺的相关影片带来了一些观影量、给泡泡社区提升一些活跃的和流量,但该活动为泡泡社区带来的热度依然不够。这源于“复仇者联盟4—猫眼电影购票”一系列的活动入口比较隐蔽,宣传仅集中在泡泡社区中,许多用户并不知道此活动,为此我对此活动进行了一些优化。
(1)活动的宣传
目前进入爱奇艺APP,主屏有“复仇者联盟4—猫眼电影购票”5秒的静态图片展示,单击可直接进入猫眼购票的界面。
观察此网页,仅有“特惠购票”、“电影介绍”、“影评”、“官方周边介绍”,这样布局的弊端是:仅给从爱奇艺APP进入该页面的用户提供了了解影评和购票的途径,没有宣传爱奇艺自身已有的相关影视资源和泡泡社区举办的活动。

改进:建议爱奇艺方重新设计该网页,增加与复联相关的影单及泡泡社区主办的一些和复联相关活动的按钮链接,起到给相关影片增加观看量和给泡泡社区增加热度的目的。点击“影单”可跳转到影单推荐页,点击“我与漫威的十年”,进入泡泡社区主办的活动宣传页。

(2)该活动可与圈子进行链接
目前与“复仇者联盟4—猫眼电影购票”及其衍生活动相关联的版块仅有爱奇艺的“综合视频区”、“泡泡社区”中的某些区域。复仇者联盟4的热度极大,笔者认为:这提高圈子内文章质量的好机会,爱奇艺方可将此活动渗透进此版块。
改进:目前活动中关于漫威的影片和文章仅由爱奇艺号发布。笔者认为可在和漫威相关的圈子中征集粉丝和大up主的投稿(在圈子内进行置顶征稿),除了常规的成长值奖励,还设置一些实物奖品(最好是漫威的周边),评奖的标准为粉丝的喜欢度。
这样不仅能拉动圈子的活跃度,还可以在一定程度上提高圈子内帖子的质量。一方面,获奖的大up主对圈子的热情度会更高,后续会持续发力写出高质量的帖子;另一方面,会激发获奖粉丝向大up主进发的热情,大up主的数量越来越多,圈子内高质量的帖子也会增多,形成良性循环。
在 “我与漫威的十年”活动宣传页中添加“圈内征稿”这个小活动的入口。
七、总结
目前爱奇艺在综合视频领域占据着龙头地位,但综合各项指标看,腾讯视频表现不俗,步步逼近爱奇艺,是其最大的竞争对手。
为了谋求更好的发展,与对手拉开距离,爱奇艺开展“苹果园”多生态业务链,增加服务种类、拓展业务范围,挖掘更多的*在用潜**户。
泡泡社区作为独具特色的功能板块,是连接粉丝与爱豆的桥梁,爱奇艺方应增强此板块与核心影视板块的联系,增加曝光率与热度,同时提升该社区UGC产出的的能力,使其成为吸引用户的另一王牌。
会员与广告是爱奇艺收入的两大来源,要想保持这两大收入的稳定增长,爱奇艺方应协调好会员与广告投放之间的矛盾,开发广告植入的新运营模式。