
为了缓解疫情期间居民生活的不方便,仙霞新村街道虹日居民区的居委会干部和志愿者们用智慧与经验,探索出一套适用于社区不同人群需要的“防疫操作指南”,投入使用后,获得了居民们的充分认可与支持。
1 配药指南
由于封控管理,居民们无法出门,“存药告急”成了有病患的居民家庭最棘手的事。配药作为刚需,基数大、信息复杂,最开始的时候,虹日居民区采用的是电话接听需求、手工登记信息的方法,但很快出现了电话被打爆的情况,效率也跟不上。
要把配药流程“说清楚”,让居民“能看懂”,减少社区工作人员反复沟通的工作量,成为当务之急。配药组志愿者们经过前期经验积累,摸索出一套方法指南——用问卷形式解决年轻人配药诉求,电话接听老年人需求,如此一来可以避免遗漏或重复。

扫描代配药指南二维码后就会发现,这份指南不仅需要填写姓名、年龄、地址等基本信息外,还需填写药品名称、规格、厂家、数量、紧急程度等。参与制作问卷的小董是一名医护人员,她知晓用药必须精准,不同厂商的药品药效也不尽相同,所以在药品信息都写清楚后,也可以避免志愿者们再带着药盒去配药。
在问卷最后,还单独设置了“是否接受替代”一列,“我们去配药的医院不一定可以精准地匹配上所有的药品需求,写明后,就可以省去与居民反复沟通询问的时间。”小董介绍道,配药指南上线后,沟通成本较之前大大降低了,速度也提升了,每天的信息收集工作大约在1小时以内就能完成。

配药组志愿者的分工也在配药流程规范化后变得更加清晰,这支由16人组成的队伍又细化为数据组、内围组和外围组。其中数据组负责收集数据、制单、派单、更新配药进度;内围组负责收集居民们的医保卡、发药;外围组则负责外出配药。

我们的目的就是能尽可能地满足居民们的配药需求,我们的速度快了,病患居民们的焦虑就少了。”小董说道。
2 团购规范
封控期间,社区团购成为了居民采购民生商品和防疫物资的重要渠道。
张雅静曾是虹日居民区的“团长”之一,组织过鸡蛋、面粉、速食等团购。“之前,我在做“团长”的时候很多团购是比较乱的,还存在病毒传染的风险。于是我就在想能做些什么可以改变这一现象。” 后来,社区招募志愿者的时候,张雅静第一时间报了名。加入志愿者队伍后,她充分发挥自己从事法律工作的专业优势,与街道下沉工作专班一道制定出了一台新的团购规范。

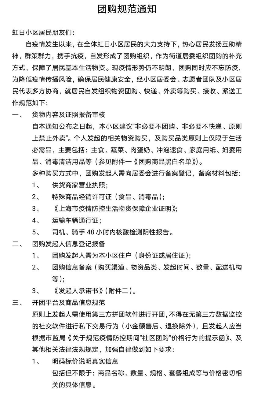
新鲜出炉的团购规范共有六个部分,分别为货物内容及证照报备审核、团购发起人信息登记报备、开团平台及商品信息规范、收货消杀及配送、快递及外卖规范和其他注意事项,同时团购规范还附上了团购商品黑白名单和发起人承诺书,并盖上居委会的公章,非常清晰规范。
“白名单是生活刚需,黑名单为非必要产品。黑白名单主要是针对大批量团购,与个人的少量购买行为做区分。我们参考了很多其他小区的做法,同时根据我们小区的实际情况进行调整。因为每个人对生活必需品的理解不同,虽然在黑白名单之外的产品不建议采用大批量团购的方式购买,但居民仍可以通过京东、美团、叮咚等平台少量购买。此外,团购商品的黑白名单将不断更新,是否可以进行购买以最新公告为准。” 张静雅解释道。
有了团购规范后,工作人员对团购商品来源及内容能知情把控,物流组志愿者对于派送工作量有了预判,居民选择“团长”及物资时也有了参考依据。
3 物资管理机制
医用口罩、面罩、防护服、酒精喷雾……这些防疫物资是社区防疫工作人员每天的必需品,对于他们来说,这些既是“护身符”,也是“定心丸”。
“如果这些物资没有人管理,拿取时不限量,就容易造成急用时没有物资的情况。”机动组志愿者组长郑宇梁的本职工作是一名企业管理者,他第一时间提议为防疫物资管理小组建立管理章程,在物资的申请、入库、存储、领用等环节加入企业仓储管理的规范手段。
新的库房管理机制中,设置了一名库房管理员,志愿者在领用物资时必须以小组为单位,不再对个人进行无登记物资发放,精确到每个组每个岗位的物资用量,配合库存进行合理调配。
每天晚上8点前,郑宇梁都会将当天的库存单发送至防疫工作人员的微信群里,所有物资还剩多少,哪些物资急需采购,一目了然。“随着防疫物资管理机制的完善,可以确保每一份防疫物资都用在最该用的地方,最大程度地保障小区封控期间防疫物资方面可以正常运转。” 郑宇梁表示。
面对疫情防控及保供应急的重任,虹日居民区不仅有科学的谋划,更有“日拱一卒”的坚持、“尺寸之功”的积累,有了这一整套社区防疫的法宝后,居委干部和志愿者们将持之以恒地做好每一件关键小事,守护着居民的健康。
图片由仙霞新村街道提供
文字:吴佳倩
编辑:李冰倩