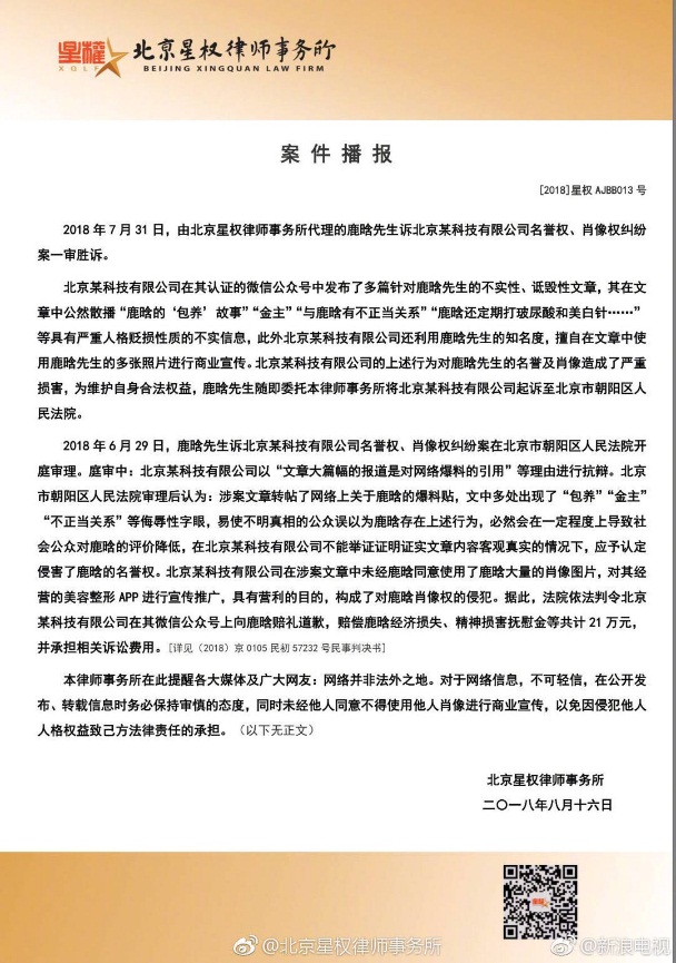
昨日,北京星权律师事务所发布案件播报,就鹿晗人格维权系列案件做出说明,鹿晗再次胜诉!被告需向鹿晗公开致歉并进行相应的赔偿。


随后,鹿晗工作日也发布公告,称:对于任何有意侵害鹿晗先生名誉权、肖像权的行为都将追究到底,绝不姑息。


随着韩流来袭,偶像化形象逐渐深入人心。从EXO时代到现在的9 percent热潮,男性化偶像形象也在逐渐变化。
在一个偶然的街头采访节目中,小学生直言不讳不喜欢鹿晗,并称他真的很娘很娘。

蔡徐坤也免不了小学生的"吐槽"

还有微博某大V公开发文,指出吴亦凡、蔡徐坤等当红明星"很娘"!同时他还认为,目前我国的银幕水准已经下降到如此地步…

在小编看来,衣着打扮是个人的爱好,现在的男偶像不管是浓妆艳抹还是衣着抢眼,都是外在现象。但这样的外在形象却能够直接传递给青少年们,给他们带来了不少的负面的影响,大家都纷纷效仿这种"阴柔之美"。颇有些矫枉过正的意思。
除了应对正在成长中的青少年进行合理的引导,教育他们正确的认识"娘化"现象外,我们自身也应该对现今社会的多元化多些包容。
人民日报评论道:现代社会是一个多元社会,对"娘化"现象当然应该以一种开放包容的心态来看待。所谓多元,就是指不仅仅存在一种价值观,不仅仅存在一种生活方式。可以试想,如果一个社会只有一种生活方式,每个人每天都按照同样的方式生活,那社会就会没有活力,显得单调乏味。有时候,正是因为出现不同的生活方式,才让社会变得更加丰富多彩,也为个人提供了多种选择。

鹿晗的长相确实秀气,但他也有阳刚的一面,"鹿晗爱踢足球"和"鹿晗怒怼黄牛"无一不证明他是妥妥的纯爷们儿。多面的形象或许也是他备受追捧的原因之一吧。