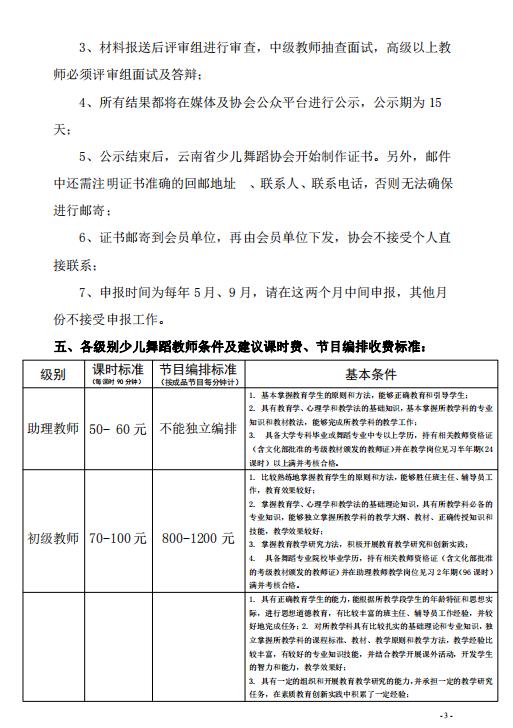
云南省少儿舞蹈教师将持证上岗了。昨天,云南省少儿舞蹈协会召开了第一届第三次会议,经获悉,为了全面贯彻落实*党**和国家的教育方针,加强少儿舞蹈教师队伍建设,科学、客观、公正地评价少儿舞蹈教师的教育教学能力水平和工作实绩,调动广大教师教书育人的积极性,促进教育事业发展,根据有关政策规定,结合我省少儿舞蹈教师队伍实际情况,特制定协会教师等级评审管理规定及执行办法。协会将在2019年5月在全省468家有资格的会员单位中开始申报。
名单如下:
1、禄劝茚玛舞蹈艺术培训学校
2、富民茚玛舞蹈艺术培训学校
3、Dear Lin 艺术培训中心
4、LC舞蹈工作室
5、爱乐雅古筝培训中心
6、安宁乐艺其培训学校
7、安宁市小梅花舞蹈培训中心
8、安宁小钢花艺术培训中心
9、八八空间舞蹈音乐艺术中心
10、芭熙之舞艺术空间
11、柏舟舞蹈
12、小天鹅舞蹈
13、本学艺术
14、绮舞艺术培训学校
15、昆明市呈贡区奇遇艺术培训学校
16、小花猫艺术培训中心
17、呈贡圆萌艺术空间
18、艺舞文化工作室(澄江星冉艺术培训中心)
19、澄江艺铭文化艺术培训中心
20、楚雄小公主舞蹈
21、春芽艺术培训学校
22、春雨·娜姿艺术培训中心
23、丹瑟安宁心驰舞蹈艺术培训学校
24、大姚丹瑟舞蹈艺术培训学校
25、昆明市东川区艺起舞文化艺术培训中心
26、弗·洛贝专业舞蹈教育
27、富源县十八连山镇Super舞8少儿舞蹈培训中心
28、个旧市童心飞翔文化传播有限公司(童心舞蹈培训中心)
29、果果艺术培训中心
30、红河州开远市春天朵朵艺术培训
31、红舞鞋少儿艺术团
32、云童幼儿园
33、卓雅幼儿园
34、卓雅幸福树幼儿园
35、启明幼儿园
36、英迪尔幼儿园
37、日新幼儿园
38、会泽蓝韵艺术学校
39、茧•蝶艺术培训学校
40、建水县茜茜艺术培训中心
41、金平舞元素艺术培训中心
42、昆明市晋宁区昆阳荷之韵文化艺术补习学校
43、景洪舞之韵舞蹈培训中心
44、开远市炫舞精灵艺术培训学校
45、昆明爱嘉舞蹈学校
46、昆明宝仑艺术培训学校
47、昆明朵朵舞蹈俱乐部
48、昆明高新区光华艺术培训学校
49、昆明李小琴民族文化发展有限公司
50、昆明锐艺艺术中心
51、昆明山娃娃舞蹈团
52、昆明市东川区阳光蓓蕾培训学校
53、昆明市官渡区领越培训学校
54、沐风之舞舞蹈
55、昆明瑶辰文化艺术培训学校
56、昆明艺舞丹青艺术中心
57、昆明育道教育咨询有限公司
58、钰美舞蹈工作室
59、昆明朱莉文化传播有限公司
60、丽江红鞋子舞蹈艺术中心
61、丽江丽水金沙艺术培训中心
62、丽江珊珊艺术培训中心
63、丽娟舞蹈工作室
64、灵悦舞蹈艺术中心
65、六艺文化艺术培训学校
66、鲁甸艺蓓文化传媒有限公司
67、陆良梦之舞艺术中心
68、舞之梦艺术中心
69、禄丰县广通镇雅乐儿艺术培训学校
70、禄丰织梦艺术团
71、禄劝云舞教育
72、转龙菲娅舞蹈培训中心
73、罗平蓓蕾芳艺术学校
74、弥勒花儿朵朵舞蹈教育
75、弥勒市佳敏舞蹈设计工作室
76、弥勒市竹园镇博艺舞蹈中心
77、米果舞蹈教育
78、铭恒文化传播有限公司
79、木梓琪艺术中心
80、云南慕朵艺术中心
81、诺慧特艺术培训学校
82、屏边县蒙特梭利国学幼儿园
83、普洱锦尚舞蹈培训
84、启恩思艺术中心
85、啟玲艺术培训中心
86、琴筝艺阁
87、睿音国际艺术朱英
88、倾晟教育
89、曲靖市春馨舞蹈艺术中心
90、燕姿舞蹈
91、袁艳红少儿舞蹈艺术中心
92、曲中舞艺术培训学校
93、戎锦舞蹈
94、珊格歌艺术中心
95、石林婀娜舞蹈艺术培训学校
96、石林乐瑶舞蹈培训中心
97、昆明思酷艺术培训学校
98、绥江县蓓蕾舞蹈培训中心
99、天艺艺术培训中心
100、威信县舞动艺术有限公司
101、五彩梦艺术学校
102、武定县新蕾文化艺术学校
103、舞加舞艺术中心
104、舞梦艺术培训
105、舞之韵艺术培训中心
106、宣威市格宜镇舞之园艺术中心
107、炫舞纪艺术教育
108、弋源文化传播有限公司精灵梦分校
109、弋源文化传播有限公司
110、弋源艺术-大为天韵舞蹈培训中心
111、永善县天使艺术培训中心
112、永善县舞芭蒂舞蹈工作室
113、云南优启艺术培训
114、玉溪市旋舞飞扬舞蹈培训中心
115、云南原质街舞学院
116、悦璞舞蹈瑜伽空间
117、云南彩蝶文化传播有限公司
118、云南丽祺星偶像艺术中心
119、云南尚舞文化传播有限公司
120、昭通市风痕舞蹈培训学校
121、臻威跆拳道舞蹈
122、云南臻雅文化艺术传播有限公司
123、中华小学校海伦国际学校校舞蹈队
124、卓媛舞蹈专业培训中心
125、开远市蓓蕾艺术学校
126、百灵艺术培训中心
127、大理市轻舞艺术培训学校
128、曲靖J-style尹杰舞蹈
129、嵩明尚雅艺术学校
130、景天艺术中心
131、昇晨舞蹈
132、馨沐传媒有限公司
133、艺恒舞蹈培训中心
134、昆明市官渡区先策学校
135、昆明经济技术开发区圣火艺术学校
136、金牛文化艺术中心
137、昆明初雪艺术中心
138、晨瑶文化艺术中心
139、小叶子舞蹈学堂
140、泰欣拉丁舞培训中心
141、昆明市肚皮舞协会
142、昆明市官渡区优子婷教育培训学校有限公司
143、昆明经济技术开发区第三城幼儿园
144、昆明东瀚文化传播有限公司(Glow.艺术文化工作室)
145、悦宏新治幼儿园
146、龙马贝贝幼儿园
147、艺鼎艺术培训学校
148、熙阳艺术工作室
149、贝特艺术教育空间
150、昆明市五华区雀之恋艺术培训中心
151、刘宇教育
152、个旧市大屯镇 甘泉舞蹈培训中心
153、个旧市鑫林源蓝天幼儿园
154、个旧市大屯小星星幼儿园
155、欣雅艺术
156、昆明芭朗思艺术中心
157、开心果教育
158、云南朵艺文化
159、艺茹舞蹈培训中心
160、蒙博艺术培训学校
161、艾琳娜艺术中心
162、桃李文化艺术培训学校
163、爱希舞蹈教育中心
164、弦上舞者钢琴教室
165、STILL-CREW少儿街舞品牌(旗舰店)
166、航天城艺术培训中心
167、昕潮艺术培训中心
168、亚太海冬青文化艺术培训学校
169、C&Y初色舞蹈学苑(爱丽丝艺术培训)
170、艺流舞坊舞蹈培训
171、菲丽茜舞蹈培训学校
172、零猫国际舞蹈培训机构
173、保山七彩光艺术培训中心
174、高贝艺术培训学校
175、青格艺术空间
176、翼米树舞蹈教育
177、七色光艺术培训中心
178、建水县C&Y初色舞蹈学苑
179、建水县梦之星文化艺术培训中心
180、哆彩艺术培训学校
181、泸西紫晟舞蹈艺术中心
182、海明星艺术培训学校
183、玉溪向日葵艺术培训中心
184、许诗若少儿东方舞培训机构
185、新星艺术培训中心
186、元谋县小舞星艺术培训学校
187、昆明妙舞舞蹈培训学校
188、八零九零教育先锋培训学校
189、昆明藜藜晨光文化艺术培训学校
190、音韵清萱
191、馨宇艺术培训中心
192、闻鸿艺术培训学校
193、师宗月舞秋桦文化艺术学校
194、昆明艺术学院北市区培训中心
195、昆明市妇女儿童活动中心
196、梦舞舞蹈培训中心
197、昆明璐娜舞蹈艺术中心
198、朵睿溪舞蹈培训中心
199、一朵小花舞蹈工作室
200、米诺·予扬舞蹈工作室
201、思勤文化艺术培训学校
202、睿艺舞蹈培训学校
203、昆明彩云朵文化艺术培训学校有限公司
204、昆明葵粒文化传播有限公司
205、海乐音艺术中心
206、曲靖市灵之韵舞蹈室
207、仟朵舞蹈艺术培训中心
208、天娇艺术培训中心
209、昆明海英文化艺术培训学校
210、耿小熙艺术培训中心
211、舞魅天下
212、筝悦堂艺术培训学校
213、顶艺(胡娟)拉丁舞培训中心
214、丽筝阁
215、沾益区恒悦艺术教育中心
216、星耀舞蹈培训中心
217、杭艺舞蹈教育连锁
218、创艺舞蹈
219、青草艺术之家
220、曲靖梦飞专业舞蹈教育
221、麒阳艺术学校
222、朵拉舞蹈学校
223、曲靖馨芭韵文化传播有限公司
224、沾益区艺韵舞蹈培训学校
225、香艺舞蹈培训中心
226、曲靖英国牛津贝金岷舞蹈艺术培训
227、云南艺雅艺术中心
228、云南靓彩文化传播有限公司
229、昆明市密涅瓦文化传播有限公司
230、昆明市西山弘渊教育培训学校
231、枫蓝舞蹈艺术教育机构
232、武定茚玛舞蹈学校
233、云南梦蕾文化传播有限公司
234、嵩明金帝传媒有限公司
235、云南省普洱市上尚悦舞培训中心
236、富民好娃娃青少年艺术中心
237、琦舞艺术培训中心
238、祥云县青少年学生校外活动中心
239、昆明市青年志愿者服务指导中心
240、云南艺娃教育信息咨询有限公司
241、昆明曦雅文化传播有限公司
242、罗平县小明星艺术培训学校
243、盺贝贝幼教集团
244、昆明世纪之音艺术培训学校
245、昆明盛乐艺术培训学校
246、昆明市红领巾艺术团拉丁舞团
247、云南省歌舞剧院
248、舞苑舞蹈艺术培训中心
249、舞蹈进行时
250、恋沁艺术培训中心
251、程千舞蹈培训中心
252、云尚舞蹈
253、昆明艺烨文化传播有限公司
254、拉姆舞蹈工作室
255、昆明果果窝艺术文化传播中心
256、昆明经开区文化馆
257、昆明市五华区聚慧艺术培训中心
258、亲亲文化艺术培训学校
259、昆明骄阳舞蹈工作室
260、云南楚辞文化传播有限公司
261、宣威市大地之舞舞蹈学校.杜鹃少儿艺术团
262、榕星专业舞蹈培训学校
263、舞墨艺术培训中心
264、红河舞梦艺术培训
265、学艺进行时文化艺术学校
266、丽江市舞爱艺术培训中心
267、秋实培训学校
268、弥勒小天鹅 “东风校区”
269、巧家县新起点舞蹈学校
270、昆明珊格歌艺术中心
271、昆明芭雅舞蹈艺术中心
272、艾尔本艺术中心
273、呈贡艺萌艺术教育培训学校
274、舞昂艺术培训中心
275、石林昕舞文化传播有限公司
276、昭通炫域舞蹈艺术中心
277、石林伯乐艺术中心
278、石林童乐文化艺术中心
279、曲靖戈源文化传播有限公司
280、罗平县轻舞飞扬舞蹈培训学校
281、飞鹰舞蹈培训中心
282、曲靖市罗平县红领巾艺术学校
283、陆良县勃华艺术培训学校有限公司
284、大美艺术培训学校
285、昆明市盘龙区克利斯钢琴乐器经营部
286、小舞星舞蹈艺术中心
287、艺童艺术培训中心
288、天鹅芭蕾舞工作室
289、昆明云之音艺术培训学校
290、昆明悦舞精灵舞蹈艺术中心
291、迪爱艺术培训中心
292、昆明阿拉丁舞蹈培训中心
293、宋晔舞蹈工作室
294、澄江县青少年活动中心
295、五华区园丁幼儿园
296、雅乐儿艺术培训中心
297、昆明市西山区艺秀舞蹈
298、华艺艺术培训学校
299、俊程艺术文化中心
300、峨山舞之韵艺术培训中心
301、安宁市鑫杨舞乐艺术培训学校
302、钰旺艺术中心
303、贝创艺术中心
304、艺捷舞蹈工作室
305、醇善经典明苑幼儿园
306、云南风驰轮滑俱乐部
307、星耀舞蹈培训学校
308、羽仟钢琴舞蹈艺术中心
309、钦涯艺术培训中心
310、安宁市出彩艺星艺术培训学校
311、昆明市东川区艺舞培训中心
312、蓓蕾舞蹈
313、富民县春韵文化艺术培训学校有限公司
314、昆明市华龙舞蹈艺术中心
315、昆明汇姿舞蹈培训
316、五华区青少年宫
317、昆明市舞蹈家艺术中心
318、玉溪星梦艺术培训学校
319、艺鼎艺术中心
320、宣威市金鹰艺术培训
321、可莉舞蹈培训中心
322、勐腊飞扬乐器行千艺少儿培训学校
323、昆明市英皇丽莎文化传媒有限公司
324、华彩文化艺术学校
325、嵩明舞精灵艺术培训
326、昆明木易木子艺术中心
327、玉溪薇艾斯艺术教育培训机构
328、昆明市金彤舞蹈培训学校
329、唯忆文化艺术传播工作室
330、爱特艺术学校
331、童梦艺术教育
332、弦音艺术培训中心
333、明诚舞蹈专业培训
334、彩虹文化艺术培训学校
335、艺会馆艺术培训中心
336、艺菡舞蹈培训中心
337、云南艾夏舞蹈培训机构
338、律彩艺术培训中心
339、星冉文化传播公司
340、艺之林云南艺术文化培训中心
341、忆楠文化传播有限公司
342、昆明艺璇培训学校
343、飞舞艺术培训中心
344、昆明市多彩艺术教育
345、小雪花艺术中心
346、乐雅艺术文化教育
347、琴之海艺术培训
348、圆梦少儿艺术培训学校
349、舞动人生精品艺术教育
350、云之声舞蹈培训学校
351、小小世界现代艺术中心
352、昆明雅姿文化艺术中心
353、禄劝七彩天骄艺术教育
354、武定七彩天骄艺术教育
355、丹丹艺术中心
356、珊珊艺术中心
357、呈贡琴声飞舞艺术培训学校
358、云南少儿艺术团
359、心舞动艺术培训学校
360、豆蔻年华舞蹈培训中心
361、文远舞蹈艺术工作室
362、育道教育—韵之堂艺术中心
363、昆明市贝蒂舞蹈
364、天城舞蹈培训中心
365、2.5次元舞蹈工作室
366、爱跳舞的*妞小**妞艺术中心
367、德艺星教育
368、云南昆明星艺舞蹈培训学校
369、筝韵古筝工作室
370、蒙自市滇南舞韵艺术中心
371、今今舞蹈艺术团
372、昆明小海龟文化艺术中心
373、董洁舞蹈中心
374、魅力艺术文化学校
375、云南艺蕾教育
376、广南县天艺艺术培训中心
377、博文文化艺术学校
378、博悦艺术学校
379、昆明悦池文化传播有限公司
380、昆明市亨德森艺术学校
381、乐之梦钢琴教室
382、新蕾舞蹈学校
383、昆明星冉舞蹈工作室
384、亨德森·富民阳光培训学校
385、罗平美途舞蹈阿岗校区
386、夏加儿美术培训学校
387、东辰文化传播有限公司
388、宜良艺蕾拉米舞蹈培训中心
389、云南聪博艺术中心
390、南宇音乐·宜良乡音葫芦丝培训中心
391、昆明格日勒艺术中心
392、圆懿教育
393、馨艺文艺学校
394、教工小金翎艺术团
395、云南卓乐文化传播有限公司
396、清乐艺术团
397、乐迪艺术团
398、云南钰之舞艺术中心
399、格韵琴行
400、景洪百艺艺术学校
401、昆明市官渡区温馨艺术培训学校
402、嘻哈元素舞蹈工作室
403、五华区融创幼儿园
404、昆明舞与伦比舞蹈培训机构
405、夕夏文化传媒有限公司
406、凯鑫艺术培训学校
407、璞思文化艺术培训学校
408、希亚舞蹈培训机构
409、曲靖非秀流行街舞工作室
410、云南保山昌宁云艺少儿艺术团
411、昆明芊芊少儿舞蹈培训中心
412、曼莎舞蹈艺术学校
413、七彩艺术培训学校
414、昆明市官渡区琴之韵钢琴艺术培训中心
415、昆明五华天骄舞蹈培训中心
416、昆明太阳花蓓蕾艺术团
417、硕航教育贝多芬琴行
418、韵悦艺术教育
419、女子红乐坊艺术培训学校
420、呈贡启航艺术培训中心
421、彩虹坊艺术培训中心
422、心星乐音乐培训班
423、金赛艺术培训中心
424、云南省山娃娃歌舞团
425、安宁艺星艺术中心
426、爱莎贝舞蹈中心
427、云南锦尚天艺艺术培训中心
428、宣威小茉莉精品舞蹈教育
429、博馨艺术培训中心
430、芭蕾娃娃艺术中心
431、曲靖艺英文化传媒有限公司会泽分公司
432、艺佳舞蹈艺术中心
433、星起点艺术培训学校
434、乐雅艺术文化教育
435、M&J艺术中心
436、杨光舞蹈培训学校
437、舞之恋艺术培训中心
438、寻甸芳蕾舞蹈工作室
439、滟子艺术培训中心
440、艺舞晶晶艺术中心
441、罗平金翅膀舞蹈培训
442、河口娟娟舞蹈
443、个旧艺海方舟艺术中心
444、个旧快乐宝贝少儿舞蹈中心
445、临沧市镇康县小天鹅艺术培训
446、云南皓月星光教育发展有限公司
447、个旧阳光舞蹈培训中心
448、舞之星艺术培训中心
449、旭阳艺术舞蹈文化机构
450、J精舞门舞蹈教育培训机构
451、宣威市怡龙玄舞艺术学校
452、德艺舞蹈培训学校
453、雅韵文化艺术学校
454、雅乐琴行
455、本艺舞蹈
456、爱伊啦艺术培训中心
457、九佳久健身俱乐部
458、嵩明汉联文化传播有限公司
459、昆明踮脚张望文化传播有限公司
460、云南茉莉花开舞蹈艺术中心(云南蕾拉文化传播有限司)
461、沾益区花儿朵朵舞蹈艺术中心
462、曲靖市花儿朵朵舞蹈艺术中心
463、煦阳艺术工作室
464、地球村星体幼儿园(星体艺术团)
465、中*歌国**剧舞剧院艺术培训中心
466、曲靖市麒麟区麒元艺术学校
467、云之舞文化培训学
468、昆明市盘龙区艺之翼艺术培训学校
(以上排名顺序不分先后)





