随着游戏行业的蓬勃发展这两年电子竞技开始被越来越多的人所接受,而大量资本的注入也使得现在电竞选手的身价水涨船高,现如今LPL的职业选手年薪基本都在百万以上,一些顶尖的选手年薪甚至可达千万,比一些娱乐明星的收入还高。

不过这两年电子竞技发展得虽快但却一直没有一个明确的分级制度,而随着从事电竞的人越来越多,电竞选手的分级也变得势在必行。这不今天国家人力资源和社会保障部就颁布了一系列国家职业技能标准,其中也包含了电子竞技员的标准详则。

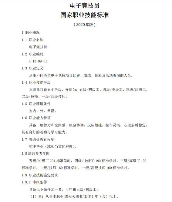
在这则分级中电子竞技员共被分成了五个等级,分别是:五级/初级工、四级/中级工、三级/高级工、二级/技师、一级/高级技师,根本不同的级别所需要的学时也是不同的,另外这次的分级明确规定了电子竞技员的最低学历标准为初中毕业。

虽说最低学历标准是初中已经是很低了,但对于现在的不少电竞选手来说,这次的分级还是会带来一些冲击,因为由于电竞选手年龄的限制,许多人很小就进青训营训练了,有的人甚至连初中都没有毕业,之前大家熟知的姿态、小孩游神等人就是只有小学学历,现在的LPL选手里初中没毕业的应该也不在少数。

总之这次的电竞选手对电竞行业来说是一件好事,等于说电竞选手被正式的承认了,就是分级会对部分选手带来一些冲击,有些硬性条件不够的很可能就会被淘汰了,所以对于电竞选手分级这件事你们怎么看呢?