
重庆奥体中心多个场地、场馆免费、低收费开放。奥体中心供图
华龙网10月13日16时20讯(记者 苏桢淇)今(13)日,记者从重庆市奥体中心获悉,2016年10月16日至2016年12月31日,市奥体中心将开展以“和谐奥体服务健康”为主题的金秋免费健身季活动,分时段、分项目免费向广大市民朋友开放体育健身场所,市民不需要花钱就能体验多项体育健身项目。
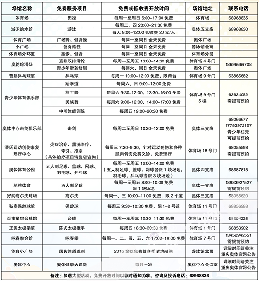
免费时段基本覆盖全天 黄金时段能免费游泳了
秋冬季来临,为了让市民能更自由地安排健身运动的时间,本次市奥体中心将免费时段大幅延长。
市民从早上6点到晚上18点来奥体都能够找到免费的健身项目,做到随到随练。同时,奥体中心的体育场还将向市民开放,每天的6点至17点,市民都可以在这座承办过无数大型体育赛事的标准体育场地中锻炼身体。
据了解,重庆奥体中心早在2014年6月就在全国率先推出了免费健身公益活动,免费向市民开放体育健身场所并提供惠民服务。在这些免费开放的项目中,游泳一直是人气最高的健身项目。
市奥体中心主任姚宏告诉记者,这次活动中,游泳馆不仅保留了每天上午8点至12点票价五折的低收费活动,还将免费开放时段调整到每周二、四晚20点至21点30分的黄金时段,让市民在平时结束工作或者学业后,有充足的时间来奥体中心尽情畅游。
多个体育项目玩儿到年底 国民体质监测提档升级
除了开放奥体体育场、游泳跳水馆两大自有场馆,12家私营体育商户也加入到本次活动中,囊括群众普遍喜爱的跑步、游泳和足球、篮球、羽毛球、乒乓球等大小球项目、中老年人热衷的太极、咏春拳、广场舞和适合青少年儿童的跆拳道、拉丁舞、民族舞、轮滑、体能训练等。值得一提的是,全市稀有运动项目——击剑,也首次纳入免费开放范围,并且教练团队为国家队退役教练,水平很高。
与此同时,在前几季免费健身公益活动中深受市民喜欢的国民体质监测将提档升级,市体育科学研究所的专家除了免费为市民进行体质检测外,还将提供更加详细的处方式检测报告。活动期间,还将有医学健康专家、专业运动教练到市奥体中心举办“健康大课堂”公益讲座,帮助市民更好的科学健身保养。
据市奥体中心介绍,本次活动还首次将运用于专业运动员的运动创伤康复理疗项目纳入免费惠民范畴,针对市*运民**动中常见的运动创伤、各种肌肉骨伤开展免费义诊、免费理疗,为市民提供更专业更贴心的健康服务,让市民在运动之余没有后顾之忧。