众所周知,为了讨个好彩头,5月20日是中国结婚登记的高峰日之一,如果恰逢休息日,每年多省市婚姻登记机关会在这一天主动“为爱加班”,上海市民政局甚至明确表示无论时间多晚,都会当天办结。那么,在刚刚过去的“520”,全国各地有多少对新人领证呢?
据澎湃新闻报道,2023年当日多地婚姻登记数据不尽如人意。
视频加载中...
多地公布“520”婚姻登记数据 相较去年大幅度降低
据江苏省民政厅消息,今年5月20日恰逢周六休息,江苏98个婚姻登记处为“爱”加班,为11156对新人办理了结婚登记。澎湃新闻注意到,去年5月20日,截至当日下午5:30,江苏全省共有15003对新人完成领证。
广东5月20日也迎来婚姻登记小高峰。据广东省民政厅消息,当天共结婚登记12450对,“跨省通办”结婚登记1813对。公开资料显示,去年5月20日,广东全省当天共有20892对新人登记结婚。
在年结婚登记人数逐年走低的大趋势下,四川、福建、贵州等地“520”登记结婚人数也在下降。
据四川省民政厅提供的数据,截至5月20日18点,四川当天办理结婚登记1.6万余对。而2022年5月20日,四川省各婚姻登记机关共办理结婚登记2.5万余对。
据福建省民政厅统计,截至今年5月20日18时,全省共计结婚登记6270对,其中福州结婚登记1187对,泉州结婚登记1267对。在去年的“520”,福建省共有10159对新人登记结婚,其中泉州1918对,福州1777对。
今年5月20日,贵州省共办理结婚登记6873对。而在去年的5月20日,全省共有14876对新人领取结婚证。
结婚登记连续8年下降 10年来平均初婚年龄推迟近4岁
据笔者查询民政部官方数据获悉,我国从2013年至2021年来的结婚人数在持续减少,已经连降8年,目前官网暂未公布2022年结婚登记数据,但据民间统计机构和地方民政局数据显示,2022年度结婚数据也在下降。
民政部近10年数据如下:
2012年内地居民登记结婚1318.3万对
2013年内地居民登记结婚 1341.4 万对
2014年内地居民登记结婚1302.0万对
2015年内地居民登记结婚1224.7万对
2016年内地居民登记结婚1142.8万对
2017年内地居民登记结婚1063.1万对
2018年内地居民登记结婚1013.9万对
2019年内地居民登记结婚记927.3万对
2020年内地居民登记结婚记814.3万对
2021年内地居民登记结婚记764.3万对
不仅如此,据今年2月份媒体报道,江苏、河南、湖北、浙江杭州、广西桂林等多个省市公布2022年婚姻登记大数据。新京报记者梳理发现这些省市的初婚平均年龄在27至32岁之间,比2021年推迟。
根据江苏省民政厅公布的婚姻登记大数据,2022年江苏省初婚平均年龄为27.49岁,其中男性为28.19岁,女性为26.74岁,而2021年江苏省初婚平均年龄为27.29岁,其中男性为28岁,女性为26.52岁,2022年初婚年龄有所推迟。
浙江杭州、浙江宁波2022年的初婚平均年龄都比2021年晚,杭州由2021年的27.8推迟为28.15,宁波由27.1推迟为27.95。湖北的初婚年龄超过30岁,男士初婚平均年龄32.99岁,女士初婚平均年龄31.23岁。
据报道,河南省2022年初婚登记平均年龄为男性29.9岁,女性28.8岁,比2021年的男性30.5岁,女性29.4岁有所提前。具体到不同省市,初婚登记年龄有升有降。比如,郑州市的初婚登记平均年龄,男性,2021年为29.5岁,2022年为29.7岁;女性,2021年为28.5岁,2022年为28.8岁,稍有“推后”。
实际上,初婚年龄推迟并非是今年的新现象。2022年6月国家统计局发布的《中国人口普查年鉴-2020》显示:2020年,中国人平均初婚年龄为28.67岁,其中男性为29.38岁,女性为27.95岁。相比2010年,中国人平均初婚年龄推迟了3.78岁,其中男性推迟3.63岁、女性推迟3.95岁。
为什么大家现在都不愿意结婚了?会产生什么影响?
现在大家为啥不愿意结婚了?相信广大群众最有发言权。就在今年520数据公布以后,有媒体在社交平台做了一个“你不想结婚的理由是什么”调查,调查显示,一个人更快乐、没有合适的人、结婚成本高占据调查前三,还有一些网友列举了其它原因,同时也有很多人期待婚姻。

媒体调查数据


网友心声
经济学家任泽平认为,结婚人数下降的原因一是年轻人数量下降,二是适婚人口男多女少,三是养育成本高,四是结婚成本高,五是社会竞争激烈、就业压力大,六是年轻一代的婚姻观念已经发生改变。
其建议,增加大城市住宅土地供应,给予有孩家庭购房补贴;降低生育、养育、教育成本;建立男女平等、生育友好的社会支持系统;放宽收养和*养送**条件;法定婚龄降到18岁;保障单身女性生育权。
从当前社会形势来看,结婚人数减少初婚年龄推迟最直接影响是生育年龄推迟,可能错过了最佳生育年龄甚至结婚时已经失去了生育能力,这会直接影响到生育率。而据国家统计局年初最新数据,2022年末全国人口(包括31个省、自治区、直辖市和现役军人的人口,不包括居住在31个省、自治区、直辖市的港澳台居民和外籍人员)141175万人,比上年末减少85万人。2022年我国全年出生人口为956万人,人口出生率为6.77‰,比2021年减少106万;死亡人口1041万人,人口死亡率为7.37‰;人口自然增长率为-0.60‰,媒体报道称,我国出生人口数十年来首次降到1000万以下,人口自1962年以来首次负增长。
有专家表示目前形势发展很正常,因为婚姻不再是人生“必备项”。婚姻制度并非从来都有,它是随着社会经济的发展而衍生出来的,也会随着社会经济的发展而变化。比如从原始的对偶婚制到一夫多妻制再到当下的一夫一妻制。社会在不断变化,比如会有异性同居、同性闺蜜养老、一家兄弟姐妹之间的抱团养老等,这些可能会逐渐取代婚姻这一种核心的社会样态。婚姻制度消亡,也是非常有可能的。可能有一天我们会发现人与人之间的婚姻关系只是一种约束,变得不合时宜了,或者数量很少了,不再是一种安全稳定的方式。并且现在恐婚的年轻人越来越多,社会观念越来越开放,同居和结婚在生活形态上是没有实质性区别的,身份法比如婚姻法对财产的规定可能双方都有不满的地方,所以他们不会去选择婚姻的形式,而选择同居来保持亲密关系。
婚姻也不是繁衍后代的必要前提,但在当下的社会发展阶段中,出于社会管理和道德方面的需要,是必要的。实际上随着科技的发展,现在生育方式也越来越多样化。
知识多看点:
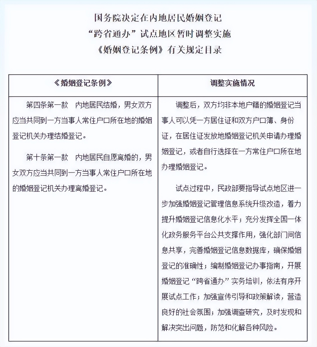
内地居民婚姻登记跨省通办试点扩大至21个省区市
国务院近日发布《国务院关于同意扩大内地居民婚姻登记“跨省通办”试点的批复》,同意扩大内地居民婚姻登记“跨省通办”试点。
调整后,在北京、天津、河北、内蒙古、辽宁、上海、江苏、浙江、安徽、福建、江西、山东、河南、湖北、广东、广西、海南、重庆、四川、陕西、宁夏等21个省(自治区、直辖市)实施结婚登记和离婚登记“跨省通办”试点。在试点地区,双方均非本地户籍的婚姻登记当事人可以凭一方居住证和双方户口簿、身份证,在居住证发放地婚姻登记机关申请办理婚姻登记,或者自行选择在一方常住户口所在地办理婚姻登记。

(资料来源于澎湃新闻、民政部官网、新京报、中国政府网等)
文章源自狐瞰工作室